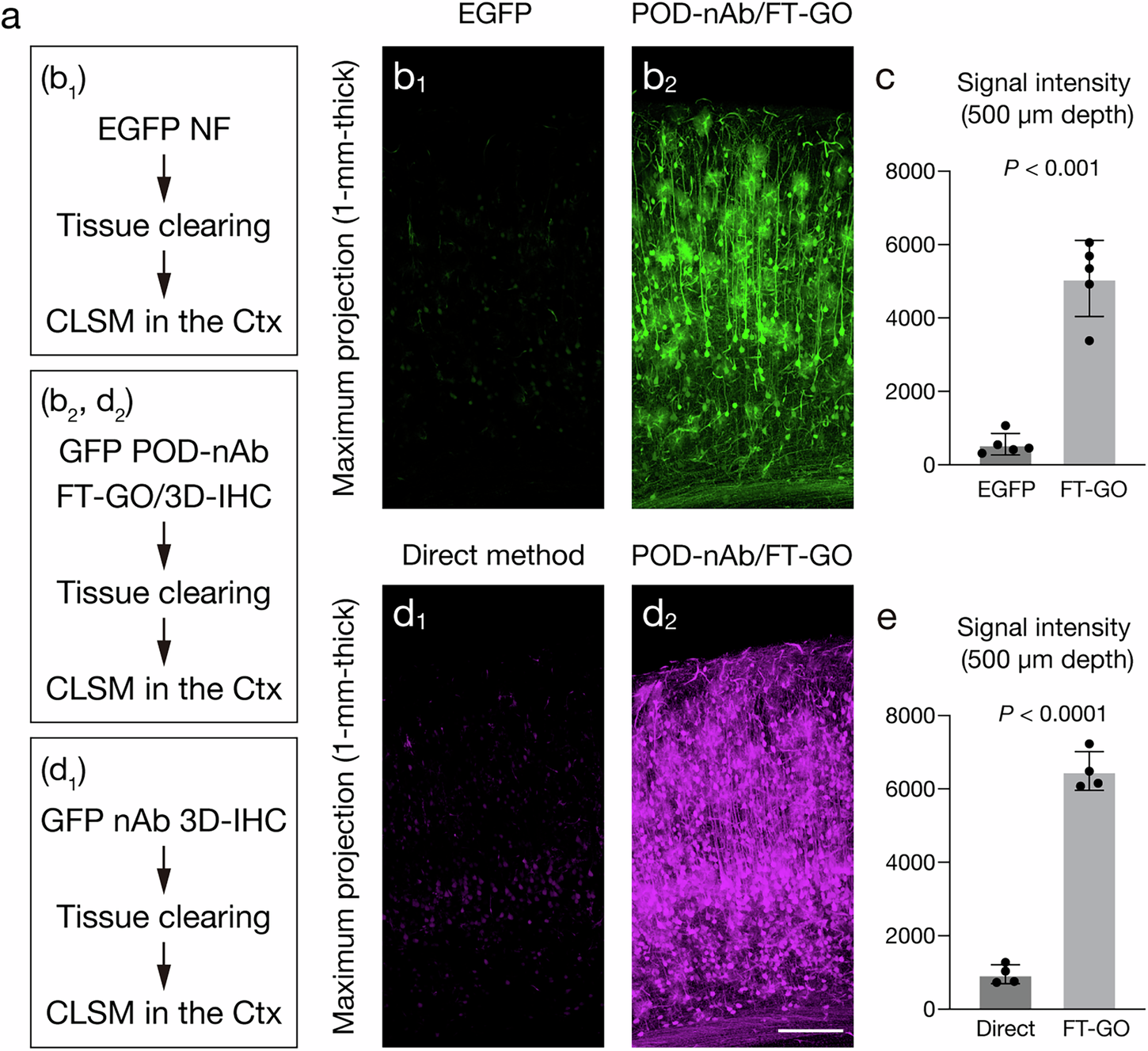
Fig. 5: Signal amplification with POD-nAb/FT-GO in 3D imaging.

a Experimental procedures in each panel. Following tissue clearing, brain slices of 1-mm thickness are subjected to CLSM imaging. b Maximum intensity projection (MIP) images from EGFP fluorescence (b1) and POD-nAb/FT-GO 3D-IHC (b2) in the cerebral cortex of 1-mm-thick brain slices (n = 5 animals for each condition). Brain slices are infected with AAV2/PHP.eB CAG-EGFP-WPRE. CF488A tyramide is used for color development. Note that images of (b1) and (b2) are acquired with the same parameters for comparisons. c Histograms representing fluorescence intensity values at the depth of 500 µm (n = 588 cells from 5 animals, EGFP fluorescence; n = 520 cells from 5 animals, POD-nAb/FT-GO 3D-IHC; t  = 9.360, df  =  4.644, P = 0.0003, r = 0.9745, Welch’s t test). d MIP images from 3D-IHC with an Alexa Fluor 647-conjugated GFP nAb (d1) and POD-nAb/FT-GO 3D-IHC (d2) in the cerebral cortex of 1-mm-thick brain slices (n = 4 animals for each condition). Brain slices are infected with AAV2/PHP.eB CAG-EGFP-WPRE. CF647 tyramide is used for color development. Note that images of (d1) and (d2) are acquired with the same parameters for comparisons. e Histograms representing fluorescence intensity values at the depth of 500 µm (n = 281 cells from 4 animals, GFP nAb 3D-IHC; n = 375 cells from 4 animals, POD-nAb/FT-GO 3D-IHC; t  = 18.93, df  =  4.353, P < 0.0001, r = 0.9940, Welch’s t test). Data are represented as means ± SDs. NF: native fluorescence. Scale bar: 200 µm.