Abstract
Three dimensional immunohistochemistry (3D-IHC), immunolabeling of 3D tissues, reveals the spatial organization of molecular and cellular assemblies in the context of the tissue architecture. Deep and rapid penetration of antibodies into 3D tissues and highly sensitive detection are critical for high-throughput imaging analysis of immunolabeled 3D tissues. Here, we report a nanobody (nAb)-based 3D-IHC, POD-nAb/FT-GO 3D-IHC, for high-speed and high-sensitive detection of targets within 3D tissues. Peroxidase-fused nAbs (POD-nAbs) enhanced immunolabeling depth and allowed for highly sensitive detection by combined with a fluorescent tyramide signal amplification system, Fluorochromized Tyramide-Glucose Oxidase (FT-GO). Multiplex labeling was implemented to the 3D-IHC by quenching POD with sodium azide. Using the 3D-IHC technique, we successfully visualized somata and processes of neuronal and glial cells in millimeter-thick mouse brain tissues within three days. Given its high-speed and high-sensitive detection, our 3D-IHC protocol, POD-nAb/FT-GO 3D-IHC, would provide a useful platform for histochemical analysis in 3D tissues.
Similar content being viewed by others
Introduction
Three dimensional immunohistochemistry (3D-IHC), immunolabeling of 3D tissues, visualizes spatial cellular organization and molecular distributions within large-scale biological and clinical tissues. 3D-IHC provides rich cellular and molecular information and permits reconstruction of microstructural details, unbiased sampling throughout a tissue, and a high data throughput, revealing molecule-structure-function relationships in a biological system. Recent advances in 3D-IHC methods combined with tissue clearing techniques and advanced light microscopy have allowed for visualizing molecular expression within organoids, murine organs, murine and human embryos, whole mice and even human organs1,2,3,4,5,6. Implementation of 3D-IHC to clinical tissues would facilitate more accurate and objective pathological diagnosis7,8.
Deep penetration of antibodies (Abs) into 3D tissues is required for high staining homogeneity in 3D-IHC. The insufficient depth of Abs in 3D-IHC typically results in the peripheral deposition of Abs in 3D tissues, leading to a large gradient of immunosignals. Several approaches have been designed to improve penetration depth of Abs and staining homogeneity9. For example, Ab diffusion is facilitated by tissue permeabilization1,5,10,11,12 and Ab incubation at high temperature13. Transient inhibition of antigen–antibody binding by manipulation of temperature, pH, and ionic strength is adapted to enhance Ab penetration1,13,14,15,16. High pressure transcardial perfusion of Abs and tissue compression following transformation into elastic hydrogels reduce physical distances for Abs to diffuse to reach deep region during immunolabeling6,17,18. In wildDISCO protocol, where the transcardial perfusion of Abs is implemented, cholesterol extraction with heptakis(2,6-di-O-methyl)-β-cyclodextrin further enhances penetration of Abs into tissues6. Additionally, active Ab transport, such as electrophoresis and pressure, have been used on acrylamide-embedded tissues15,19. However, despite these technical advances, insufficient penetration of conventional Abs, such as immunoglobulin G (IgG), M (IgM), and Y (IgY), has remained an insuperable barrier for immunolabeling of 3D tissues.
Nanobodies (nAbs) or variable domain of heavy chain of heavy chain antibodies (VHH Abs), recombinant minimal antigen binding fragments from single-chain Abs in camelids and selachians, have been used for research, diagnostic and therapeutic reagents20. NAbs should be particularly suitable for 3D immunolabeling due to their much smaller in size (12–15 kDa) than conventional IgG Abs ( ~ 150 kDa). Indeed, nAbs have been shown deep penetration into biological tissues compared to conventional Abs3,21,22,23 and further implemented to whole-body immunolabeling by homogenous delivery of them with high-pressure active perfusion3,24. A major issue in the implementation of nAbs to 3D-IHC is signal strength. While immunofluorescence (IF) signals with conventional Abs including IgG, IgM and IgY, is typically amplified by secondary IgG Abs that tolerate many labels per molecule and bind to distinct epitopes of a primary Ab, nAbs are typically conjugated with one or two synthetic fluorophores and used for IF without signal amplification. Signal strength imposes a limit on the throughput of imaging of 3D-IHC, where much long image acquisition time is required.
Tyramide signal amplification (TSA) might provide a solution to the relatively low sensitivity of 3D-IHC using nAbs. TSA is a highly sensitive enzymatic amplification method that allows detection of low-abundance target and dramatic signal enhancement. TSA involves the catalytic activity of peroxidase (POD) to yield high-density labeling of targets25,26. TSA was originally developed for the detection of immunosorbent and immunoblotting assays25. Soon after its development, TSA was widely adapted to histochemical analysis, which includes IHC27, DNA and RNA in situ hybridization (ISH)28,29,30, and electron microscopy31,32. In our earlier studies, we reported straightforward and cost-effective TSA systems, namely, Biotinyl Tyramine-Glucose Oxidase (BT-GO)33,34 and Fluorochromized Tyramide-Glucose Oxidase (FT-GO)35. Unlike conventional ones, these TSA systems utilize hydrogen peroxide (H2O2) produced by oxidation of glucose by glucose oxidase33,34,35. Enzymatic reaction between glucose and glucose oxidase supplies H2O2 stably during their reaction to improve operational stability of BT- and FT-GO.
Here, we developed an nAb-based 3D immunolabeling, namely POD-nAb/FT-GO 3D-IHC, for high-speed and high-sensitive detection of target molecules within 3D tissues. To this end, we combined POD-fused camelid nAbs (POD-nAbs or P-RAN-bodies36) with our original fluorescent TSA system, FT-GO35. POD-nAb/FT-GO 3D-IHC allows for visualization of target molecules in mouse brain slices of 1-mm thickness with drastic signal enhancement within three days. For multiplexed labeling in the 3D-IHC, POD-nAbs were applied sequentially after quenching nAb-fused POD with high concentration of sodium azide (NaN3). Using the 3D-IHC technique, we visualized somata and processes of neurons and glia in one-millimeter-thick mouse brain tissues within three days. We further showed microglial activation in thick brain slices of an Alzheimer’s disease (AD) model mouse with respect to ß-amyloid plaques (Aß plaques).
Results
POD-nAb/FT-GO 3D-IHC
For high-speed and high-sensitive detection of targets within large-scale tissues, we built an nAb-based volume immunolabeling, POD-nAb/FT-GO 3D-IHC (Fig. 1). POD-nAb/FT-GO 3D-IHC incorporates three main components: (1) tissue permeabilization with ScaleA2 solution37, (2) POD-nAb binding to their targets and (3) FT-GO reaction within large-scale tissues. POD-nAb (P-RAN-body) is a genetically encoded immunoreagent, which consists of a camelid nAb and a variant of horseradish peroxidase (HRP)36 (Fig. 1a). The culture medium of mammalian cell line 293 T cells transfected with a POD-nAb expression vector is used for immunolabeling. The staining procedure of POD-nAb/FT-GO 3D-IHC is based on AbScale method11. For sensitive detection of POD-nAbs binding to their respective antigens, a multiplex fluorescent TSA signal amplification system, FT-GO, is implemented to the 3D-IHC method. POD-nAb/FT-GO 3D-IHC can visualize the spatial organization of target molecules in one-millimeter-thick mouse brain tissues within three days. Following an incubation in ScaleA2 solution for 24 h, mouse brain tissues are reacted with POD-nAbs for 20–24 h. Using a TSA reaction with peroxidase activity of POD-nAbs, FT is deposited onto brain tissues within 8.5 h (Fig. 1b). ScaleA2 treatment can be omitted for preservation of antigenicity. Figure 1c shows an example of POD-nAb/FT-GO 3D-IHC. A 1-mm-thick mouse brain slice infected with an adeno-associated virus (AAV) vector, AAV2/PHP.eB CAG-EGFP-WPRE, is subjected to POD-nAb/FT-GO 3D-IHC. A POD-nAb against GFP is used for the 3D immunolabeling. A high magnification movie of the 3D-IHC is shown in Supplementary Movie 1. Somata and processes of neurons and astrocytes in a millimeter-thick brain slice are clearly and intensely labeled by POD-nAb/FT-GO 3D-IHC method within three days.
a The vector structure of pCAG POD-nAb WPRE. POD-nAbs are camelid nAbs fused with POD. b The schedule and procedure for POD-nAb/FT-GO 3D-IHC. c GFP POD-nAb/FT-CO 3D-IHC (yellow) in a 1-mm-thick mouse brain slice infected with AAV2/PHP.eB CAG-EGFP-WPRE. A 3D volume rendering image of the 1-mm-thick brain slice is represented. CPu: caudate-putamen, Ctx: cerebral cortex, FT: fluorochromized tyramide, Rb Bglob pA: rabbit beta-globin polyadenylation signal, vHRP: an enhanced variant of horseradish peroxidase, WPRE: woodchuck hepatitis virus posttranscriptional regulatory element. Scale bar: 500 µm.
Superior tissue penetration of POD-nAbs
We first compared tissue permeability of POD-nAbs and conventional IgG and IgY Abs into mouse brain slices of 1-mm thickness (Fig. 2). POD-nAbs are nAbs fused with a variant of HRP and their molecular weights are roughly 60 kDa, which is approximately 60% smaller in size compared with conventional IgG Abs ( ~ 150 kDa). Given that the diffusivity of a molecule in a fluid medium is inversely related to its molecular weight, the smaller sizes of POD-nAbs should enhance tissue penetration. To assess tissue permeability of immunoreagents, conventional Abs and POD-nAbs against GFP or RFP were reacted with 1-mm-thick mouse brain slices expressing EGFP or tdTomato, a variant of RFP, for four days. Tissue sections of 40-µm thickness were cut perpendicularly to the brain slices (re-sectioning) and reacted with a fluorophore-conjugated anti-HRP Ab or secondary Abs against IgG or IgY of the host species (Fig. 2a). Two polyclonal Abs and one monoclonal Ab from different host species were used for each target. AAV-PHP.eB vectors carrying EGFP or tdTomato were intravenously administrated for brain-wide expression of the fluorescent proteins (FPs)38. Strikingly, POD-nAbs penetrated deep inside mouse brain tissues (Fig. 2b-i). While immunoreactivities of conventional Abs against GFP were only restricted on the surface of brain slices (Fig. 2c–e, j), a GFP POD-nAb penetrated deep and labeled EGFP-positive cells located at the center of 1-mm-thick brain slices (Fig. 2b, j) (The center to periphery ratio of immunoreactive intensity [means ± SDs]: GFP1 POD-nAb, 0.904 ± 0.117; Ch GFP Ab, 0.111 ± 0.036; Rb GFP Ab, 0.047 ± 0.001; Rt GFP Ab, 0.020 ± 0.008; P < 0.0001, Kruskal-Wallis test). The uniform signal distribution irrespective of depth from the surface was also found in immunolabeling with an RFP POD-nAb (Fig. 2f, k). All of tested conventional IgG Abs against RFP failed to penetrated deep enough to reach the center of slices (Fig. 2g-i, k) (The center to periphery ratio of immunoreactive intensity [means ± SDs]: RFP6 POD-nAb, 0.786 ± 0.101; Gp RFP Ab, 0.198 ± 0.038; Gt RFP Ab, 0.080 ± 0.031; Ms RFP Ab, 0.141 ± 0.036; P < 0.0001, Kruskal-Wallis test).
a Schematic diagram of an experimental procedure for testing tissue penetration of POD-nAbs and conventional Abs. b–e Tissue penetration of a POD-nAb (b) and conventional Abs against GFP (c–e). 1-mm-thick brain slices infected with AAV2/PHP.eB CAG-EGFP-WPRE are reacted with a POD-nAb (GFP1 POD-nAb) (b), chicken (Ch) polyclonal Ab (c), rabbit (Rb) polyclonal Ab (d), and rat (Rt) monoclonal Ab (e) against GFP. b1, c1, d1, e1 Representative images of immunoreactivity (IR) for GFP Abs in the cerebral cortex. b2, c2, d2, e2 Merged images of IR for GFP (magenta) and EGFP fluorescence (green) in the cerebral cortex. f–i Tissue penetration of a POD-nAb (f) and conventional Abs against RFP (g–i). 1-mm-thick brain slices infected with AAV2/PHP.eB CAG-tdTomato-WPRE are reacted with a POD-nAb (RFP6 POD-nAb) (f), guinea pig (Gp) polyclonal Ab (g), goat (Gt) polyclonal Ab (h), and mouse (Ms) monoclonal Ab (i) against RFP. f1, g1, h1, i1 Representative images of IR for RFP Abs in the cerebral cortex. f2, g2, h2, i2 Merged images of IR for RFP (magenta) and tdTomato fluorescence (green) in the cerebral cortex. j, k Histograms showing immunoreactive intensity ratio between the center ( ≥ 400 µm from the surface) and the periphery ( ≤ 100 µm from the surface) of brain slices stained with GFP (j) and RFP (k) Abs. The intensity value is normalized by EGFP or tdTomato fluorescence (n = 15 sections from 3 animals, GFP1 POD-nAb; n = 15 sections from 3 animals, Ch GFP Ab; n = 14 sections from 3 animals, Rb GFP Ab; n = 14 sections from 3 animals, Rt GFP Ab; n = 20 sections from 4 animals, RFP6 POD-nAb; n = 15 sections from 3 animals, Gp RFP Ab; n = 20 sections from 4 animals, Gt RFP Ab; n = 14 sections from 3 animals, Ms RFP Ab; GFP Abs: H = 53.24, df = 3, P < 0.0001, η² = 0.9340, Kruskal-Wallis test; RFP Abs: H = 59.41, df = 3, P < 0.0001, η² = 0.8737, Kruskal-Wallis test). Data are represented as means ± SDs. AF: Alexa Fluor, CETE: center, Ctx: cerebral cortex, IR: immunoreactivity, NF: native fluorescence. PERIPH: periphery. Scale bar: 200 µm.
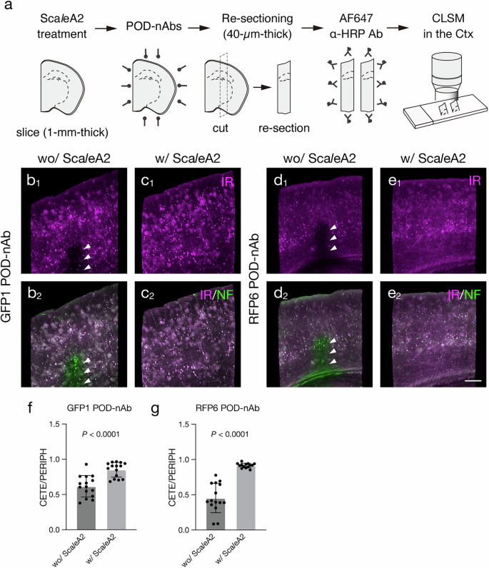
Tissue permeabilization protocols have been developed for volume labeling to enhance tissue penetration of chemical dyes and Abs. These include denaturing agent-based11, detergent-based2,12, hydrogel-based10,39 and organic solvent-based1,40 protocols. Additionally, tissue permeabilization combining components of different protocols have been implemented to several 3D-IHC techniques5,41,42,43. Tissue permeabilization protocols for volume labeling can affect immunoreactivity of Abs1. We thus examined effects of tissue permeabilization protocols on immunoreactivity of GFP and RFP POD-nAbs (Supplementary Fig. 1, 2). We choose Scale, CUBIC-HistoVIsion, PACT and iDISCO as denaturing agents-, detergent-, hydrogel- and organic solvent-based protocols, respectively. Following tissue permeabilization, 1-mm thick brain slices expressing EGFP or tdTomato were cut into 40-µm-thick sections and reacted with GFP or RFP POD-Abs. The reacted POD-nAbs were visualized with a fluorophore-conjugated Ab against HRP (Supplementary Fig. 1a, 2a). Immunoreactivity of the GFP and RFP POD-nAbs was preserved in re-sections treated with Scale and CUBIC-HistoVIsion protocols (Supplementary Fig. 1b-d, 2b-d). In contrast, the immunoreactivity was markedly reduced following tissue permeabilization by PACT and iDISCO protocols (Supplementary Fig. 1b1, e1, f1, 2b1, e1, f1). Additionally, EGFP and tdTomato fluorescence were dramatically quenched by these tissue permeabilization protocols (Supplementary Fig. 1b2, e2, f2, 2b2, e2, f2). Given ScaleS tissue clearing techniques show superior tissue integrity applicable to electron microscopy11,44, we implemented Scale protocol for tissue permeabilization in our volume immunolabeling with POD-nAbs. We then asked whether Scale tissue permeabilization protocol, an incubation in ScaleA2 solution for 24 h at 37 °C, enhanced immunolabeling depth of POD-nAbs (Fig. 3). 1-mm-thick brain slices infected with AAV-PHP.eB CAG-EGFP or tdTomato-WPRE were reacted with GFP or RFP POD-nAbs for 24 h, respectively with or without ScaleA2 treatment (Fig. 3a). Tissue penetration of POD-nAbs was markedly enhanced by Scale tissue permeabilization: while GFP and RFP POD-nAbs failed to reach the center of 1-mm-thick brain slices without Scale tissue permeabilization (Fig. 3b, d, f, g), these POD-nAbs penetrated deep and labeled FP-positive cells at the center of slices following Scale tissue permeabilization (Fig. 3c, e, f, g) (The center to periphery ratio of immunoreactive intensity [means ± SDs]: GFP1 POD-nAb wo/ScaleA2, 0.616 ± 0.152; GFP1 POD-nAb w/ScaleA2, 0.851 ± 0.105; P < 0.0001, Mann-Whitney test; RFP6 POD-nAb wo/ScaleA2, 0.454 ± 0.209; RFP6 POD-nAb w/ScaleA2, 0.915 ± 0.032; P < 0.0001, Welch’s t test).
a Schematic diagram of an experimental procedure for testing ScaleA2 treatment on tissue penetration of POD-nAbs. b–e Tissue penetration of GFP1 (b, c) and RFP6 POD-nAb (d, e) with (c, e) or without (b, d) ScaleA2 treatment. Brain slices are infected with AAV2/PHP.eB CAG-EGFP-WPRE (b, c) or CAG-tdTomato-WPRE (d, e). b1, c1, d1, e1 Representative images of immunoreactivity (IR) for GFP1 (b1, c1) and RFP6 POD-nAbs (d1, e1) in the cerebral cortex. b2, c2, d2, e2 Merged images of IR for POD-nAbs (magenta) and EGFP (b2, c2) or tdTomato (d2, e2) fluorescence (green) in the cerebral cortex. Images are acquired with the same parameters for comparisons. f, g Histograms showing immunoreactive intensity ratio between the center ( ≥ 400 µm from the surface) and the periphery ( ≤ 100 µm from the surface) of brain slices stained with GFP1 (f) and RFP6 (g) POD-nAbs. The intensity value is normalized by EGFP or tdTomato fluorescence (n = 15 sections from 3 animals, GFP1 POD-nAb without ScaleA2; n = 15 sections from 3 animals, GFP1 POD-nAb with ScaleA2; n = 15 sections from 3 animals, RFP6 POD-nAb without ScaleA2; n = 14 sections from 3 animals, RFP6 POD-nAb with ScaleA2; GFP1 POD-nAb: U = 23, P < 0.0001, r = 0.6778, Mann-Whitney test; RFP6 POD-nAb: t = 8.445, df = 14, P < 0.0001, r = 0.9104, Welch’s t test). Data are represented as means ± SDs. Arrowheads indicate insufficient penetration of POD-nAbs. AF: Alexa Fluor, CETE: center, Ctx: cerebral cortex, IR: immunoreactivity, NF: native fluorescence PERIPH: periphery. Scale bar: 200 µm.
Signal amplification with POD-nAb/FT-GO in 3D imaging
TSA is a highly sensitive enzymatic method that enables dramatic signal enhancement in histochemical analysis. TSA utilizes POD to catalyze covalent deposition of haptenized and fluorochromized tyramide in the vicinity of the immobilized enzyme25,26. Recently, we developed FT-GO as a multiplex fluorescent TSA system35. FT‑GO involves POD‑catalyzed deposition of FT using H2O2 produced by oxidation of glucose by glucose oxidase and yields approximately 10- to 30-fold signal amplification compared with indirect IF detections35. Strong fluorescence signals obtained using FT-GO signal amplification could deliver a significant enhancement of throughput of imaging of large-scale tissues. We thus examined applicability and scalability of FT-GO signal amplification to 3D-IHC with POD-nAbs (Fig. 4). Following Scale tissue permeabilization and reaction with POD-nAbs against GFP or RFP, 1-mm-thick brain slices infected with AAV2/PHP.eB CAG-EGFP or tdTomato-WPRE were incubated in an FT-GO reaction mixture containing CF647 tyramide. FT-GO reaction was then initiated by addition of β-D-glucose into the reaction mixture. After the reaction and re-sectioning, tissue sections were subjected to confocal laser scanning microscopy (CLSM) (Fig. 4a). Fluorescence signals obtained by FT-GO within 1-mm-thick brain slices were well matched with EGFP and tdTomato fluorescence in re-sections (Fig. 4b–e). Quantitative analysis demonstrated FT depositions in 98.8 ± 1.0% EGFP- and 98.7 ± 0.6% tdTomato-positive neurons (Fig. 4c, e). FT-GO signal amplification following POD-nAbs incubation (POD-nAb/FT-GO reaction) showed superior sensitivity compared with of FPs: the number of FT-labeled neurons was larger than that of FP-labeled neurons in the re-sections (GFP-positive neurons in FT-positive neurons: 90.0 ± 2.3%, tdTomato-positive neurons in FT-positive neurons: 85.7 ± 4.3% [means ± SDs]; Fig. 4c, e). The relative low ratio of tdTomato-positive neurons in FT-positive neurons was not likely due to the non-specific signal of RFP6 POD-nAb/FT-GO 3D-IHC. While RFP IgG Ab IF in re-sections stained 96.5 ± 2.2% of neurons labeled by RFP6 POD-nAb/FT-GO 3D-IHC, FT depositions were found in 98.1 ± 0.9% neurons which were stained with the RFP IgG Ab (Supplementary Fig. 3).
a Schematic diagram of an experimental procedure for testing 3D-TSA reaction with FT-GO and POD-nAbs. 1-mm-thick brain slices are infected with AAV2/PHP.eB CAG-EGFP-WPRE or CAG-tdTomato-WPRE are subjected to 3D FT-GO reaction with POD-nAbs. b 3D FT-GO reaction in 1-mm-thick brain slices with GFP1 POD-nAb. b1, 2 Representative images of CF647 tyramide deposition with GFP1 POD-nAb (magenta, b1) and EGFP fluorescence (green, b2) in the cerebral cortex. b3 A merged image of (b1) and (b2). c Histograms showing the percentages of FT-GO+ cells in EGFP+ cells and EGFP+ cells in FT-GO+ cells (n = 466 cells, EGFP+ cells; n = 507 cells, FT-GO+ cells from 3 animals). d 3D FT-GO reaction in 1-mm-thick brain slices with RFP6 POD-nAb. d1, 2 Representative images of CF647 tyramide deposition with RFP6 POD-nAb (magenta, d1) and tdTomato fluorescence (green, d2) in the cerebral cortex. d3 A merged image of (d1) and (d2). e Histograms showing the percentages of FT-GO+ cells in tdTomato+ cells and tdTomato+ cells in FT-GO+ cells (n = 619 cells, tdTomato+ cells; n = 704 cells, FT-GO+ cells from 3 animals). Data are represented as means ± SDs. Ctx: cerebral cortex, FT: fluorochromized tyramide, NF: native fluorescence. Scale bar: 200 µm.
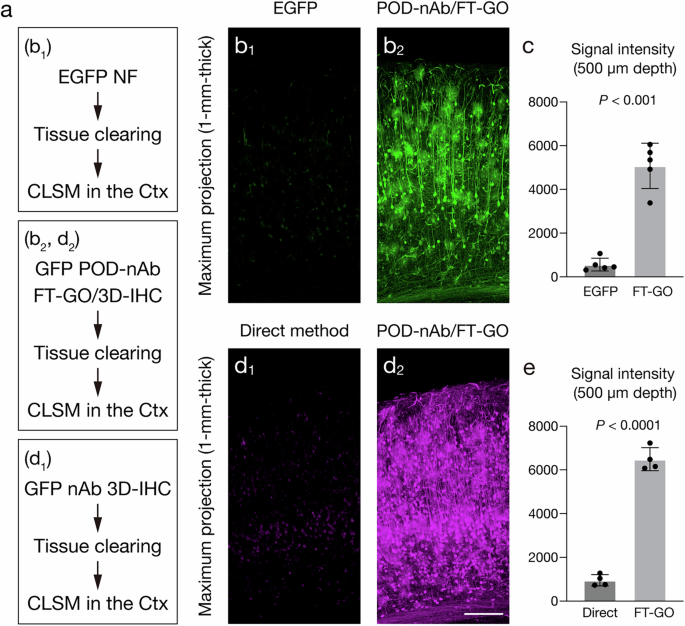
FT-GO allows signal enhancement in IF on tissue sections35. We thus explored signal amplification characteristics of FT-GO in 3D immunolabeling with POD-nAbs. 1-mm-thick mouse brain slices infected with AAV2/PHP.eB CAG-EGFP-WPRE were subjected to POD-nAb/FT-GO reaction. Following the reaction, the brain slices were cleared with ScaleS4 solution11, mounted in a 3D-printed chamber, and imaged by CLSM44,45,46 (Fig. 5a). For visualization of EGFP fluorescence, 1-mm-thick brain slices infected with the AAV-PHP.eB vector carrying EGFP were cleared with ScaleSF method44 (Fig. 5a). Fluorescence signals obtained by POD-nAb/FT-GO reaction was much stronger than those of EGFP (Fig. 5b): while POD-nAb/FT-GO reaction clearly visualized somata and processes of neuronal and glial cells, only faintly labeled cells were observed with EGFP fluorescence under the same imaging condition. POD-nAb/FT-GO reaction yielded 9.0-fold signal amplification at the depth of 500 µm below the surface of slices compared with EGFP fluorescence (Fig. 5c). Synthetic fluorophore conjugated nAbs penetrate deep inside tissues and provide a contrast to overcome tissue autofluorescence in 3D-IHC3,24. Indeed, a synthetic fluorophore conjugated nAb against GFP showed homogenous labeling in 1-mm-thick brain slices infected with the AAV-EGFP vector (Supplementary Fig. 4). We compared fluorescent signals obtained by direct IF with a synthetic fluorophore conjugated nAb with those by POD-nAb/FT-GO reaction. After tissue permeabilization using ScaleS protocol, the synthetic fluorophore conjugated nAb against GFP was reacted with 1-mm-thick brain slices infected with AAV2/PHP.eB CAG-EGFP-WPRE. The brain slices were subjected to tissue clearing with ScaleS4 solution followed by CLSM (Fig. 5a). POD-nAb/FT-GO reaction provided dramatically increased sensitivity in 1-mm-thick brains slices, compared with IF using an nAb conjugated with a synthetic fluorophore (Fig. 5d). Fluorescent signals obtained by POD-nAb/FT-GO reaction were 6.8-fold stronger than those by direct IF with the synthetic fluorophore conjugated nAb at the depth of 500 µm below the surface of slices (Fig. 5e). Because FT-GO signal amplification is based on two enzymatic reactions, POD-catalyzed deposition of FT and oxidation of glucose by glucose oxidase, an adequate reaction time is required to obtain sufficient signal enhancement. Four different reaction times of FT-GO, 30, 60, 120 and 240 min, were examined. The reaction time of FT-GO is set to 120 min in the current protocol. POD-nAb/FT-GO 3D-IHC for GFP was conducted in 1-mm-thick brain slices of Parvalbumin (PV)/myristoylation-EGFP-low-density lipoprotein receptor C-terminal BAC transgenic mice (PV-FGL mice) in the analysis47. In PV-FGL mice, EGFP is specifically expressed and targeted to the somatodendritic plasma membrane of PV-positive neurons. FT-GO signals were not significantly different among each reaction time (Supplementary Fig. 5). The degree of signal enhancement was saturated during 120 min reaction time.
a Experimental procedures in each panel. Following tissue clearing, brain slices of 1-mm thickness are subjected to CLSM imaging. b Maximum intensity projection (MIP) images from EGFP fluorescence (b1) and POD-nAb/FT-GO 3D-IHC (b2) in the cerebral cortex of 1-mm-thick brain slices (n = 5 animals for each condition). Brain slices are infected with AAV2/PHP.eB CAG-EGFP-WPRE. CF488A tyramide is used for color development. Note that images of (b1) and (b2) are acquired with the same parameters for comparisons. c Histograms representing fluorescence intensity values at the depth of 500 µm (n = 588 cells from 5 animals, EGFP fluorescence; n = 520 cells from 5 animals, POD-nAb/FT-GO 3D-IHC; t = 9.360, df = 4.644, P = 0.0003, r = 0.9745, Welch’s t test). d MIP images from 3D-IHC with an Alexa Fluor 647-conjugated GFP nAb (d1) and POD-nAb/FT-GO 3D-IHC (d2) in the cerebral cortex of 1-mm-thick brain slices (n = 4 animals for each condition). Brain slices are infected with AAV2/PHP.eB CAG-EGFP-WPRE. CF647 tyramide is used for color development. Note that images of (d1) and (d2) are acquired with the same parameters for comparisons. e Histograms representing fluorescence intensity values at the depth of 500 µm (n = 281 cells from 4 animals, GFP nAb 3D-IHC; n = 375 cells from 4 animals, POD-nAb/FT-GO 3D-IHC; t = 18.93, df = 4.353, P < 0.0001, r = 0.9940, Welch’s t test). Data are represented as means ± SDs. NF: native fluorescence. Scale bar: 200 µm.
We then tested staining homogeneity of POD-nAb/FT-GO 3D-IHC. In a previous attempt to apply TSA signal amplification to 3D-ISH, TSA signal is visible only to a depth of < 300 µm and lacks specificity at the surface of the 3D tissues48. To evaluate staining homogeneity, we compared immunoreactive intensity between the center ( ≥ 400 µm from the surface) and the periphery ( ≤ 100 µm from the surface) of 1-mm-thick brain slices stained by GFP POD-nAb/FT-GO 3D-IHC. The brain slices were infected with AAV2/PHP.eB CAG CAG-EGFP-WPRE. FT-GO signals penetrated deep inside brain tissues and visible at the center of brain slices without non-specific staining at the tissue surface (Supplementary Fig. 6a, b). The center to periphery ratio of immunoreactive intensity was 1.209 ± 0.412 (mean ± SD) in the brain slices of 1-mm thickness (Supplementary Fig. 6c).
Detection of an endogenous protein with POD-nAb/FT-GO 3D-IHC
We next asked whether POD-nAb/FT-GO 3D-IHC could be implemented to detect an endogenous protein in large-scale tissues. For this, we generated a POD-nAb against integrin alpha M (ITGAM) (also known as cluster of differentiation molecule 11b [CD11b]) using a published sequence49. ITGAM is expressed by myeloid lineage cells, including neutrophils, monocytes and macrophages. ITGAM has gained usage as a marker for microglial cells, which serve as resident macrophages within the CNS50. Specific labeling of POD-nAb/FT-GO 3D-IHC for ITGAM was tested by FT-GO IF on re-sections with an IgG antibody against allograft inflammatory factor 1 (AIF1) (also known as ionized calcium binding adaptor molecule 1 [Iba1]), a reliable marker for microglia (Fig. 6a). Following incubation with the ITGAM POD-nAb and FT-GO reaction, mouse brain slices of 1-mm thickness were cut into 40-µm-thick re-sections. After quenching nAb-fused POD with high concentration of NaN335, FT-GO IF for AIF1 was carried out on the sections. In the 3D-IHC for ITGAM, 1-mm-thick mouse brain slices were not processed for ScaleS tissue permeabilization prior to the POD-nAb reaction. The uniform signal distribution was found irrespective of depth from the surface in the POD-nAb/FT-GO 3D-IHC (Fig. 6b1-3). The ITGAM POD-nAb penetrated deep inside and deposited FT at the center of the slices. At high magnification, we found tortuous and ramified processes radiating from small cell bodies labeled by POD-nAb/FT-GO 3D-IHC for ITGAM, which is characteristic of resting microglial cells (Fig. 6c1). Critically, almost all cells labeled with the ITGAM POD-nAb in 1-mm-thick mouse brain slices were also labeled with an IgG antibody against AIF1 in 40-µm-thick re-sections (Fig. 6c1-3).
a Schematic diagram of an experimental procedure for testing ITGAM POD-nAb/FT-GO 3D-IHC. b AIF1 FT-GO IF in a re-section prepared from a 1-mm-thick brain slices stained by ITGAM POD-nAb/FT-GO 3D-IHC (n = 3 animals). b1, 2 Representative images of immunoreactivity for a ITGAM POD-nAb (magenta, b1) and an AIF1 IgG Ab (green, b2). b3 A merged image of (b1) and (b2). c A high magnification image of (b). c1, 2 Representative images of ITGAM POD-nAb (c1) and AIF1 IgG Ab immunoreactivity (c2). c3 A merged image of (c1) and (c2). Ctx: cerebral cortex, FT: fluorochromized tyramide. Scale bars: 200 µm in (b) and 25 µm in (c).
Microglial activation is a histological hallmark in the brain of patients with Alzheimer’s disease (AD) as well as mouse models of ß-amyloidosis51,52. Microglial cells around Aß plaques undergo morphological change from a ramified to an amoeboid appearance. In parallel with the morphological alternation, they also display different cell surface and intracellular markers from their resting state. Critically, activation of microglial cells leads to an increased expression of ITGAM by them50. Microglial activation surrounding Aß plaques is thought to play a detrimental role in the pathogenesis of AD51,52. We thus examined applicability POD-nAb/FT-GO 3D-IHC for ITGAM to detection of microglial activation around Aß plaques. We first asked whether the ITGAM POD-nAb can detect local activation of plaque-associated microglia (PAM). For this, FT-GO IF with the ITGAM POD-nAb was carried out on 40-µm-thick brain sections of an App knock-in mouse model of ß-amyloidosis, AppNL-G-F/NL-G-F mice53 (Supplementary Fig. 7a, b). Indeed, increased immunoreactivity for ITGAM, an indicator for microglial activation, was clearly detected in microglia surrounding Aß plaques using the ITGAM POD-nAb (Supplementary Fig. 7b1-4). We then performed POD-nAb/FT-GO 3D-IHC for ITGAM in 500-µm-thick brain slices of AppNL-G-F/NL-G-F mice. The slices were further treated with 1-Fluoro-2,5-bis(3-carboxy-4-hydroxystyryl)benzene (FSB)54 to label amyloid fibrils (Fig. 7a). POD-nAb/FT-GO 3D-IHC successfully visualized microglial activation with respect to Aß plaques (Fig. 7b). An xy image obtained at depths at 250 µm clearly showed activated microglial cells that were intensely labeled with ITGAM POD-nAb in the vicinity of Aß plaques (Fig. 7c). POD-nAb/FT-GO 3D-IHC for ITGAM also labeled resting microglial cells with a ramified morphology apart from Aß plaques (Fig. 7c), demonstrating the high sensitivity of the 3D-IHC protocol.
a A procedure of deep tissue imaging of microglial activation with ITGAM POD-nAb/FT-GO 3D-IHC. b 3D volume rendering images of ITGAM POD-nAb/FT-GO 3D-IHC (magenta, b1) in an AppNL-G-F/NL-G-F mouse brain slice of 500-µm thickness. The slice is also stained with FSB to label amyloid fibrils (n = 3 animals). b2 A merged volume rendering image of ITGAM (magenta) and FSB (gray). c An xy images of double labeling with an ITGAM POD-nAb (magenta, c1) and FSB (white, c2) in the cerebral cortex of an AppNL-G-F/NL-G-F mouse brain slice at the depth of 250 µm. c3 A merged images of (c1) and (c2). 6-month-old AppNL-G-F/NL-G-F mice is subjected to the POD-nAb/FT-GO 3D-IHC. Arrowheads indicate activated microglial cells. Scale bar: 500 µm in (a) and 100 µm in (b).
Multiplex volume labeling by POD-nAb/FT-GO 3D-IHC
Multiplex volume immunolabeling allows for simultaneous detection of multiple distinct targets within in a single thick tissues or intact organs to analyze the spatial organization of the targets in the context of the tissue architecture17. Finally, we demonstrated multiplexing capability of POD-nAb/FT-GO 3D-IHC (Fig. 8). For multiplex labeling with POD-nAb/FT-GO reaction, nAb-fused POD must be inactivated prior to subsequent rounds of detection. NaN3 was used for quenching nAb-fused POD activity because of its less deleterious effects on antigenicity, antigen–antibody binding and tissue integrity35. Brain slices of 1-mm-thickness were cut from PV-FGL mice and doubly immunolabeled with the ITGAM and GFP POD-nAbs. Following the first round of FT-GO reaction with the ITGAM POD-nAb, the brain slices were treated with high concentration of NaN3 [2% (w/v)] to inactivate the nAb-fused POD. The brain slices were then processed for the second round FT-GO reaction with the GFP POD-nAb and cleared with ScaleS4 solution prior to CLSM (Fig. 8a). ITGAM and GFP POD-nAb/FT-GO reaction simultaneously labeled microglial cells and PV cortical interneurons in 1-mm-thick brain slices of PV-FGL mice (Fig. 8b, c). Specific distribution and no obvious colocalization of ITGAM and GFP immunoreactivities in a projection image from a depth from 437.4 to 469.8 µm demonstrated staining homogeneity and specificity of multiplex labeling with POD-nAb/FT-GO 3D-IHC (Fig. 8d, Supplementary Movie 2). We observed highly ramified and thin processes of microglial cells extending to the somatodendritic portion of PV-positive cortical interneurons (Fig. 8d, Supplementary Movie 2). POD-nAb/FT-GO 3D-IHC was further multiplexed with nuclear staining with propidium iodide (PI) (Supplementary Movie 3) and EGFP fluorescent protein signals (Supplementary Movie 4) in 1-mm-thick mouse brain slices.
a A procedure of ITGAM and GFP double POD-nAb/FT-GO 3D-IHC. b, c Depth color coding of 3D volume rendering images of a 1-mm-thick brain slice of PV-FGL mouse doubly labeled with ITGAM (b) and GFP (c) POD-nAbs. POD-nAbs are color-developed by 3D FT-GO reaction using CF568 (ITGAM) and CF640R (GFP) tyramide (n = 3 animals). d Maximum intensity projection (MIP) images of the ITGAM (green, d1) and GFP (magenta, d2) double POD-nAb/FT-GO 3D-IHC from a depth of 437.4 to 469.8 μm. d3 A merged image of (d1) and (d2). Scale bars: 100 µm in (c) and 25 µm in (d).
Discussion
3D-IHC reveals the spatial organization of molecular and cellular assemblies in the context of the tissue architecture. Here, we reported POD-nAb/FT-GO 3D-IHC as a multiplex nAb-based IHC of 3D tissues. POD-nAbs, camelid nAbs fused with POD, enhanced immunolabeling depth and enabled sensitive detections by combined with our original fluorescent TSA system, FT-GO. Immunolabeling depth was further enhanced by tissue permeabilization with ScaleA2 solution. For multiplex labeling in 3D tissues with POD-nAb/FT-GO reaction, POD activity was quenched with NaN3 prior to subsequent rounds of reaction.
POD-nAb/FT-GO 3D-IHC is a high-speed and high-sensitive nAb-based 3D-IHC. We adapted the 3D-IHC technique to mouse brain slices of 1-mm thickness and succeeded in visualizing somata and processes of neuronal and glial cells in the thick tissue within three days (Figs. 1,5,6). Quenching of POD activity with NaN3 allowed for multiplex immunolabeling of 3D tissues by POD-nAb/FT-GO reaction (Fig. 8). Our 3D-IHC using POD-nAb/FT-GO reaction demonstrated high specificity for detection of exogenously expressed EGFP (98.7%) and tdTomato (98.8%) in mouse brain of 1-mm thickness (Fig. 4). POD-nAb/FT-GO 3D-IHC can be also used to detect endogenous proteins within 3D tissues. We generated a POD-nAb against ITGAM, a marker for myeloid lineage cells, and successfully labeled microglial cells in 1-mm-thick mouse brain slices (Fig. 6). Using the immunoreagent, we further visualized the local microglial activation associated with Aß plaques of an AD mouse model in thick tissues (Fig. 7). Importantly, POD-nAb/FT-GO reaction of 1-mm-thick brain slices yielded 9.0- and 6.8-fold signal amplification compared with EGFP fluorescence and direct IF with a synthetic fluorophore conjugated nAb against GFP, respectively (Fig. 5).
Camelid nAbs fused with POD, POD-nAbs, enhanced penetration depth of probes and enabled sensitive detection of targets of 3D tissues by combined with FT-GO signal amplification. NAbs, recombinant antigen binding fragments from single-chain Abs in camelids and selachians, are immunoreagents with high specificity, selectivity and reproducibility20. The small sizes of POD-nAbs ( ~ 60 kDa), which comprises approximately 40% of molecular weight of conventional IgG Abs ( ~ 150 kDa), might lead to deep penetration into large-scale tissues. Unlike conventional IgG and IgY Abs which deposited in the periphery of brain slices, POD-nAbs penetrated deep inside brain tissues and showed a high staining homogeneity (Fig. 2). NAbs conjugated synthetic fluorophore ( ~ 20 kDa) are much smaller than POD-nAbs. These nAbs has been used for immunolabeling in large-scale tissues, visualizing subcellular details with a reasonable signal noise ratio3,24. However, the relatively low sensitivity of direct immunodetection35 can impede high-throughput imaging of large-scale tissues. POD fused with camelid nAbs enabled a TSA reaction, FT-GO, within large-scale tissues, providing a dramatic increase in sensitivity compared with direct IF with a synthetic fluorophore conjugated nAb (Fig. 5). The applicability of POD-nAbs (P-RAN bodies) have been documented using fluorochromized tyramide substrates in cultured cells and tissue sections36. The specificity, sensitivity and scalability of POD-nAbs would make them versatile tools for histochemical analysis.
Tissue permeabilization is critical for staining homogeneity of 3D-IHC to enhance immunolabeling depth. Of tested four tissue permeabilization protocols, we implemented ScaleS tissue permeabilization, an incubation ScaleA2 solution for 24 h at 37°C, to POD-nAb/FT-GO 3D-IHC. Consistent with a previous study demonstrating the reversibility of ScaleA2 treatment that allows for retrospective IHC37, mouse brains slices permeabilized with ScaleA2 solution retained sufficient antigenicity for a GFP and an RFP POD-nAb (Supplementary Fig. 1, 2). While POD-nAbs against both GFP and RFP showed limited staining homogeneity in untreated control brain slices (Fig. 3c, e), they penetrated deeper inside brain tissues and reacted with their antigens at the center of brain slices following ScaleS tissue permeabilization (Fig. 3e, f). Moreover, EGFP and tdTomato fluorescence was preserved in brain slices permeabilized with ScaleA2 solution (Supplementary Fig. 1b2, 2b2). In contrast, immunoreactivity of the GFP and RFP POD-nAbs, and fluorescence of EGFP and tdTomato were markedly reduced after tissue permeabilization by PACT and iDISCO protocols (Supplementary Fig. 1e, f, 2e, f), indicating these two tissue permeabilization protocols have deleterious effects on antigenicity and protein structures. However, these results do not mean that POD-nAb/FT-GO reaction is compatible with only ScaleS tissue permeabilization. Indeed, mouse brain slices permeabilized with CUBIC-HistoVIsion12 preserved immunoreactivity for the GFP and RFP POD-nAbs (Supplementary Fig. 1, 2). Effective tissue permeabilization that preserves molecular and structural integrity and enhances immunolabeling depth would expand applicability and scalability of POD-nAb/FT-GO 3D-IHC.
FT-GO, a fluorescent TSA reaction, of 3D tissues allows for high sensitivity of our 3D-IHC protocol using POD-nAbs. TSA reactions including FT-GO utilize POD to yield high-density labeling of targets in situ25,26. TSA has been widely used in detection procedures for histochemical analysis of tissue sections such as IHC, ISH, electron microscopy and neuroanatomical tract tracing27,28,29,30,31. However, this signal amplification technology has rarely applied to histochemistry of 3D tissues. Relatively large size of POD-conjugated secondary Abs that specifically recognize primary Abs or haptenized nucleotides and/or the need for additional steps for POD-catalyzed deposition of tyramide substrates on tissues might prevent implementation of TSA systems to 3D biological tissues. Indeed, in 3D-ISH using digoxigenin (DIG)-labeled DNA oligonucleotide probes and a POD-conjugated F(ab’)2 fragment of an anti-DIG Ab, TSA signal is only visible to a depth of < 300 µm in CLARITY-processed brain tissues post-fixed with 1-ethyl-3-(3-dimethylaminopropyl) carbodiimide (EDC)48. The authors’ results suggest that the limited signal penetration depth of the 3D-ISH is likely due to insufficient penetration of the anti-DIG POD-conjugated Ab48. The size of the POD-conjugated F(ab’)2 fragment ( ~ 160 kDa) is more than 2.5 times as large as POD-nAbs ( ~ 60 kDa). In the present study, we succeeded in adopting a TSA reaction, FT-GO, to a detection procedure of 1-mm-thick mouse brain tissues. Stable supply of H2O2 produced by oxidation of glucose by glucose oxidase might offer high signal penetration and specificity of POD-nAb/FT-GO 3D-IHC, although further studies are warranted. In some samples stained by GFP POD-nAb/FT-GO 3D-IHC, immunoreactive intensity was stronger in the center than in the periphery of brain slices (Supplementary Fig. 6). This might be due to some disruption of antigenicity at the edge of brain slices during quenching endogenous POD activity by H2O2 and/or tissue permeabilization with ScaleA2 solution which contains a high concentration of urea. POD-nAb/FT-GO reactions provided a remarkable increase sensitivity in 3D tissues: POD-nAb/FT-GO 3D-IHC for GFP yielded 9.0- and 6.8-fold signal enhancement in 1-mm-thick mouse brain slices, compared with EGFP fluorescence and direct IF with a GFP nAb conjugated with a synthetic fluorophore (Fig. 5). Multiplexed labeling with POD-nAb/FT-GO reaction was achieved by quenching activity of POD with NaN3 (Fig. 7). NaN3 is effective at quenching Ab-conjugated POD and less deleterious for antigenicity, antigen–antibody binding, and tissue integrity compared with other methods such as incubation with H2O2 and low pH buffer, and heat-mediated removal of Ab-POD complex35,55.
In the present study, we developed POD-nAb/FT-GO 3D-IHC as an nAb-based multiplexed IHC of one-millimeter-thick tissues. A major limitation of the method is the scaling of the 3D-IHC. Our current GFP 3D-IHC protocol failed to stain homogenously 2-mm-thick brain slices of PV-FGL mice (Supplementary Fig. 8). POD-nAb/FT-GO signals were dropped substantially at the center of 2-mm-thick brain slices of PV-FGL mice. Information about long-range connectivity is missing and incomplete in 1-mm-thick brain tissues34,56,57,58. Modulation of antigen–antibody binding by manipulation of temperature, pH, and ionic strength, and/or facilitation of Ab diffusion by effective tissue permeabilization and adopting a higher incubation temperature can enhance penetration depth of Abs and staining homogeneity9. Moreover, transcardial perfusion of nAbs and conventional IgG Abs permits whole-organ and whole-body immunolabeling by greatly reducing the traveling distance for Abs to reach their targets3,6. These techniques might help in improving the applicability and scalability of POD-nAb/FT-GO 3D-IHC to whole-organ and whole-body levels.
The quantitative assessment of antigen abundance remains a major challenge for POD-nAb/FT-GO 3D-IHC. FT-GO signal amplification is based on two enzymatic reactions, POD-catalyzed deposition of FT and oxidation of glucose by glucose oxidase, raising an issue for quantitative analysis of antigen expression by the method. Although our findings that FT-GO signals were not significantly different among four different reaction times of FT-GO, 30, 60, 120 and 240 min, indicate that the degree of signal enhancement was saturated in our current protocol where the reaction time of FT-GO is set to 120 min (Supplementary Fig. 5), we have not found adequate methods for quantifying antigen expression in 3D tissues by using POD-nAb/FT-GO 3D-IHC yet. Calibration curves for POD-nAb/FT-GO reaction might help the quantitative assessment of antigen abundance in 3D tissues stained by our 3D-IHC protocol.
Another major limitation of our method is that POD-nAbs available for 3D-IHC using FT-GO reaction are quite scarce. POD-nAbs improve immunolabeling depth to increase staining homogeneity and allow for sensitive detection of targets by combined with a multiplex TSA reaction in 3D tissues. Moreover, nAbs are highly specific and selective, and immunoreagents with excellent solubility, superior stability and high reproducibility. However, in contrast to the thousands of conventional IgG Abs that have been generated over the past decades, only a handful of nAbs are available and effective at histochemical analysis. The accelerating deposition rate of nAb structure data and sequence information into the public repositories59,60,61 might expand POD-nAb repertoire available to our 3D-IHC system.
Methods
Animals
Male and female C57BL/6 J (Nihon SLC), AppNL-G-F/NL-G-F (RBRC06344, RIKEN BioResource Research Center)53 and PV-FGL mice47 mice were used. C57BL/6 J and PV-FGL mice were used at 8-16 weeks old, and AppNL-G-F/NL-G-F mice were sacrificed at 4.5- and 6-month-old. AppNL-G-F/NL-G-F and PV-FGL mice were maintained in C57BL/6 J background. All mice were housed in specific pathogen-free conditions under a 12/12 h light/dark cycle (light: 08:00–20:00) at 20–25 °C and variable humidity with ad libitum access to food and water. All animal experiments were approved by the Institutional Animal Care and Use Committees of Juntendo University (Approval No. 2021245 and 2021246). We have complied with all relevant ethical regulations for animal use. All animal procedures were conducted in compliance with ARRIVE (Animal Research: Reporting In Vivo Experiments) guidelines.
Tissue preparation
Mice were anesthetized with an intraperitoneal injection of sodium pentobarbital (200 mg/kg; P0776, Tokyo Chemical Industry) and perfused transcardially with 20 mL of ice-cold phosphate buffered saline (PBS), followed by the same volume of ice-cold 4% paraformaldehyde (PFA) (1.04005.1000, Merck Millipore) in 0.1 M phosphate buffer (PB; pH 7.4). Brains were removed and postfixed in the same fixative overnight at 4 °C.
Tissue slicing
Brains were embedded in 4% agar (01028-85, Nacalai Tesque) in PBS and mounted on a vibrating tissue slicer (Linear PRO7N, Dosaka EM). The brains were cut into slices of 500-µm or 1-mm thickness.
Tissue sectioning
For re-sectioning, immunolabeled or permeabilized brain slices were cryoprotected in 30% sucrose in 0.1 M PB at 4 °C, embedded in OCT compound (4583, Sakura Finetek) and frozen in isopentane cooled with liquid nitrogen. The slices were mounted on sliding microtomes (2000R, Leica Biosystems or REM-710, Yamato Koki) equipped with an electro-freezing component (MC-802A, Yamato Koki) and low temperature circulator (CCA-1112A, EYELA), and cut perpendicularly into 40-µm-thick sections44,46.
Frozen brain sections were prepared as follows62. Fixed brains were cryoprotected in 30% sucrose in 0.1 M PB at 4 °C and stored until use. Coronal brain sections were cut at 40-µm thickness on the sliding microtomes as described above.
Cell line
293 T cells were obtained from RIKEN BioResource Research Center (RCB2202). The cells were cultured in Dulbecco’s modified Eagle’s medium (11965-092, Thermo Fisher Scientific) supplemented with 10% fetal bovine serum (173012, Sigma-Aldrich), 2 mM L-glutamine (25030-081, Thermo Fisher Scientific), 1× MEM Non-Essential Amino Acid (11140-050, Thermo Fisher Scientific) and 1× Penicillin-Streptomycin (15070-063, Thermo Fisher Scientific) in a 5% CO2, 95% humidity incubator at 37 °C. When the cells were reached 60–70% confluence, they were passaged with TrypLE Express (12605-010, Thermo Fisher Scientific). The cell line is not listed as misidentified cell line in the ICLAC register. No mycoplasma contamination was detected in the cell line.
POD-nAb vectors construction
For the construction of pCAG-GFP1 POD-nAb-WPRE and pCAG-RFP6 POD-nAb-WPRE, a posttranscriptional regulatory element of woodchuck hepatitis virus (WPRE) sequence was cloned from pCAGGs-ChR2-Venus63 (#15753, Addgene) into to NotI site of pCAGEN64 (#11160, Addgene) to yield pCAG-WPRE. To obtain DNA fragments containing the coding sequence of GFP1 POD-nAb and RFP6 POD-nAb, pCMV-P-RAN-GFP136 (#106408, Addgene) and pCMV-P-RAN-RFP636 (#106411, Addgene) were digested with AscI, and blunted with Klenow fragment (2140 A, TAKARA) before further digestion with EcoRI. The fragments were ligated into pCAG-WPRE through EcoRI/EcoRV sites, yielding pCAG GFP1 POD-nAb-WPRE and pCAG-RFP6 POD-nAb-WPRE.
pCAG-ITGAM POD-nAb-WPRE construct was created by replacing the GFP1 nAb sequence of pCAG-GFP1 POD-nAb-WPRE with an ITGAM nAb sequence. The coding sequence of an nAb against ITGAM (VHHDC13)49 was synthesized by Eurofins Genomics KK.
Antibodies
To produce POD-nAbs, 293 T cells were transfected with pCAG-GFP1 POD-nAb-WPRE, pCAG-RFP6 POD-nAb-WPRE and pCAG-ITGAM POD-nAb-WPRE vectors using Lipofectamine 3000 Reagent (L3000001, Thermo Fisher Scientific) according to manufacturer’s instructions. Three days after transfection, the culture supernatant was collected, centrifuged at 3000 g for 5 min at 4 °C, filtrated through 0.45 µm PVDF filters (SLHVR33RS, Merck Millipore). The supernatant was stored at 4 °C with 0.05% thimerosal (21624-32, Nacalai Tesque) and used for immunostainings.
Primary Abs used were; guinea pig (Gp) polyclonal anti-DsRed (red fluorescent protein) Ab (4.0 µg/mL, DsRed-GP-Af360, Frontier Institute, RRID: AB_2571648), rabbit (Rb) polyclonal anti-GFP Ab (10 µg/mL, A-11122, Thermo Fisher Scientific, RRID: AB_221569), rat (Rt) monoclonal anti-GFP Ab (1:1000, 04404-26, Nacalai Tesque, RRID: AB_2313652), chicken (Ch) polyclonal anti-Green Fluorescent Protein Ab (2.0 µg/mL, GFP-1020, Aves, RRID: AB_10000240), Alexa Fluor 647-conjugated anti-GFP nAb (1:500, Cheomotek, gb2AF647, RRID: AB_2827575), Alexa Fluor 647-conjugated goat (Gt) anti-HRP Ab (1:100, 123-605-021, Jackson Immuno Research, RRID: AB_2338967), Gt polyclonal anti-Iba1 Ab (1:1000, 011-27991, FUJIFILM Wako Pure Chemical Corporation, RRID:AB_2935833), mouse (Ms) monoclonal anti-RFP Ab (1:500, 409 011, Synaptic Systems, RRID: AB_2800533), and Gt polyclonal anti-tdTomato Ab (1:200, AB8181-200, SICGEN, RRID: AB_2722750).
Secondary Abs used were; Alexa Fluor 647-conjugated Gt anti-Ch IgY (10 µg/ml, A-21449, Thermo Fisher Scientific, RRID: AB_2535866), Alexa Fluor 647-conjugated Gt anti-Gp IgG (10 µg/ml, A-21450, Thermo Fisher Scientific, RRID: AB_2735091), Alexa Fluor 647-conjugated donkey (Dk) anti-Gt IgG (10 µg/ml, A-21447, Thermo Fisher Scientific, RRID: AB_2535864), POD-conjugated F(ab’)2 fragment Dk anti-Gt IgG (1:200, 705-036-147, Jackson Immuno Research, RRID:AB_2340392), Alexa Fluor 647-conjugated Dk anti-Ms IgG (10 µg/ml, A-31571, Thermo Fisher Scientific, RRID: AB_162542), Alexa Fluor 647-conjugated Gt anti-Rb IgG (10 µg/ml, A-21245, Thermo Fisher Scientific, RRID: AB_2535813) and Alexa Fluor 647-conjugated Gt anti-Rt IgG (10 µg/ml, A-21247, Thermo Fisher Scientific, RRID: AB_141778).
Tissue penetration tests
To assess the tissue penetration of POD-nAbs and conventional IgG or IgY Abs, 1-mm-thick mouse brain slices infected with AAV2/PHP.eB CAG-EGFP-WPRE or CAG-tdTomato-WPRE were reacted for four days with POD-nAb culture supernatants or conventional IgG or IgY Abs. 0.3% (v/v) Triton-X100 was added to the culture supernatants. Conventional IgG or IgY Abs were diluted in PBS containing 0.3% (v/v) Triton-X100, 0.12% λ-carrageenan (035-09693; Sigma-Aldrich) and 1% normal donkey serum (S30-100ML, Merck Millipore) (PBS-XCD). Following Ab reaction, the brain slices were washed twice for 1 hr in 0.3% (v/v) Triton-X100 in PBS (PBS-X), fixed in 4% PFA in 0.1 M PB for 2 h. 40 µm-thick re-sections were prepared from the slices as above. Then, the re-sections were washed for 10 min twice in PBS-X and reacted overnight with Alexa Fluor 647-conjugated Gt anti-HRP Ab (for POD-nAbs) or Alexa Fluor 647-conjugated secondary Abs (for conventional IgG or IgY Abs) in PBS-XCD at 4 °C. After washing for 10 min twice in PBS-X, the re-sections were mounted onto glass slides (Superfrost micro slide glass APS-coated, APS-01, Matsunami Glass) and coverslipped with 50% glycerol, 2.5% 1,4-diazabicyclo[2.2.2]octane (049-25712, FUJIFILM Wako Pure Chemical Industries), and 0.02% NaN3 in PBS (pH 7.4). All incubations were performed at 20–25 °C, except where noted.
To test ScaleA2 treatment on POD-nAb penetration, 1-mm-thick brain slices with infections of AAV2/PHP.eB CAG-EGFP-WPRE or CAG-tdTomato-WPRE were incubated in ScaleA2 solution (4 M urea, 0.1% [w/v] Triton X-100, 10% [w/v] glycerol)37 for 24 h at 37 °C. ScaleA2-treated and PBS-stored brain slices were incubated in POD-nAb supernatants containing 0.3% (v/v) Triton-X100 or POD-nAb supernatants diluted with PBS-XCD for 24 h, and washed twice for 1 hr in PBS-X at 20–25 °C. After fixation in 4% PFA in 0.1 M PB for 2 hr at 20–25 °C, re-sections of 40-µm thickness were prepared from the brain slices, labeled with Alexa Fluor 647-conjugated Gt anti-HRP Ab and mounted on slides as above.
POD-nAb immunoreactivities on permeabilized tissues
To assess POD-nAb immunoreactivities on brain tissues permeabilized for 3D-IHCs, 1-mm-thick mouse brain slices infected with AAV2/PHP.eB CAG-EGFP-WPRE or CAG-tdTomato-WPRE were treated with tissue permeabilization of Scale, CUBIC-HistoVIsion, iDISCO and PACT. Tissue permeabilization procedures of each method followed the protocol as below. Considering 1-mm-thick slices, incubation time of each method was adjusted accordingly. Following tissue permeabilization, the brain slices were washed twice for 15 min in PBS, cryoprotected, embedded in OCT compound, frozen in cooled isopentane and cryosectioned on the freezing microtomes as above. Then, the re-sections were washed twice for 10 min in PBS-X and incubated overnight in POD-nAb supernatants containing 0.3% (v/v) Triton-X100. After washing twice for 10 min in PBS-X, the re-sections were reacted with Alexa Fluor 647-conjugated Gt anti-HRP and mounted onto slides. All incubations were performed at 20–25 °C.
Scale
Brain slices were incubated in ScaleA2 solution for 24 h at 37 °C11.
CUBIC-HistoVIsion
Brain slices were incubated in 50% CUBIC-L (T3740, Tokyo Chemical Industry) in distilled deionized water (DDW) for 2 h and CUBIC-L for 24 h at 37 °C12.
iDISCO
After washing for 30 min in PBS, brain slices were serially incubated in 25%, 50%, 75% methanol (MeOH) in PBS, each for 30 min. The brain slices were incubated for 30 min in 100% MeOH and overnight in 66% dichloromethane (044-28305, FUJIFILM Wako Pure Chemical Industries) in MeOH. Then, the brain slices were washed twice for 15 min in MeOH, chilled on ice, and incubated overnight in 5% hydrogen peroxide in MeOH at 4°C. Following a wash in MeOH for 30 min, the brain slices were serially incubated in 75%, 50%, 25% MeOH in PBS, each for 30 min, washed twice for 15 min in PBS containing 0.2% (v/v) Triton-X100 (0.2% PBS-X) and incubated overnight at 37 °C in 0.2% PBS-X containing 20% Dimethyl sulfoxide (DMSO) and 0.3 M glycine. All incubations were performed at 20–25 °C, except where noted1,65.
PACT
Brain slices were incubated in A4P0 hydrogel (4% acrylamide [161-0140, Bio-Rad] and 0.25% 2,2’-Azobis[2-(2-imidazolin-2-yl)propane]dihydrochloride [VA-044, FUJIFILM Wako Pure Chemical Industries] in PBS(–) [27575-31, Nacalai Tesque]) overnight at 4°C. The slices were then vacuum degassed for 10 min, placed under nitrogen for 10 min and incubated for 3 hr at 37 °C to initiate tissue-hydrogel hybridization. After washing twice in PBS(–) for 15 min at 20–25 °C, the slices were incubated in 8% sodium dodecyl sulfate (31607-65, Nacalai Tesque) in PBS(–) for 24 h at 37 °C. The slices were washed extensively overnight in PBS39.
POD-nAb/FT-GO 3D-IHC
Brain slices of 500-µm or 1-mm thickness were incubated in ScaleA2 solution or 24 h at 37 °C, washed twice in PBS for 15 min and incubated for 20–24 h in POD-nAb supernatants containing 0.3% (v/v) Triton-X100 at 20–25 °C. The tissue permeabilization with ScaleA2 was omitted from 3D immunolabeling with ITGAM POD-nAb, because ITGAM POD-nAb penetrated deep and labeled Iba1-positive microglial cells located at the center of 1-mm-thick brain slices without the tissue permeabilization (Fig. 6b, c). The cell surface location of ITGAM (CD11b) might allow access of the POD-nAb to its epitope without ScaleA2 treatment. After washing four times in PBS-X for 30 min and thrice in 0.1 M PB for 5 min, the brain slices were incubated for 4 hr in an FT-GO reaction mixture that contained 10 µM CF488A (92171, Biotium), CF568 (92173, Biotium), CF640R (92175, Biotium) or CF647 tyramide (96022, Biotium), and 3 µg/mL glucose oxidase (16831-14, Nacalai Tesque) in 2% BSA in 0.1 M PB35. FT-GO reaction was initiated by adding 2 mg/mL of ß-D-glucose (049-31165, FUJIFILM Wako Pure Chemical Industries) into the reaction mixture and proceeded for 30 to 240 min. The brain slices were washed twice in PBS-X for 15 min. Brain slices of AppNL-G-F/NL-G-Fmice were further incubated in 20 µg/mL FSB (F308, Dojindo) in PBS-X for 20-24 h at 20–25 °C to label Aß plaques in the slices. For multiplexed labeling of POD-nAb/FT-GO and nuclear staining, 1-mm-thick brain slices were incubated for 20–24 h in GFP1 POD-nAb supernatant containing 500 nM of PI (P3566, ThermoFisher Scientific) and 0.3% (v/v) Triton-X100.
For 3D image acquisition, the brain slices were incubated in ScaleS4 solution [4 M urea, 40% (w/v) D-(–)-sorbitol, 10% (w/v) glycerol, 0.2% (w/v) Triton X-100, 25% (v/v) DMSO]11 for 12 to 16 h at 37 °C and mounted in an imaging chamber44,45,46. For tissue section preparation, the brain slices were fixed in 4% PFA in 0.1 M PB overnight at 4 °C, cryoprotected in 30% sucrose in 0.1 M PB and cut perpendicularly into 40-µm-thick sections as above.
ScaleSF tissue clearing
For observation of EGFP fluorescence in 1-mm-thick brain slices, brain slices infected with AAV2/PHP.eB CAG-EGFP-WPRE were cleared by ScaleSF method44,45,46. Brain slices were permeabilized in ScaleS0 solution [20% (w/v) D-(–)-sorbitol, 5% (w/v) glycerol, 1 mM methyl-b-cyclodextrin, 1 mM g-cyclodextrin, and 3% (v/v) DMSO in PBS(–)]11 for 2 h at 37 °C, washed twice in PBS(–) for 15 min and cleared in ScaleS4 solution for 10 to 12 h at 37 °C. Cleared brain slices were mounted in the imaging chamber as above.
3D-IHC with a synthetic fluorophore conjugated nAb
Following permeabilization with ScaleA2 solution for 24 h at 37 °C and twice washes with PBS for 15 min, brain slices infected with AAV2/PHP.eB CAG-EGFP-WPRE were reacted with an Alexa Fluor 647-conjugated anti-GFP nAb (1:500, Cheomotek, gb2AF647, RRID: AB_2827575) in PBS-XCD for 20–24 h at 20–25 °C. The brain slices were washed twice in PBS for 15 min, cleared with ScaleS4 solution and mounted in an imaging chamber as above.
IF in tissue sections
Free-floating IF was performed as follows35. Tissue sections were washed twice for 10 min in PBS-X and reacted with Gt polyclonal anti-tdTomato Ab (1:200, AB8181-200, SICGEN, RRID: AB_2722750) overnight at 20–25 °C. After washing twice for 10 min, the sections were incubated with Alexa Fluor 647-conjugated Dk anti-Gt IgG (10 µg/ml, A-21447, Thermo Fisher Scientific, RRID: AB_2535864) for 4 h at 20–25 °C. Tissue sections were mounted on slides as above. Primary and secondary Abs were dilutied in PBS-XCD.
FT-GO IF in free-floating sections was carried out as follows35. In brief, tissues sections were quenched with 1% H2O2 in PBS, washed with PBS-X and reacted with primary Abs diluted in PBS-XCD. After washing with PBS-X, the sections were reacted with a POD-conjugated secondary Ab, washed with PBS-X followed by 0.1 M PB and incubated in an FT-GO reaction mixture. FT-GO reaction was initiated as described above and proceeded for 30 min. For FT-GO IF in tissue sections stained by POD-nAb/FT-GO 3D-IHC, nAb-fused POD was quenched by an incubation in 2% NaN3 in PBS for 4 h prior to the application of primary Abs.
AAV vector construction, production and injection
pAAV2-CAG-EGFP-WPRE and CAG-tdTomato-WPRE were constructed as follows. pCAGEN was digested with SalI, filled in with Klenow fragment, and digested with EcoRI to obtain a DNA fragment containing CAG promoter. The fragment was ligated into pAAV-MCS (Stratagene) which was digested with MluI and filled in with the Klenow fragment before further digestion with EcoRI to generate pAAV2-CAG-MCS. pCAG-WPRE was digested with HindIII, filled in with Klenow fragment, and digested with EcoRI to obtain a DNA fragment containing a WPRE sequence and a rabbit beta-globin polyadenylation (polyA) signal sequence. The DNA fragment was ligated into pAAV2-CAG-MCS which was digested with PmlI, filled in with Klenow fragment and digested with EcoRI to yield pAAV2-CAG-WPRE. The coding sequences of EGFP and tdTomato were amplified by PCR and ligated into pAAV2-CAG-WPRE through EcoRI/XhoI sites, yielding pAAV2-CAG-EGFP-WPRE and CAG-tdTomato-WPRE.
AAV vectors were produced and purified as follows66. pAAV2-CAG-EGFP-WPRE or pAAV2-CAG-tdTomato-WPRE and two helper plasmids, pHelper (Stratagene) and pBSIISK-Rep2-CapPHP.eB67, were transfected into 293 T cells with polyethylenimine (23966, Polysciences). Virus particles were collected from the cell lysate and supernatant, purified by ultracentrifugation with OptiPrep (1114542, Axis-Shield) and concentrated by ultrafiltration with Amicon Ultra-15 (UFC905024, Merck Millipore). The physical titer of the virus vector (genome copies (gc)/mL) was determined with quantitative PCR using the purified virus solutions.
Intravenously administration of AAV vectors was performed as follows67. After anesthetization with isoflurane (Pfizer) inhalation, AAV2/PHP.eB CAG-EGFP-WPRE (1.0 × 1011 or 5.0 × 1010 gc) or CAG-tdTomato-WPRE (5.0 × 1011 gc) were injected into the retro-orbital sinus through a 29- or 30-gauge needle attached to a 0.5 mL syringe (SS-05M2913, TERUMO or 08-277, NIPRO).
Image acquisition and processing
Images of tissue sections and cleared brain slices were acquired with a confocal laser scanning microscope (TCS SP8 or STELLARIS 5 WLL; Leica Microsystem). A 10× air (HC PL APO 10x/0,40 CS, numerical aperture [NA] = 0.40, working distance [WD] = 2.20 mm or HC PL APO 10x/0,40 CS2, NA = 0.40, WD = 2.56 mm, Leica Microsystems), 16× multi-immersion (HC FLUOTAR L 16x/0,60 IMM CORR VISIR, NA = 0.60, WD = 2.50 mm, Leica Microsystems) and 25× water-immersion (HC FLUOTAR L 25x/0,95 W VISIR, NA = 0.95, WD = 2.50 mm, Leica Microsystems) objective lenses were used. Z-stack images were collected at 1.5 to 6.0 μm intervals at 512×512 or 1024×1024 pixel resolution. The confocal pinhole was adjusted to 1.0 to 2.0 Airy unit. Acquired images were tiled, stitched and processed to create maximum intensity projection (MIP) images using Leica Application Suite X software (LAS X, ver. 3.5.5.19976, Leica Microsystems). Three dimensional rendering images were created using LAS X or Imaris software (ver. 9.9.1, Oxford Instruments). The global brightness and contrast of the images were adjusted with ImageJ (ver. 1.53) or Fiji software68 (ver. 2.16.0/1.54p).
Quantification
To asses Ab penetration into brain slices, immunoreactive intensity (arbitrary units [AU]) was compared between in the center ( ≥ 400 µm from the surface) and the periphery ( ≤ 100 µm from the surface) of brain slices. Immunoreactive intensity was measured with Fiji software. The intensity values was normalized by fluorescent protein intensities (AU).
To calculate the sensitivity and specificity of POD-nAb FT-GO/3D-IHC, FP, FT or IF single-positive, and FT and FP or IF double-positive neurons were counted in the cerebral cortex of re-sections using ImageJ or Fiji software. Neurons were identified based on their morphological features: (1) a round or ellipsoid-shaped cell body with smooth surface and (2) thick and tapering primary dendrites. The sensitivity was calculated by dividing the number of FT and FP or IF double-positive neurons by that of FP or IF positive neurons. The specificity was calculated by dividing the number of FT and FP or IF double-positive neurons by that of FT positive neurons.
To assess the signal amplification resulting from POD-nAb/FT-GO reaction, fluorescence intensity (AU) of cell bodies of labeled neurons was measured with ImageJ software. MIP images from a depth of 488 µm to 508 µm in the cerebral cortex were subjected to analysis. The identification of neurons was based on their morphological features.
Statistics and Reproducibility
Three to five mice were used for each analysis. To evaluate tissue permeability of POD-nAbs and conventional IgG or IgY Abs, the center to periphery ratio of immunoreactive intensity was compared in three or four mouse brains. The immunoreactive intensity value was normalized by fluorescent protein intensity in each region. The center to periphery ratio of immunoreactive intensity was also compared to asses effectiveness of Scale tissue permeabilization in three mouse brains. To establish the signal amplification effect of POD-nAb/FT-GO for EGFP fluorescence, fluorescence intensity of POD-nAb/FT-GO reaction was compared to that of EGFP fluorescence in five mouse brains. Fluorescence intensity of four mouse brains stained by POD-nAb/FT-GO was compared to that stained with a synthetic fluorophore conjugated nAb against GFP to evaluate the signal amplification ability of POD-nAb/FT-GO for direct IF with an nAb. In four PV-FGL mouse brains, immunoreactive intensity of GFP-POD-nAb/FT-GO 3D-IHC was compared to determine the effect of reaction time on amplification efficacy of FT-GO. The immunoreactive intensity value was normalized by EGFP signal intensity. To evaluate staining homogeneity of GFP POD-nAb/FT-GO 3D-IHC, the center to periphery ratio of immunoreactive intensity normalized by fluorescent protein intensity was compared in four mouse brains.
Statistical analyses were performed with the aid of GraphPad Prism 9 software (Version 9.4.1 (458), GraphPad Software). Mann-Whitney U test was used for comparisons between groups (Fig. 3f). For data which had unequal variances, Welch’s t test was used for comparisons between groups (Figs. 3g, 5c, e). Paired t test was used to compare intra-group data (Supplementary Fig. 6c). Kruskal–Wallis test (Supplementary Fig. 5f) or Kruskal–Wallis test followed by Dunn’s post hoc test (Fig. 2j, k) was used for comparisons among independent groups. All tests were two-sided. Statistical significance was set at P < 0.05. Graphed data are represented as means ± standard deviations (SDs). The exact values of n are stated in the corresponding figure legends.
Reporting summary
Further information on research design is available in the Nature Portfolio Reporting Summary linked to this article.
Data availability
The datasets generated during and/or analyzed during the current study and all biological materials reported in this article are available from the corresponding authors (or other sources, as applicable) on reasonable request. Source data can be obtained from Supplementary Data 1.
References
Renier, N. et al. iDISCO: a simple, rapid method to immunolabel large tissue samples for volume imaging. Cell 159, 896–910 (2014).
Belle, M. et al. Tridimensional visualization and analysis of early human development. Cell 169, 161–173.e112 (2017).
Cai, R. et al. Panoptic imaging of transparent mice reveals whole-body neuronal projections and skull-meninges connections. Nat. Neurosci. 22, 317–327 (2019).
Dekkers, J. F. et al. High-resolution 3D imaging of fixed and cleared organoids. Nat. Protoc. 14, 1756–1771 (2019).
Zhao, S. et al. Cellular and molecular probing of intact human organs. Cell 180, 796–812.e719 (2020).
Mai, H. et al. Whole-body cellular mapping in mouse using standard IgG antibodies. Nat. Biotechnol. 42, 617–627 (2024).
Nojima, S. et al. CUBIC pathology: three-dimensional imaging for pathological diagnosis. Sci. Rep. 7, 9269 (2017).
Tanaka, N. et al. Whole-tissue biopsy phenotyping of three-dimensional tumours reveals patterns of cancer heterogeneity. Nat. Biomed. Eng. 1, 796–806 (2017).
Yau, C. N. et al. Principles of deep immunohistochemistry for 3D histology. Cell Rep. Methods 3, 100458 (2023).
Chung, K. et al. Structural and molecular interrogation of intact biological systems. Nature 497, 332–337 (2013).
Hama, H. et al. ScaleS: an optical clearing palette for biological imaging. Nat. Neurosci. 18, 1518–1529 (2015).
Susaki, E. A. et al. Versatile whole-organ/body staining and imaging based on electrolyte-gel properties of biological tissues. Nat. Commun. 11, 1982 (2020).
Lai, H. M. et al. Antibody stabilization for thermally accelerated deep immunostaining. Nat. Methods 19, 1137–1146 (2022).
Murray, E. et al. Simple, scalable proteomic imaging for high-dimensional profiling of intact systems. Cell 163, 1500–1514 (2015).
Kim, S. Y. et al. Stochastic electrotransport selectively enhances the transport of highly electromobile molecules. Proc. Natl. Acad. Sci. USA 112, E6274–E6283 (2015).
Yun, D. H. et al. Ultrafast immunostaining of organ-scale tissues for scalable proteomic phenotyping. bioRxiv, 660373 (2019).
Cho, W., Kim, S. & Park, Y. G. Towards multiplexed immunofluorescence of 3D tissues. Mol. Brain 16, 37 (2023).
Ku, T. et al. Elasticizing tissues for reversible shape transformation and accelerated molecular labeling. Nat. Methods 17, 609–613 (2020).
Lee, E. et al. ACT-PRESTO: Rapid and consistent tissue clearing and labeling method for 3-dimensional (3D) imaging. Sci. Rep. 6, 18631 (2016).
Muyldermans, S. Nanobodies: natural single-domain antibodies. Annu Rev. Biochem 82, 775–797 (2013).
Perruchini, C. et al. Llama VHH antibody fragments against GFAP: better diffusion in fixed tissues than classical monoclonal antibodies. Acta Neuropathol. 118, 685–695 (2009).
Fang, T. et al. Nanobody immunostaining for correlated light and electron microscopy with preservation of ultrastructure. Nat. Methods 15, 1029–1032 (2018).
Shibata, S. et al. Large-area fluorescence and electron microscopic correlative imaging with multibeam scanning electron microscopy. Front Neural Circuits 13, 29 (2019).
Pan, C. et al. Deep learning reveals cancer metastasis and therapeutic antibody targeting in the entire body. Cell 179, 1661–1676.e1619 (2019).
Bobrow, M. N., Harris, T. D., Shaughnessy, K. J. & Litt, G. J. Catalyzed reporter deposition, a novel method of signal amplification. Application to immunoassays. J. Immunol. Methods 125, 279–285 (1989).
Bobrow, M. N., Shaughnessy, K. J. & Litt, G. J. Catalyzed reporter deposition, a novel method of signal amplification. II. Application to membrane immunoassays. J. Immunol. Methods 137, 103–112 (1991).
Adams, J. C. Biotin amplification of biotin and horseradish peroxidase signals in histochemical stains. J. Histochem Cytochem 40, 1457–1463 (1992).
Kerstens, H. M., Poddighe, P. J. & Hanselaar, A. G. A novel in situ hybridization signal amplification method based on the deposition of biotinylated tyramine. J. Histochem Cytochem 43, 347–352 (1995).
Raap, A. K. et al. Ultra-sensitive FISH using peroxidase-mediated deposition of biotin- or fluorochrome tyramides. Hum. Mol. Genet. 4, 529–534 (1995).
Komminoth, P. & Werner, M. Target and signal amplification: approaches to increase the sensitivity of in situ hybridization. Histochem Cell Biol. 108, 325–333 (1997).
Mayer, G. & Bendayan, M. Biotinyl-tyramide: a novel approach for electron microscopic immunocytochemistry. J. Histochem. Cytochem. 45, 1449–1454 (1997).
Stanarius, A., Topel, I., Schulz, S., Noack, H. & Wolf, G. Immunocytochemistry of endothelial nitric oxide synthase in the rat brain: a light and electron microscopical study using the tyramide signal amplification technique. Acta Histochem. 99, 411–429 (1997).
Furuta, T., Kaneko, T. & Deschenes, M. Septal neurons in barrel cortex derive their receptive field input from the lemniscal pathway. J. Neurosci. 29, 4089–4095 (2009).
Kuramoto, E. et al. Two types of thalamocortical projections from the motor thalamic nuclei of the rat: a single neuron-tracing study using viral vectors. Cereb. Cortex 19, 2065–2077 (2009).
Yamauchi, K. et al. Fluorochromized tyramide-glucose oxidase as a multiplex fluorescent tyramide signal amplification system for histochemical analysis. Sci. Rep. 12, 14807 (2022).
Yamagata, M. & Sanes, J. R. Reporter-nanobody fusions (RANbodies) as versatile, small, sensitive immunohistochemical reagents. Proc. Natl. Acad. Sci. USA 115, 2126–2131 (2018).
Hama, H. et al. Scale: a chemical approach for fluorescence imaging and reconstruction of transparent mouse brain. Nat. Neurosci. 14, 1481–1488 (2011).
Chan, K. Y. et al. Engineered AAVs for efficient noninvasive gene delivery to the central and peripheral nervous systems. Nat. Neurosci. 20, 1172–1179 (2017).
Yang, B. et al. Single-cell phenotyping within transparent intact tissue through whole-body clearing. Cell 158, 945–958 (2014).
Renier, N. et al. Mapping of brain activity by automated volume analysis of immediate early genes. Cell 165, 1789–1802 (2016).
Susaki, E. A. et al. Whole-brain imaging with single-cell resolution using chemical cocktails and computational analysis. Cell 157, 726–739 (2014).
Tainaka, K. et al. Whole-body imaging with single-cell resolution by tissue decolorization. Cell 159, 911–924 (2014).
Nudell, V. et al. HYBRiD: hydrogel-reinforced DISCO for clearing mammalian bodies. Nat. Methods 19, 479–485 (2022).
Furuta, T. et al. Multi-scale light microscopy/electron microscopy neuronal imaging from brain to synapse with a tissue clearing method, ScaleSF. iScience 25, 103601 (2022).
Yamauchi, K. et al. A Tissue clearing method for neuronal imaging from mesoscopic to microscopic scales. J. Vis. Exp. https://doi.org/10.3791/63941 (2022).
Yamauchi, K. et al. Protocol for multi-scale light microscopy/electron microscopy neuronal imaging in mouse brain tissue. STAR Protoc. 3, 101508 (2022).
Kameda, H. et al. Parvalbumin-producing cortical interneurons receive inhibitory inputs on proximal portions and cortical excitatory inputs on distal dendrites. Eur. J. Neurosci. 35, 838–854 (2012).
Sylwestrak, E. L., Rajasethupathy, P., Wright, M. A., Jaffe, A. & Deisseroth, K. Multiplexed intact-tissue transcriptional analysis at cellular resolution. Cell 164, 792–804 (2016).
Rashidian, M. et al. Noninvasive imaging of immune responses. Proc. Natl. Acad. Sci. USA 112, 6146–6151 (2015).
Jurga, A. M., Paleczna, M. & Kuter, K. Z. Overview of General and Discriminating Markers of Differential Microglia Phenotypes. Front Cell Neurosci. 14, 198 (2020).
Hansen, D. V., Hanson, J. E. & Sheng, M. Microglia in Alzheimer’s disease. J. Cell Biol. 217, 459–472 (2018).
Leng, F. & Edison, P. Neuroinflammation and microglial activation in Alzheimer disease: where do we go from here?. Nat. Rev. Neurol. 17, 157–172 (2021).
Saito, T. et al. Single App knock-in mouse models of Alzheimer’s disease. Nat. Neurosci. 17, 661–663 (2014).
Sato, K., Higuchi, M., Iwata, N., Saido, T. C. & Sasamoto, K. Fluoro-substituted and 13C-labeled styrylbenzene derivatives for detecting brain amyloid plaques. Eur. J. Med. Chem. 39, 573–578 (2004).
King, R. S. & Newmark, P. A. In situ hybridization protocol for enhanced detection of gene expression in the planarian Schmidtea mediterranea. BMC Dev. Biol. 13, 8 (2013).
Matsuda, W. et al. Single nigrostriatal dopaminergic neurons form widely spread and highly dense axonal arborizations in the neostriatum. J. Neurosci. 29, 444–453 (2009).
Lin, R. et al. Cell-type-specific and projection-specific brain-wide reconstruction of single neurons. Nat. Methods 15, 1033–1036 (2018).
Winnubst, J. et al. Reconstruction of 1000 projection neurons reveals new cell types and organization of long-range connectivity in the mouse brain. Cell 179, 268–281.e213 (2019).
Zuo, J. et al. Institute collection and analysis of Nanobodies (iCAN): a comprehensive database and analysis platform for nanobodies. BMC Genomics 18, 797 (2017).
Wilton, E. E., Opyr, M. P., Kailasam, S., Kothe, R. F. & Wieden, H. J. sdAb-DB: the single domain antibody database. ACS Synth. Biol. 7, 2480–2484 (2018).
Deszynski, P. et al. INDI-integrated nanobody database for immunoinformatics. Nucleic Acids Res. 50, D1273–D1281 (2022).
Okamoto, S. et al. Exclusive labeling of direct and indirect pathway neurons in the mouse neostriatum by an adeno-associated virus vector with Cre/lox system. STAR Protoc. 2, 100230 (2021).
Petreanu, L., Huber, D., Sobczyk, A. & Svoboda, K. Channelrhodopsin-2-assisted circuit mapping of long-range callosal projections. Nat. Neurosci. 10, 663–668 (2007).
Matsuda, T. & Cepko, C. L. Electroporation and RNA interference in the rodent retina in vivo and in vitro. Proc. Natl. Acad. Sci. USA 101, 16–22 (2004).
McKey, J., Cameron, L. A., Lewis, D., Batchvarov, I. S. & Capel, B. Combined iDISCO and CUBIC tissue clearing and lightsheet microscopy for in toto analysis of the adult mouse ovary. dagger Biol. Reprod. 102, 1080–1089 (2020).
Takahashi, M., Ishida, Y., Kataoka, N., Nakamura, K. & Hioki, H. in Receptor and Ion Channel Detection in the Brain (eds Rafael Lujan & Francisco Ciruela) 323-341 (Springer US, 2021).
Okamoto, K. et al. Specific AAV2/PHP.eB-mediated gene transduction of CA2 pyramidal cells via injection into the lateral ventricle. Sci. Rep. 13, 323 (2023).
Schneider, C. A., Rasband, W. S. & Eliceiri, K. W. NIH Image to ImageJ: 25 years of image analysis. Nat. Methods 9, 671–675 (2012).
Acknowledgements
We would like to thank Kisara Hoshino, Yoko Ishida, Ayaka Ansai, and Naoko Imai (Juntendo University) for their technical assistance. This study was supported by JSPS KAKENHI (JP20K07231 and JP23K06310 to K.Y.; JP20K07743 to M.K.; JP21H02592 and JP23K20044 to H.H.). This study was also supported by the Japan Agency for Medical Research and Development (AMED) (JP21dm0207112 and JP24wm0625103 to H.H.), Moonshot R&D from the Japan Science and Technology Agency (JST) (JPMJMS2024 to H.H.), and Fusion Oriented Research for disruptive Science and Technology (FOREST) from JST (JPMJFR204D to H.H.).
Author information
Authors and Affiliations
Contributions
Conceptualization, K.Y.; Methodology, K.Y.; Validation, K.Y.; Investigation, K.Y.; Resources, K.Y.; Data Curation, K.Y.; Writing—Original Draft, K.Y.; Writing—Review & Editing, K.Y., M.K., and H.H.; Visualization, K.Y.; Supervision, H.H.; Project Administration, K.Y.; Funding Acquisition, K.Y., M.K., and H.H.
Corresponding authors
Ethics declarations
Competing interests
The authors declare no competing interests.
Inclusion & ethics statement
All collaborators of this study meet the criteria for authorship required by Nature Portfolio journals and have been listed as authors, given their vital contributions to the study’s design and execution. Those who made valuable contributions to the project but did not meet the criteria for authorship are named in the Acknowledgements. Roles and responsibilities were defined collectively before the research. This research was conducted without severe restrictions or prohibitions and posed no risks of stigma, incrimination, discrimination or personal harm to participants. Local and regional research relevant to our study was taken into account in citations.
Peer review
Peer review information
Communications Biology thanks Per Uhlen and the other, anonymous, reviewer(s for their contribution to the peer review of this work. Primary Handling Editor: Ophelia Bu.
Additional information
Publisher’s note Springer Nature remains neutral with regard to jurisdictional claims in published maps and institutional affiliations.
Supplementary information
Rights and permissions
Open Access This article is licensed under a Creative Commons Attribution 4.0 International License, which permits use, sharing, adaptation, distribution and reproduction in any medium or format, as long as you give appropriate credit to the original author(s) and the source, provide a link to the Creative Commons licence, and indicate if changes were made. The images or other third party material in this article are included in the article’s Creative Commons licence, unless indicated otherwise in a credit line to the material. If material is not included in the article’s Creative Commons licence and your intended use is not permitted by statutory regulation or exceeds the permitted use, you will need to obtain permission directly from the copyright holder. To view a copy of this licence, visit http://creativecommons.org/licenses/by/4.0/.
About this article
Cite this article
Yamauchi, K., Koike, M. & Hioki, H. A three dimensional immunolabeling method with peroxidase-fused nanobodies and fluorochromized tyramide-glucose oxidase signal amplification. Commun Biol 8, 903 (2025). https://doi.org/10.1038/s42003-025-08317-z
Received:
Accepted:
Published:
Version of record:
DOI: https://doi.org/10.1038/s42003-025-08317-z










