Fig. 4: Analysis of the effect of IGF2 deletion in young mice on adulthood.
From: Paradoxical regulation of IGF2 in promoting lipid metabolism in adipose tissues

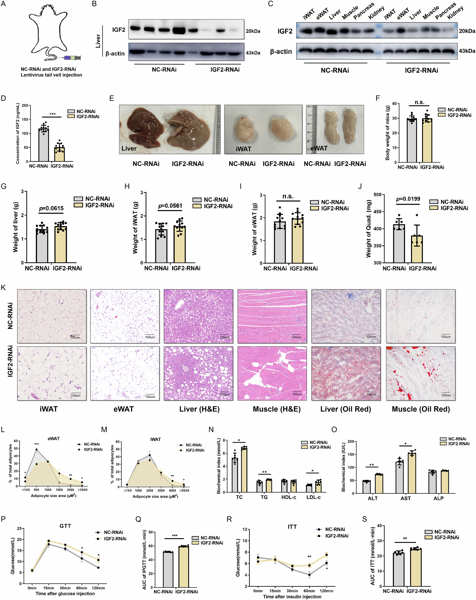
A The diagram of IGF2-RNAi and its control lentivirus NC-RNAi were injected into the tail vein of 3-4-week-old mice (1 × 1010pfu/mouse, injected two times for a week, collectively a 4 weeks of injection). B Representative western blot results of IGF2 protein levels in liver tissues when 16 weeks old. C Representative western blot results of IGF2 protein levels in eWAT, iWAT, liver, skeletal muscle, pancreas and kidney tissues. D ELISA results of IGF2 protein level in serum samples, n = 12, ***p < 0.001 (unpaired Student’s t test). E At 16 weeks, liver tissues, iWAT, and eWAT of mice underwent dissection and photography. The representative images were depicted. F–J The whole-body weight, the liver, iWAT, eWAT (n = 12) and quadriceps (n = 6) weight of mice were compared, the p-values have been annotated, n.s not significant (unpaired Student’s t test). K Representative H&E staining of iWAT, eWAT, liver and muscle tissues, and the Oil Red staining of liver and muscle tissues. Magnification: 20×. L, M Adipocyte size distribution curves of eWAT and iWAT between NC-RNAi group mice (gray) and IGF2-RNAi group mice (yellow), respectively. n = 6, *p < 0.05, **p < 0.01, ***p < 0.001 analyzed by a one-way ANOVA with a Tukey’s multiple comparisons test. N, O Plasma TC, TG, HDL-c, LDL-c, ALT, AST, and ALP contents have been identified following injection of IGF2-RNAi and NC-RNAi, n = 6, *p < 0.05, **p < 0.01 (unpaired Student’s t test). P, R The levels of blood glucose underwent measurement at specific times by GTT and ITT assays, n = 6, *p < 0.05, **p < 0.01 analyzed by a two-way ANOVA with Bonferroni’s multiple comparisons test. Q, S The area under curve (AUC) analysis of GTT and ITT assays were conducted in obese mice after IGF2 knockdown, n = 6, Data represent the mean ± SD; ***p < 0.001 by two-tailed, unpaired Student’s t test.