Abstract
Metabolic diseases such as diabetes, obesity, and dyslipidemia pose major public health challenges globally. While the insulin-like growth factor 2 (IGF2) gene is known to be involved in various physiological processes, its precise role in lipid metabolism is still not well understood. Here we show that IGF2 plays a crucial role in regulating lipid metabolism in adipose tissues and is linked to metabolic syndrome (MetS). Multiple SNP loci in the IGF2 gene were significantly associated with BMI, HbA1c, and diabetes. Insufficient or excessive expression of IGF2 was identified as a risk factor for hyperlipidemia, low HDL-c, and central obesity in MetS. Enhanced IGF2 expression stimulated adipogenesis and lipid accumulation, whereas IGF2 knockdown hindered lipolysis, exacerbating ectopic lipid accumulation and insulin resistance. Activation of the PI3K/Akt pathway through IGF1R in IGF2 excess or INSR in conditions of IGF2 scarcity, along with inhibition of AMPK, implies a common downstream process that favors lipid accumulation and metabolic reprogramming in adipocytes. This research provides valuable insights into the mechanisms underlying IGF2’s impact on lipid metabolism and has the potential to guide future therapeutic strategies for metabolic diseases.

Similar content being viewed by others
Introduction
Dysfunctional lipid metabolism in adipose tissue, marked by imbalances in lipid processing, plays a central role in the onset of obesity, diabetes, and metabolic syndrome. It triggers insulin resistance via inflammation and ectopic fat accumulation, leading to glucose intolerance, dyslipidemia, and hypertension. This systemic disruption, affecting multiple organs, underscores the need to address adipose tissue dysfunction for managing obesity-linked metabolic disorders1,2. Metabolic syndrome (MetS), as defined by the presence of central obesity, dyslipidemia (elevated triglycerides, reduced high-density lipoprotein cholesterol), hypertension, and impaired glucose tolerance, significantly escalates the risk for cardiovascular diseases. The underlying pathology often involves a combination of insulin resistance, abnormal adipokine secretion, and pro-inflammatory changes, all of which are intricately linked to perturbations in adipose tissue lipid metabolism3,4. Understanding the molecular mechanisms behind adipose tissue lipid metabolism disorders, is therefore essential for developing targeted interventions to mitigate the growing burden of obesity-related metabolic diseases.
Insulin-like growth factor 2 (IGF2) has been recognized as a pivotal determinant in the pathogenesis of metabolic diseases. However, the functional role of IGF2 in adipose tissue and lipid metabolism remains incompletely elucidated. IGF2 constitutes an integral component of the insulin-like growth factor (IGF) system, a multifaceted entity comprised of two peptide hormones (IGF1 and IGF2), two receptors (IGF1R and IGF2R), and six IGF binding proteins (IGFBP1-6)5. Abnormalities in IGF2 within the body, serum, or cerebrospinal fluid are connected to metabolic diseases, such as obesity, type 2 diabetes, metabolic-associated fatty liver disorder, neurodevelopmental disorders, neurodegenerative disorders, and MetS6,7. Moderate IGF2 levels improve metabolic health in healthy animals and reverse diverse manifestations in laboratory models of metabolic disorders and aging8. Recent research has elucidated the involvement of IGF2 in the onset of diabetes and fatty liver9,10. The expression of hepatic IGF2 results in the incidence of fatty liver, which is defined by elevated levels of cholesterol and phospholipids, ultimately leading to the formation of lipid droplets inside the liver9. Alfares MN et al. demonstrated that IGF2 function as a modulator of preadipocyte differentiation and metabolism through functioning as a differential regulator of fat deposition specifically promoting the formation of less visceral fat accumulation in children11. Other studies have shown that elevated levels of IGF2 exhibited positive correlation with central obesity and the entire weight gain12. IGF2 secretion and biological activity are elevated in obese peoples, with a specific emphasis on visceral fat13, which indicated the important role of IGF2 in lipid metabolism.
Moreover, Genome-Wide Association Study (GWAS) have revealed a significant association between different variations of the IGF2 and the susceptibility to lipid metabolic disorders and their associated consequences14. Our earlier research has provided confirmation of the correlations between SNPs of the IGF2 and MetS15. Allelic polymorphisms of the IGF2 gene also influence weight and BMI16. Criado-Mesas et al. demonstrated that IGF2: g.3072G>A polymorphism performs a crucial function within the modulation of IGF2 gene expression and they exhibit the ability to perform a crucial function in the composition of fatty acid content inside adipose tissue17. However, up to now, the standardized determination of the reference range of IGF2 is still missing. The average concentration of IGF2 in circulation is about 600 ng/mL, while the level of IGF1 in adult serum is about 120 ng/mL18,19,20. In adult cerebrospinal fluid, the concentration of IGF2 is around 50 ng/mL, while IGF1 concentration is only about 2 ng/mL21. The content of IGF2 in neonatal venous blood is about seven times that of IGF1 (466 ng/mL vs 61.4 ng/mL)22. It was found that Liraglutide increased the expression of IGF2 not IGF1 to reduce visceral fat content (VAT) and improve β index of islet function20. Another study also showed that serum IGF2 concentration rather than IGF1 increased the risk of weight gain when reaching the corresponding threshold level (IGF2 <400 ng/mL or IGF2å 736 ng/mL)23. Given the potential role of IGF2 in lipid metabolism, there is a need to establish normative levels of IGF2 in populations and further investigate the mechanisms by which it influences lipid metabolism.
Herein, we characterized genetic polymorphisms of IGF2 in human projects and uncovered genetic effects on metabolic disorders of MetS. The current study delves into the role of IGF2 in the regulation of lipid metabolism within adipose tissues. Leveraging a combination of IGF2 overexpression and knockdown approaches in a murine model, this research confirmed its biological modulatory role in obesity-stimulated lipidosis via accelerating lipid accumulation by promoting adipogenesis and lipogenesis while enhanced IGF2 expression and increasing the lipid storage capacity of adipose tissue by inhibiting lipolysis while reduced IGF2 expression. Furthermore, the study employs metabolomics techniques to scrutinize the broader metabolic profiles in adipose tissues in response to IGF2 modulation.
Results
Multiple SNP loci in the IGF2 gene are associated with metabolic parameters
We searched the IGF2 gene in the GWAS CENTRAL and GWAS Catalog (https://www.ebi.ac.uk/gwas/home) online databases to detect genetic polymorphisms of IGF2 in human subjects. As shown in Supplementary Table 1, numerous SNP loci in IGF2 are associated with HbA1c, BMI, and diabetes (p < 0.05). These SNP loci are located in intronic sequences, intergenic sequences, splice sites, and missense mutations of the IGF2 gene. There are promoters, enhancers, silencers, and other regulatory elements in the gene regulatory region of the genome. These regulatory elements have positive regulation (promoting gene expression) or negative regulation (inhibiting gene expression). When the regulatory elements have genetic mutations, the failure of regulatory elements will occur, affecting gene expression.
We further used the MAGMA (Generalized Gene-Set Analysis of GWAS Data)24, an instrument for the evaluation of gene and gene-set of GWAS data to determine the gene-level correlation scores for IGF2 of common variants (Fig. 1). The Figure 1 summarized gene-level association scores for IGF2 show gene-level association scores for IGF2 based on common variation, across all of the phenotypes in the databases. Common variants in IGF2 are associated with weight, HbA1c, BMI, and type 1 diabetes (p < 0.05). One of our previous works has explored the associations between polymorphisms of IGF2 gene and MetS susceptibility among the Chinese Han community, the findings of the study indicate that females who possess the GG and AG genotypes of rs680 in IGF2 have a reduced risk to MetS in comparison to individuals with the AA genotype. Additionally, the GG and AG genotypes are related to reduced levels of fasting glucose and HbA1c. Within the context of male population, it was shown that individuals with GG and AG genotypes of the rs680 variant in the IGF2 gene was significantly larger waist-to-hip ratios and levels of TG compared to individuals with the AA genotype. Men with GG and AG genotypes had decreased levels of HDL-c in comparison to individuals with the AA genotype15. Moreover, there exists a favorable correlation among single nucleotide polymorphisms located in the IGF2 gene area and both adipose tissue content and BMI. This correlation clearly indicates that genetic diversity in the IGF2 gene plays a substantial role in determining an individual’s body weight16. These results suggest a potential clinical relevance of IGF2 in metabolic disorders.
The different colors and patterns in the image represent different traits or diseases that have been studied in relation to the IGF2 gene. The vertical lines indicate the strength and direction of the association between each trait/disease and the IGF2 gene. The dots represent significant associations, where the association score has reached a statistically significant level after correction for multiple testing. Common variants in IGF2 are associated with weight, HbA1c, BMI, and type 1 diabetes (p < 0.05).
Insufficient or excessive expression of IGF2 are risk factors for hyperlipidemia, low HDL-c, and central obesity
Accordingly, we sought to elucidate the relationship between IGF2 expression and metabolic disorders. The profiling of IGF2 in the serum of 50 individuals with MetS and 150 non-MetS was conducted using LC-MS/MS detection and a human IGF2-specific ELISA kit, respectively. The demographic and biochemical data of the 200 participants included in this investigation have been combined and shown in Table 1. Adult serum IGF2 concentrations ranged from 27.323 to 551.409 ng/mL detected by LC-MS/MS assay and ranged from 7.90 to 893.09 ng/mL detected by ELISA kit assay, revealing no statistically significant variation has been found between the two groups. The median expression level of IGF2 was found to be 204.84 ng/mL and 197.91 ng/mL, respectively. A polynomial fourth order equation was applied to fit the non-linear regression curve, the results showed that after calculating the correlation between IGF2 and TG, as well as between IGF2 and HDL-c using the mass spectrometry method, a more significant “U” or inverted “U” shaped curve was observed. The conclusions derived from the mass spectrometry analysis are consistent with those obtained from ELISA method detection (Fig. 2A–D).
A, B “U” and inverted “U” shaped relationship between IGF2 levels and the lipid species detected by LC-MS/MS assay utilizing a polynomial fourth order equation to fit the non-linear regression curve, where R² (R-squared) represents the coefficient of determination, and Sy.x represents the standard deviation of the residuals, n = 200. C, D “U” and inverted “U” shaped relationship between IGF2 levels and the lipid species detected by ELISA kit assay utilizing a polynomial fourth order equation to fit the non-linear regression curve, n = 200. E, F Pearson correlation analyses of L-IGF2 levels and H-IGF2 levels with triglyceride conducted by LC-MS/MS assay, n = 200, all p < 0.01. G, H Pearson correlation analyses of L-IGF2 levels and H-IGF2 levels with HDL-c conducted by LC-MS/MS assay, n = 200, all p < 0.05. I, J Pearson correlation analyses of L-IGF2 levels and H-IGF2 levels with triglyceride conducted by ELISA kit assay, n = 200, all p < 0.001. K, L Pearson correlation analyses of L-IGF2 levels and H-IGF2 levels with HDL-c conducted by ELISA kit assay, n = 200, all p < 0.05. M, N Multiple stepwise logistic regression analysis of MetS, HOMA-IR, and other metabolic subgroups (central obesity, hypertension, hyperglycemia, hypertriglyceridemia, and low HDL-c) connected with L-IGF2 and H-IGF2 levels conducted by LC-MS/MS assay and ELISA kit assay, respectively.
It is noteworthy that when we divided it into high-concentration and low-concentration groups using an IGF2 level of 204.84 ng/mL and 197.91 ng/mL as the threshold (IGF2 < 204.84 ng/mL or 197.91 ng/mL defined as the low-concentration group, L-IGF2, IGF2 > 204.84 ng/mL or 197.91 ng/mL defined as the high-concentration group, H-IGF2, based on the detection results of LC-MS/MS and ELISA, respectively). Firstly, associations between the levels of L-IGF2 and H-IGF2 and parameters correlated with insulin resistance, adiposity, lipid profiles and hepatic enzyme function have been additionally evaluated. Pearson correlations between L-IGF2 and H-IGF2 levels and metabolic parameters were outlined to function at baseline (Supplementary Tables 2–5). The Pearson correlation coefficients for L-IGF2 and H-IGF2 with respect to serum triglyceride levels, as determined by the LC-MS/MS assay, were found to be r = −0.3356 and r = 0.2734, respectively, with both p < 0.01 (Fig. 2E, F). The relevant indices for L-IGF2 and H-IGF2 with HDL-c were identified to be r = 0.3055 and r = −0.2080, respectively, both p < 0.05 (Fig. 2G, H). The Pearson correlation coefficients for L-IGF2 and H-IGF2 with respect to serum triglyceride levels, as determined by the ELISA assay, were found to be r = −0.4788 and r = 0.5401, respectively, with both p < 0.001 (Fig. 2I, J). The relevant indices for L-IGF2 and H-IGF2 with HDL-c were identified to be r = 0.4742 and r = −0.2611, respectively, both p < 0.05 (Fig. 2K, L). The results revealed that L-IGF2 and H-IGF2 levels were both correlated with the content of triglyceride and the content of HDL-c. Higher and lower serum IGF2 levels were also associated with a rising trend in BMI, percentage of body fat (fat%) and also correlated with the visceral fat area (VFA), all p < 0.05 (Supplementary Tables 2–5).
Subsequently, a multiple stepwise logistic regression analysis was conducted with L-IGF2 and H-IGF2 levels as dependent variables, after adjusting for gender, age, smoking status, and drinking habits. The analysis showed that L-IGF2 level was independently correlated with TG and VFA, with standardized β coefficients of −0.213 and −0.010, respectively. Additionally, the H-IGF2 level was independently associated with body fat (%) and TG, with standardized β coefficients of 0.126 and 0.121, respectively. These associations were determined by the LC-MS/MS assay, with all p < 0.05. As determined by the ELISA assay, L-IGF2 was correlated independently with the TG and VFA, for standardized β = −0.526 and −0.311 respectively, and that H-IGF2 structure was independently associated with body fat (%) and TG, for standardized β = 0.311, and 0.112, respectively, all p < 0.05 as presented within Table 2. Following setting for confounding factors, in the data detected using the LC-MS/MS method, L-IGF2 and H-IGF2 levels were demonstrated as an independent risk factor of hypertriglyceridemia and Low HDL-c: OR = 4.778, 95% CI = 2.586–7.582 for L-IGF2 levels, p = 0.002, and OR = 4.895, 95% CI = 2.458–7.680 for H-IGF2 levels, p = 0.001. As HDL-c, OR = 4.015, 95% CI = 2.878–8.876 for L-IGF2 levels, p = 0.001, and OR = 3.889, 95% CI = 1.235–8.324 for H-IGF2 levels, p = 0.042. In the data detected using the ELISA kit method, L-IGF2 and H-IGF2 levels were demonstrated as an independent risk factor of hypertriglyceridemia: OR = 5.462, 95% CI = 2.843–9.222 for L-IGF2 levels, and OR = 5.455, 95% CI = 2.795–8.363 for H-IGF2 levels, both p < 0.001. L-IGF2 and H-IGF2 levels were also identified to function as an independent risk factor for low HDL-c: OR = 6.225, 95% CI = 2.964–9.898 for L-IGF2 levels, p < 0.001, and OR = 2.853, 95% CI = 0.985–8.544 for H-IGF2 levels, p = 0.053. Besides, both L-IGF2 and H-IGF2 were found to be risk factors for hyperlipidemia, central obesity and low HDL-c, the key subcomponents of MetS (Fig. 2M, N). The results illustrated that insufficient or excessive expression of IGF2 may induce hypertriglyceridemia and lipid aggregation.
Specific overexpression of IGF2 in adipose tissue of epididymis promotes lipid deposition in high-fat fed DIO obese mice
IGF2 displays tissue-specific expression patterns, with adipose tissue showing the highest median expression according to the GTEx project analyzed through the UCSC Genome Browser (Supplementary Fig. 1A). Our qRT-PCR analysis of subcutaneous adipose tissue from mice across different developmental stages revealed a significant decline in Igf2 mRNA with aging (Supplementary Fig. 1B). Single-cell transcriptomics from the Human Protein Atlas project confirmed high IGF2 expression in adipocytes, surpassing that of adipocyte marker genes (Supplementary Fig. 2A, B). Additional databases like GENELIBS and Tabula Muris corroborate IGF2’s concentration in adipose tissue or adipocytes, highlighting its role in adipose-related activities (Supplementary Fig. 2C–E). These analysis results indicate that adipose tissues and adipocytes serve as a reservoir for IGF2 autocrine, paracrine, and endocrine activities.
In view of the characteristics of IGF2 concentrated in adipose tissue and adipocyte, we next elucidated the crucial function of IGF2 throughout lipid metabolism. We first multi-point-injected adenovirus particles carrying IGF2 (Ad-IGF2) and a normal control adenovirus (Ad-GFP) into the epididymal adipose tissue (eWAT) of normal male mice to overexpress IGF2. The results showed that IGF2 overexpression did not affect body weight, glucose tolerance, or insulin tolerance in normal mice (Supplementary Fig. 3). This suggests that serum IGF2 concentrations up to 200 ng/mL are within the normal physiological range and that moderate IGF2 supplementation does not cause significant metabolic side effects. Given that IGF2 expression is elevated in diet-induced obese (DIO) mice, we subsequently performed similar multi-point injections of Ad-IGF2 and Ad-GFP into the eWAT of DIO mice. The in vivo imaging analysis demonstrated that the adenovirus particles tagged with GFP (green fluorescent protein) were successfully delivered to and expressed within eWAT (Fig. 3A, B). At the end of the 8-week experimental period, western blot analysis revealed that IGF2 was not only overexpressed in eWAT, but also in inguinal adipose tissue (iWAT), liver and skeletal muscle tissues (Fig. 3C, D). ELISA assays of serum samples showed that the mean concentration of IGF2 in the overexpression group reached 281.88 ng/mL (Fig. 3F). Overexpression of IGF2 increased the weight of eWAT and iWAT (Fig.3E), but not the whole-body weight and liver weight (Fig.3 G–J). At the same time, Hematoxylin/Eosin staining of eWAT, iWAT, perirenal adipose tissue (prWAT), liver and muscle revealed that overexpression of IGF2 promoted adipocyte enlargement, lipid droplet formation and lipid deposition (Fig. 3K). Adipocyte size distribution curves show increased adipocyte size in IGF2-overexpressed mice (Fig. 3L–N).
A The diagram of Ad-IGF2 and its control adenovirus were injected into the eWAT of DIO mice at multi-point (2 × 1010pfu/mouse, injected two times for a week, a total of 4 weeks of injection). B In vivo imaging was employed to track the expression sites of the overexpressing adenovirus constructs tagged with GFP, including Ad-IGF2 and Ad-GFP. C, D Representative western blot results of IGF2 protein levels in iWAT, eWAT, liver, skeletal muscle and pancreas tissues. E For a duration of 8 weeks, eWAT and iWAT of the mice were carefully dissected and visually documented using photography. F ELISA results of IGF2 protein levels in the serum. n = 6, **p < 0.01 by two-tailed, unpaired Student’s t test. G–J The weight of eWAT and iWAT, liver and the whole-body weight of mice were compared, n = 6, *p < 0.05, n.s not significant (unpaired Student’s t test). K Hematoxylin/Eosin representative staining of adipocytes in iWAT, eWAT, prWAT, liver, and muscle tissue. Magnification: 20×. L–N Adipocyte size distribution curves of eWAT, iWAT and prWAT between Ad-GFP group mice (gray) and Ad-IGF2 group mice (blue), respectively. n = 6, Data represent the mean ± SD; *p < 0.05, **p < 0.01, ***p < 0.001 analyzed by a one-way ANOVA with a Tukey’s multiple comparisons test. O, P The measurement analysis of blood glucose levels was conducted at specific times in obese mice after IGF2 overexpression by GTT and ITT assays, n = 6, *p < 0.05, analyzed by a two-way ANOVA with Bonferroni’s multiple comparisons test. Q, R The area under curve (AUC) analysis of GTT and ITT assays were conducted in obese mice after IGF2 overexpression, n = 6, ***p < 0.001 by two-tailed, unpaired Student’s t test. S, T Plasma TC, TG, HDL-c, LDL-c, ALT, AST, and ALP contents have been identified following injection of Ad-GFP and Ad-IGF2, n = 6, Data represent the mean ± SD; *p < 0.05 (unpaired Student’s t test).
In addition, it was observed that obese DIO mice, upon being injected with IGF2 adenovirus, exhibited a significant reduction in glucose tolerance and insulin sensitivity as calculated using intraperitoneal glucose tolerance tests (GTT) and insulin tolerance tests (ITT) assays, as well as the area under the curve (AUC) derived from the GTT and ITT results. Overexpression of IGF2 impaired glucose tolerance and promoted insulin resistance in obese DIO mice (Fig. 3O–R). Furthermore, we evaluated the plasma concentrations of CHO, TG, HDL-c, LDL-c, ALT, AST, and ALP contents to explore the effects of overexpression of IGF2 on blood lipid and liver function in obese DIO mice. The results showed that the contents of CHO, ALT and AST in plasma increased after Ad-IGF2 injection while HDL-c in plasma decreased. Overexpression of IGF2 in epididymal adipose tissue aggravated liver function injury (Fig. 3S, T). In summary, the findings of our study indicated that specific overexpression of IGF2 within the obese mice epididymal adipose tissue significantly increased the volume and weight of the epididymal and inguinal fat tissues, promoting lipid deposition in the mouse adipose tissue. Additionally, there were signs of mild lipid deposition within skeletal muscle and the liver of the mice, exacerbating insulin resistance and liver damage in obese mice.
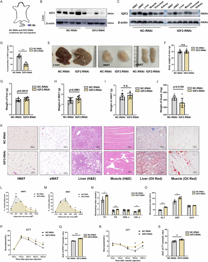
Systemic IGF2 knockdown induced insulin resistance and adipose ectopic lipid deposition in young mice
We have shown that IGF2 excessive expression may induce hypertriglyceridemia and lipid aggregation, in order to investigate the effects of insufficient IGF2 in metabolic function, we injected IGF2 shRNA knockdown lentivirus (IGF2-RNAi) and its control lentivirus (NC-RNAi) into the tail vein of 3-4-week-old mice for 4 weeks (1 × 1010pfu/mouse, twice per week) to successfully knockdown the systemic expression of IGF2, then, these mice were then raised to adulthood at 16 weeks, the experiments were conducted in two sequential replicates (Fig. 4A, Supplementary Fig. 4A). Western blot analysis showed decreased IGF2 expression in the liver and other tissues throughout the body (Fig. 4B, C). Meanwhile, ELISA assays of serum samples revealed reduced IGF2 concentrations (Fig. 4D, Supplementary Fig. 4B). The integrity of liver, adipose and quadriceps morphology was compromised, loss of IGF2 in young mice showed a serious fatty liver phenotype in adulthood, as evidenced by the examination of gross morphology (Fig. 4E, Supplementary Fig. 4B). Knockdown of IGF2 increased the weight of liver and iWAT, decreased the weight of quadriceps, but not the whole-body weight (Fig. 4F–J). Oil red O staining and tissue H&E staining indicated that IGF2 knockdown increased adipose deposition within liver and skeletal muscle tissue of mice (Fig. 4K). The histological examination and quantitative analysis of adipocyte size distribution curves demonstrated that WAT adipocytes in the mice with IGF2 knockdown exhibited significantly greater size compared to the mice in the NC group (Fig. 4L, M).
A The diagram of IGF2-RNAi and its control lentivirus NC-RNAi were injected into the tail vein of 3-4-week-old mice (1 × 1010pfu/mouse, injected two times for a week, collectively a 4 weeks of injection). B Representative western blot results of IGF2 protein levels in liver tissues when 16 weeks old. C Representative western blot results of IGF2 protein levels in eWAT, iWAT, liver, skeletal muscle, pancreas and kidney tissues. D ELISA results of IGF2 protein level in serum samples, n = 12, ***p < 0.001 (unpaired Student’s t test). E At 16 weeks, liver tissues, iWAT, and eWAT of mice underwent dissection and photography. The representative images were depicted. F–J The whole-body weight, the liver, iWAT, eWAT (n = 12) and quadriceps (n = 6) weight of mice were compared, the p-values have been annotated, n.s not significant (unpaired Student’s t test). K Representative H&E staining of iWAT, eWAT, liver and muscle tissues, and the Oil Red staining of liver and muscle tissues. Magnification: 20×. L, M Adipocyte size distribution curves of eWAT and iWAT between NC-RNAi group mice (gray) and IGF2-RNAi group mice (yellow), respectively. n = 6, *p < 0.05, **p < 0.01, ***p < 0.001 analyzed by a one-way ANOVA with a Tukey’s multiple comparisons test. N, O Plasma TC, TG, HDL-c, LDL-c, ALT, AST, and ALP contents have been identified following injection of IGF2-RNAi and NC-RNAi, n = 6, *p < 0.05, **p < 0.01 (unpaired Student’s t test). P, R The levels of blood glucose underwent measurement at specific times by GTT and ITT assays, n = 6, *p < 0.05, **p < 0.01 analyzed by a two-way ANOVA with Bonferroni’s multiple comparisons test. Q, S The area under curve (AUC) analysis of GTT and ITT assays were conducted in obese mice after IGF2 knockdown, n = 6, Data represent the mean ± SD; ***p < 0.001 by two-tailed, unpaired Student’s t test.
In addition, Plasma TC, TG, HDL-c, LDL-c, ALT, AST, and ALP contents have been identified following injection of IGF2-RNAi and NC-RNAi, and the results showed that knockdown of IGF2 induced lipid metabolism disorder and liver function impairment in mice (Fig. 4N, O). GTT and ITT tests, as well as the AUC derived from the GTT and ITT results showed that IGF2 knockdown impaired glucose tolerance and induced insulin resistance in mice (Fig. 4P–S). The results indicated that in young mice with insufficient IGF2 levels, there was an occurrence of lipid deposition in adipose tissue, liver, and skeletal muscle. The livers exhibited characteristics of fatty degeneration along with the fusion of lipid droplets. As these mice matured into adulthood, they developed conditions such as insulin resistance, disorders in lipid metabolism, and liver dysfunction.
Upregulation of IGF2 promotes lipogenesis and knockdown of IGF2 inhibits lipolysis
In order to enhance the comprehensive understanding of the molecular signature of the eWAT from IGF2-overexpression and downregulated mice, genome-wide RNA-sequencing of eWAT from each group of mice and their control mice was performed. A total of 1012 and 4443 differentially expressed genes, respectively, which underwent a screening process according to the criteria of p < 0.05 and a fold change >2 with an FDR-corrected, have been utilized for GO and KEGG analysis. Heatmap representing the 50 statistically significant DEGs (T-test q < 0.05 adjusted with FDR multiple hypothesis correction) that exhibit differential expression level within each two groups (Fig. 5A, E; Supplementary Fig. 5A, C). Significantly, The GO and KEGG analyses specifically highlight the functional enrichment of genes related to adipogenesis and lipogenesis (e.g. Glycoprotein metabolic process, Glycoprotein biosynthetic process, Lipoprotein metabolic process, Positive regulation of lipid transport and Lipid phosphatase activity) in the IGF2-overexpressing mouse group (Fig. 5B, C), as well as genes related to insulin secretion and lipolysis (e.g. Response to insulin, Glucose metabolic process, Insulin secretion, Response to fatty acid and Cellular response to glucose starvation) in the IGF2-knockdown mouse group (Fig. 5F, G). The results effectively demonstrated that IGF2 overexpression promotes adipogenesis and lipogenesis, while the reduction of IGF2 enhances insulin secretion.
A, E A heat map of log(TPM) expression values of 50 statistically significant differentially expressed genes in the eWAT of mice overexpressing IGF2 and IGF2 knocking down mice with their control mice (T-test q-value < 0.05 adjusted with FDR multiple hypothesis correction), n = 2 with 2 replicate sequencing. B, C GO and KEGG assay of DEGs in the eWAT of mice overexpressing IGF2 and control mice. D The validated differential expression levels of genes associated with adipogenesis, lipogenesis, and lipolysis in the eWAT of mice overexpressing IGF2 and control mice, using Ppia as internal controls, n = 6. *p < 0.05, **p < 0.01 by two-tailed, unpaired Student’s t test. F, G GO and KEGG assay of DEGs in the eWAT of mice subjected to IGF2-RNAi and control mice. H The validated differential expression levels of genes associated with adipogenesis, lipogenesis, and lipolysis in the eWAT of mice subjected to IGF2-RNAi and control mice, using Ppia as internal controls respectively, n = 6. Data represent the mean ± SD; *p < 0.05, **p < 0.01, ***p < 0.001 by two-tailed, unpaired Student’s t test.
To examine the possible mechanism of the substantially induced lipid deposition in WATs and liver tissues, we investigated genes expression levels contributed to adipogenesis (Pparγ, Cebpα, Srebp1c, Adiponectin and Pgc1α), genes encoding lipogenesis (Fabp4, Fasn, Acc1, Lpl and Cd36) and lipolysis (Atgl and Hsl) in eWAT and liver tissues from each group. The current investigation findings demonstrated that most of adipogenesis and lipogenesis genes were increased within the eWAT from IGF2-overexpression mice, the upregulation of adipogenesis genes including Pparγ, Cebpα, Srebp1c, and Pgc1α, the upregulation of lipogenesis genes including Fabp4, Fasn, Lpl and Cd36, using Ppia and Gapdh as internal controls respectively (Fig. 5D; Supplementary Fig. 5E). Meanwhile the lipolysis genes Atgl and Hsl exhibit significant reduction across the eWAT from IGF2-deficiency mice (Fig. 5H; Supplementary Fig. 5H). Consistent with the observation from the liver tissues (Supplementary Fig. 5F, I). These results indicated that overexpression of IGF2 accelerates lipid accumulation by promoting adipogenesis and lipogenesis and IGF2 deficiency increases the lipid storage capacity of adipose tissue by inhibiting lipolysis.
Upregulation and knockdown of IGF2 promote 3T3-L1 adipocytes lipid accumulation
The above animal experiments confirmed that both excessive expression of IGF2 in obese mice and insufficient expression of IGF2 from a young age can lead to lipid deposition and lipid metabolism abnormalities. This is accompanied by increased levels of total triglycerides in the serum, as well as liver fatty degeneration and insulin resistance. Given that overexpression of IGF2 promotes adipogenesis and lipogenesis and knockdown of IGF2 inhibits lipolysis in eWAT of mice, we further detected the impacts of IGF2 overexpression and knockdown on the deposition of lipid in 3T3-L1 adipocytes. Oil O red staining and Nile red staining analysis were employed to assess the presence of lipid droplets in differentiated 3T3-L1 adipocytes following the manipulation of IGF2 expression levels, namely by overexpression and depletion techniques. The results of these assays indicated an increased accumulation of lipid droplets in the adipocytes under conditions of IGF2 overexpression, as well as depletion (Fig. 6A). Both triglycerides and free fatty acids (FFA) contents elevated in Ad-IGF2 treated 3T3-L1 adipocytes compared with the Ad-GFP control. However, triglycerides contents increased in IGF2-RNAi treated 3T3-L1 adipocytes while the FFA contents decreased after IGF2 knockdown (Fig. 6B, C), which is consistent with the observation that overexpression of IGF2 promotes adipogenesis and lipogenesis and knockdown of IGF2 inhibits lipolysis.
A The utilization of Nile red staining and Oil red O staining techniques revealed the presence of lipid droplets in 3T3-L1 adipocytes after IGF2 overexpression and knockdown treatment. B, C Quantification of cellular triglyceride (TG) content and the levels of free fatty acid (FFA) in the medium in 3T3-L1 adipocytes after IGF2 overexpression and knockdown treatment. *p < 0.05, **p < 0.01. D, E The mRNA levels of genes associated with adipogenesis, lipogenesis, and lipolysis in 3T3-L1 cells transfected with Ad-IGF2 or IGF2-RNAi as well as the corresponding controls by RT-qPCR assays, using Ppia as internal controls, n = 6, Data represent the mean ± SD; *p < 0.05, **p < 0.01, ***p < 0.001 by two-tailed, unpaired Student’s t test. F Protein expression levels of genes related to adipogenesis, lipogenesis and lipolysis in the 3T3-L1 adipocytes by western blot assays. G Mice adipose tissue has been dissected and isolated for primary adipocyte culture, and the results of 0, 4, 8 and 12 days were induced by the classic “Cocktail” induction differentiation regimen. H Primal cell supernatant was extracted during the above induction differentiation process, and IGF2 concentration was detected by ELISA kit. n = 3. I 3T3-L1 preadipocytes underwent treatment via different concentration gradients of recombinant IGF2 protein powder and induced differentiation. Oil red O staining employment demonstrated that the deposition of lipid droplets within adipocytes.
Next, we proceeded with the analysis of gene expression levels pertaining to adipogenesis, genes encoding lipogenesis and lipolysis in IGF2 overexpression and knockdown treated 3T3-L1 adipocytes. The current investigation findings revealed that most of the adipogenesis and lipogenesis genes were increased in the Ad-IGF2 treated 3T3-L1 adipocytes, aligning with the anticipated outcome, and the lipolysis genes were significantly decreased after IGF2 knockdown treatment, using Ppia and Gapdh as internal controls, respectively (Fig. 6D, E; Supplementary Fig. 5G, J). The upregulation of adipogenesis protein (PGC1α, SREBP1c, PPARγ and CEBPα), and lipogenesis protein (LPL and CD36) were confirmed by immunoblot analysis and the downregulation of lipolysis protein HSL was also confirmed by immunoblot analysis (Fig. 6F). We also discovered that with the differentiation and maturation of preadipocytes, the expression of IGF2 increased gradually (Fig. 6G, H). Meanwhile, exogenous recombinant IGF2 protein treatment mediates the differentiation of 3T3-L1 preadipocytes, in a dose-dependent way in the appropriate concentration range (Fig. 6I). These results indicated that overexpression of IGF2 indeed promotes differentiation of 3T3-L1 preadipocytes, accumulation of lipid droplets, and an increase in total triglyceride and FFA contents. The absence of IGF2 impairs the process of lipolysis and decreases the secretion of free fatty acids through inhibiting the lipolysis genes in 3T3-L1 adipocytes in vitro.
IGF2 dysregulation promotes lipid deposition through PI3K/Akt-AMPK pathway
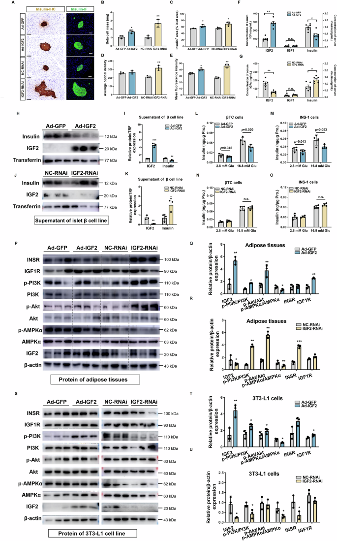
Previous studies have confirmed that exogenous IGF2 administration promotes adipogenic differentiation and adipogenesis via activation of the IGF1R/PI3K/Akt signaling pathway25,26. However, what is the molecular mechanism underlying the inhibition of lipolysis by IGF2 deficiency? Upon closer examination of the pancreatic tissues from our mouse models with IGF2 overexpression and knockdown, we unexpectedly uncovered a marked increase in pancreatic tissue mass in the IGF2-deficient group (Supplementary Fig. 6). Immunohistochemical (IHC) and immunofluorescence (IF) analyses revealed not only an elevated number of islets and an increased beta cell mass but also augmented islet size and increased insulin secretion in the IGF2-lacking mice (Fig. 7A–E). Reaffirming these findings, ELISA assays performed on murine serum samples disclosed a compensatory elevation in insulin levels in the IGF2 knockdown group, while IGF1 levels remained largely unaffected, suggesting a specific regulatory role of IGF2 in insulin modulation (Fig. 7F, G). To further confirm this result, we cultured a pancreatic islet beta cell line, βTC, and collected the cell culture supernatant after overexpression and knockdown of IGF2, respectively. We then used Western blot to detect the expression changes of IGF1 and insulin. Interestingly, we also observed in the βTC cell line that overexpression of IGF2 inhibits insulin secretion, while knockdown of IGF2 promotes insulin secretion. However, the expression of IGF1 was difficult to detect (Fig. 7H–K). To determine whether IGF2 directly affects glucose-stimulated insulin secretion (GSIS) in β cells, we conducted experiments using the βTC, INS-1 and MIN6 β-cell lines, involving IGF2 overexpression and knockdown, followed by GSIS assays. The results indicated that IGF2 overexpression reduced insulin secretion under low-glucose (2.8 mM) or stimulated by high-glucose (16.8 mM) in both mouse βTC, and rat INS-1 cells, while exogenous knockdown of IGF2 did not significantly change insulin secretion stimulated by glucose (Fig. 7L–O, Supplementary Fig. 7).
A Representative images of insulin immunohistochemistry (IHC) and immunofluorescence (IF) analysis of pancreatic islets in mice overexpressing IGF2 (Ad-IGF2) or having IGF2 knocked out (IGF2-RNAi) as well as controls (Ad-GFP and NC-RNAi). Scale bars represent 100 μm. B Quantification of islet beta cell mass among the different treatment groups. C Quantification of the proportion of insulin-positive area to islet area per mouse pancreas section among the different treatment groups. D Average optical density of insulin immunostaining within islets. E Mean fluorescence intensity of insulin immunostaining within islets. F, G Serum insulin, IGF1, and IGF2 concentrations in mice overexpressing IGF2 or having IGF2 knocked out as well as controls. H–K The expression changes of IGF2 and insulin were detected using Western blot of the collected cell culture supernatant from a pancreatic islet beta cell line, βTC after overexpression and knockdown of IGF2, respectively. Transferrin serves as an internal control for the supernatant. L, M Glucose-stimulated insulin secretion (GSIS) in βTC cells and INS-1 cells after IGF2 overexpression treatment. N, O Glucose-stimulated insulin secretion (GSIS) in βTC cells and INS-1 cells after IGF2 knockdown treatment. P INSR, IGF1R, p-P13K, p-Akt, Akt, p-AMPKα, AMPKα, and IGF2 protein expression levels in adipose tissues after IGF2 overexpression and knockdown treatment by western blot assays. Q, R Quantification of p-P13K/PI3K, p-Akt/Akt, p-AMPKα/AMPKα, INSR and IGF1R compared with β-actin levels in adipose tissues after IGF2 overexpression and knockdown treatment, respectively. S INSR, IGF1R, p-P13K, p-Akt, Akt, p-AMPKα, AMPKα, and IGF2 protein expression levels in 3T3-L1 adipocytes after IGF2 overexpression and knockdown treatment by western blot assays. T, U Quantification of p-P13K/PI3K, p-Akt/Akt, p-AMPKα/AMPKα, INSR and IGF1R compared with β-actin levels in 3T3-L1 adipocytes after IGF2 overexpression and knockdown treatment, respectively. The number of replicates (n) is illustrated by a bar chart with individual data points. Data represent the mean ± SD; *p < 0.05, **p < 0.01, ***p < 0.001 by two-tailed, unpaired Student’s t test in this Figure.
Considering that IGF2R initiate any intracellular signaling pathways itself6,27,28 and given the well-established targeting of IGF1R and INSR by IGF2 for activation27,29,30, we subsequently investigated alterations in downstream signaling proteins of INSR and IGF1R pathways in adipose tissue of these mice using western blotting. Focusing on the classic signaling cascades of PI3K/Akt and AMPK, our findings illuminated a prominent activation of the IGF1R/PI3K/Akt pathway and suppression of the AMPK pathway in mice overexpressing IGF2 in their adipose tissue. Conversely, in mice with IGF2 knockdown, the compensatory hypersecretion of insulin was accompanied by a significant activation of the INSR/PI3K/Akt pathway and inhibition of the AMPK pathway (Fig. 7P–R). Then we investigated the potential alterations in the IGF1R/PI3K/AKT and AMPK pathways in the 3T3-L1 cells treated with Ad-GFP, Ad-IGF2, NC-RNAi, and IGF2-RNAi. Our findings show that in these cells, overexpressing IGF2 activates the PI3K/AKT pathway and suppresses the AMPK pathway, via both IGF1R and INSR. Conversely, reducing IGF2 expression suppresses the PI3K/AKT pathway and, interestingly, also inhibits the AMPK pathway (Fig. 7S–U). Collectively, these results illustrate a convergent mechanism where, irrespective of whether IGF2 is overexpressed or knocked down, the PI3K/Akt pathway is preferentially activated through IGF1R or INSR, respectively, and the AMPK signaling cascade is suppressed, highlighting a dual regulatory effect on insulin signaling and metabolism.
IGF2 induces metabolic reprogramming in adipocytes
To gain further insight into the molecular basis underlying the IGF2-shaped responsiveness in adipocytes, we performed a metabolomics analysis in control and IGF2-upregulated or -downregulated adipocytes. We verified that the metabolic patterns of IGF2-upregulated or -downregulated adipocytes were distinct from those of control adipocytes. The results of these analyses revealed a clear and distinct separation between the metabolic profiles of IGF2-overexpression or -knockdown adipose tissues and control adipose tissues (Fig. 8A, B; Supplementary Figs.8A, B, 9A, B). To provide a concise visual representation of these alterations, we constructed heatmaps highlighting the relative intensity of the top 20 identified differential metabolites. Additionally, volcano plots emphasized the significant effect of IGF2 overexpression and downregulation on metabolic profiles in adipose tissues, underlining the widespread changes induced by IGF2 (Fig. 8C, D).
A, B Principal Component Analysis (PCA) of IGF2 overexpression and knockdown, respectively. C, D Heatmap representation of peak intensity z-scores in IGF2 overexpression and knockdown adipose tissues, respectively. E, F Pathway analysis for differential metabolites conducted with MetaboAnalyst 5.0. in IGF2 overexpression and knockdown adipose tissues, respectively. G The main biological processes of de novo lipogenesis and lipolysis and annotated differential metabolites at their corresponding positions, the upregulated (blue frame with red font) and downregulated (blue frame with green font) differential metabolites produced by IGF2 overexpression mice, the upregulated (yellow frame with red font) and downregulated (yellow frame with green font) differential metabolites produced by IGF2 knockdown mice.
Utilizing the KEGG database, our investigation delved into the metabolic pathways impacted by both IGF2 overexpression and knockdown. Overexpression was linked to significant upregulation in alpha-linolenic acid metabolism, evident through elevated levels of metabolites like tetracosahexaenoic acid, docosahexaenoic acid, and adrenic acid. It also enhanced steroidogenesis pathways, as indicated by increased metabolites such as cortisol, pregnenolone, tetrahydrocorticosterone, and progesterone. The de novo triacylglycerol biosynthesis pathway was notably activated, with a marked increase in glycerol 3-phosphate (Fig. 8E; Supplementary Fig. 8C–E). The upregulated metabolites were enriched in the transfer of acetyl groups into mitochondria, while the downregulated ones were linked to histidine metabolism, along with significant enrichment in vitamin B6 metabolism and glycerophospholipid metabolism (Supplementary Fig. 8F, G). Similarly, IGF2 knockdown had profound effects on metabolic pathways, particularly in pantothenate and CoA biosynthesis, with increased levels of Pantothenic acid, which is vital for coenzyme A production. Changes in mitochondrial beta-oxidation of long-chain saturated fatty acids were observed, with stearic acid upregulation affecting fatty acid catabolism. L-Palmitoylcarnitine levels increased, suggesting shifts in fatty acid metabolism (Fig. 8F; Supplementary Fig. 9C–E). The upregulated metabolites were enriched in pantothenate and CoA biosynthesis, whereas the downregulated ones were enriched in tryptophan metabolism (Supplementary Fig. 9F). Additionally, pentose and glucuronate interconversions, along with glycerophospholipid metabolism, were significantly enriched, reflecting the extensive metabolic reprogramming due to IGF2 modulation in adipose tissues (Supplementary Fig. 9G).
Then, we conducted an in-depth analysis of the components and characteristics of differential metabolomics and focused on their respective relationships with de novo lipogenesis and lipolysis. To our delight, we identified a series of differential metabolites that corroborate the key conclusions of our study. That is, the upregulated differential metabolites produced by IGF2 overexpression (e.g. 2-Oxosuberate, Dihydrolipoamide and Dodecanedioic acid) are primarily enriched in the process of de novo lipogenesis, while the downregulated metabolites (e.g. DG and 5β-Cholanic acid) are mainly concentrated in the lipolysis process. Additionally, the upregulated differential metabolites resulting from IGF2 knockdown (e.g. DG, PE, PC and PI) are primarily due to the blockage of the TG-to-FFA breakdown lipolysis process, which leads to the accumulation of intermediate metabolites that cannot be further metabolized, meanwhile, some other upregulated metabolites (e.g. Glucose pyruvate lactate, Homovanillic Acid Sulfate and Tetracosanoic acid) are enriched in the de novo lipogenesis process. We have depicted the main biological processes of de novo lipogenesis and lipolysis and annotated these differential metabolites at their corresponding positions (Fig. 8G).
Discussion
IGF2 exerts its influence on adipose development and lipid metabolism from the onset of embryonic development through to the end of life. Maternal expression of IGF2 in the uterus promotes fetal adipogenesis and fat storage during pregnancy, and a decrease in IGF2 methylation levels can lead to increased infant weight after birth31. Fetal manipulation of maternal metabolism is also a critical function of IGF232. The excessive elevation of IGF2 levels has been widely confirmed to be causally related to Beckwith-Wiedemann syndrome (BWS), a syndrome characterized by overgrowth33. At the opposite end of the spectrum, reduced levels of IGF2 are also associated with altered body composition and an increased risk of developing metabolic disorders in adults with Silver-Russell syndrome (SRS)34,35. Genetically normalizing IGF2 levels in a double rescue experiment corrects the fetal overgrowth phenotype in the BWS model and the growth retardation in the SRS model36. At present, our study reveals a bidirectional role of IGF2 in lipid metabolism regulation, showing that both insufficient and excessive IGF2 expression disrupt adipocyte differentiation and lead to lipid metabolism abnormalities, liver fat accumulation, and insulin resistance, contributing to key aspects of metabolic syndrome such as hyperlipidemia, central obesity, and reduced HDL-c. Additionally, gene-level association scores for IGF2 based on common variants were calculated, showing associations with weight, HbA1c, BMI, and diabetes.
Recent research suggests that IGF2 may act as a physiological regulator of lipid metabolism, promoting the growth of preadipocytes and potentially playing a protective role in adjusting body fat composition11. Elevated IGF2 expression has been linked to obesity-induced lipid deposition in tissues like the liver and muscle, with our previous studies suggesting it remodels mitochondrial function to affect obesity-related abnormalities in the liver and skeletal muscle of obese mice37,38. Research indicates IGF2 stimulates preadipocyte growth to mature adipocytes, particularly subcutaneous ones, affecting differentiation markers like PPARγ and Adiponectin26,39. Zhang et al. demonstrates that elevated IGF2 expression induces substantial weight changes in mice, correlates with macrosomia, and lowers glucose, total cholesterol, and HDL-c levels in IGF2 transgenic mice compared to wild-type mice, affecting both sexes40. Our present work found that IGF2 is mainly concentrated in adipose tissues and adipocytes. We showed that both IGF2 overexpression and knockdown in adipose tissues lead to increased lipid accumulation and disrupted lipid metabolism. The presence of abnormal histological staining in the liver and substantial alterations in blood TG levels in mice with the overexpression of IGF2 indicated that the enlargement of organs was a result of ectopic fat accumulation. This discovery aligns with the observation from 3T3-L1 adipocytes in vitro, which had higher TG content and lipid deposition. Considering the upregulated adipogenesis and lipogenesis related genes expression in the eWAT, as well as in the treated T3-L1 adipocytes, we found that the excess lipid synthesis and defective lipid storage might be the reason for increasing lipid deposition. Our work highlights that excessive IGF2 disrupts adipocyte differentiation, leading to lipid metabolism issues, liver fat accumulation, insulin resistance, and features of MetS.
Conversely, insufficient IGF2 levels also disrupt normal adipocyte function, contributing to lipid metabolism disorders. Lipodystrophic mouse models exemplify this, where reduced adipose tissue is coupled with ectopic fat accumulation and metabolic complications like insulin resistance and fatty liver disease41. IGF2 deficiency leads to a newborn phenotype strongly reminiscent of nutritional deficiency, including growth retardation, increased brain/body weight ratio, and hepatic steatosis42. Concomitant IGF2 and MyoD inactivation accelerates differentiation of brown preadipocyte and induces lipid accumulation43. Our work showed that the knockdown of IGF2 induced adipose ectopic lipid accumulation and insulin resistance, by inhibiting lipolysis. It is noteworthy that, notwithstanding the increased levels of TG in IGF2-overexpression 3T3-L1 adipocytes, a slight but significantly decreased FFA was observed in IGF2-deficiency 3T3-L1 adipocytes. IGF2 appears to be a key player in the delicate balance of lipid storage, breakdown, and insulin sensitivity within adipose tissues. These results align with studies demonstrating that altered IGF2 levels are associated with changes in adiposity and insulin resistance. However, the mechanism by which IGF2 deficiency inhibits lipolysis remains unclear.
While prior research has established the promotion of adipogenesis by IGF2 through the IGF1R/PI3K/Akt pathway25,26, our study extends this understanding by elucidating the hitherto unexplored impact of IGF2 deficiency on lipolysis inhibition. An intriguing discovery from our investigation is the significant increase in pancreatic tissue mass and augmented insulin production in mice lacking IGF2. This compensatory hyperinsulinemia, despite unchanged IGF1 levels, points towards a specific function of IGF2 in modulating insulin secretion. Such observations underscore an insight into the endocrine regulation influenced by IGF2 status. Delving into the molecular underpinnings, we observed differential regulation of the PI3K/Akt and AMPK pathways in response to IGF2 manipulation. The activation of PI3K/Akt via either IGF1R (in IGF2 overexpression) or INSR (under IGF2 deficiency), the concurrent repression of AMPK, through phosphorylation of HSL and ATGL, regulates lipid droplet catabolism in adipose tissue, suggests a shared downstream mechanism facilitating lipid accumulation44,45,46. These results collectively paint a picture of IGF2 as a pivotal regulator in a fine-tuned network, where its dysregulation, be it surplus or deficit, skews the PI3K/Akt-AMPK balance towards lipid deposition. This dual regulatory effect not only implicates IGF2 in the pathophysiology of metabolic disorders characterized by lipid dysmetabolism but also spotlights the PI3K/Akt and AMPK pathways as potential therapeutic targets for rebalancing metabolic homeostasis disrupted by IGF2 anomalies. Future studies aimed at manipulating these pathways could offer avenues for mitigating the metabolic consequences of IGF2 dysregulation.
Furthermore, metabolomics techniques were applied to gain a comprehensive understanding of the impact of IGF2 modulation on metabolic profiles in adipose tissues. The analysis unveiled a clear separation between the metabolic profiles of IGF2-overexpressed and IGF2-knockdown adipose tissues, highlighting the substantial impact of IGF2 on these profiles. The pathway analysis revealed multiple metabolic pathways affected by IGF2 overexpression and knockdown. Notable pathways include alpha-linolenic acid metabolism, vitamin B6 metabolism, histidine metabolism, glycerophospholipid metabolism, pentose and glucuronate interconversions, and tryptophan metabolism. These pathways have critical implications for lipid metabolism, insulin sensitivity, and energy regulation. Alpha-linolenic acid metabolism is a key pathway for the synthesis of omega-3 fatty acids, and dysregulation of this pathway could contribute to lipid accumulation and inflammation seen in MetS47. Histidine metabolism and tryptophan metabolism is involved in the regulation of appetite and energy expenditure48,49. Disruptions in this pathway may lead to changes in food intake and energy utilization, contributing to adipose tissue dysfunction and lipidosis. Glycerophospholipids are fundamental components of cell membranes and are closely related to lipid metabolism50. Perturbations in glycerophospholipid metabolism may impact on the structural integrity of adipocytes and their ability to store lipids51. Alterations in this pathway could influence the availability of energy and building blocks for lipid metabolism. These identified metabolic pathways are intricately linked to the development of lipidosis and metabolic dysfunction in the context of MetS.
In summary, our investigation has illuminated the paradoxical regulatory role of IGF2 in lipid metabolism within adipose tissues. By employing a combination of genetic association studies, animal models, and cellular experiments, we found that both insufficient and excessive IGF2 expressions are detrimental to lipid homeostasis, highlighting the need for a fine-tuned balance of IGF2 in maintaining metabolic wellness. In the future, adipocyte-specific Igf2 knockout mice should be employed as a research strategy to elucidate the precise molecular mechanisms by which IGF2 deficiency inhibits lipolysis, focusing on its interaction with key metabolic pathways and exploring the translational potential of IGF2-targeted interventions.
Methods
Cross-sectional study subjects
Participants were chosen from a population-based cross-sectional survey undertaken from March to May 2010 in the Caihe community of Hangzhou, Zhejiang province, China52. In this study, a sample of 624 suitable Han Chinese individuals, aged 40–65 years, were selected. The average age of the subjects was 56.40 ± 6.52 years, and 51.25% of them identified as male. All participants successfully participated in a cross-sectional survey conducted on a population basis and were subsequently allocated an identification number. Electronically generated random numbers were utilized to choose a group of 50 individuals diagnosed with MetS, with an average age of (59.82 ± 6.18 years and a male representation of 60.0%). Additionally, a control group consisting of 150 individuals, with an average age of (58.33 ± 6.16 years and a male representation of 48.67%), was also recruited. The serum samples were collected. The study protocol received approval from the Ethics Committee of Sir Run Run Shaw Hospital, and all subjects supplied their informed consent. All ethical regulations relevant to human research participants were followed. The investigation involved conducting face-to-face interviews with participants, who were administered a questionnaire by qualified medical personnel. The questionnaire covered several aspects including demographic information, lifestyle factors, current and previous illnesses, medical treatments, and other relevant health-related details. All anthropometric and metabolic measurements at baseline were recorded using standard techniques, as previously documented52,53. Abdominal subcutaneous fat area (SFA) and visceral fat area (VFA) were quantified through magnetic resonance imaging (MRI) utilizing a 1.5-Tesla Signa scanner (General Electric Healthcare, Milwaukee, WI) with an abdominal imaging coil (SMT-100; Shimadzu Corp., Kyoto, Japan). Axial DICOM datasets acquired at the umbilical level underwent pixel-wise analysis using predefined attenuation thresholds (−190 to −30 Hounsfield Units) to distinguish adipose tissue compartments. Two independent analysts performed semi-automated region-of-interest demarcation with sliceOmatic image analysis software (v5; TomoVision Inc., Montreal, Canada), followed by manual verification to ensure anatomical accuracy in differentiating subcutaneous and visceral fat boundaries.
MetS diagnosis
The diagnosis of MetS was conducted using the criteria outlined by the Joint Committee for Developing Chinese Guidelines for Prevention and Treatment of Dyslipidemia in Adults (JCDCG)54. Participants who had ≥3 of the subsequent defects have been classified as having MetS: Central obesity [waist circumference (WC), >90 cm for men and >85 cm for women]; high density lipoprotein-cholesterol (HDL-c; <1.04 mmol/L); hypertriglyceridemia (≥1.70 mmol/L); blood pressure (BP; ≥130/85 mmHg or ongoing treatment for hypertension); and hyperglycemia [fasting plasma glucose (FPG) ≥ 6.1 mmol/L or 2 h postprandial glucose≥7.8 mmol/L]. The Homeostasis Model of Assessment-Insulin Resistance (HOMA-IR) value has been determined utilizing the established formula: HOMA-IR = [fasting insulin (mIU/L) × fasting plasma glucose (mmol/L)/22.5]55. Participants with abnormal renal function or renal impairment at the time of recruitment have been dropped from the study. Health controls were chosen from individuals who did not meet any of the aforementioned criteria.
The Genotype-Tissue Expression (GTEx) project
The Genotype-Tissue Expression (GTEx) project is an NIH-funded initiative to map human gene expression and genetic regulation across diverse tissues by analyzing genomic and transcriptomic data from thousands of healthy donors. The project encompasses 54 types of human normal tissues, including adipose tissue, liver, skeletal muscle, and pancreas, covering key organs and tissues across multiple human body systems56. The acquisition of tissue samples was conducted in accordance with the GTEx standard operating procedures, which encompassed informed consent and tissue collection protocols. This process was carried out in collaboration with the National Cancer Institute Biorepositories and Biospecimen57. The pathologists conducted a thorough examination of all tissue specimens in order to accurately identify and confirm the source of the organ. The NCI histopathology viewer enables the visualization of stained tissue samples through the utilization of images. RNA-seq analysis was conducted at the GTEx Laboratory, Data Analysis and Coordinating Center (LDACC) located at the Broad Institute. The Illumina TruSeq procedure was employed to generate an unstranded polyA+ library that was subsequently sequenced on the Illumina HiSeq 2000 and HiSeq 2500 platforms. The resulting reads were paired end reads with a length of 76 bp, and the intended coverage was set at 50 M reads (median achieved was ~82 M total reads). The hg38/GRCh38 human genome was aligned with sequence reads utilizing STAR v2.5.3a and the GENCODE 26 transcriptome definition. Here is where the alignment pipeline is available. GTEx Portal Download page is where the gene-level expression datasets, gene annotations, and sample metadata were obtained by UCSC. The expression level of Median within TPM was calculated per gene/per tissue.
The Human Protein Atlas project
An entire set of 31 distinct datasets were subjected to analysis. The datasets were obtained from several sources including the Human Cell Atlas, the Single Cell Expression Atlas, the Gene Expression Omnibus, the European Genome-phenome Archive, the Allen Brain Map, and the Tabula Sapiens58,59. The single-cell RNA sequencing dataset is derived from a meta-analysis of scholarly literature pertaining to single-cell RNA sequencing, as well as single-cell datasets encompassing healthy human tissue samples60. The RNA data was utilized to cluster genes based on their expression patterns across single cell forms. The process of clustering the expression of 19,203 genes in individual cell types yielded a total of 80 expression clusters. These clusters have been thoroughly annotated to elucidate shared characteristics in relation to their function and specificity. The outcome of the cluster analysis is depicted in the form of a UMAP plot, which is constructed using gene expression data. In this plot, each cluster is represented by distinct colored regions, encompassing the majority of genes belonging to that particular cluster.
Animal and animal treatments
The animal care techniques and procedures adhered to the instructions set forth by the Animal Care Committee of Zhejiang University. We have complied with all relevant ethical regulations for animal use. The animals were kept in a controlled environment that was free from any known pathogens. 3–4-week-old male mice C57BL/6 mice have been obtained from Slack Experimental Animal Center of the Chinese Academy of Sciences (Shanghai, China). The mice were kept in cages and kept under a 12-h light-dark cycle. The normal-chow diet group was fed a diet containing 63.92% carbohydrate, 26.18% protein, and 9.9% fat, while the high-fat diet group was fed a diet containing 35% carbohydrate, 20% protein, and 45% fat (Research Diets, NJ) for a duration of 8 weeks. The mice were granted unrestricted access to water and were maintained in a controlled environment with regulated light and temperature settings. After an overnight fast, the mice underwent an intraperitoneal glucose tolerance test (GTT). After a 2- to 3-day interval, the mice underwent an intraperitoneal insulin tolerance test (ITT) following a 4-hour fast.
Adenovirus overexpression
The Ad-green fluorescent protein (Ad-GFP) and adenoviruses expressing IGF2 (Ad-IGF2) were constructed by Shanghai Genechem Company using pGV314 (CMV-MCS-3FLAG-SV40-EGFP) vector. The stock solutions of Ad-IGF2 or Ad-GFP were prepared using a concentration of 1 × 1011 plaque formation unit (PFU)/mL. To overexpress IGF2 in diet-induced obese (DIO) mice, 2 × 1010 purified adenovirus particles Ad-IGF2 and its control adenovirus Ad-GFP were multi-point administrated into eWAT on the two sides (injected two times per week, for a duration of 4 weeks of injection, n = 6 in each group). The adenovirus injections began in the fourth week of high-fat feeding and continued for 4 weeks. At the end of the 8-week experimental period, the mice were euthanized through cervical dislocation following exsanguination. Subsequently, their body weights were recorded, and plasma and tissue samples were immediately frozen utilizing liquid nitrogen. These samples were then maintained at a temperature of -80°C to facilitate subsequent histological and biochemical examination. The liver, skeletal muscle, pancreatic, inguinal white adipose tissues (iWAT), and epididymal white adipose tissues (eWAT) were subjected to fixation using a 4% formaldehyde solution. They were embedded in an OCT compound and sectioned with a thickness of 4 μm, following a standardized technique. The sections were subjected to staining utilizing the hematoxylin and eosin (H&E) technique, followed by examination using light microscopy.
Lentivirus knockdown
For recombinant lentivirus IGF2-RNAi construction, oligonucleotides containing the IGF2 targeting sequences were utilized to facilitate the cloning of short hairpin RNA (shRNA)-encoding sequences into pGV248 (hU6-MCS-Ubiquitin-EGFP-IRES- puromycin) vector, as well as their lentiviral vector construction (obtained from Genchem Co. Ltd, Shanghai, China). The stock solutions of IGF2-RNAi or NC-RNAi have been prepared with 1 × 1011 plaque formation unit (PFU)/mL. The target sequences of IGF2 were shown in Supplementary Table 4. For IGF2 knockdown, 3-4-week-old male mice we injected into the tail vein wieh IGF2 shRNA knockdown lentivirus (IGF2-RNAi) and its control lentivirus (NC-RNAi), 1 × 1010pfu/mouse, n = 6 in each group. The experiments were conducted in two sequential replicates. Then, these mice were then raised to adulthood at 16 weeks following euthanasia by cervical dislocation and exsanguination. Quadriceps samples were weighed and subjected to gross morphological imaging only in the second replicate of the experiment.
GTT and ITT
In the GTT, the mice had an overnight fasting period subsequent by an intraperitoneal injection of glucose at a dosage of 1.5 g/kg. Blood glucose levels were assessed by means of One Touch Ultra glucose strips (LifeScan, PA, USA) through the collection of tail blood at specific time intervals (0 min, 15 min, 30 min, 60 min, and 120 min. In ITT, mice underwent a fasting period of 4 h prior to receiving an intraperitoneal administration of insulin at a dosage of 0.5U/kg (Eli Lilly Company, USA). Subsequently, blood glucose levels were assessed at specified intervals times.
LC-MS/MS
Serum samples are collected and processed through protein precipitation and peptide extraction to concentrate IGF2. These concentrated proteins are then trypsinized to generate IGF2-specific peptides. A 200-μL aliquot of the sample is loaded onto a Waters nano-Aquity UPLC system (Milford, USA), equipped with a BEH130 C18 analytical column (75 × 150 mm, 1.7 μm) and a Symmetry C18 trapping column (180 × 20 mm, 5 μm). The mobile phase comprises an aqueous solution of 0.1% formic acid (solvent A) and acetonitrile (solvent B). The sample is loaded onto the trapping column at 5 mL/min with 97% A for 3 min, followed by a gradient from 3% B to 70% B over 22 min, and re-equilibration at 97% A for 13 min. The flow rate is set to 750 nL/min over a 35-min run. The peptides are analyzed using a Thermo LTQ Orbitrap mass spectrometer (Bremen, Germany) in positive ion mode, calibrated to <3 ppm with the manufacturer’s mixture. The nano-ESI source, fitted with coated GlassTips (New Objective, MA, USA), operates at ~1.5 kV, with a capillary temperature of 150 °C. Helium (5.0 purity) and nitrogen (N2 generator, CMC, Eschborn, Germany) are used as damping gases in the linear and curved ion traps, respectively. Product ion spectra for the m/z 1068.0 IGF2 molecules are recorded. All samples were measured at the mass spectrometry laboratory of Wuhan Kindstar Diagnostics Co., Ltd., Wuhan, China.
Biochemical indicator test
The levels of triglycerides (TG), total cholesterol (TC), high-density lipoprotein cholesterol (HDL-c), low-density lipoprotein cholesterol (LDL-c), alanine aminotransferase (ALT), aspartate aminotransferase (AST) and alkaline phosphatase (ALP) were measured by TC assay kit (A110-1-1), TC assay kit (A111-1-1), HDL-c assay kit (A112-1-1), LDL assay kit (A113-1-1), ALT assay kit (C009-2-1), AST assay kit (C010-2-1) and ALP assay kit (A059-2-2) from Nanjing Jiancheng Bioengineering Institute, China. The measurement of free fatty acid (FFA) was conducted utilizing a Cayman Chemical Free Fatty Acid Fluorometric Assay Kit (70031096) according to the guidelines outlined by the manufacturer. The measurement of serum IGF2 level was conducted with an ELISA kit (E-EL-H6037 for human samples and E-EL-M3078 for mice samples, Elabscience, China). The measurement of mice serum IGF1 level was conducted with an ELISA kit (E-EL-M3006, Elabscience, China). Serum insulin concentrations were determined in duplicate via commercial ELISA kit (90080, Crystal Chem). The measurement procedure followed the instructions provided by the manufacturer.
RNA-Seq and data analysis
Global transcriptome profiling was performed by RNA-Seq using epididymal white adipose tissues of Ad-IGF2 or Ad-GFP mice (n = 2, 2 replicate sequencing) and IGF2-RNAi or NC-RNAi mice (n = 2, 2 replicate sequencing). RNA was extracted, sequenced, and analyzed by a custom service provided by Novogene using an Illumina NovaSeq 6000 platform. The bioinformatics analysis was conducted utilizing the OmicStudio tools (https://www.omicstudio.cn/tool). For statistical analysis, quality control was conducted by FastQC (version 0.11.9), and reads were trimmed with Trim Galore. High quality clean reads were aligned to mm10 with HISAT2 (version 2.2.1) in default settings. Gene expression levels were quantified with featureCounts from the Subread package, and the read counts were subsequently normalized to transcripts per million (TPM) for comparability across samples. The edgeR package was employed for differential gene expression analysis. Differential expression genes (DEGs) were considered significant with an FDR multiple hypothesis-corrected p-value below 0.05 and a log2 fold change greater than 1. The heatmap of log(TPM) expression values of 50 statistically significant DEGs (T-test q-value < 0.05 adjusted with FDR multiple hypothesis correction). Gene ontology (GO) enrichment analysis of up-regulated and down-regulated genes was performed using the topGO package (http://www.geneontology.org), and Kyoto Encyclopedia of Genes and Genomes (KEGG) pathway enrichment analysis (https://www.kegg.jp/) were performed using the clusterProfiler package to determine the biochemical metabolic pathways and signal transduction pathways in which DEGs are mainly involved.
Adipogenic differentiation of 3T3-L1 preadipocytes
The 3T3-L1 preadipocytes cells were acquired from the American Type Culture Collection (ATCC). The cells were incubated in Dulbecco’s modified Eagle’s medium (DMEM) supplemented with 10% fetal bovine serum (FBS, Bio-rad) and 100IU/mL penicillin/streptomycin at 37 °C, in a 5% CO2 and 95% humidity. For 3T3-L1 preadipocytes differentiation, in a duration of two days post-confluence, the 3T3-L1 (designated as Day 0) were subjected to differentiation into adipocytes. This process was initiated by adding a differentiation mixture to the cells, which consisted of DMEM supplemented with 10% FBS, 10 μg/mL insulin (TOCRIS, USA), 0.5 mM 3-isobutyl-1-methylxanthine (IBMX, Sigma, USA), and 1 μM dexamethasone (Sigma, USA). After a period of two days, the culture medium was substituted with DMEM encompassing 10% FBS and 10 μg/mL insulin for an additional two-day duration. The medium was thereafter refilled every alternate day with DMEM supplemented with 10% FBS for varying durations until day ten. The study employed recombinant mouse IGF2 protein (animal Free) (Abcam, ab233634) for treating 3T3-L1 preadipocytes cells at varying levels ranging from 0 ng/mL to 100 ng/mL.
Oil red O staining
Following a period of ten days after the stimulation of 3T3-L1 differentiation, the cells had two washes in D-Hank’s solution. Subsequently, they were fixed in a 4% formaldehyde solution for a duration of 30 min, followed by three more washes using water. Afterwards, the cells were subjected to staining with Oil Red O (Sigma, USA) for a duration of 15 min. After undergoing three successive washes in water, the lipid droplets were visually examined and captured using a microscope (TE2000-E; Nikon, Japan).
Nile red staining assay
Following a ten-day period of adipogenic differentiation of 3T3-L1 cells, a 1 μL volume of Nile Red working solution (Solarbio, China) underwent dilution in 1 ml of residual volume within the plates. Subsequently, the plates were subjected to incubation at room temperature for a duration of 30 min, while being shielded from light. The subsequent Nile Red working solution was removed and substituted with 100 μL of DAPI nuclear stain (Yeasen, China). Following a 5-min incubation period at room temperature, the red fluorescence of Nile red was determined using the Olympus Fluorescence Microscope at Ex/Em = 552/636 nm. Additionally, the blue fluorescence intensity was measured at Ex/Em = 360/460 nm to identify DAPI stained nuclei.
Quantitative real-time PCR
The Trizol reagent (Invitrogen) was used to isolate total RNA from the treated cells, followed by reverse transcription utilizing a reverse transcription reagents kit (TaKaRa) to produce a cDNA template. The real-time quantitative PCR was conducted utilizing a PCR kit that included SYBR Green (TaKaRa) and a 7500 real-time PCR detection equipment (Applied Biosystems). The detection of the amplification products was accomplished through the utilization of agarose gel electrophoresis and sequencing techniques. The experimental procedure involved conducting each reaction three times in order to ensure accuracy and reliability. The quantification of different mRNA species was achieved by normalizing the relative mRNA expression to that of Ppia or Gapdh, respectively, which served as internal controls. The calculation of the normalized expression levels was performed employing the formula 2−ΔΔCt. Primer sets are presented in Supplementary Table 6.
Western blotting
An equivalent amount of protein (50 µg) from adipose tissues or 3T3-L1 cells or βTC cell supernatant was subjected to denaturation by boiling. The proteins that underwent denaturation were subsequently divided using 10% SDS-polyacrylamide gel electrophoresis technique. Subsequently, the proteins were transferred onto Immun-Blot PVDF membranes (Millipore) and inhibited via a 5% non-fat milk solution at room temperature for a duration of 1 h. Subsequently, the membranes underwent incubation using primary antibodies overnight at a temperature of 4 °C. Following incubating with horseradish peroxidase-conjugated goat anti-rabbit/mouse secondary antibodies at room temperature for a duration of 1 h, the presence of immunoreactive proteins was determined utilizing a chemiluminescent ECL assay kit (Millipore). Antibodies used in this study are presented within Supplementary Table 7.
Immunohistochemistry and immunofluorescence staining
To assess β cell mass, insulin immunohistochemistry was conducted on pancreatic sections following established protocols61,62. Briefly, freshly isolated pancreas were carefully excised, stripped of surrounding fat tissue, weighed, and then cut into 6–8 segments followed by 4% paraformaldehyde fixation (P6148; Sigma-Aldrich) at 4 °C overnight. Tissue specimens were sliced into 4-μm sections, incubated with 1% BSA to block non-specific binding, and then treated overnight at 4 °C with an anti-insulin primary antibody (Cell Signaling Technology, #8138). Following a PBS rinse, sections were exposed to a horseradish peroxidase (HRP)-conjugated secondary antibody. For each pancreas, three non-consecutive sections, spaced at least 160 μm apart, were selected for insulin immunohistochemistry staining. These sections were then scanned using the Olympus-VS200 scanner. The total insulin-positive area and the total pancreatic area on each section were quantified using the cellSens software (Olympus). Finally, β-cell mass was calculated by multiplying the weight of the pancreas by the proportion of insulin-positive area relative to the total pancreatic area. The quantitative assessment of immunostaining was accomplished using digital image processing software, Image Pro-Plus 6.0, in conjunction with a Zeiss LSM 510 microscope. In the context of immunofluorescence, after fixation and permeabilization, tissue sections were subjected to blocking with 1% BSA, followed by an overnight incubation at 4 °C with the same anti-insulin primary antibody. Post-PBS washes, samples were incubated with fluorescent (FITC-conjugated IgG) secondary antibodies. Nuclear staining was executed using DAPI (Abcam, ab228549). Three sections at least 160 μm apart were subjected to insulin immunohistochemistry staining and scanned using the Olympus-VS200 scanner for each pancreas. Total insulin positive area and total pancreas area on each section were measured by the cellSens software (Olympus).
Glucose-stimulated insulin secretion (GSIS) assays
The mouse pancreatic β-cell line MIN6 and βTC cells were sourced from our own laboratory’s preservation. The rat pancreatic β-cell line INS-1 was kindly provided by Prof. Yingke Xu from Zhejiang University. INS-1cells were cultured in RPMI 1640 medium (Gibco) containing 2 g/L D-glucose, supplemented with 10% FBS, 10 mM HEPES, 1 mM sodium pyruvate and 50 μM β-mercaptoethanol (Sigma Aldrich) in a humidified atmosphere (37 °C, 5% CO2). Static GSIS experiments in βTC, INS-1 and MIN6 cells were conducted following established protocols. Initially, the cells were washed with Krebs Ringer Bicarbonate (KRB) buffer containing 2.8 mM glucose. They were then incubated for 60 min in the same buffer to simulate fasting conditions. Subsequently, the cells were transferred to fresh KRB buffer with either 2.8 mM or 16.8 mM glucose for an additional 60-minute incubation period. Insulin concentrations in the supernatant were measured using ultrasensitive mouse ELISA kits (Alpco, USA), while cellular insulin content was also assessed. For INS-1 cells, insulin levels were determined using ultrasensitive rat ELISA kits (Alpco, USA).
Metabolomics analysis
Adipocytes were collected by collagenase digestion and centrifugation from epididymal white adipose tissues. Cells pellets (1 × 107 cells for each sample) were shipped to LC-Bio Technologies (Hangzhou) to detect metabolites. Metabolite extraction was performed using a cold solvent system to ensure the preservation of metabolites from biological samples. The samples were then subjected to liquid chromatography-mass spectrometry (LC-MS) for comprehensive metabolite profiling. The LC-MS system utilized a high-resolution mass spectrometer coupled with an ultra-performance liquid chromatography (UPLC) system to separate and detect a wide range of metabolites in both positive and negative ion modes. Chromatographic separation was achieved using a reversed-phase column with a gradient elution method to optimize the resolution of metabolites. The mass spectrometer operated in full-scan mode to capture a broad mass range, allowing for the detection of known and unknown metabolites. Raw data files from the LC-MS system were processed using dedicated software for peak detection, alignment, and integration. The resulting metabolite abundance data were normalized to the total ion count or an internal standard for each sample to correct for any variations in sample preparation or injection volume. Multivariate statistical analysis, such as principal component analysis (PCA), was applied to visualize the overall metabolic variation across different groups. For univariate statistical analysis, Student’s t test or analysis of variance (ANOVA) followed by Tukey’s HSD were used to identify metabolites with significant differences in abundance between groups. The false discovery rate (FDR) was controlled using the Benjamini-Hochberg procedure to adjust p-values and minimize the occurrence of false positives.
Statistics and reproducibility
All continuous variables in the cross-sectional study underwent examination for a normal distribution. Normally distributed variables were reported as mean ± S.D. The variables that exhibited a skewed distribution were reported using a median (interquartile range, 25–75%) and logarithmically transformed in order to attain a normal distribution. The presentation of categorical variables was done in the form of frequencies and percentages. The baseline variation features of participants with and without Mets were compared and evaluated using a t-test for continuous variables and a Chi-square test for categorical variables. A polynomial fourth order equation was applied to fit the non-linear regression curve. Pearson correlation analysis was used in the cross-sectional study to examine the associations between blood L-IGF2 and H-IGF2 levels and metabolic parameters both before and following adjusting for age, gender, smoking, and drinking status. In the prospective study, logistic regression and multiple stepwise regression analyses were used to examine the relationship between serum L-IGF2 and H-IGF2 levels as the dependent variable, while controlling for gender, age, smoking, and drinking to investigate what affects variables exert on MetS risk, HOMA-IR, and the remaining metabolic subsets related to serum L-IGF2 and H-IGF2 levels. SPSS 22.0 (IBM, USA) was utilized for statistical analyses employment. The statistical studies were conducted utilizing GraphPad Prism 9 software designed for Microsoft Windows. In the context of animal or cell investigations, the statistical analysis employed included the unpaired two-sided Student’s t test for comparing two groups, and the one-way or two-way ANOVA for contrasting multiple groups. Expression of data was presented as the mean ± SEM (in vivo animal experiments and in vitro cellular studies) or mean ± S.D. (cross-sectional studies). The obtained findings are indicative of the outcomes observed in three distinct and separate investigations. A significant variation was delineated as p < 0.05.
Reporting summary
Further information on research design is available in the Nature Portfolio Reporting Summary linked to this article.
Data availability
The raw sequencing data and expression-count data are deposited in GEO, accession number GSE273546. The raw metabolomics data, along with the original images of adipose, liver, muscle, and pancreatic tissues used for formal quantification (encompassing biological replicates and systematic sampling) have been deposited in an online database. Access to these data is available through the following link: https://github.com/linxihua2020. All data supporting the findings of this study are available within the article and its Supplementary Materials. Unprocessed blots are presented in Supplementary Figs. S11–S15. Numerical data underlying all graphs in the study can be found in Supplementary Data file. All other data are available from the corresponding author upon reasonable request.
References
Luo, L. & Liu, M. Adipose tissue in control of metabolism. J. Endocrinol. 231, R77–R99 (2016).
Cho, Y. K. et al. Lipid remodeling of adipose tissue in metabolic health and disease. Exp. Mol. Med. 55, 1955–1973 (2023).
Kahn, C. R., Wang, G. & Lee, K. Y. Altered adipose tissue and adipocyte function in the pathogenesis of metabolic syndrome. J. Clin. Invest. 129, 3990–4000 (2019).
Iqbal, J. et al. Metabolic syndrome, dyslipidemia and regulation of lipoprotein metabolism. Curr. Diab. Rev. 14, 427–433 (2018).
Denley, A., Cosgrove, L. J., Booker, G. W., Wallace, J. C. & Forbes, B. E. Molecular interactions of the IGF system. Cytokine Growth Factor Rev. 16, 421–439 (2005).
Alberini, C. M. IGF2 in memory, neurodevelopmental disorders, and neurodegenerative diseases. Trends Neurosci. 46, 488–502 (2023).
Yao, L. et al. IGF2-NR4A2 signaling regulates macrophage subtypes to attenuate liver cirrhosis. J. Clin. Transl. Hepatol. 11, 787–799 (2023).
Wu, Z., Hu, G., Zhang, Y. & Ao, Z. IGF2 may enhance placental fatty acid metabolism by regulating expression of fatty acid carriers in the growth of fetus and placenta during late pregnancy in pigs. Genes14, 872 (2023).
Kessler, S. M. et al. Transient hepatic overexpression of insulin-like growth factor 2 induces free cholesterol and lipid droplet formation. Front. Physiol. 7, 147 (2016).
Shapiro, M. R. et al. Insulin-like growth factor dysregulation both preceding and following type 1 diabetes diagnosis. Diabetes 69, 413–423 (2020).
Alfares, M. N., Perks, C. M., Hamilton-Shield, J. P. & Holly, J. Insulin-like growth factor-II in adipocyte regulation: depot-specific actions suggest a potential role limiting excess visceral adiposity. Am. J. Physiol. Endocrinol. Metab. 315, E1098–E1107 (2018).
Bäck, K., Brännmark, C., Strålfors, P. & Arnqvist, H. J. Differential effects of IGF-I, IGF-II and insulin in human preadipocytes and adipocytes–role of insulin and IGF-I receptors. Mol. Cell. Endocrinol. 339, 130–135 (2011).
Roth, S. M. et al. IGF2 genotype and obesity in men and women across the adult age span. Int. J. Obes. Relat. Metab. Disord.26, 585–587 (2002).
Criado-Mesas, L. et al. Identification of eQTLs associated with lipid metabolism in Longissimus dorsi muscle of pigs with different genetic backgrounds. Sci. Rep. 10, 9845 (2020).
Gui, W. et al. Association of genetic variants in IGF2-related genes with risk of metabolic syndrome in the Chinese Han population. Front. Endocrinol.12, 654747 (2021).
Gaunt, T. R., Cooper, J. A., Miller, G. J., Day, I. N. & O’Dell, S. D. Positive associations between single nucleotide polymorphisms in the IGF2 gene region and body mass index in adult males. Hum. Mol. Genet. 10, 1491–1501 (2001).
Criado-Mesas, L. et al. Analysis of porcine IGF2 gene expression in adipose tissue and its effect on fatty acid composition. PLoS. One 14, e0220708 (2019).
Juul, A. et al. Serum levels of insulin-like growth factor (IGF)-binding protein-3 (IGFBP-3) in healthy infants, children, and adolescents: the relation to IGF-I, IGF-II, IGFBP-1, IGFBP-2, age, sex, body mass index, and pubertal maturation. J. Clin. Endocrinol. Metab. 80, 2534–2542 (1995).
Chang, S., Wu, X., Yu, H. & Spitz, M. R. Plasma concentrations of insulin-like growth factors among healthy adult men and postmenopausal women: associations with body composition, lifestyle, and reproductive factors. Cancer Epidemiol. Biomark. Prev. 11, 758–766 (2002).
Santilli, F. et al. Effects of liraglutide on weight loss, fat distribution, and β-cell function in obese subjects with prediabetes or early type 2 diabetes. Diab. Care 40, 1556–1564 (2017).
Riikonen, R. et al. Cerebrospinal fluid insulin-like growth factors IGF-1 and IGF-2 in infantile autism. Dev. Med. Child Neurol. 48, 751–755 (2006).
Klauwer, D. et al. IGF-I, IGF-II, free IGF-I and IGFBP-1, -2 and -3 levels in venous cord blood: relationship to birthweight, length and gestational age in healthy newborns. Acta Paediatrica 86, 826–833 (1997).
Sandhu, M. S., Gibson, J. M., Heald, A. H., Dunger, D. B. & Wareham, N. J. Low circulating IGF-II concentrations predict weight gain and obesity in humans. Diabetes 52, 1403–1408 (2003).
de Leeuw, C. A., Mooij, J. M., Heskes, T. & Posthuma, D. MAGMA: generalized gene-set analysis of GWAS data. PLoS Comput. Biol. 11, e1004219 (2015).
Zhang, K. et al. Insulin-like growth factor 2 promotes the adipogenesis of hemangioma-derived stem cells. Exp. Ther. Med. 17, 1663–1669 (2019).
Wang, C. et al. Insulin-like growth factor 2 regulates the proliferation and differentiation of rat adipose-derived stromal cells via IGF-1R and IR. Cytotherapy 21, 619–630 (2019).
Blyth, A. J., Kirk, N. S. & Forbes, B. E. Understanding IGF-II action through insights into receptor binding and activation. Cells 9, 2276 (2020).
El-Shewy, H. M. & Luttrell, L. M. Insulin-like growth factor-2/mannose-6 phosphate receptors. Vitam. Horm. 80, 667–697 (2009).
An, W. et al. Activation of the insulin receptor by insulin-like growth factor 2. Nat. Commun. 15, 2609 (2024).
Harris, L. K. & Westwood, M. Biology and significance of signalling pathways activated by IGF-II. Growth Factors 30, 1–12 (2012).
Starling, S. Fetal orchestration of maternal metabolism via IGF2. Nat. Rev. Endocrinol. 19, 557 (2023).
Lopez-Tello, J. et al. Fetal manipulation of maternal metabolism is a critical function of the imprinted Igf2 gene. Cell Metab. 35, 1195–1208.e6 (2023).
Ohlsson, R. et al. IGF2 is parentally imprinted during human embryogenesis and in the Beckwith-Wiedemann syndrome. Nat. Genet. 4, 94–97 (1993).
Lokulo-Sodipe, O. et al. Body composition and metabolism in adults with molecularly-confirmed Silver-Russell syndrome. J. Clin. Endocrinol. Metab. 109, de2001–e2008 (2024). gae074 [pii].
Murphy, R., Ibáñez, L., Hattersley, A. & Tost, J. IGF2/H19 hypomethylation in a patient with very low birthweight, preocious pubarche and insulin resistance. BMC Med. Genet. 13, 42 (2012).
Liao, J. et al. Prenatal correction of IGF2 to rescue the growth phenotypes in mouse models of Beckwith-Wiedemann and Silver-Russell syndromes. Cell Rep. 34, 108729 (2021).
Gui, W. et al. Knockdown of insulin-like growth factor 2 gene disrupts mitochondrial functions in the liver. J. Mol. Cell Biol. 13, 543–555 (2021).
Zhu, Y. et al. IGF2 deficiency causes mitochondrial defects in skeletal muscle. Clin. Sci.135, 979–990 (2021).
Livingstone, C. & Borai, A. Insulin-like growth factor-II: its role in metabolic and endocrine disease. Clin. Endocrinol. 80, 773–781 (2014).
Zhang, Q., Qin, S., Huai, J., Yang, H. & Wei, Y. Overexpression of IGF2 affects mouse weight and glycolipid metabolism and IGF2 is positively related to macrosomia. Front. Endocrinol.14, 1030453 (2023).
Joubert, M. et al. The sodium-glucose cotransporter 2 inhibitor dapagliflozin prevents cardiomyopathy in a diabetic lipodystrophic mouse model. Diabetes 66, 1030–1040 (2017).
Lopez, M. F. et al. Disruption of the Igf2 gene alters hepatic lipid homeostasis and gene expression in the newborn mouse. Am. J. Physiol. Endocrinol. Metab. 315, E735–E744 (2018).
Borensztein, M. et al. Double Myod and Igf2 inactivation promotes brown adipose tissue development by increasing Prdm16 expression. FASEB J. 26, 4584–4591 (2012).
Steinberg, G. R. & Hardie, D. G. New insights into activation and function of the AMPK. Nat. Rev. Mol. Cell Biol. 24, 255–272 (2023).
Kim, S. J. et al. AMPK phosphorylates desnutrin/ATGL and hormone-sensitive lipase to regulate lipolysis and fatty acid oxidation within adipose tissue. Mol. Cell. Biol. 36, 1961–1976 (2016).
Gaidhu, M. P., Anthony, N. M., Patel, P., Hawke, T. J. & Ceddia, R. B. Dysregulation of lipolysis and lipid metabolism in visceral and subcutaneous adipocytes by high-fat diet: role of ATGL, HSL, and AMPK. Am. J. Physiol. Cell Physiol. 298, C961–C971 (2010).
Simard, M. et al. α-Linolenic acid and linoleic acid modulate the lipidome and the skin barrier of a tissue-engineered skin model. Acta Biomater. 140, 261–274 (2022).
Dalkner, N. et al. The role of tryptophan metabolism and food craving in the relationship between obesity and bipolar disorder. Clin. Nutr.37, 1744–1751 (2018).
DiNicolantonio, J. J., McCarty, M. F. & OKeefe, J. H. Role of dietary histidine in the prevention of obesity and metabolic syndrome. Open Heart 5, e000676 (2018).
Frisardi, V., Panza, F., Seripa, D., Farooqui, T. & Farooqui, A. A. Glycerophospholipids and glycerophospholipid-derived lipid mediators: a complex meshwork in Alzheimer’s disease pathology. Prog. Lipid Res. 50, 313–330 (2011).
Du, J. et al. Metabolic remodeling of glycerophospholipids acts as a signature of dulaglutide and liraglutide treatment in recent-onset type 2 diabetes mellitus. Front. Endocrinol.13, 1097612 (2022).
Xueyao, Y. et al. Circulating fractalkine levels predict the development of the metabolic syndrome. Int. J. Endocrinol. 2014, 715148 (2014).
Xihua, L. et al. Circulating miR-143-3p inhibition protects against insulin resistance in Metabolic Syndrome via targeting of the insulin-like growth factor 2 receptor. Transl. Res 205, 33–43 (2019).
Chinese guidelines on prevention and treatment of dyslipidemia in adults. Zhonghua xin xue guan bing za zhi. 35, 390–419 (2007).
Emoto, M. et al. Homeostasis model assessment as a clinical index of insulin resistance in type 2 diabetic patients treated with sulfonylureas. Diab. Care 22, 818–822 (1999).
Coorens, T. et al. The human and non-human primate developmental GTEx projects. Nature 637, 557–564 (2025).
GTEx Consortium. The Genotype-Tissue Expression (GTEx) project. Nat. Genet. 45, 580–585 (2013).
Uhlén, M. et al. Proteomics. Tissue-based map of the human proteome. Science 347, 1260419 (2015).
Tabula Sapiens Consortium* et al The Tabula Sapiens: a multiple-organ, single-cell transcriptomic atlas of humans. Science 376, eabl4896 (2022).
Karlsson, M. et al. A single-cell type transcriptomics map of human tissues. Sci. Adv. 7, eabh2169 (2021).
Wang, R. R. et al. Dietary intervention preserves β cell function in mice through CTCF-mediated transcriptional reprogramming. J. Exp. Med. 219, e20211779 (2022).
Talchai, C., Xuan, S., Lin, H. V., Sussel, L. & Accili, D. Pancreatic β cell dedifferentiation as a mechanism of diabetic β cell failure. Cell 150, 1223–1234 (2012).
Acknowledgements
This work was supported by grants from the National Natural Science Foundation of China (82370846,82200638), the Zhejiang Provincial Natural Science Foundation of China (LY24H070002, LQ21H070002), and the Huadong Medicine Joint Funds of the Zhejiang Provincial Natural Science Foundation of China (LHDMY23H070006). We thank Home for Researchers editorial team (www.home-for-researchers.com) for language editing service.
Author information
Authors and Affiliations
Contributions
All authors read and approved the final version of the manuscript. X.H.L. had full access to all of the data in the study and took responsibility for the integrity of the data and the accuracy of the data analysis. C.P.Z. performed database collation, bioinformatics analysis, animal work and histology; X.H.L., G.L.W. and F.W. were responsible for screening and enrolment of participants and arranged informed consent from the participants. C.P.Z. and W.W.G. performed cytological experiments; W.F.Z., D.T.W., and H.X.Z. carried out or supported data analysis, including statistical analyses. X.H.L. performed, interpreted the experiments, and wrote the paper.
Corresponding author
Ethics declarations
Competing interests
The authors declare no competing interests.
Ethics declarations
The research undertaken in this study followed guidelines approved by the Ethics Committee of Sir Run Run Shaw Hospital (Hangzhou, Zhejiang, China) for both human and animal investigations.
Peer review
Peer review information
Communications Biology thanks Anand Desai and Innocence Harvey for their contribution to the peer review of this work. Primary Handling Editor: Joao Valente. A peer review file is available.
Additional information
Publisher’s note Springer Nature remains neutral with regard to jurisdictional claims in published maps and institutional affiliations.
Rights and permissions
Open Access This article is licensed under a Creative Commons Attribution-NonCommercial-NoDerivatives 4.0 International License, which permits any non-commercial use, sharing, distribution and reproduction in any medium or format, as long as you give appropriate credit to the original author(s) and the source, provide a link to the Creative Commons licence, and indicate if you modified the licensed material. You do not have permission under this licence to share adapted material derived from this article or parts of it. The images or other third party material in this article are included in the article’s Creative Commons licence, unless indicated otherwise in a credit line to the material. If material is not included in the article’s Creative Commons licence and your intended use is not permitted by statutory regulation or exceeds the permitted use, you will need to obtain permission directly from the copyright holder. To view a copy of this licence, visit http://creativecommons.org/licenses/by-nc-nd/4.0/.
About this article
Cite this article
Zhou, C., Gui, W., Zhu, W. et al. Paradoxical regulation of IGF2 in promoting lipid metabolism in adipose tissues. Commun Biol 8, 1026 (2025). https://doi.org/10.1038/s42003-025-08458-1
Received:
Accepted:
Published:
Version of record:
DOI: https://doi.org/10.1038/s42003-025-08458-1










