Fig. 6: Effects of IGF2 overexpression and knockdown on lipid metabolism in 3T3-L1 adipocytes.
From: Paradoxical regulation of IGF2 in promoting lipid metabolism in adipose tissues

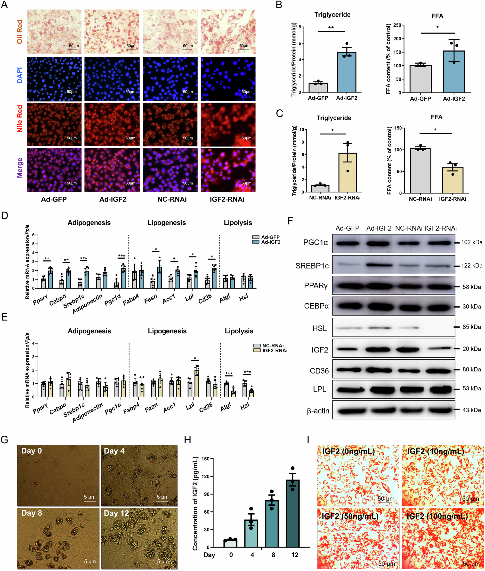
A The utilization of Nile red staining and Oil red O staining techniques revealed the presence of lipid droplets in 3T3-L1 adipocytes after IGF2 overexpression and knockdown treatment. B, C Quantification of cellular triglyceride (TG) content and the levels of free fatty acid (FFA) in the medium in 3T3-L1 adipocytes after IGF2 overexpression and knockdown treatment. *p < 0.05, **p < 0.01. D, E The mRNA levels of genes associated with adipogenesis, lipogenesis, and lipolysis in 3T3-L1 cells transfected with Ad-IGF2 or IGF2-RNAi as well as the corresponding controls by RT-qPCR assays, using Ppia as internal controls, n = 6, Data represent the mean ± SD; *p < 0.05, **p < 0.01, ***p < 0.001 by two-tailed, unpaired Student’s t test. F Protein expression levels of genes related to adipogenesis, lipogenesis and lipolysis in the 3T3-L1 adipocytes by western blot assays. G Mice adipose tissue has been dissected and isolated for primary adipocyte culture, and the results of 0, 4, 8 and 12 days were induced by the classic “Cocktail” induction differentiation regimen. H Primal cell supernatant was extracted during the above induction differentiation process, and IGF2 concentration was detected by ELISA kit. n = 3. I 3T3-L1 preadipocytes underwent treatment via different concentration gradients of recombinant IGF2 protein powder and induced differentiation. Oil red O staining employment demonstrated that the deposition of lipid droplets within adipocytes.