Fig. 2: Excessive EC sprouting caused by loss of pericytes during wound angiogenesis.
From: Pericyte-mediated regulation of angiogenesis during cutaneous wound healing in adult zebrafish

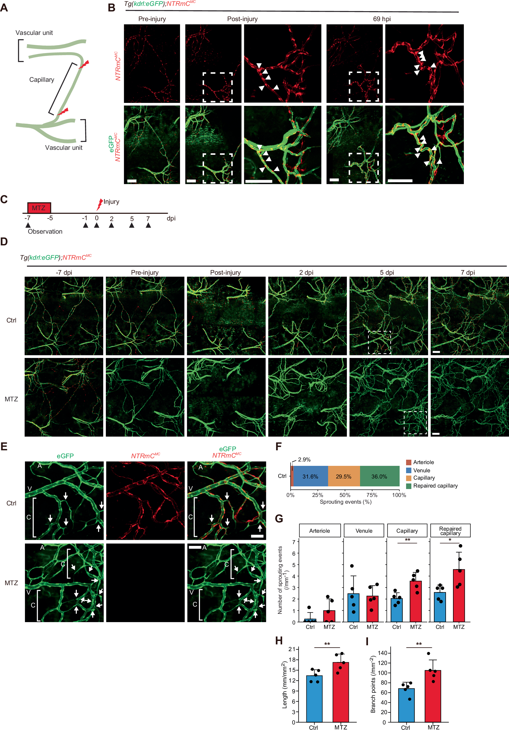
A Schematic diagram showing the injury site of a capillary within the skin vasculature. B Confocal z-projection images of the skin vasculature in Tg(kdrl:eGFP);NTRmCMC adult fish pre-injury (left), post-injury (middle), and 69 h post-injury (hpi; right). Upper, NTRmCMC images (red); lower, merged images of NTRmCMC (red) and eGFP (green). The boxed areas are enlarged at the right. Arrowheads indicate pericytes. C Experimental scheme for MTZ-induced ablation of pericytes and subsequent cutaneous injury in NTRmCMC adult zebrafish. D Confocal z-projection images of the skin vasculature in Tg(kdrl:eGFP);NTRmCMC adult fish treated without (Ctrl) or with MTZ, captured at 7 days before injury, pre- and post-injury, and 2, 5, and 7 days post-injury (dpi). Merged images of NTRmCMC (red) and kdrl:eGFP (green) are shown. E Enlarged images of the boxed areas of the images at 5 dpi in D. Upper and lower panels show the images in the fish treated without and with MTZ, respectively. Left, kdrl:eGFP images (green); middle, NTRmCMC images (red); right, merged images of kdrl:eGFP (green) and NTRmCMC (red). ‘A’, ‘V’, and ‘C’ indicate arteriole, venule, and capillary, respectively. Arrows indicate EC sprouts. F Distribution (%) of sprouting events among arterioles, venules, capillaries (Capillary), and repaired capillaries (Repaired capillary) in control zebrafish (n = 5 fish). G Quantification of sprouting events of ECs from each type of vessel at 5 dpi in fish treated without (Ctrl) and with MTZ (MTZ), as in D. The number of sprouting events is shown normalized by vessel length. Data are presented as mean ± standard deviation (n = 5 fish in each group). Quantification of total vessel length (H) and branch points (I) at 7 dpi in the fish treated without (Ctrl) and with MTZ (MTZ), as in D. Data are shown as values per square millimeter and are presented as mean ± standard deviation (n = 5 fish in each group). F–I Quantification was performed over the entire area shown in panel D. **P < 0.01, *P < 0.05, by unpaired two-tailed t test (F, H, I). Scale bars: 100 µm.