Abstract
Pericytes are mural cells that wrap small caliber vessels, playing a crucial role in stabilizing vascular structure. Upon induction of angiogenesis, pericytes were thought to detach from the vessel wall, thereby facilitating the sprouting of endothelial cells (ECs). However, the precise roles of pericytes in regulating angiogenesis still remain elusive. Here, we demonstrate, by performing live-imaging of adult zebrafish, that pericytes actively regulate angiogenesis during wound healing. We generated a zebrafish line which enables the conditional ablation of mural cells, including pericytes, and analyzed cutaneous wound angiogenesis. Loss of pericytes significantly increased the number of sprouting events of ECs and promoted their proliferation, resulting in the formation of dense and disorganized blood vessel networks. Furthermore, in the absence of pericytes, the injured vessels showed abnormal vessel elongation, thereby generating ectopic vascular networks. These results suggest that pericytes play an active role for generating functional blood vessels during wound angiogenesis.
Similar content being viewed by others
Introduction
Pericytes are mural cells wrapping small caliber vessels, such as capillaries and post-capillary venules, whereas vascular smooth muscle cells are those covering larger vessels. Pericytes surround the wall of blood vessels by sharing the basement membranes with endothelial cells (ECs) and exhibit a rounded cell body with long processes extending longitudinally along the vessels1,2. Various physiological functions of pericytes have been identified, including maintenance of vascular integrity, regulation of blood flow, and vascular permeability3,4,5. In the brain and retina, pericytes establish the blood-brain barrier and blood-retina barrier together with ECs and astrocytes, respectively, to protect neural tissues by strictly limiting the passage of substances between the blood and the neural parenchyma. Breakdown of these barrier functions is known to be associated with diverse neurological diseases, such as stroke, Alzheimer’s disease, multiple sclerosis, cerebral ischemia, and diabetic retinopathy6,7,8,9,10,11,12. On the other hand, the physiological and pathological roles of microvascular pericytes in peripheral tissues and organs is less understood.
In addition to maintaining quiescent blood vessels, pericytes are involved in the regulation of angiogenesis. Angiogenesis is defined as a process in which new blood vessels form from pre-existing vessels, which occurs through diverse morphogenetic events, including sprouting, vessel elongation, anastomosis, intussusception and regression13,14. Vascular network formation by angiogenesis actively occurs in developing and growing organisms. However, blood vessels in most normal adult tissues become quiescent to maintain vascular integrity, and only when tissues become hypoxic due to injury is angiogenesis reinduced to generate new blood vessels for tissue repair. Upon induction of angiogenesis, vascular endothelial growth factor (VEGF) is released from hypoxic tissues and stimulates ECs to promote sprouting and elongation of blood vessels. During this process, pericytes were thought to detach from the vessel wall, thereby promoting the VEGF-induced sprouting of ECs, and to cover and stabilize the newly formed blood vessels in the later stages14,15. However, this concept has been challenged by recent studies. We recently performed live-imaging of angiogenesis during cutaneous wound healing in adult zebrafish and discovered that upon induction of wound angiogenesis pericytes do not detach from the vessel wall; instead, they actively proliferate and cover the activated ECs16. In addition, Figueiredo et al. reported that pericytes become activated at the onset of angiogenesis, which might be involved in EC proliferation17. Another study also showed that pericytes regulate EC morphogenesis during angiogenesis in the developing brain18. These findings suggest that pericytes do not detach from the vessel wall, but actively regulate wound angiogenesis by covering ECs. However, the precise role of pericytes in regulating wound angiogenesis remains unknown.
In contrast to physiological angiogenesis, pathological angiogenesis exacerbates the pathology of various diseases, such as cancer, diabetic retinopathy, and age-related macular degeneration, by forming leaky and poorly disorganized immature blood vessels. These abnormal blood vessels are known to frequently lose the coverage of pericytes. Thus, the loss of pericyte coverage may contribute to abnormal vessel formation and potentially lead to disease progression. Consistent with this, a previous report showed that the depletion of pericytes accelerates cancer progression and metastasis19. However, how the loss of pericyte coverage of vessel walls results in the formation of abnormal blood vessels remains unclear.
In this study, we investigated the role of pericytes in regulating angiogenesis during wound healing by employing a transgenic zebrafish line that enables the conditional ablation of mural cells. Our data revealed that during wound angiogenesis, pericytes cover the vessel wall to restrict the excessive sprouting and proliferation of ECs, and to facilitate the directional elongation of vessel sprouts, thereby contributing to the formation of functional blood vessels.
Results
Conditional ablation of mural cells in zebrafish larvae
To clarify the roles of pericytes in regulating angiogenesis during wound healing, we generated a transgenic zebrafish line that enables the conditional ablation of mural cells by employing the nitroreductase (NTR)/metronidazole (MTZ) system. NTR is a bacterial enzyme that converts the prodrug MTZ to a cytotoxic DNA cross-linker20. Thus, we created a zebrafish line with mural cell-specific ablation, TgBAC(pdgfrb:gal4FF);Tg(UAS:NTR-mCherry) termed NTRmCMC line, in which mCherry-tagged NTR (NTR-mCherry) was expressed under the control of the platelet-derived growth factor receptor β (pdgfrb) promoter. To evaluate the efficiency and specificity of MTZ-induced mural cell ablation, we treated NTRmCMC;kdrl:eGFP larvae with MTZ (Supplementary Fig. 1A). Prior to treatment, NTR-mCherry-positive mural cells were observed covering the dorsal aorta, intersegmental vessels, and dorsal longitudinal anastomotic vessels in the trunk at 4 days post-fertilization (dpf) (Supplementary Fig. 1B), as previously reported21,22. In the absence of MTZ, the number of NTR-mCherry-positive mural cells covering the trunk vasculature increased by approximately 30% between 4 and 5 dpf, likely due to developmentally regulated mural cell formation, as previously reported21 (Supplementary Fig. 1B, D). However, treatment with MTZ led to the disappearance of most NTR-mCherry-positive mural cells covering the trunk vasculature by 5 dpf (Supplementary Fig. 1B, D). To exclude the possibility that MTZ ablates mural cells independently of NTR-mCherry expression, or interferes with mCherry expression or fluorescence, we treated TgBAC(pdgfrb:gal4FF);Tg(UAS:loxP-mCherry-loxP-mVenus) termed mCmVMC zebrafish larvae, in which mural cells were labeled with mCherry, with MTZ between 4 and 5 dpf. However, treatment with MTZ did not ablate the mCherry-positive mural cells covering the trunk vasculature; instead, their number increased by approximately 30%, as observed in MTZ-untreated NTRmCMC;kdrl:eGFP larvae (Supplementary Fig. 1C, D). In addition, mCherry fluorescence intensity was not affected by MTZ treatment (Supplementary Fig. 1C, E). These results suggest that MTZ ablates mural cells specifically through NTR expression in the NTRmCMC zebrafish larvae. To further support this finding, we performed time-lapse imaging of MTZ-induced mural cell ablation (Supplementary Fig. 2A). In both MTZ-treated mCmVMC;kdrl:eGFP larvae and MTZ-untreated NTRmCMC;kdrl:eGFP larvae, mCherry-labeled mural cells remained associated with the trunk vasculature throughout the imaging period (Supplementary Fig. 2B, C and Supplementary Movie 1, 2). In contrast, they became fragmented and gradually disappeared in MTZ-treated NTRmCMC;kdrl:eGFP larvae (Supplementary Fig. 2D and Supplementary Movie 3). We also observed that some fragmented cells detached from the vessel wall and exhibited random movement, suggesting that dead mural cells may sometimes persist as debris. Collectively, these results indicate that mural cells can be efficiently and specifically ablated by MTZ treatment in the NTRmCMC zebrafish larvae.
Characterization and ablation of mural cells covering the skin vasculature in adult zebrafish
Next, we tested the efficiency of MTZ-induced mural cell ablation in NTRmCMC adult zebrafish. To this end, we first characterized mural cells covering the skin vasculature (Fig. 1A). Previously, we identified basic structures of cutaneous blood vessels in adult zebrafish, indicating that the skin region covered by each scale contains a vascular unit in which a pre-capillary arteriole extending from the muscular layer branches into capillaries, some of which directly return to the post-capillary venule located in the same scale area, while others are connected to the post-capillary venules in the neighboring scale areas (Fig. 1A, Supplementary Fig. 3)16. In the skin of NTRmCMC;kdrl:eGFP adult zebrafish, pdgfrb-positive mural cells were observed at the wall of all types of blood vessels (Fig. 1A). These mural cells exhibited a rounded cell body extending thin processes, a characteristic feature of pericytes. Generally, brain pericytes are morphologically classified into three subtypes; thin-strand, mesh, and ensheathing pericytes5,23. According to these morphological criteria, the mural cells covering the capillaries in the skin of adult zebrafish are classified as thin-strand pericytes, while those surrounding the pre-capillary arterioles and post-capillary venules are mesh pericytes (Fig. 1A). Although ensheathing pericytes were not observed in the skin vasculature, they may be present on more upstream arterioles and downstream venules located within the muscular layer. To further characterize the mural cells in the skin of adult zebrafish, we analyzed the expression of mural cell marker genes, including abcc9, tagln, and acta2, in addition to pdgfrb, by employing the corresponding reporter zebrafish lines (Fig. 1A-D). We observed that the thin-strand capillary pericytes were pdgfrbhigh, abcc9high, and taglnlow cells. We also showed that pre-capillary arteriole mesh pericytes were pdgfrbhigh, taglnhigh, acta2high, and abcc9low cells, while post-capillary venule mesh pericytes were pdgfrbhigh, taglnhigh, and abcc9low cells. Accordingly, we categorized the pericytes covering the vessels of adult zebrafish skin into three types as shown in Fig. 1E.
A Confocal z-projection images of skin vasculature in Tg(kdrl:eGFP);NTRmCMC adult zebrafish. Upper left, NTRmCMC image (red); upper middle, merged image of NTRmCMC (red) and eGFP (green). The boxed areas, labeled “AV” and “C”, represent arterioles/venules, and capillaries, respectively, and are shown enlarged at the bottom. The boxed areas in the enlarged images are further enlarged as z-projection images extracted at approximately the vascular level on the right. Arrowheads indicate pericytes covering arteriole, venule and capillaries. The arrow indicates a vessel structure which does not contain circulating erythrocytes. Note that mesh pericytes cover the pre-capillary arterioles and post-capillary venules, while thin strand pericytes surround the capillaries. B Confocal z-projection images of the skin vasculature in the Tg(kdrl:mScarlet-I);TgBAC (abcc9:gal4FF);Tg(UAS:eGFP) adult zebrafish. Left, abcc9:gal4FF,UAS:eGFP (abcc9:eGFP) image (eGFP, green); right, merged image of abcc9:eGFP (eGFP, green) and kdrl:mScarlet-I (mScarlet, red). The boxed areas, labeled “A”, “V,” and “C,” represent arterioles, venules, and capillaries, respectively, and are shown enlarged on the right. Arrowheads indicate abcc9high pericytes covering the capillaries. Arrows indicate abcc9-positive cells covering the vessel structures which do not contain circulating erythrocytes. C Confocal z-projection images of skin vasculature in Tg(kdrl:eGFP);Tg(acta2:mCherry) adult zebrafish. Left, acta2:mCherry (mCherry, red); right, merged image of acta2:mCherry (mCherry, red) and kdrl:eGFP (eGFP, green). The boxed areas, labeled “A”, “V,” and “C,” are shown as in B. Arrowheads indicate acta2high pericytes covering the pre-capillary arterioles. The arrow indicates a vessel structure which does not contain circulating erythrocytes. D Confocal z-projection images of the skin vasculature in Tg(kdrl:mScarlet-I);TgBAC (tagln:eGFP) adult zebrafish. Left, tagln:eGFP (eGFP, green); right, merged image of tagln:eGFP (eGFP, green) and kdrl:mScarlet-I (mScarlet, red). The boxed areas, labeled “AV” and “C,” represent arterioles/venules and capillaries, respectively, and are shown enlarged at the bottom. Arrowheads indicate taglnhigh pericytes surrounding the pre-capillary arterioles and post-capillary venules, while double-arrowheads indicate taglnlow pericytes covering the capillary. The arrow indicates a vessel structure which does not contain circulating erythrocytes. E Schematic diagram showing the classification of pericytes covering the skin vasculatures in the adult zebrafish. F Experimental scheme of MTZ-induced ablation of mural cells in NTRmCMC adult zebrafish. G Confocal z-projection images of skin vasculatures in Tg(kdrl:eGFP);NTRmCMC adult zebrafish in the absence (left) or presence (right) of MTZ. Images taken before (Day 0), and at 1 (Day 1) and 2 (Day 2) days after the initiation of MTZ treatment are shown. Upper row, NTRmCMC images shown in inverted grayscale; middle row, merged images of NTRmCMC (red) and eGFP (green). The boxed areas in the middle row are enlarged at the bottom. H Quantification of MTZ-induced pericyte ablation in NTRmCMC adult zebrafish, as shown in G. Blue and red lines indicate the number of pericytes in NTRmCMC fish treated without and with MTZ, respectively. The number of NTRmCMC-positive pericytes covering the skin vasculature is expressed as a ratio relative to the number observed before MTZ treatment. Data are presented as mean ± standard deviation (n = 6 in each group). *P < 0.05, by Wilcoxson test at each time point with Bonferroni adjustment. Scale bars: 100 μm and 20 μm (enlarged images in right column of A).
Then, we tested whether these pericytes could be eliminated by MTZ treatment in the NTRmCMC;kdrl:eGFP adult zebrafish. In the absence of MTZ, the NTR-mCherry-positive pericytes remained associated with the skin vasculature, and their number did not change during the observation period of 48 h (Fig. 1F-H). In contrast, following MTZ treatment, approximately half of the NTR-mCherry-positive pericytes were ablated within 24 h, and the majority had disappeared from the vessel walls by 48 h (Fig. 1F-H). We confirmed that the disappearance of NTR-mCherry-positive pericytes induced by MTZ treatment was not an artifact caused by differences in imaging depth, as the fluorescence intensity of NTR-mCherry was comparable across images acquired at different depths (Supplementary Fig. 4). These findings demonstrate that the NTRmCMC line is useful to conditionally ablate mural cells in larval and adult zebrafish.
Pericytes restrict the excessive sprouting of new vessel branches by covering ECs, thereby establishing an appropriate density of blood vessels during wound angiogenesis
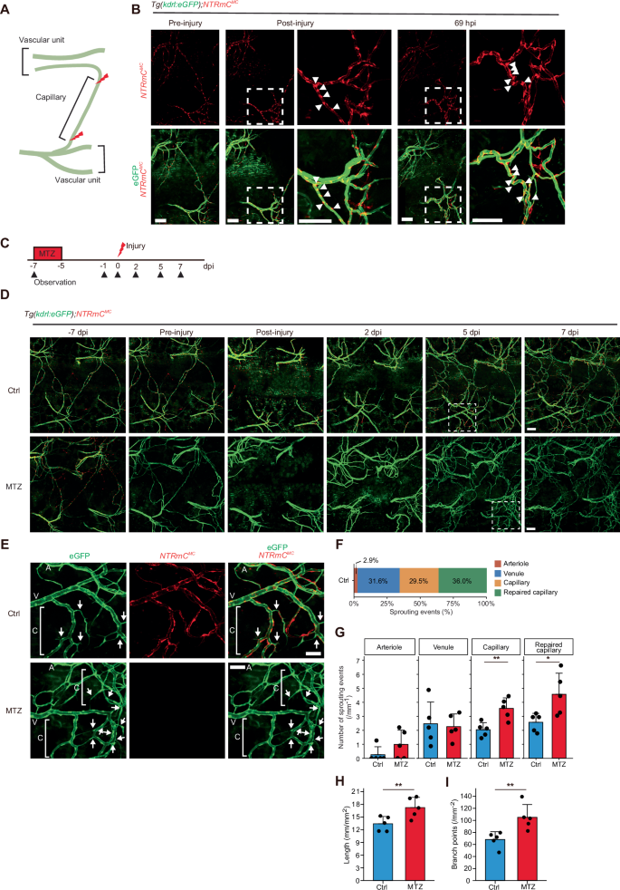
Next, we aimed to investigate the role of pericytes in regulating angiogenesis. Our previous study showed that pericytes do not detach from the vessel wall upon induction of wound angiogenesis16. To confirm this observation, we injured a single capillary connected to vascular units located at neighboring scales using a fine needle, leading to induction of wound angiogenesis as shown in Fig. 2A. Following the injury, the uninjured blood vessels retained within the vascular units exhibited a tortuous morphology. Importantly, the pericytes covering those vessels did not detach from the vessel wall, rather they proliferated and ultimately covered the activated ECs (Fig. 2B). Therefore, to investigate the role of pericytes in regulating wound angiogenesis, we analyzed the cutaneous wound angiogenesis in the presence and absence of pericytes. To this end, we ablated pericytes in NTRmCMC;kdrl:eGFP adult zebrafish by treating with MTZ for 2 days (Fig. 2C). NTRmCMC adult zebrafish untreated with MTZ served as a control. Four days later, there were no apparent differences in cutaneous vascular structures between control and mural cell-ablated zebrafish, suggesting that pericyte coverage may not be essential for maintaining the integrity of skin vasculature under normal physiological condition, at least in a shorter period. However, it is important to clarify the precise role of pericytes in maintaining capillary quiescence through further investigation. Then, the next day, we introduced wounds onto the skin to injure three capillaries which connected between pre-capillary arterioles and post-capillary venules located at neighboring scales (Supplementary Fig. 3), and analyzed subsequent wound angiogenesis. The elongation of injured blood vessels was already observed at 1 to 2 days post-injury (dpi) in both control and mural cell-ablated fish (Fig. 2D, Supplementary Fig. 5). Most of those injured vessels anastomosed with each other, resulting in the formation of repaired blood vessels until around 4 dpi (Supplementary Fig. 5). Subsequently, in control zebrafish, new vessel branches sprouted from post-capillary venules and the uninjured and repaired capillaries, but only marginally from pre-capillary arterioles (Fig. 2D-F, Supplementary Fig. 3). Those sprouting events peaked at 5 dpi, leading to the formation of dense vascular networks in the lesions at 7 dpi (Fig. 2D, E). Similarly, sprouting of new vessel branches was induced from post-capillary venules and uninjured and repaired capillaries in the mural cell-ablated fish (Fig. 2D, E). However, the number of sprouting events from uninjured and repaired capillaries was significantly greater in mural cell-ablated fish than in control fish at 5 dpi, although the number of sprouting events from post-capillary venules and pre-capillary arterioles was comparable between the two groups (Fig. 2E, G, Supplementary Fig. 3). As a result of excessive vessel sprouting, the total length of blood vessels and the number of vessel branching points in the lesions were significantly greater in mural cell-ablated fish than in control fish at 7 dpi (Fig. 2H, I). Furthermore, we showed that wound angiogenesis in the skin of Tg(kdrl:eG) line was not affected by MTZ treatment, confirming that the abnormalities observed in MTZ-treated NTRmCMC;kdrl:eGFP adult zebrafish were attributable to mural cell ablation (Supplementary Fig. 6). These results suggest that thin-strand pericytes covering the capillaries limit the excessive sprouting of ECs, thereby establishing the appropriate density of blood vessels during wound angiogenesis.
A Schematic diagram showing the injury site of a capillary within the skin vasculature. B Confocal z-projection images of the skin vasculature in Tg(kdrl:eGFP);NTRmCMC adult fish pre-injury (left), post-injury (middle), and 69 h post-injury (hpi; right). Upper, NTRmCMC images (red); lower, merged images of NTRmCMC (red) and eGFP (green). The boxed areas are enlarged at the right. Arrowheads indicate pericytes. C Experimental scheme for MTZ-induced ablation of pericytes and subsequent cutaneous injury in NTRmCMC adult zebrafish. D Confocal z-projection images of the skin vasculature in Tg(kdrl:eGFP);NTRmCMC adult fish treated without (Ctrl) or with MTZ, captured at 7 days before injury, pre- and post-injury, and 2, 5, and 7 days post-injury (dpi). Merged images of NTRmCMC (red) and kdrl:eGFP (green) are shown. E Enlarged images of the boxed areas of the images at 5 dpi in D. Upper and lower panels show the images in the fish treated without and with MTZ, respectively. Left, kdrl:eGFP images (green); middle, NTRmCMC images (red); right, merged images of kdrl:eGFP (green) and NTRmCMC (red). ‘A’, ‘V’, and ‘C’ indicate arteriole, venule, and capillary, respectively. Arrows indicate EC sprouts. F Distribution (%) of sprouting events among arterioles, venules, capillaries (Capillary), and repaired capillaries (Repaired capillary) in control zebrafish (n = 5 fish). G Quantification of sprouting events of ECs from each type of vessel at 5 dpi in fish treated without (Ctrl) and with MTZ (MTZ), as in D. The number of sprouting events is shown normalized by vessel length. Data are presented as mean ± standard deviation (n = 5 fish in each group). Quantification of total vessel length (H) and branch points (I) at 7 dpi in the fish treated without (Ctrl) and with MTZ (MTZ), as in D. Data are shown as values per square millimeter and are presented as mean ± standard deviation (n = 5 fish in each group). F–I Quantification was performed over the entire area shown in panel D. **P < 0.01, *P < 0.05, by unpaired two-tailed t test (F, H, I). Scale bars: 100 µm.
Pericytes regulate EC proliferation during wound angiogenesis
We next investigated whether pericytes play a role in controlling EC proliferation during angiogenesis, since neovascularization by angiogenesis requires not only EC migration, but also EC proliferation. To this end, we analyzed EC proliferation in the presence and absence of pericytes during wound angiogenesis by labeling ECs in the S-phase of the cell cycle with 5-ethynyl-2’-deoxyuridine (EdU). NTRmCMC;kdrl:eGFP adult zebrafish were treated with or without MTZ for 2 days and subjected to cutaneous wounding 5 days later (Fig. 3A). Subsequently, they were treated with EdU to label the S-phase of cells at 2 dpi. Many cell types, such as epithelial cells, fibroblasts and ECs, are known to proliferate during the proliferation phase of wound healing24,25,26,27,28. Indeed, in both control and mural cell-ablated fish, numerous EdU-positive cells were observed in the injured area and its surrounding tissue, whereas fewer EdU-positive cells were present in the unwounded skin on the opposite side of the body (Fig. 3B, Supplementary Fig. 7A). Consistently, xz cross-sectional images showed that the injured skin contained a larger number of cells, some of which were EdU-positive, while in uninjured skin, cells were mainly confined to the epidermal and dermal layers (Supplementary Fig. 7B-D). The number of EdU-positive cells at lesion sites were not apparently different between control and mural cell-ablated zebrafish (Fig. 3B, Supplementary Fig. 7C, D), suggesting that proliferation of most types of cells during the proliferation phase of wound healing is not greatly affected by the ablation of mural cells.
A Experimental scheme for 5-ethynyl-2’-deoxyuridine (EdU) labeling of wounded skin in NTRmCMC adult zebrafish. The skin of NTRmCMC adult zebrafish was injured 5 days after the ablation of pericytes. Subsequently, fish were intraperitoneally injected with EdU at 2 days post-injury (dpi) and subjected to the EdU staining procedure 4 h later. B Confocal z-projection images of wounded skin in Tg(kdrl:eGFP);NTRmCMC adult fish treated without (Ctrl, upper) and with MTZ (lower). eGFP (green), NTRmCMC (red), EdU (white) images, the merged images of eGFP (green) and EdU (white), and DAPI images (cyan) are shown as indicated. C Enlarged images of the repaired capillaries in the boxed areas of the eGFP images (left) in B. eGFP (green) and EdU (white) images and the merged images are displayed sequentially from the left. The images in the second column from the right show the EdU signals in eGFP-positive areas. The merged images of eGFP and EdU signals in eGFP-positive areas are shown in the rightmost column. Arrowheads indicate EdU-positive nuclei in ECs. D Distribution (%) of EdU-positive ECs among arterioles, venules, capillaries (Capillary), and repaired capillaries (Repaired capillary) in control zebrafish (n = 5 fish). E Quantification of EdU-positive ECs in each type of vessel at 2 dpi in fish treated without (Ctrl) and with MTZ (MTZ), as in B and C. The number of EdU-positive ECs is shown normalized by vessel length. Data are presented as mean ± standard deviation (Ctrl, n = 5; MTZ, n = 4). D, E Quantification was performed over the entire area shown in panel B. **P < 0.01, *P < 0.05, by unpaired two-tailed t test. Scale bars: 100 µm.
Thus, we further analyzed EC proliferation by quantifying the number of eGFP-expressing ECs positive for EdU (Fig. 3C). In control zebrafish, proliferating ECs were present in all types of skin vessels around the lesions, although the post-capillary venules exhibited a greater number of proliferating ECs than other vessel types (Fig. 3C, D). In the mural cell-ablated fish, the number of proliferating ECs in the uninjured and repaired capillaries around the lesions was significantly greater than in control fish, whereas the number in the post-capillary venules was comparable between the two groups (Fig. 3C, E). In contrast, the pre-capillary arterioles in mural cell-ablated fish showed a reduced number of proliferating ECs compared to control fish (Fig. 3C, E). These results suggest that thin-strand pericytes that cover uninjured and repaired capillaries restrict the proliferation of ECs during wound angiogenesis, while mesh pericytes surrounding pre-capillary arterioles might facilitate EC proliferation.
Pericytes regulate the directional elongation of injured blood vessels during wound angiogenesis
We previously showed that elongation of injured blood vessels is preferentially induced downstream of the blood flow, whereas that of upstream injured vessels is suppressed by blood flow-driven intraluminal pressure29. During this study, we also noticed that injured blood vessels located downstream of the blood flow elongated linearly along the routes where they ran before injury, thereby facilitating anastomosis with the upstream injured vessels. Endothelial tip cells secrete platelet-derived growth factor-B to recruit platelet-derived growth factor receptor β-expressing pericytes during sprouting angiogenesis30,31. Indeed, we also found that downstream injured vessels were continuously covered by thin-strand pericytes while elongating (Fig. 4A). Thus, we aimed to clarify the role of pericytes in the directional elongation of injured blood vessels. For this purpose, we injured the capillaries connecting pre-capillary arterioles and post-capillary venules located at neighboring scales in control and mural cell-ablated fish, and then analyzed their vascular structures at 3 dpi (Fig. 4B). In control zebrafish, downstream injured capillaries extending from post-capillary venules anastomosed with upstream injured vessels located in neighboring vascular units (referred to as inter-unit anastomosis), forming repaired vessels with structures similar to the pre-injured ones (Fig. 4B, C). In clear contrast, in mural cell-ablated fish, the downstream injured vessels anastomosed with the vessels located within the same vascular units (referred to as intra-unit anastomosis), generating ectopic intra-unit vascular loops (Fig. 4B, C). Sixty-seven percent of downstream injured vessels exhibited intra-unit anastomosis in mural cell-ablated fish, while 94.7% of downstream injured vessels showed inter-unit anastomosis in control fish (Fig. 4C). These results suggest that thin-strand pericytes regulate the direction of vessel elongation during wound angiogenesis.
A Confocal z-projection images of injured vessels in the skin of Tg(kdrl:eGFP);NTRmCMC adult zebrafish at 3 days post-injury (dpi). Left, kdrl:eGFP (green); middle, NTRmCMC (red); right, merged images of kdrl:eGFP (green) and NTRmCMC (red). Arrowheads indicate pericytes covering the elongating injured vessel sprouts. B Confocal z-projection images of injured vessels in the skin of Tg(kdrl:eGFP);NTRmCMC adult zebrafish treated without (Ctrl, upper) and with MTZ (lower). eGFP images captured immediately after the injury (0 dpi) and at 3 dpi are shown. The boxed areas are enlarged on the right. Arrowheads indicate anastomosis sites. C Left, schematic diagram showing two types of anastomotic events of injured capillaries. In ‘Inter-unit’ anastomosis, repaired capillaries form connections between neighboring vascular units, whereas ‘Intra-unit’ anastomosis results in the formation of ectopic repaired capillaries within the same vascular unit. Right, quantification of ‘Inter-unit’ and ‘Intra-unit’ anastomotic events of injured capillaries in Tg(kdrl:eGFP);NTRmCMC adult zebrafish treated without (Ctrl) and with MTZ, as in B. Percentages of ‘Inter-unit’ and ‘Intra-unit’ anastomotic events are expressed relative to the total number of events (Ctrl, 26 events from 5 fish; MTZ, 25 events from 5 fish). D Experimental scheme for analyzing anastomotic events of injured capillaries in Tg(kdrl:eGFP);NTRmCMC adult zebrafish treated without and with MTZ. The skin of adult zebrafish was injured 5 days after the ablation of pericytes. Subsequently, images were acquired every 12 h from 24 to 120 hpi. E Confocal z-projection images of wounded skin in Tg(kdrl:eGFP);NTRmCMC adult zebrafish treated without (Ctrl, upper) and with MTZ (lower), as in D. eGFP images captured before (Pre-injury) and after the injury (Post-injury), and at the indicated time points, are shown. The dashed lines indicate the original route of injured vessels. Arrowheads indicate the tips of injured capillaries located downstream of blood flow and their anastomosis sites, while arrows indicate the upstream injured vessels. F Schematic illustration depicting the definition of the elongation direction of downstream injured vessels. Dotted and solid lines represent the pre-injured vessel elongation direction and the nucleus-leading edge vector, respectively. G Line plots showing the elongation direction of downstream injured vessels in the skin of Tg(kdrl:eGFP);NTRmCMC adult zebrafish treated without (Ctrl, upper) and with MTZ (lower), as in E. The y-axis indicates the angles of elongating injured vessels, quantified as in F. Each line represents an individual vessel. Green and orange dots indicate the time points at which ‘Inter-unit’ and ‘Intra-unit’ anastomosis occurred, respectively. Histogram (H) and box plots (I) depicting the angles of elongating injured vessels in the skin of Tg(kdrl:eGFP);NTRmCMC adult zebrafish treated without (Ctrl, upper) and with MTZ (lower) at all time points from post-injury to the time of anastomosis, as in E (Ctrl, n = 82 vessels from 5 fish; MTZ, n = 67 vessels from 5 fish). ***P < 0.001, by unpaired two-tailed t test. Scale bars: 100 μm.
To further confirm this notion, we carefully analyzed the elongation process of downstream injured vessels every 12 h from 24 to 120 h post-injury (hpi) in control and mural cell-ablated zebrafish (Fig. 4D, E). To this end, the elongation direction of downstream injured vessels was determined as described in Fig. 4F. In control zebrafish, the downstream injured vessels elongated linearly along the original routes and anastomosed with the upstream injured vessels until around 71 hpi (Fig. 4E). Consistently, the elongation angles of downstream injured vessels in control zebrafish were mostly kept within 45 degrees during their elongation (Fig. 4G-I). On the other hand, the elongating downstream injured vessels in mural cell-ablated fish turned and anastomosed with the intra-unit vessels (Fig. 4E). Indeed, the elongation angles of downstream injured vessels were more random in mural cell-ablated fish than in control fish (Fig. 4G-I). These results indicate that thin-strand pericytes covering the wall of vessel sprouts regulate their elongation direction during wound angiogenesis, which might be required for the formation of functional blood vessels.
Discussion
In this study, we investigated the role of pericytes for regulating wound angiogenesis by generating a zebrafish line which enabled the conditional ablation of mural cells from larval to adult stages. By employing this system, we demonstrated that thin-strand pericytes covering capillaries actively control wound angiogenesis rather than simply facilitating EC sprouting by detaching from the vessel wall. Upon induction of angiogenesis, pericytes proliferated and covered the activated ECs, thereby restricting the excessive sprouting and proliferation of ECs. Pericytes also covered the wall of vessel sprouts to support their directional elongation. Thus, pericytes played an active role for generating functional blood vessels during wound angiogenesis.
Thin-strand pericytes covering capillaries play a crucial role in the formation of functional neovascular networks during wound angiogenesis. Our imaging analysis of reporter zebrafish lines clearly identified three distinct types of pericytes covering adult skin vasculature; thin-strand pericytes covering the capillaries (pdgfrbhigh, abcc9high, taglnlow), pre-capillary arteriole mesh pericytes (pdgfrbhigh, taglnhigh, acta2high, abcc9low), and post-capillary venule mesh pericytes (pdgfrbhigh, taglnhigh, abcc9low). In addition, we demonstrated that thin-strand pericytes covering capillaries, but not mesh pericytes surrounding pre-capillary arterioles and post-capillary venules, restricted the sprouting and proliferation of ECs and facilitated the directional elongation of vessel sprouts. Therefore, wound angiogenesis is finely and actively controlled by thin-strand pericytes covering capillaries, but not by mesh pericytes surrounding the pre-capillary arterioles and post-capillary venules.
How do thin-strand pericytes covering capillaries restrict the sprouting and proliferation of ECs during wound angiogenesis? It is well-known that sprouting of ECs from pre-existing vessels is finely coordinated by the crosstalk between VEGF and Delta-like ligand 4 (Dll4)/Notch signaling32,33. Upon induction of angiogenesis, VEGF-stimulated ECs acquire a migratory tip cell identity, and thereby sprout from the vessel wall. Concomitantly, activated ECs express Dll4, which in turn stimulates Notch receptors in neighboring stalk ECs, thereby suppressing VEGF signaling. Therefore, the neighboring stalk ECs fail to sprout from the blood vessels, thereby restricting the excessive sprouting of ECs. Our data revealed that loss of pericyte coverage increased the number of sprouting events during wound angiogenesis. In addition, our previous study showed that VEGF signaling is involved in wound angiogenesis in adult zebrafish16. Thus, pericytes might control the crosstalk between VEGF and Dll4/Notch signaling to prevent excessive sprouting of ECs. For example, Notch ligands expressed in pericytes might stimulate Notch receptors in ECs, thereby suppressing the VEGF signaling required for EC migration and proliferation34. In addition, it has been reported that pericytes spatially restrict VEGF signaling by producing a decoy receptor, soluble VEGF receptor 1, during retinal angiogenesis35. Hence, pericytes might secret soluble VEGF receptor 1 to inhibit the VEGF-induced sprouting and proliferation of ECs during wound angiogenesis. Alternatively, pericytes might restrict EC sprouting and migration during angiogenesis through the production of paracrine factors which stabilize vascular integrity. Pericytes reportedly produce angipoitein-1, transforming growth factor-β, and vitronectin to potentiate blood-brain barrier function36,37,38,39. Furthermore, EC-pericyte interactions were shown to stimulate basement membrane formation40,41. Therefore, the basement membrane shared by ECs and pericytes might restrict EC sprouting. However, future studies are anticipated to clarify the precise molecular mechanisms underlying the pericyte coverage-dependent suppression of EC sprouting and migration during wound angiogenesis.
Pericytes facilitate the directional elongation of vascular sprouts during wound angiogenesis, possibly contributing to the formation of functional blood vessels. During wound angiogenesis, the pericyte-covered injured blood vessels at sites downstream of the blood flow elongated directionally along the routes where they ran before injury and anastomosed with upstream injured vessels to form repaired blood vessels. However, we found that in the absence of pericytes, downstream injured vessels elongated while changing direction, and thereby anastomosed with vessels located within the same vascular units, forming ectopic intra-unit vascular loops. These findings suggest that the pericyte coverage of vascular sprouts facilitates their directional elongation to generate functional vascular networks. Several lines of evidence suggest the involvement of pericytes in efficient elongation of blood vessels during angiogenesis. In a three-dimensional in vitro angiogenesis model, the presence of pericytes enhances sprout elongation42. Furthermore, inhibition of mural cell coverage of blood vessels by an antagonistic antibody against platelet-derived growth factor receptor β suppressed vessel elongation during retinal angiogenesis in neonatal mice and in in vitro angiogenic processes in a murine aortic ring assay38,43. Importantly, Arima et al. carefully analyzed the behavior of individual ECs during sprout elongation in a murine aortic ring assay and showed that the absence of mural cell coverage led to a disturbed directional movement of ECs, that is, it increased retrograde directional motility of ECs and decreased the orientation index without changes in migration velocity38,43. Therefore, pericytes are thought to facilitate the directional movement of ECs by covering the vessel wall. Future studies will elucidate the molecular mechanisms underlying the regulation of the directional migration of ECs by pericytes.
Impairment of pericyte function might lead to the formation of immature and disorganized blood vessels during pathological angiogenesis. Formation of abnormal blood vessels by pathological angiogenesis exacerbates the pathogenesis of various diseases, such as cancer, diabetic retinopathy, and age-related macular degeneration44,45. Notably, abnormal blood vessels in these cases frequently lack pericyte coverage. Thus far, it has been believed that abnormal vessel formation is attributable to the defective recruitment of pericytes into neovessels. However, our study has revealed the active role of pericytes for generating functional blood vessels during angiogenesis. Hence, dysfunction of pericytes may lead to immature and disorganized vessel formation in pathological angiogenesis. Although pericytes proliferate and cover activated ECs to restrict EC proliferation and migration and to facilitate their directional elongation during physiological angiogenesis, these pericyte functions might be defective in pathological angiogenesis. Future comprehensive studies are necessary to elucidate the actual role of pericytes in pathological angiogenesis.
Materials and methods
Zebrafish husbandry
AB strain zebrafish (Danio rerio) were bred, grown, and maintained on a 14-h/10-h light/dark cycle at 28°C, as previously described16,46. For the experiments with larval zebrafish, they were maintained from 24 h post-fertilization in E3 embryo medium (5 mM NaCl, 0.17 mM KCl, 0.33 mM CaCl2, 0.33 mM MgSO4) containing 0.03% N-phenylthiourea to prevent pigment formation. For the experiments with adult zebrafish, 6-18 month-old fish were used. Animal experiments were approved by, and performed in accordance with the guidelines established by, the animal committees of the Nippon Medical School.
Plasmids
The Tol2 vector system was kindly provided by K. Kawakami (National Institute of Genetics, Japan)47. To generate the pTol2-kdrl:mScarlet-I vector, cDNA encoding mScarlet-I was amplified by PCR using pT2ADW_2paRAF vector, a gift from M. Matsuda (Kyoto University, Japan) as a template, and cloned into the pTolflk1 plasmid48.
Transgenic zebrafish Lines
The Tg(kdrl:mScarlet-I) zebrafish line was generated according to a protocol previously described49. Briefly, the pTol2-kdrl:mScarlet-I plasmid DNA (25 ng) was microinjected along with Tol2 transposase RNA (25 ng) into one-cell stage embryos of the wild type strain, AB. Embryos showing transient expression of fluorescent proteins in the vasculature were selected, raised to adulthood, and crossed to identify germline transmitting founder fish.
The Tg(kdrl:eGFP)s843 and Tg(UAS:eGFP) zebrafish lines were kindly provided by D.Y. Stainier (Max Planck Institute for Heart and Lung Research, Germany)50 and by K. Kawakami51. The Tg(acta2:mCherry)ca8Tg zebrafish line was purchased from Zebrafish International Resource Center. The Tg(pdgfrb:gal4FF)ncv24Tg21, Tg(UAS:loxP-mCherry-loxP-mVenus) ncv28Tg21, TgBAC(tagln:eGFP)ncv25Tg52, TgBAC(abcc9:gal4FF)ncv34Tg52 and Tg(UAS:NTR-mCherry)53 zebrafish lines have been previously described.
Live imaging of larval and adult zebrafish
In vivo imaging of zebrafish larvae was performed as previously described with some modifications49. Briefly, larvae were dechorionated and anesthetized in 0.032–0.064% tricaine (Sigma-Aldrich) in E3 medium. Subsequently, they were mounted in 0.6% low-melting agarose (Thermo Fisher Scientific) dissolved in E3 medium poured on a 35-mm glass-based dish (Iwaki, ASAHI GLASS Company, Ltd.). Live imaging of the skin of adult zebrafish (6–18 months) was performed as previously reported with minor modifications16. Briefly, adult zebrafish were anesthetized with 0.06% 2-phenoxyethanol (2-PHE; Sigma-Aldrich) in fish water, transferred to the fish chamber (plastic case: 100 × 100 × 29 mm), and fixed by covering the trunk and tail regions with 2.0% low-melting-point agarose gel (Thermo Fisher Scientific). Then, a polyethylene tube was inserted into the mouth of fish. They were orally perfused with fish water containing 0.035–0.04% 2-PHE at the speed of 5.5–6.0 mL/min using a peristaltic pump (ATTO) and subjected to live imaging.
Confocal z-stack images were obtained with a FluoView FV1200 confocal upright microscope (Olympus) or FLUOVIEW FV3000 confocal upright microscope (Olympus) equipped with a water-immersion 20 × XLUMPlanFL N, 1.00 NA objective lens and a multi-alkali photomultiplier tube operated with FLUOVIEW FV10ASW software or FLUOVIEW FV31S-SW software (Olympus). For time-lapse imaging, images were acquired every 10 min from 4.3 dpf for 8 h. Lasers with excitation wavelengths of 473 nm and 559 nm with FluoView FV1200 or of 488 nm and 561 nm with FLUOVIEW FV3000 were employed. Fluorescence images were acquired sequentially to avoid cross-detection of the fluorescent signals. The images were processed using ImageJ software (version 2.14.0/1.54 f; National Institutes of Health).
Skin injury
Wounding of cutaneous tissues in adult zebrafish was performed as described previously with minor modifications16. For cutaneous wounding, 3–4 scales covering the target vascular area were removed with INOX forceps. Subsequently, three capillaries connecting the pre-capillary arterioles and post-capillary venules in the neighboring scales were injured using a fine needle attached to Ethilon Nylon Suture 11-0 or 10-0 (Ethicon Inc.). To injure a single capillary, 1-2 scales were removed and one capillary was injured as described above.
MTZ-mediated ablation of mural cells
We employed the NTR/MTZ system to specifically ablate mural cells in zebrafish20. To ablate mural cells in larval zebrafish, we treated 4 dpf NTRmCMC;(kdrl:eGFP) larvae with 2.5 mM MTZ (Sigma) in E3 embryo medium for 16 h. To assess the non-specific effects of MTZ, 4 dpf mCmVMC;(kdrl:eGFP) larvae were similarly treated with MTZ. For mural cell ablation at the adult stage, NTRmCMC;(kdrl:eGFP) adult zebrafish were treated with 200 mL of fish water containing 2.5 mM MTZ for 48 h, during which the MTZ solution was replaced with fresh MTZ solution after 24 h incubation. After MTZ treatment, the fish were maintained in fresh fish water throughout the experiments. As a control, larval and adult zebrafish were treated with vehicle.
EdU labeling and immunofluorescent staining of skin of adult zebrafish
EdU labeling of proliferating cells was carried out using the Click-iT™ Plus EdU Cell Proliferation Kit for Imaging, Alexa Fluor 647 dye (Thermo Fisher Scientific) according to the manufacturer’s instructions. Tg(kdrl:EGFP);TgBAC(pdgfrb:gal4FF);Tg(UAS:NTR-mCherry) adult zebrafish were anesthetized with 0.06% 2-PHE and placed on a wet sponge holder ventral side up. Then, 2.0 µL of 10 mM EdU solution was intraperitoneally injected. Subsequently, the fish was placed and incubated in fish water for 4 h, and subjected to immunofluorescent staining.
To detect EdU positive cells in the skin, the fish injected with EdU were fixed with 4% paraformaldehyde (Nacalai Tesque) overnight at 4°C. Skin tissues containing an injured area were carefully excised, immersed with cold methanol for 5 min, rehydrated with phosphate buffered saline (PBS), and permeabilized with 0.1% TritonX-100 in PBS (PBS-T) for 20 min. Then, the skin tissues were rinsed with 3% bovine serum albumin (BSA) in PBS, and incubated with Alexa 647-azide for 30 min at room temperature. After washing with 3% BSA in PBS, the tissues were blocked with blocking buffer (PBS-T containing 3% normal donkey serum and 1% BSA) for 1 h at room temperature, and incubated with mouse anti-GFP antibody (clone JL-8, #632381, Clontech Laboratories, Inc.) at a dilution of 1:500 in blocking buffer for 2–3 days at 4 °C. After washing with PBS-T, the skin tissues were incubated with Alexa fluor 488 conjugated donkey anti mouse IgG antibody (#715-545-150, Jackson ImmunoResearch Laboratories Inc.) at a dilution of 1:500 and 2 µM DAPI (Thermo Fisher Scientific) in blocking buffer overnight at 4°C, and washed with PBS-T. The stained tissues were mounted with Fluoroshield Mounting Medium (abcam) on glass slides. Confocal z-stack images of skin tissues containing injured areas were obtained with a FLUOVIEW FV3000 confocal upright microscope equipped with GaAsP photomultiplier tubes and a water-immersion 20 × objective lens (XLUMPlanFL N, 1.00 NA) operated with FLUOVIEW FV31S-SW software (Olympus). Lasers with excitation wavelengths of 405 nm, 488 nm, 561 nm, and 640 nm were employed. Fluorescence images were acquired sequentially to avoid cross-detection of the fluorescent signals.
Quantitative analysis
Quantitative analyses of the acquired imaging data were performed using ImageJ software. In Supplementary Fig. 1D, the number of mCherry positive mural cells was manually counted and recorded using the ROI Manager tool. In Supplementary Fig. 1E, a mask image of mCherry positive region was created using ‘3D object counter’ after processing ‘gaussian filter’. The mCherry fluorescence in the masked area was measured and its mean intensity in each image was calculated. In Fig. 2F, vasculature in wounded skin was classified into four types of blood vessels, including arterioles, venules, uninjured capillaries, and repaired capillaries, as shown in Supplementary Fig. 3. In Fig. 2G, the number of sprouting events for ECs of each type of blood vessel was quantified using the ‘Cell Counter’ function and presented normalized by vessel length. In Fig. 2H, the line tool was used to measure the length of blood vessels in each z-projection image. In Fig. 2I, the number of branching points were manually counted and recorded using the ROI Manager tool. In Fig. 2F-I, quantification was performed over the entire area shown in Fig. 1D. To quantify the number of EdU-positive ECs in each type of blood vessel in Fig. 3D, E, a mask image of the vascular area was generated using the z-projection eGFP fluorescence image. Subsequently, the number of EdU-positive cells in each type of vascular area was manually counted with the ‘Multi-point tool’ and region-of-interest manager. In Fig. 3D, E, quantification was performed over the entire area shown in Fig. 1B.
To assess the directionality of elongation of downstream injured vessels during wound angiogenesis, the vector from the leading edge of the downstream injured vessel to that of the upstream injured vessel immediately after the injury (the pre-injured vessel elongation direction) and the vector from the leading edge of the tip cell to the center of the nucleus (the nucleus-leading edge vector) in each time point were determined using the ‘angle tool’ in ImageJ software. The directionality of elongation for downstream injured vessels was then defined as the angle between the pre-injured vessel elongation direction and the nucleus-leading edge vector, as shown in Fig. 4F. When the vessels elongated, positive (0 to 180 degrees) and negative (0 to -180 degrees) angle ranges were assigned when they turned to the right and left, respectively. The directionality of downstream injured vessels was determined until they anastomosed.
Bar graphs, box plots, line plots and histograms were drawn by R (version 4.3) with ggplot2 (version 3.4.4) and tidyplots (version 0.2.1) packages54.
Statistics and reproducibility
In pericyte ablation experiments, larval and adult zebrafish were divided into MTZ and control groups randomly (16-20 larvae or 4-6 adults per group). The significance of the difference between two groups was tested by an unpaired two-tailed t test or two-way ANOVA followed by Turkey’s test, which was performed by basic function and by pair-wise Wilcoxon rank sum test, which was performed by rstatix package (version 0.7.2) in R (version 4.3). The results were represented as mean ± standard deviation in all figures. Statistical significance was indicated as following: ***P < 0.001, **P < 0.01 and *P < 0.05.
Reporting summary
Further information on research design is available in the Nature Portfolio Reporting Summary linked to this article.
Data availability
Numerical source data for all figures and graphs are provided as a Supplementary Data 1. All other data are available from the corresponding author on reasonable request.
References
Dessalles, C. A., Babataheri, A. & Barakat, A. I. Pericyte mechanics and mechanobiology. J. Cell Sci. 134, jcs240226 (2021).
Armulik, A., Genové, G. & Betsholtz, C. Pericytes: developmental, physiological, and pathological perspectives, problems, and promises. Dev. Cell 21, 193–215 (2011).
Hall, C. N. et al. Capillary pericytes regulate cerebral blood flow in health and disease. Nature 508, 55–60 (2014).
Hartmann, D. A. et al. Brain capillary pericytes exert a substantial but slow influence on blood flow. Nat. Neurosci. 24, 633–645 (2021).
Gonzales, A. L. et al. Contractile pericytes determine the direction of blood flow at capillary junctions. Proc. Natl. Acad. Sci. USA 117, 27022–27033 (2020).
Splunder, H. van, Villacampa, P., Martínez-Romero, A. & Graupera, M. Pericytes in the disease spotlight. Trends Cell Biol. 34, 58–71 (2023).
Corliss, B. A. et al. Pericyte bridges in homeostasis and hyperglycemia. Diabetes 69, 1503–1517 (2020).
Ayloo, S. et al. Pericyte-to-endothelial cell signaling via vitronectin-integrin regulates blood-CNS barrier. Neuron 110, 1641–1655.e6 (2022).
Montagne, A. et al. Pericyte degeneration causes white matter dysfunction in the mouse central nervous system. Nat. Med. 24, 326–337 (2018).
Nahirney, P. C., Reeson, P. & Brown, C. E. Ultrastructural analysis of blood–brain barrier breakdown in the peri-infarct zone in young adult and aged mice. J. Cereb. Blood Flow. Metab. 36, 413–425 (2015).
Kaushik, D. K., Bhattacharya, A., Lozinski, B. M. & Yong, V. W. Pericytes as mediators of infiltration of macrophages in multiple sclerosis. J. Neuroinflamm. 18, 301 (2021).
Kisler, K., Nelson, A. R., Montagne, A. & Zlokovic, B. V. Cerebral blood flow regulation and neurovascular dysfunction in Alzheimer disease. Nat. Rev. Neurosci. 18, 419–434 (2017).
Senger, D. R. & Davis, G. E. Angiogenesis. Cold Spring Harb. Perspect. Biol. 3, a005090 (2011).
Eelen, G., Treps, L., Li, X. & Carmeliet, P. Basic and therapeutic aspects of angiogenesis updated. Circ. Res. 127, 310–329 (2020).
Carmeliet, P. & Jain, R. K. Molecular mechanisms and clinical applications of angiogenesis. Nature 473, 298–307 (2011).
Noishiki, C. et al. Live imaging of angiogenesis during cutaneous wound healing in adult zebrafish. Angiogenesis 22, 341–354 (2019).
Figueiredo, A. M. et al. Phosphoinositide 3-kinase-regulated pericyte maturation governs vascular remodeling. Circulation 142, 688–704 (2020).
Dave, J. M., Mirabella, T., Weatherbee, S. D. & Greif, D. M. Pericyte ALK5/TIMP3 axis contributes to endothelial morphogenesis in the developing brain. Dev. Cell 44, 665–678.e6 (2018).
Cooke, V. G. et al. Pericyte depletion results in hypoxia-associated epithelial-to-mesenchymal transition and metastasis mediated by met signaling pathway. Cancer Cell 21, 66–81 (2012).
Curado, S. et al. Conditional targeted cell ablation in zebrafish: A new tool for regeneration studies. Dev. Dyn. 236, 1025–1035 (2007).
Ando, K. et al. Clarification of mural cell coverage of vascular endothelial cells by live imaging of zebrafish. Development 143, 1328–1339 (2016).
Ando, K., Ishii, T. & Fukuhara, S. Zebrafish vascular mural cell biology: recent advances, development, and functions. Life 11, 1041 (2021).
Grant, R. I. et al. Organizational hierarchy and structural diversity of microvascular pericytes in adult mouse cortex. J. Cereb. Blood Flow. Metab. 39, 411–425 (2017).
Epstein, F. H., Singer, A. J. & Clark, R. A. F. Cutaneous wound healing. N. Engl. J. Med. 341, 738–746 (1999).
Richardson, R. et al. Re-epithelialization of cutaneous wounds in adult zebrafish combines mechanisms of wound closure in embryonic and adult mammals. Development 143, 2077–2088 (2016).
Richardson, R. et al. Adult zebrafish as a model system for cutaneous wound-healing research. J. Invest. Dermatol. 133, 1655–1665 (2013).
Peña, O. A. & Martin, P. Cellular and molecular mechanisms of skin wound healing. Nat. Rev. Mol. Cell Biol. 25, 599–616 (2024).
Rognoni, E. et al. Fibroblast state switching orchestrates dermal maturation and wound healing. Mol. Syst. Biol. 14, e8174 (2018).
Yuge, S. et al. Mechanical loading of intraluminal pressure mediates wound angiogenesis by regulating the TOCA family of F-BAR proteins. Nat. Commun. 13, 2594 (2022).
Gaengel, K., Genové, G., Armulik, A. & Betsholtz, C. Endothelial-mural cell signaling in vascular development and angiogenesis. Arterioscler. Thromb. Vasc. Biol. 29, 630–638 (2009).
Lindahl, P., Johansson, B. R., Levéen, P. & Betsholtz, C. Pericyte loss and microaneurysm formation in PDGF-B-deficient mice. Science 277, 242–245 (1997).
Blanco, R. & Gerhardt, H. VEGF and Notch in tip and stalk cell selection. Cold Spring Harb. Perspect. Med. 3, a006569 (2013).
Phng, L.-K. K. & Gerhardt, H. Angiogenesis: a team effort coordinated by notch. Dev. Cell 16, 196–208 (2009).
Simons, M., Gordon, E. & Claesson-Welsh, L. Mechanisms and regulation of endothelial VEGF receptor signalling. Nat. Rev. Mol. Cell Biol. 17, 611–625 (2016).
Eilken, H. M. et al. Pericytes regulate VEGF-induced endothelial sprouting through VEGFR1. Nat. Commun. 8, 1574 (2017).
Geevarghese, A. & Herman, I. M. Pericyte-endothelial crosstalk: implications and opportunities for advanced cellular therapies. Transl. Res. 163, 296–306 (2014).
Dohgu, S. et al. Brain pericytes contribute to the induction and up-regulation of blood–brain barrier functions through transforming growth factor-β production. Brain Res. 1038, 208–215 (2005).
Uemura, A. et al. Recombinant angiopoietin-1 restores higher-order architecture of growing blood vessels in mice in the absence of mural cells. J. Clin. Investig. 110, 1619–1628 (2002).
Hori, S., Ohtsuki, S., Hosoya, K., Nakashima, E. & Terasaki, T. A pericyte-derived angiopoietin-1 multimeric complex induces occludin gene expression in brain capillary endothelial cells through Tie-2 activation in vitro. J. Neurochem. 89, 503–513 (2004).
Sakhneny, L., Epshtein, A. & Landsman, L. Pericytes contribute to the islet basement membranes to promote beta-cell gene expression. Sci. Rep. 11, 2378 (2021).
Stratman, A. N., Malotte, K. M., Mahan, R. D., Davis, M. J. & Davis, G. E. Pericyte recruitment during vasculogenic tube assembly stimulates endothelial basement membrane matrix formation. Blood 114, 5091–5101 (2009).
Bai, J. et al. Angiogenic responses in a 3D micro-engineered environment of primary endothelial cells and pericytes. Angiogenesis 24, 111–127 (2021).
Arima, S. et al. Angiogenic morphogenesis driven by dynamic and heterogeneous collective endothelial cell movement. Development 138, 4763–4776 (2011).
Bell, R. D. et al. Pericytes control key neurovascular functions and neuronal phenotype in the adult brain and during brain aging. Neuron 68, 409–427 (2010).
Chen, J. et al. High-resolution 3D imaging uncovers organ-specific vascular control of tissue aging. Sci. Adv. 7, eabd7819 (2021).
Nishimura, Y. et al. Blood flow regulates glomerular capillary formation in zebrafish pronephros. Kidney360 3, 700–713 (2022).
Kawakami, K. et al. A transposon-mediated gene trap approach identifies developmentally regulated genes in zebrafish. Dev. Cell 7, 133–144 (2004).
Wakayama, Y., Fukuhara, S., Ando, K., Matsuda, M. & Mochizuki, N. Cdc42 mediates bmp-induced sprouting angiogenesis through Fmnl3-driven assembly of endothelial filopodia in zebrafish. Dev. Cell 32, 109–122 (2015).
Fukuhara, S. et al. Visualizing the cell-cycle progression of endothelial cells in zebrafish. Dev. Biol. 393, 10–23 (2014).
Beis, D. et al. Genetic and cellular analyses of zebrafish atrioventricular cushion and valve development. Development 132, 4193–4204 (2005).
Asakawa, K. et al. Genetic dissection of neural circuits by Tol2 transposon-mediated Gal4 gene and enhancer trapping in zebrafish. Proc. Natl. Acad. Sci. USA 105, 1255–1260 (2008).
Ando, K. et al. Peri-arterial specification of vascular mural cells from naïve mesenchyme requires Notch signaling. Development 146, dev165589 (2019).
Zhou, W. & Hildebrandt, F. Inducible podocyte injury and proteinuria in transgenic zebrafish. J. Am. Soc. Nephrol. 23, 1039–1047 (2012).
Engler, J. B. Tidyplots empowers life scientists with easy code-based data visualization. iMeta 4, e70018 (2025).
Acknowledgements
We thank D.Y. Stainier (Max Planck Institute for Heart and Lung Research) for Tg(kdrl:EGFP)s843, F. Hildebrandt for Tg(UAS:NTR-mCherry), M. Matsuda (Kyoto University) for pT2ADW_2paRAF vector, and K. Kawakami (National Institute of Genetics) for the Tol2 system and for the Tol2_amp and pCS2_Gal4FF_KanR vectors. We also thank E. Oguri-Nakamura, Y. Matsushita, H. Ichimiya and K. Kato for excellent technical assistance. This work was supported by a grant from the Japan Agency for Medical Research and Development (AMED) under Grant Number JP17gm5810010 and JP23gm1710009 to S.F.; by Grants-in-Aid for Scientific Research (B) to S.F. (16H05125), for Exploratory Research to S.F. (19K22517, 21K19358), for Early-Career Scientists to T.I. (21K15346, 24K18362) and for Scientific Research (C) to S.Y. (19K07307) from the Japan Society for the Promotion of Science; research grants from Takeda Science Foundation to S.F., from the Naito Foundation to S.F., from Daiichi Sankyo Foundation of Life Science to S.F., from Astellas Foundation for Research on Metabolic Disorders to S.F., from The Uehara Memorial Foundation to S.F., from the TERUMO LIFE SCIENCE FOUNDATION to S.F., and from The Nakatomi Foundation to T.I.
Author information
Authors and Affiliations
Contributions
T.I. and S.F. conceived and designed the study. T.I. performed most of the experiments and analyzed the data. S.Y., K.A., and W.Z. generated the transgenic zebrafish. T.I. and S.F. wrote the manuscript. All authors approved the final version of the manuscript.
Corresponding author
Ethics declarations
Competing interests
The authors declare no competing interests.
Peer review
Peer review information
Communications Biology thanks the anonymous reviewers for their contribution to the peer review of this work. Primary Handling Editor: Christina Karlsson Rosenthal. A peer review file is available.
Additional information
Publisher’s note Springer Nature remains neutral with regard to jurisdictional claims in published maps and institutional affiliations.
Rights and permissions
Open Access This article is licensed under a Creative Commons Attribution-NonCommercial-NoDerivatives 4.0 International License, which permits any non-commercial use, sharing, distribution and reproduction in any medium or format, as long as you give appropriate credit to the original author(s) and the source, provide a link to the Creative Commons licence, and indicate if you modified the licensed material. You do not have permission under this licence to share adapted material derived from this article or parts of it. The images or other third party material in this article are included in the article’s Creative Commons licence, unless indicated otherwise in a credit line to the material. If material is not included in the article’s Creative Commons licence and your intended use is not permitted by statutory regulation or exceeds the permitted use, you will need to obtain permission directly from the copyright holder. To view a copy of this licence, visit http://creativecommons.org/licenses/by-nc-nd/4.0/.
About this article
Cite this article
Ishii, T., Yuge, S., Ando, K. et al. Pericyte-mediated regulation of angiogenesis during cutaneous wound healing in adult zebrafish. Commun Biol 8, 1101 (2025). https://doi.org/10.1038/s42003-025-08517-7
Received:
Accepted:
Published:
Version of record:
DOI: https://doi.org/10.1038/s42003-025-08517-7






