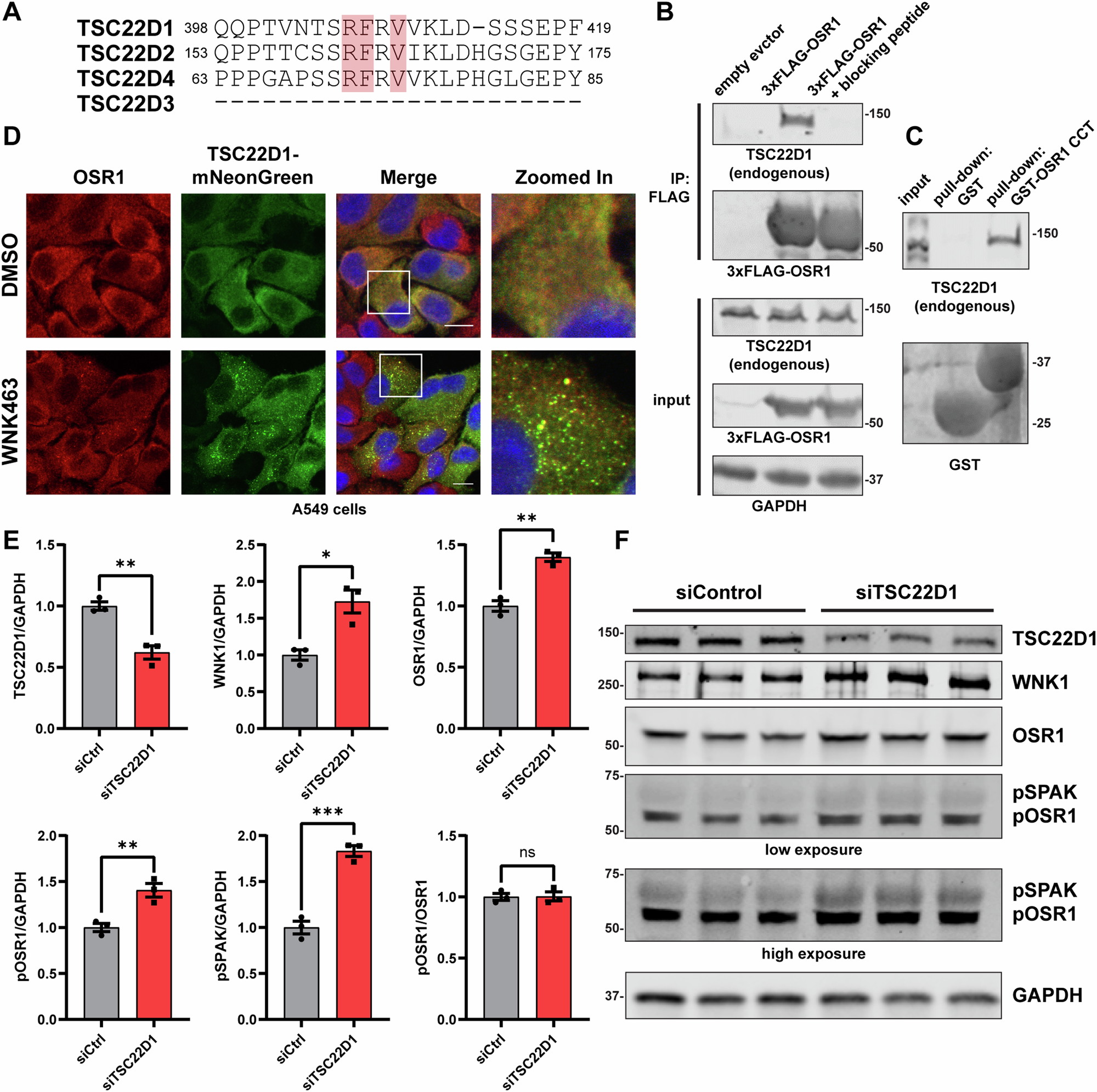
Fig. 7: TSC22D1 interacts with OSR1/SPAK and impacts WNK signaling.
From: Kinase interaction analysis predicts actions of the WNK-OSR1/SPAK pathway

A Multiple sequence alignment of TSC22D proteins around the motif. TSC22D3 lacks the region containing the motif. B co-IP of endogenous TSC22D1 with 3xFLAG-OSR1 in HEK293T cells. 50 µM CCT blocking peptide (WNK1 1253–1265; NH3+-SAGRRFIVSPVPE-COO−) used as negative control (n = 3). C Similar to (B) except bacterially expressed GST-OSR1 CCT used for pull-down (n = 3). D Colocalization of endogenous OSR1 and stably-expressed TSC22D1-mNeonGreen in A549 cells ±1 µM pan-WNK inhibitor, WNK463, treated 24 h. Scale bar: 20 µm. (n = 3). E, F Western blot of partial siRNA-mediated knockdown of TSC22D1 in HDMEC after 48 h siRNA treatment. Mean ± SEM (n = 3; *P < 0.05, **P < 0.01, ***P < 0.001; unpaired two-tailed t-test). pSPAK/pOSR1 blot shown twice at varying intensities.