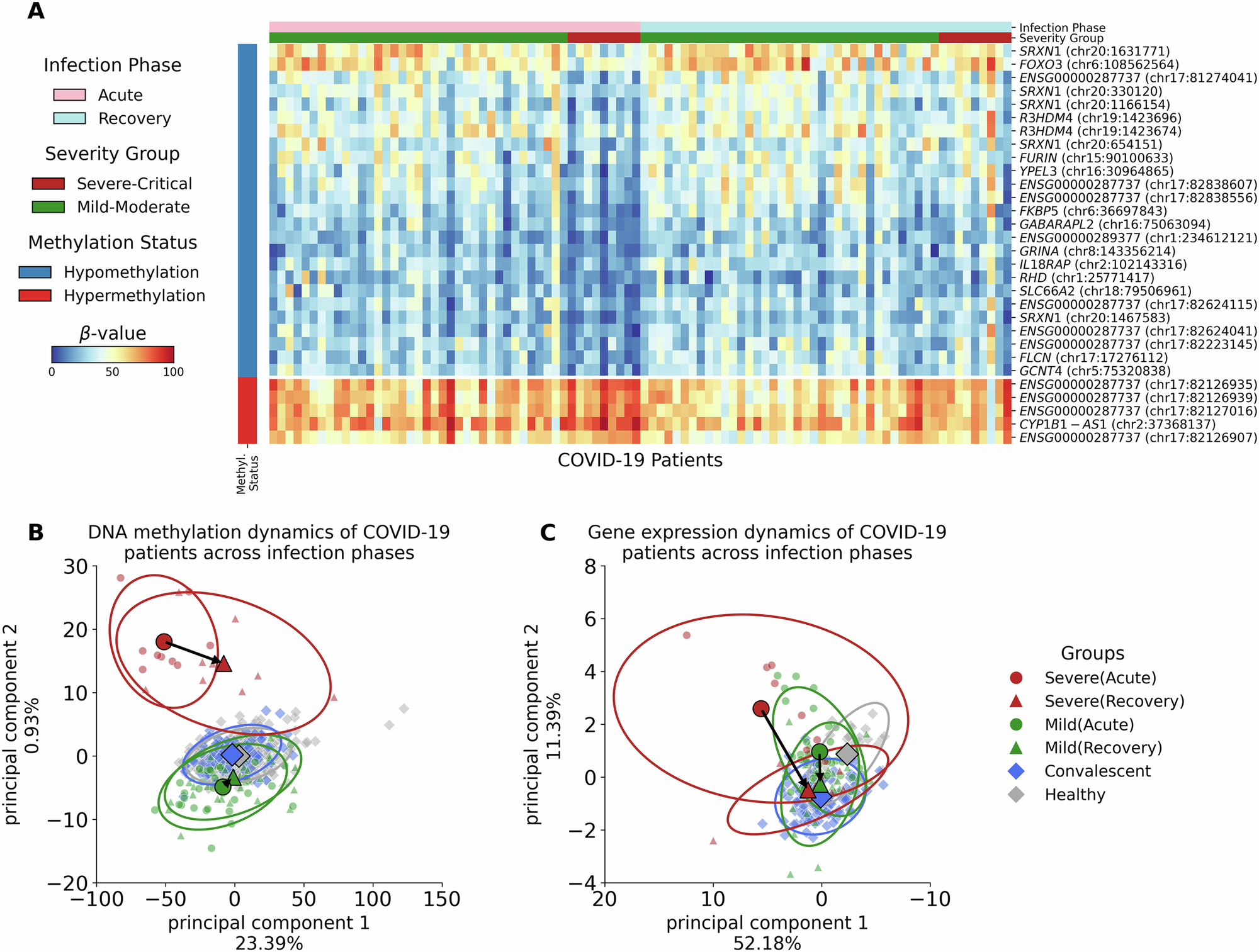
Fig. 3: Multiomic Landscape of COVID-19 Recovery in Mild-Moderate and Severe-Critical Groups.

A Heatmap depicting DNA methylation profiles of cis-eQTM markers in COVID-19 patients across infection phases (acute vs. recovery) and severity groups (Mild-Moderate vs. Severe-Critical). Differentially methylated CpG sites are indicated by color: hypermethylated sites are shown in red and hypomethylated sites in blue. Infection phases are represented as acute (pink) and recovery (light blue), while severity groups are differentiated by color: Mild-Moderate (dark green) and Severe-Critical (dark red). The β-value scale, ranging from 0 to 100, indicates the proportion of methylation at each CpG site. B Principal component analysis (PCA) of DNA methylation restoration between the acute and recovery phases in COVID-19 patients and healthy controls. C PCA of gene expression restoration between acute and recovery phases in COVID-19 patients. Arrows track group-level transitions, with ellipses denoting 3 standard deviations from the group mean. Methyl. Status Methylation Status.