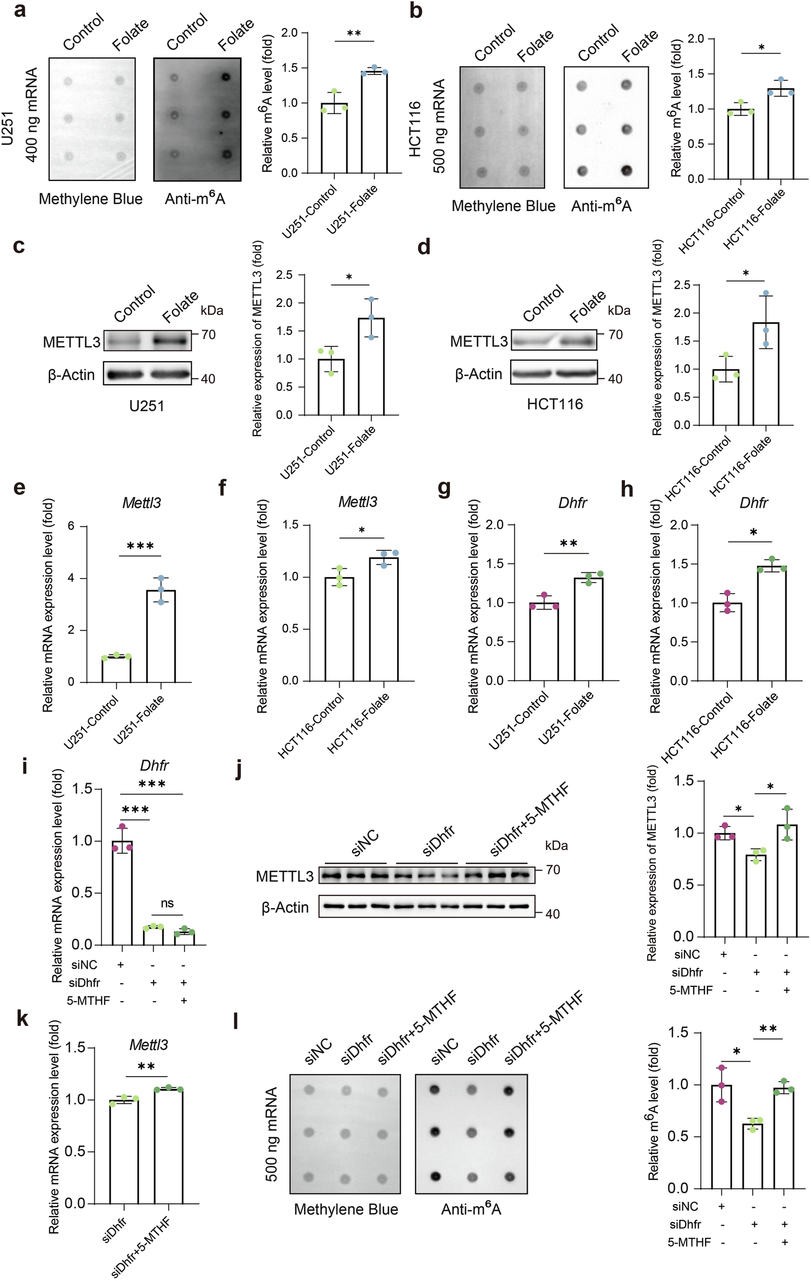
Fig. 7: mRNA m6A modification through folate is mediated by Dhfr in human cells.

a Dot blot of mRNA m6A methylation levels in U251 cells treated with/o folate (n = 3). Results are normalized to methylene blue staining. b Dot blot of mRNA m6A methylation levels in HCT116 cells treated with/o folate (n = 3). Results are normalized by methylene blue staining. c Western blot analysis of METTL3 in U251 cells treated with/o folate (n = 3). d Western blot analysis of METTL3 in HCT116 cells treated with/o folate (n = 3). e RT-qPCR analysis of Mettl3 mRNA expression levels in U251 cells treated with/o folate (n = 3). f RT-qPCR analysis of Mettl3 mRNA expression levels in HCT116 cells treated with/o folate (n = 3). g RT-qPCR analysis of Dhfr mRNA expression levels in U251 cells treated with/o folate (n = 3). h RT-qPCR analysis of Dhfr mRNA expression levels in HCT116 cells treated with/o folate (n = 3). i RT-qPCR analysis of Dhfr mRNA expression levels in U251 cells from siNC, siDhfr and siDhfr + 5-MTHF group (n = 3). j Western blot analysis of METTL3 in U251 cells from siNC, siDhfr and siDhfr + 5-MTHF group (n = 3). k RT-qPCR analysis of Mettl3 mRNA expression levels in U251 cells from siDhfr and siDhfr + 5-MTHF group (n = 3). l Dot blot of mRNA m6A methylation levels in U251 cells from siNC, siDhfr and siDhfr + 5-MTHF group (n = 3). Results are normalized by methylene blue. Mean ± SEM; * P < 0.05, ** P < 0.01, *** P < 0.001, measured with the unpaired, two-tailed Student’s t-test.