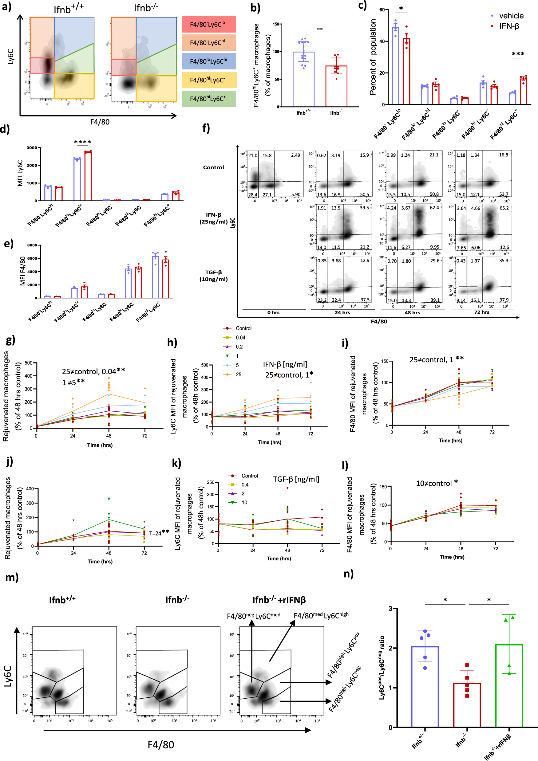
Fig. 1: IFN-β promotes the generation of Ly6C+ macrophages during the resolution of inflammation.

a Representative density plots of resolution phase myeloid cells from Ifnb+/+ and Ifnb-/- mice 66 h post peritonitis initiation (PPI). b The percentage of Ly6C+ macrophages in resolving exudates of Ifnb+/+ and Ifnb-/- mice 66 h post peritonitis initiation (PPI). N = 13. Significant differences between Ifnb+/+ and Ifnb-/- mice were determined by Student’s t-test. c The percentage of the different myeloid subsets detected in resolving peritoneal exudates following treatment with vehicle or IFN-β in vivo. n = 8. d Ly6C expression by different myeloid subsets in resolving peritoneal exudates following treatment with vehicle or IFN-β in vivo. n = 8. e F4/80 expression by different myeloid subsets in resolving peritoneal exudates following treatment with vehicle or IFN-β in vivo. n = 8. f Representative density plots of resolution phase myeloid cells from peritoneal exudates following incubation with IFN-β, TGF-β, or vehicle for the indicated times. g Percentage of F4/80+Ly6C+ (rejuvenated) macrophages following ex vivo differentiation of resolution phase myeloid cells incubated for the indicated times with 0.04–25 ng/ml of IFN-β. h Ly6C expression of rejuvenated monocytes/macrophages following ex vivo differentiation of resolution phase myeloid cells incubated for the indicated times with 0.04–25 ng/ml of IFN-β. i F4/80 expression of rejuvenated monocytes/macrophages following ex vivo differentiation of resolution phase myeloid cells incubated for the indicated times with 0.04–25 ng/ml of IFN-β. j Percentage of F4/80+ Ly6C+ (rejuvenated) monocytes/macrophages following ex vivo differentiation of resolution phase myeloid cells incubated for the indicated times with 0.4–10 ng/ml of TGF-β. k Ly6C expression of rejuvenated monocytes/macrophages following ex vivo differentiation of resolution phase myeloid cells incubated for the indicated times with 0.4–10 ng/ml of TGF-β. l F4/80 expression of rejuvenated monocytes/macrophages following ex vivo differentiation of resolution phase myeloid cells incubated for the indicated times with 0.4–10 ng/ml of TGF-β. n = 11 for T = 0, T = 48 h control and 25 ng/ml IFN-β, n = 7 for T = 48 h 10 ng/ml TGF-β, n = 5 for T = 24 h control and 25 ng/ml IFN-β and 10 ng/ml TGF-β, n = 3 for T = 72 h control, T = 24, 48, 72 h IFN-β at concentrations of 0.04 and 1 ng/ml, T = 72 h 10 ng/ml TGF-β and T = 24, 48, 72 h TGF-β at concentrations of 0.4 and 5 ng/ml and n = 2 for T = 24, 48, 72 h IFN-β at concentrations of 0.2 and 1 ng/ml. Significant differences between experimental groups in each time point were determined by one-way ANOVA, and Tukey’s HSD. p < 0.05 (∗), 0.01 (∗∗), or 0.001 (∗∗∗). All controls showed significant differences between T = 0 and T = 24 (∗∗). m Representative density plots of resolution phase myeloid cells populations in the resolution phase of CCl4-induced liver fibrosis. Ifnb+/+ and Ifnb-/- mice received CCl4 (CCl4 6 mL/kg, 1:6 dilution in corn oil) by intraperitoneal injection twice weekly for six weeks. 48 h after the last injection some Ifnb-/- mice were treated with rIFN-β (25 ng/mouse). n The ratio of Ly6Cpos/Ly6Cneg macrophages in liver single-cell suspensions from the same treatment, harvested 72 h after the last CCl4 injection. Significant differences between experimental groups was determined by two-tailed Student’s t-test. p < 0.05 (∗). Error bars represent the standard error of the mean (SEM) throughout the figure.