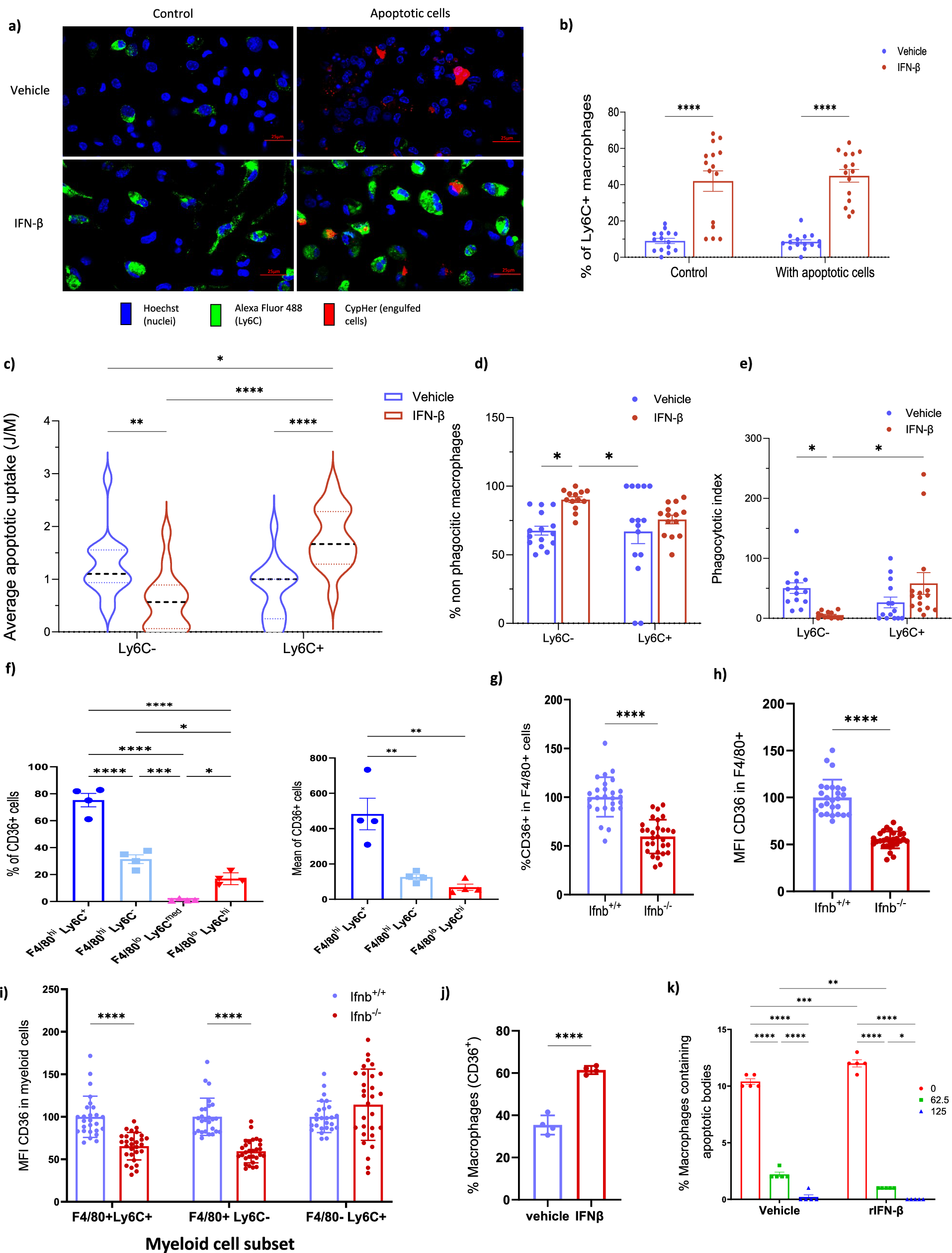
Fig. 6: Rejuvenated monocytes/macrophages display improved efferocytic capacity through CD36.

a Representative images of vehicle or IFN-β-treated peritoneal macrophages (48 h PPI) incubated with CypHer5E (red)- labeled apoptotic Jurkat cells (1:5 ratio) and stained with Hoechst (blue) and anti-Ly6C (green). The cells were analyzed by confocal microscopy (X60). b The percentage of Ly6C+ macrophages following incubation ex vivo with apoptotic Jurkat cells. c Violin plots of the average number of apoptotic cells engulfed per macrophage of the Ly6C+ or Ly6C- phenotypes. n = 57 macrophages for vehicle, Ly6C+, n = 627 for vehicle, Ly6C-, n = 355 for IFN-β Ly6C+, and n = 444 cells for IFN-β Ly6C-. d The percentage of non-phagocytic macrophages of the Ly6C+ or Ly6C- phenotypes. n = 15-16. e Efferocytic index of macrophages of the Ly6C+ or Ly6C- phenotypes. f Flow cytometry of the percentage of CD36+ macrophages (upper panel) or CD36 expression (lower panels) by different myeloid cell subsets (48 h PPI). n = 4 mice. g Percentage of F4/80+CD36+ macrophages from peritoneal exudates of Ifnb+/+ and Ifnb-/- mice. n = 19-29 mice. h CD36 expression (MFI) on the surface of F4/80+CD36+ macrophages from peritoneal exudates of Ifnb+/+ and Ifnb-/- mice. n = 19-29 mice. i CD36 expression by F4/80+Ly6C+, F4/80-Ly6C+, or F4/80+Ly6C- myeloid cells from peritoneal exudates of Ifnb+/+ and Ifnb-/- mice. n = 19-29 mice. j Percentage of F4/80+CD36+ macrophages from peritoneal exudates following treatment ex vivo with vehicle or IFN-β (20 ng/ml, 24 h). n = 4 mice. k The percentage of efferocytic macrophages following vehicle or IFN-β treatment (48 h) of peritoneal exudate macrophages, and treatment with the CD36 inhibitor Sulfosuccinimidyl oleate sodium (SSO). N = 5. Statistical significance of differences between indicated samples was determined by two-way ANOVA (for multiple groups) or one-way ANOVA (for comparison between two groups). P values are considered statistically significant when p < 0.05 (∗), 0.01 (∗∗), 0.001 (∗∗∗), 0.0001 (∗∗∗∗). Error bars represent the standard error of the mean (SEM) throughout the figure.