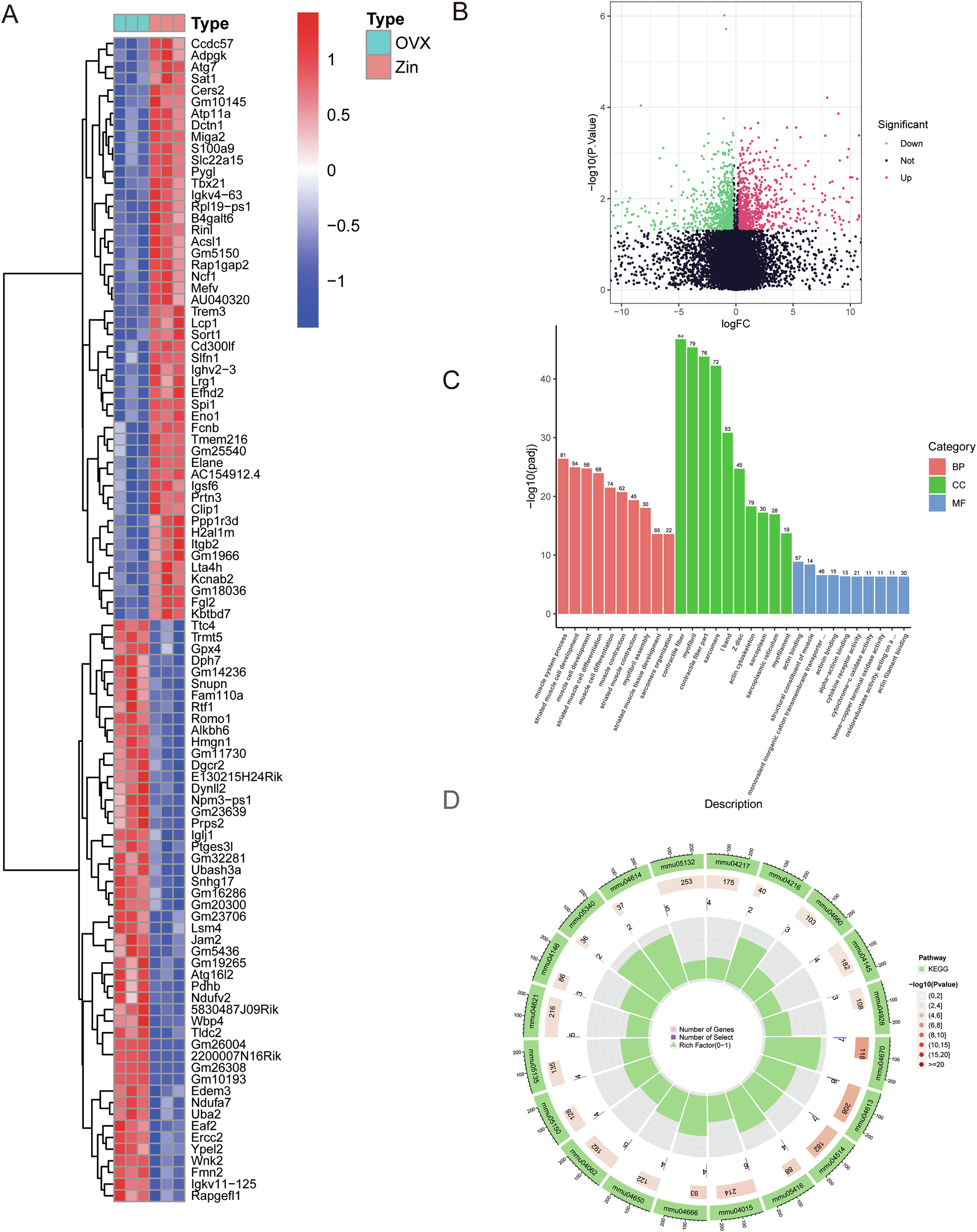
Fig. 3: Zingerone alters transcriptional levels in bone tissue of OVX mice.

A Heatmap of DEGs (n = 3 independent biological replicates). B Volcano plot of DEGs. Genes were considered significant when the adjusted p-value was ≤ 0.05. C Gene Ontology (GO) enrichment analysis results (red represents biological processes, green represents cellular components, and blue represents molecular functions). D KEGG circlize plot displaying 20 enriched pathways. Integration of metabolomic and transcriptomic analyses elucidates the mechanism of action and targets of zingerone.