Fig. 1: Bone mass decreased in the femurs of OVA-induced mice.
From: Ovalbumin-induced asthma leads to bone loss with Piezo channel suppression in mice

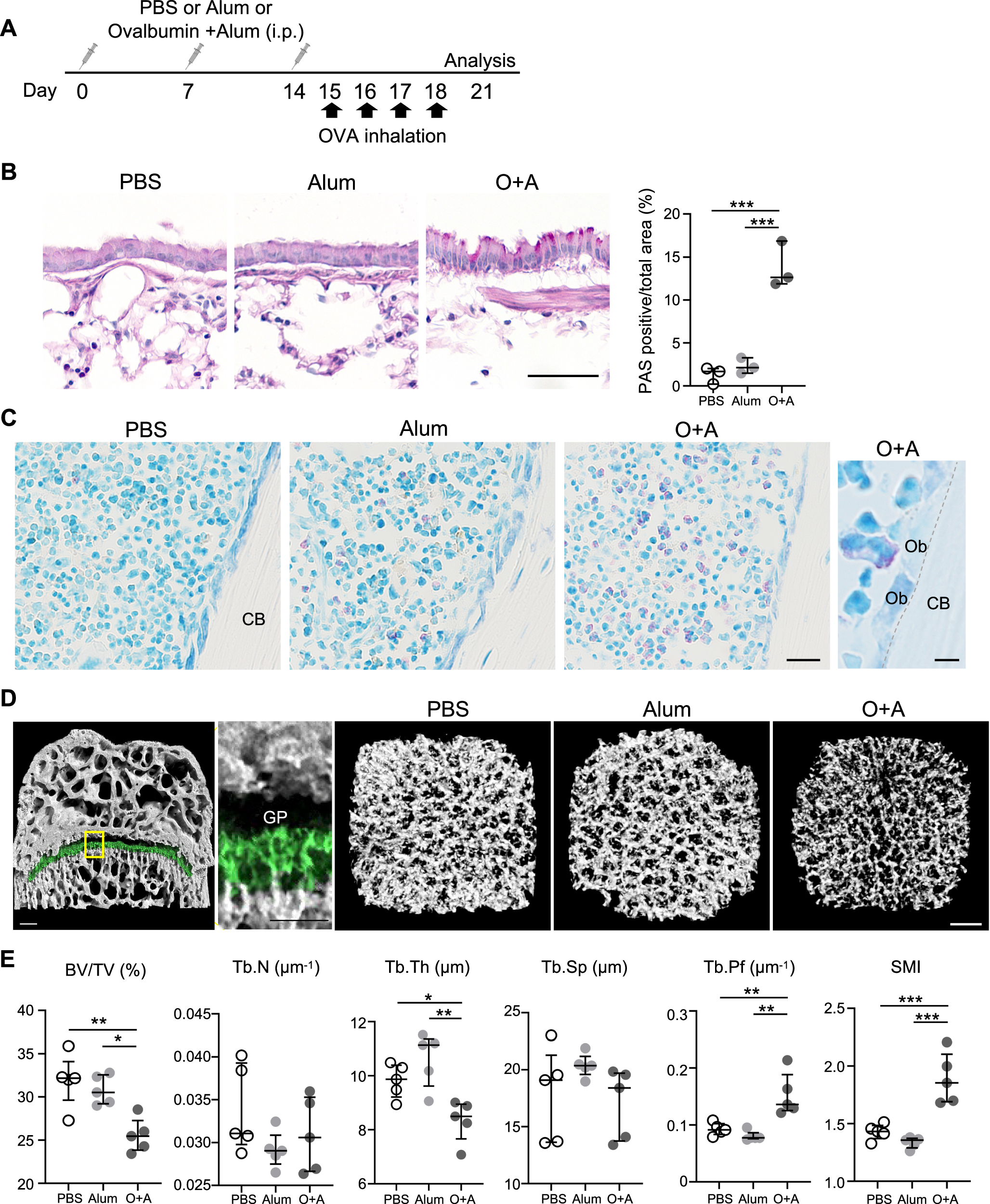
A Scheme of experiments involving OVA-induced asthma model mice. B Light microscopy images of representative PAS-stained lung sections. A significantly greater number of PAS-stained goblet cells were observed in the bronchi of O + A mice than in those of control mice. Scale bar: 50 µm. Quantitative analysis of the PAS-positive area in the bronchus. n = 3 male mice per group. C Giemsa-stained distal femurs. Compared with those of the control mice, the bone marrow of the O + A mice presented more eosinophils. The right panel shows a higher magnification image of the bone marrow with eosinophils adjacent to osteoblasts (Ob) on the cortical bone surface (CB). Scale bars: 20 µm and 5 µm. D Left image showing the overview of the volume of interest (green) of the femur. GP: growth plate. The yellow rectangle indicates the area of the representative images of 3D reconstructed bone shown in the right panels. Scale bars: 50 µm, 250 µm, 100 µm. E Quantitative analysis of the trabecular bone volume (BV/TV), trabecular number (Tb.N), trabecular thickness (Tb.Th), trabecular separation (Tb.Sp), trabecular bone pattern factor (Tb.Pf), and structure model index (SMI). n = 5 male mice per group. The data are presented as the median with interquartile range (IQR); one-way ANOVA with Tukey’s post hoc test was used. *p  <  0.05, **p  <  0.01, ***p  <  0.001 compared with the control groups.