Fig. 3: Downregulation of Piezo1 and Piezo2 in the femurs of OVA-induced mice.
From: Ovalbumin-induced asthma leads to bone loss with Piezo channel suppression in mice

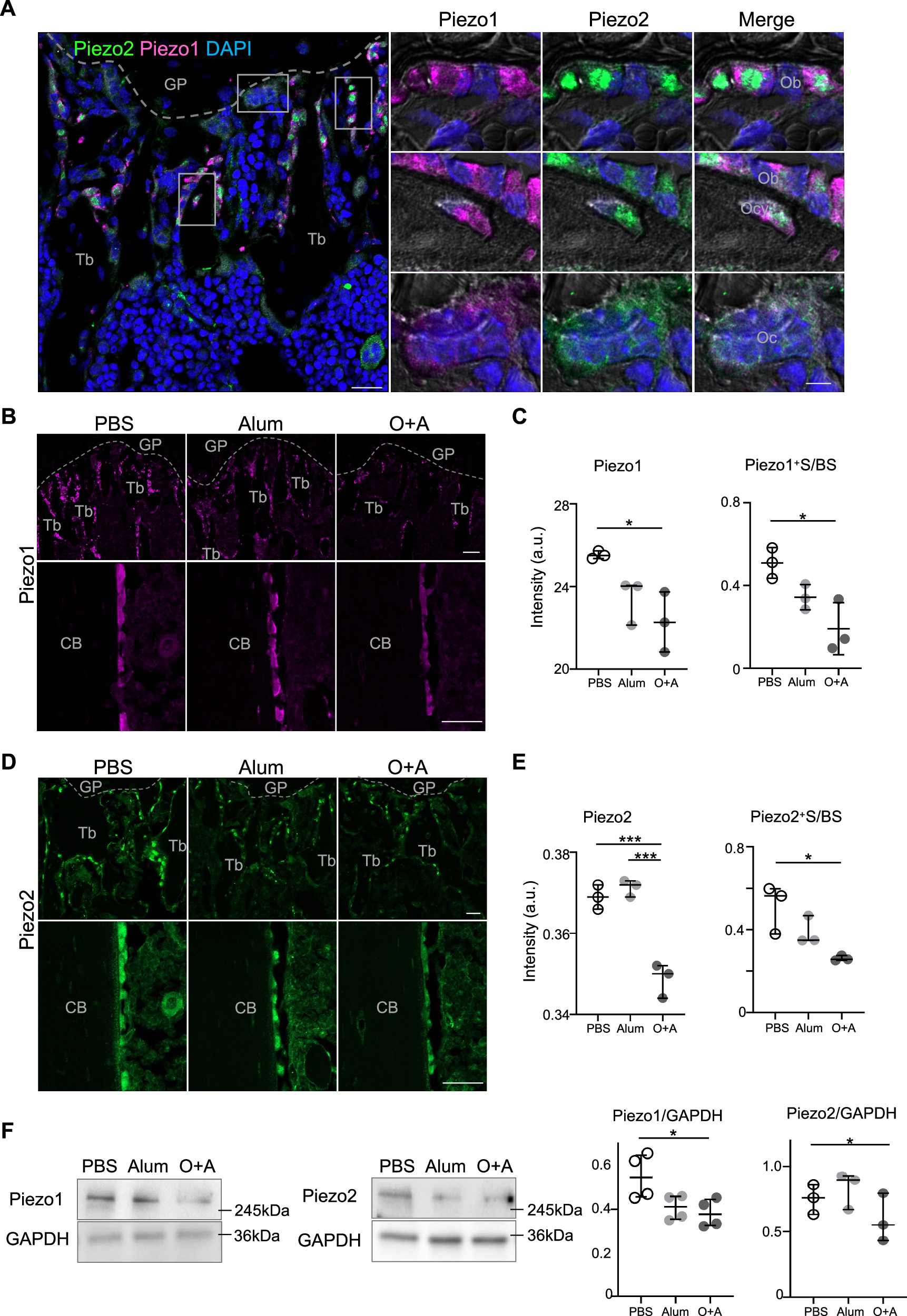
A Immunofluorescence images of Piezo1 (magenta) and Piezo2 (green) in the femurs of WT mice. Scale bar: 20 µm. The right panels show optical sections from Airyscan superresolution images merged with differential interference contrast (DIC) images in the area indicated by white rectangles. Mature osteoblasts (Ob), osteocytes (Ocy) and osteoclasts (Oc) expressing Piezo1 and Piezo2. Scale bar: 5 µm. B, D Piezo1 (magenta) and Piezo2 (green) immunofluorescence images of trabecular (upper) and cortical (lower) bones in the distal femur from each group. Scale bars: 50 µm. C Piezo1 fluorescence intensity and number of Piezo1-positive surfaces per trabecular bone surface (Piezo1+. S/BS) were significantly lower than those in the controls. E Piezo2 fluorescence intensity and number of Piezo2-positive surfaces per trabecular bone surface (Piezo2+ S/BS) were significantly lower than those in the controls. F Immunoblot analyses of Piezo1 and Piezo2 expression in the femur. Graphs showing the results of the quantitative analysis of the band intensities. n = 3–4 male mice per group. The data are presented as the median with IQR. One-way ANOVA with Tukey’s post hoc test was used. *p  <  0.05, **p  <  0.01, ***p  <  0.001 compared with the control groups.