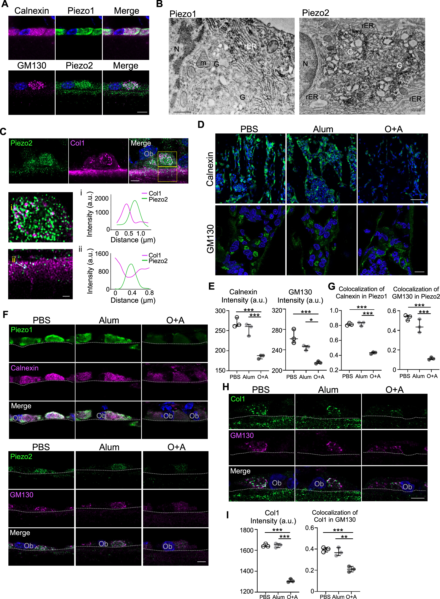
Fig. 4: Altered Piezo1 and Piezo2 subcellular localization in osteoblasts from OVA-induced mice.
From: Ovalbumin-induced asthma leads to bone loss with Piezo channel suppression in mice

A Airyscan superresolution images of mature osteoblasts on the bone surface of distal femoral metaphysis from WT mice. Piezo1 (green) colocalized with calnexin (magenta), and Piezo2 (green) colocalized with GM130 (magenta) was observed. Scale bar: 5 µm. B Immunoelectron microscopy images of osteoblasts in the femur. Elevated electron densities with diaminobenzidine (DAB)-positive immunoreactivities were detected in rough endoplasmic reticulum (rER) membranes with the Piezo1 antibody and in Golgi membranes with the Piezo2 antibody. Note the lack of DAB reaction products in the Golgi and nuclear membranes in the former and that in rER and nuclear membranes in the latter, respectively. N: nucleus, m: mitochondria, G: Golgi stacks. Scale bar: 1 µm. C Airyscan superresolution images of optical sections obtained at z-intervals of 160 nm and processed by Airyscan Joint Deconvolution. Osteoblasts were stained with Piezo2 (green) and Col1 (magenta) in the femurs of the PBS group. Scale bar: 5 µm. The lower panels show higher-magnification images of the yellow rectangles. Scale bar: 1 µm. Line plots along white arrowheads show the localization of Piezo2 and Col1 puncta in the Golgi area (i) and osteoid (ii). A.U.: arbitrary units. D Representative immunofluorescence images of calnexin and GM130 in the groups. Scale bars: 50 µm, 10 µm. E Fluorescence intensity of calnexin and GM130 in the trabecular region of the femur. F Airyscan superresolution images of osteoblasts immunostained with Piezo1 (green) and calnexin (magenta) (upper panels), and Piezo2 (green) and GM130 (magenta) (lower panels), showing less immunolabelling in the O + A group than in the control group. Scale bar: 5 µm. G Quantitative analysis of the weighted colocalization (as a percentage) of calnexin with Piezo1 and GM130 with Piezo2 in femur osteoblasts. H Airyscan superresolution images of Col1 (green) and GM130 (magenta) immunofluorescence in osteoblasts from the femur. Scale bar: 5 µm. I Quantitative analysis of Col1 fluorescence intensity and weighted colocalization (as a percentage) of Col1 with GM130 in femur osteoblasts. n = 3 male mice per group. The data are presented as the median with IQR. One-way ANOVA with Tukey’s post hoc test. *p  <  0.05, **p  <  0.01, ***p  <  0.001 compared with the control groups.