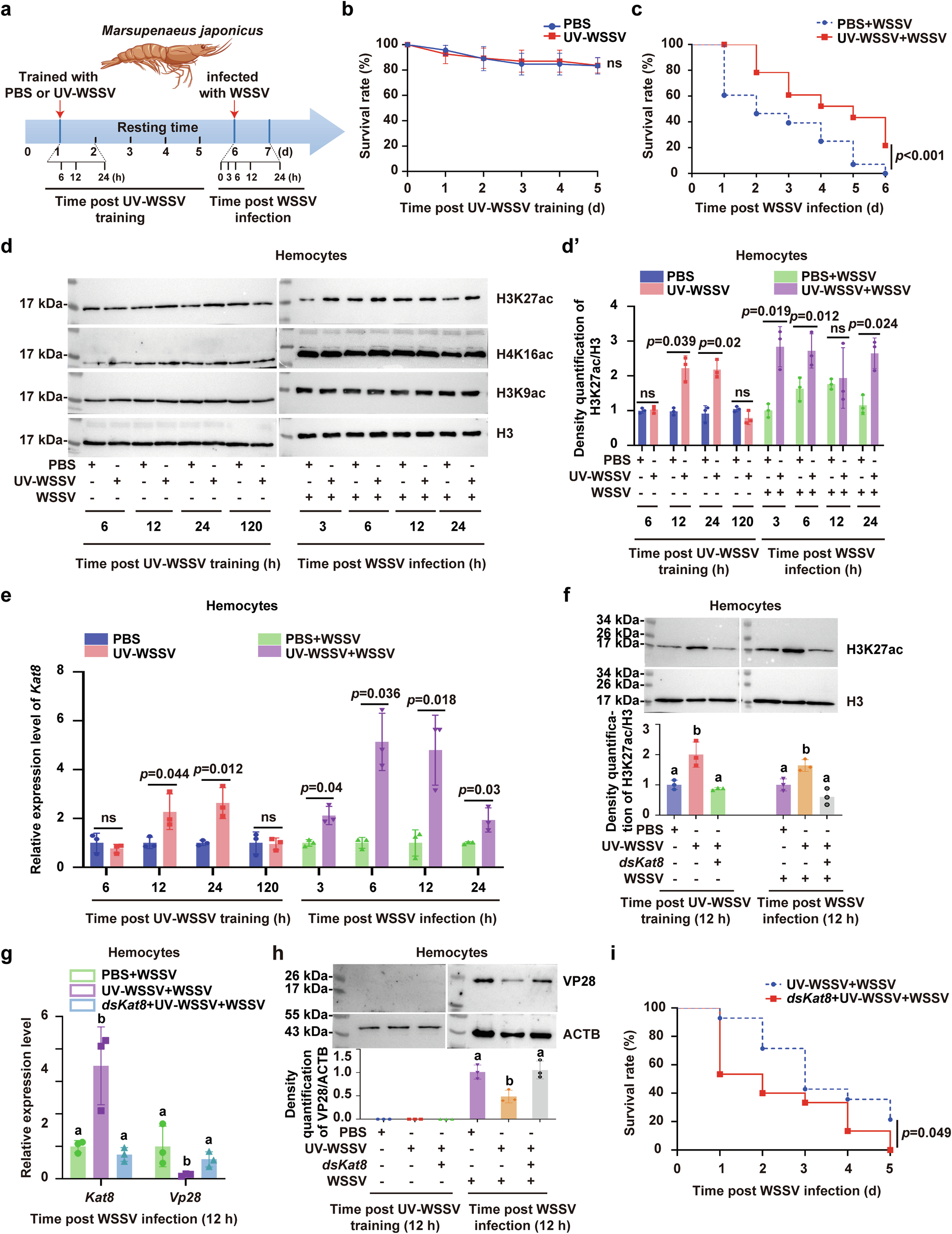
Fig. 3: H3K27ac modification mediated by KAT8 is critical for antiviral trained immunity.

a Diagram showing the model of trained immunity in M. japonicus induced by UV-WSSV. The sample collection times after initial training are shown. b Survival rates of shrimp injected with UV-WSSV and PBS-injected shrimp used as the controls (n = 40). c Survival rates of the shrimp in the UV-WSSV training model (UV-WSSV + WSSV) and the control (PBS + WSSV) (n = 30/group). d Abundance of H3K27ac, H4K16, and H3K9ac modifications in the hemocytes of shrimp in the UV-WSSV training model (UV-WSSV + WSSV) and the control (PBS + WSSV), as measured by western blotting. d’ Western blot bands of H3K27ac modification shown in d were digitalized on the basis of three independent data points obtained by scanning. e Expression of Kat8 at the mRNA level was detected in shrimp hemocytes in the UV-WSSV-trained immunity model via qPCR with Ef-1α as the internal control gene. f The H3K27ac mark was detected in the hemocytes of Kat8-knockdown shrimp in the trained immunity model, as determined by western blotting. Bottom panel: Statistical analysis of the data in (f), which was based on three replicates. g The expression of Kat8 and Vp28 at the mRNA level was measured by qPCR in shrimp hemocytes at 12 hpi after KAT8 knockdown, followed by UV-WSSV training. Ef-1α was used as the endogenous control gene. h Expression of VP28 at the protein level was measured by western blotting in shrimp hemocytes 12 hpi after knockdown of Kat8, followed by UV-WSSV training. Bottom panel: Statistical analysis of the data presented in (h) on the basis of three replicates after digitalization using ImageJ software. The data are presented as the mean ± SD (n = 3). Significant differences were determined by Student’s t test for pairwise comparisons and ANOVA for multiple comparisons. i Survival rates of the Kat8-knockdown shrimp in the UV-WSSV trained group (dsKat8 + UV-WSSV + WSSV) using the UV-WSSV trained group as the control (UV-WSSV + WSSV) (n = 30/group). Kat8 was firstly knocked down in shrimp using RNAi, followed by UV-WSSV training and WSSV infection. Shrimp survival rates were then determined.