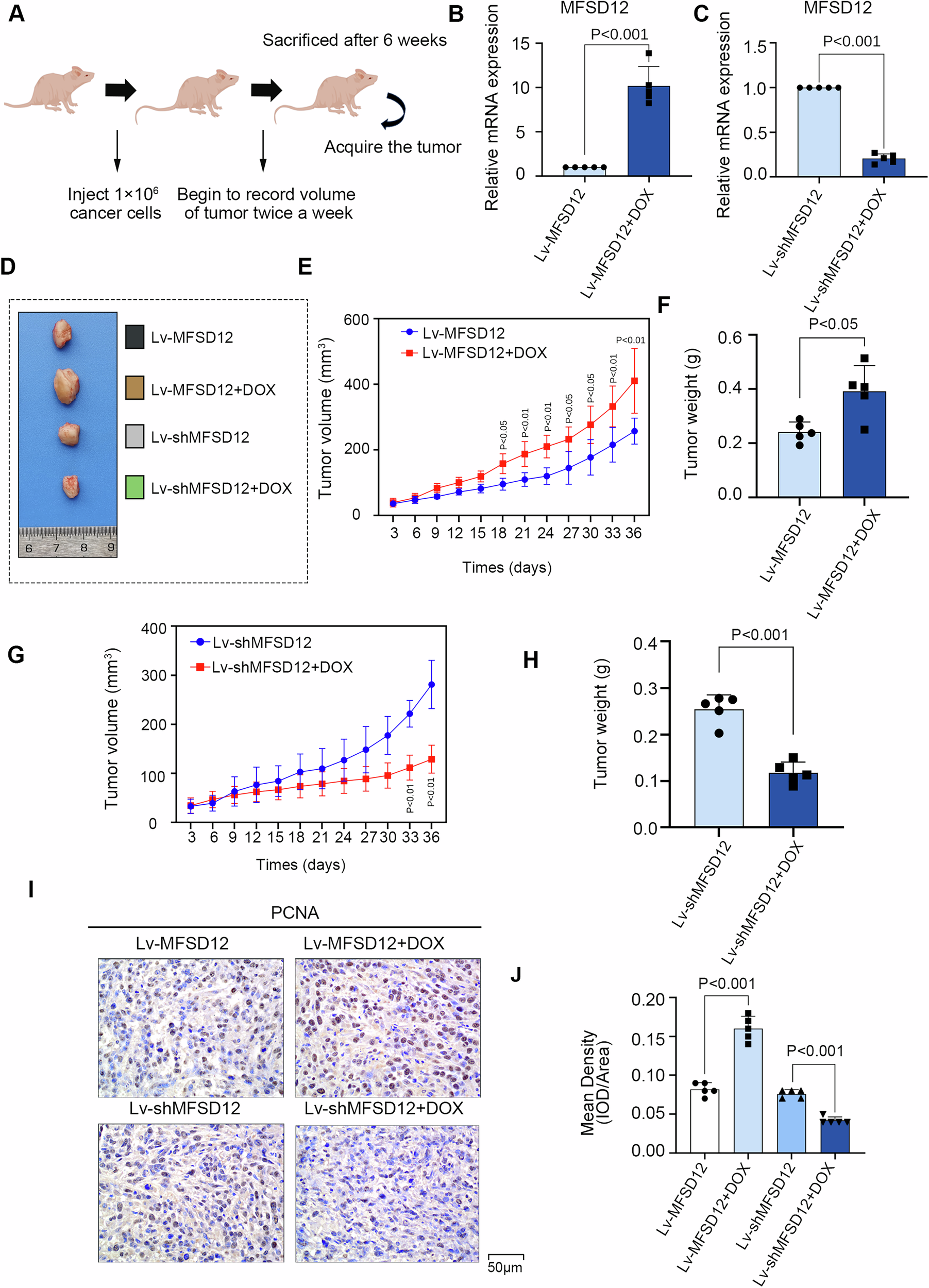
Fig. 6: MFSD12 promotes the growth of BLCA cells in vivo.
From: MFSD12, transcriptionally regulated by PLAGL2, promotes bladder cancer progression

A Flow chart depicting the study protocol with BALB/c-nude mice. B qRT-PCR analysis of MFSD12 expression in nude mice after MFSD12 overexpression. C qRT-PCR analysis of MFSD12 expression in nude mice after MFSD12 knockdown. D Representative photographs of tumors in nude mice after MFSD12 overexpression or knockdown. E Tumor volume after tumor xenografts in nude mice after MFSD12 overexpression. F Changes in tumor weight after tumor xenografts in nude mice after MFSD12 overexpression. G Tumor volume after tumor xenografts in nude mice after MFSD12 knockdown. H Changes in tumor weight after tumor xenografts in nude mice after MFSD12 knockdown. I, J Detection of PCNA expression from tumor sections by immunohistochemical staining (400×) in nude mice after MFSD12 overexpression or knockdown. Data are means ± SD. n = 5 independent experiments. Statistical analysis was performed using Student’s t-test or one-way ANOVA.