Abstract
Bladder cancer (BLCA) is one of the most common malignant tumors of the urinary system. Identification of novel molecular signaling targets for the tumorigenesis of BLCA is important. Data from the Gene Expression Omnibus (GEO) and The Cancer Genome Atlas (TCGA) databases suggest that major facilitator superfamily domain containing 12 (MFSD12) may act as an important oncogene in BLCA. MFSD12 expression is confirmed to be elevated in BLCA patients. Genetic manipulation of MFSD12 mediated by Tet-inducible lentiviral expression vector is conducted in two BLCA cell lines, including UMUC3 and 5637. Following this manipulation, the cells are subjected to treatment with or without doxycycline. Our results show that MFSD12 knockdown inhibits cell proliferation, migration, and invasion, and arrests the G1 stage-induced cell cycle. Furthermore, silencing of MFSD12 reduces lung metastatic lesions and xenografted tumor formation of BLCA cells. To further explore the effect of MFSD12 on BLCA cells, transcriptomics and metabolomics analyses are performed on MFSD12-overexpressing cells. Subsequently, luciferase reporters and chromatin immunoprecipitation (ChIP)-PCR assays reveal that MFSD12 is regulated positively by pleomorphic adenoma gene like-2 (PLAGL2), an important transcription factor. Collectively, our results indicate that MFSD12 exerts a tumor-promoting effect on BLCA progression, under the modulation of transcription factor PLAGL2.

Similar content being viewed by others
Introduction
Bladder cancer (BLCA) is the most common malignant tumor of the urinary system, with more than 570,000 cases diagnosed globally in 2020, representing a serious threat to public health1. The main histological type of BLCA is transitional cell carcinoma, which accounts for approximately 90% of BLCA2. Furthermore, BLCA can be divided into non-muscle-invasive BLCA and muscle-invasive BLCA depending on whether the tumor has invaded the detrusor3. Unfortunately, one-half of patients with muscle-invasive BLCA develop distant metastases and 15% ~ 20% of non-muscle invasive bladder cancer patients progress to muscle-invasive BLCA4. Therefore, exploring new therapeutic targets for BLCA is of great significance.
The major facilitator superfamily domain containing 12 (MFSD12) encodes a protein involved in the transmembrane transport of cysteine5. Research has shown that MFSD12 promotes the growth and metastasis of melanoma cells, and patients with high MFSD12 expression were correlated with worse prognosis6. In non-small cell lung cancer, MFSD12 is significantly elevated in M2 macrophages, suggesting that high expression of MFSD12 promotes tumorigenesis and is significantly associated with shorter survival7. In addition, MFSD12 can inhibit the proliferation and cycle progression of SH-SY5Y neuroblastoma cells8. These findings reveal that MFSD12 plays distinctive roles in different types of tumors. However, the expression and function of MFSD12 in BLCA are still unclear. Data from the Gene Expression Omnibus (GEO) database (GSE190079) and TCGA databases show that MFSD12 is an important oncogene in BLCA occurrence, and its expression is highly expressed in BLCA. Thus, we speculate that MFSD12 could serve as a potential target in BLCA, which is worth further exploration.
The pleomorphic adenoma gene (PLAG) family contains 3 transcriptional activators, including pleomorphic adenoma gene like-2 (PLAGL2), PLAG1, and PLAGL19. PLAGL2, as a zinc finger PLAG transcription factor, is aberrantly expressed in several types of malignant tumors10. PLAGL2 affects the malignant behaviors of glioma11, neuroblastoma12, and acute myeloid leukemia13 by regulating the expression of downstream target genes. PLAGL2 is highly expressed in BLCA tissues, and its high expression is related to poor prognosis in patients with BLCA14. Importantly, bioinformatics prediction by JASPAR identified the PLAGL2 binding sequence on the MFSD12 promoter. Therefore, it is reasonably speculated that MFSD12 is transcriptionally regulated by PLAGL2 in BLCA.
In our study, we found that MFSD12 expression positively correlated with tumorigenesis. Further in vitro and in vivo experiments showed that MFSD12 overexpression promoted the malignant phenotype of BLCA cells by promoting cell proliferation, migration, and invasion. Furthermore, the results suggested that MFSD12, transcriptionally regulated by PLAGL2, plays a role in the process of tumorigenesis.
Results
High expression of MFSD12 in BLCA
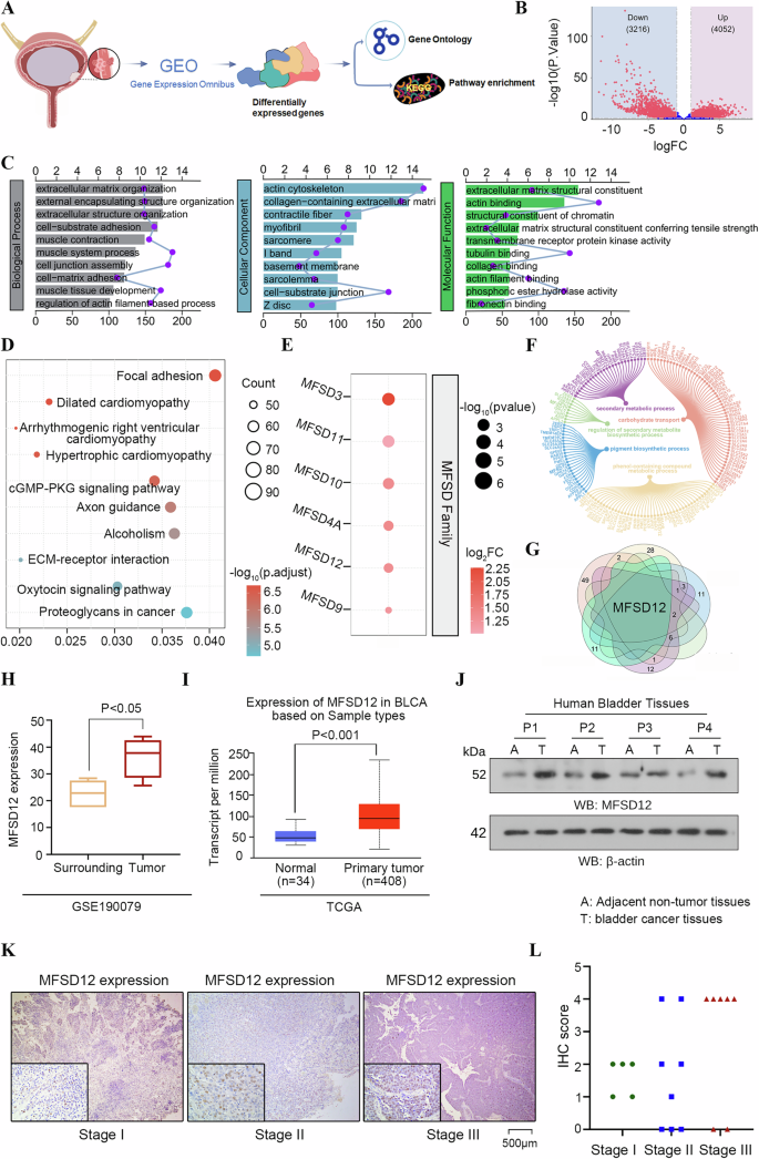
To identify differentially expressed genes (DEGs) in BLCA, we first compared the gene expression between BLCA and adjacent non-tumor tissues through data obtained from the GEO database (Fig. 1A). A total of 7268 DEGs were identified. Among them, 3216 genes were down-regulated and 4052 genes were up-regulated (Fig. 1B). Then, functional enrichment analysis was conducted using gene ontology (GO) and Kyoto Encyclopedia of Genes and Genomes (KEGG). The top 10 GO terms of biological process, cellular component, and molecular function were presented in Fig. 1C. We found that these genes were associated with “extracellular matrix organization”, “actin cytoskeleton”, and “extracellular matrix structural constituent”. Furthermore, the top 10 enriched pathways were shown in Fig. 1D, and it showed that the enriched biological pathways were related to cell growth and cell development. More importantly, we noted that the MFSD family genes (MFSD3, MFSD11, MFSD10, MFSD4A, MFSD12, and MFSD9) exhibited significant differential expression in BLCA, indicating their involvement in the development of BLCA (Fig. 1E). The involvement of the MFSD family members in cancer has been reported15,16. Consequently, we conducted a more in-depth investigation into the role of the MFSD family in BLCA. GO terms containing the MFSD family were displayed in Fig. 1F. Among them, MFSD12 was the common gene between the GO terms (Fig. 1G). Further, we found that MFSD12 expression was upregulated in BLCA tissues according to GSE190079 and TCGA database analyses (Fig. 1H, I). To verify the results of the bioinformatics analysis, we collected BLCA and adjacent non-tumor tissues to detect MFSD12 expression. As shown in Fig. 1J, WB assay results showed that MFSD12 protein levels were increased in BLCA tissues. Further, to verify the correlation between MFSD12 expression and BLCA, we performed the immunohistochemistry assay in BLCA tissues. Similarly, the expression of MFSD12 in stage II/III tumors was higher than that in stage I tumor (Fig. 1K, L). Moreover, the data from the TCGA database showed that BLCA patients with high MFSD12 expression had a poor prognosis (Supplementary Fig. 1). Thus, the above results show that MFSD12 might play an important role in BLCA and deserve further exploration.
A Flow chart of GEO datasets identification. B Volcano map showing the differentially expressed genes (DEGs) between human BLCA and matched adjacent non-tumor tissues based on the GSE190079 dataset. C Gene Ontology (GO) analysis of DEGs based on the GSE190079 dataset. D Scatter plot showing the Kyoto Encyclopedia of Genes and Genomes (KEGG) pathway analysis of DEGs between human BLCA and matched adjacent non-tumor tissues. E Scatter plot showing the expression of MFSD family members. F Circo’s map of GO terms-related MFSD family gene expression between human BLCA and matched adjacent non-tumor tissues. G The common genes of GO terms related to MFSD family genes were displayed using a Venn diagram based on the GSE190079 dataset. H MFSD12 expression between human BLCA and matched adjacent non-tumor tissues in the GSE190079 dataset. I MFSD12 expression between human BLCA and matched adjacent non-tumor tissues in TCGA. J WB analysis of MFSD12 expression in 4 pairs of clinical samples. K Detection of MFSD12 expression from tumor sections by immunohistochemical staining (40×). L Immunohistochemical scores of MFSD12 expression (on a scale of 0–4). Data represented as mean ± SD. Statistical analysis was performed using Student’s t-test.
MFSD12 promotes the growth of BLCA cells in vitro
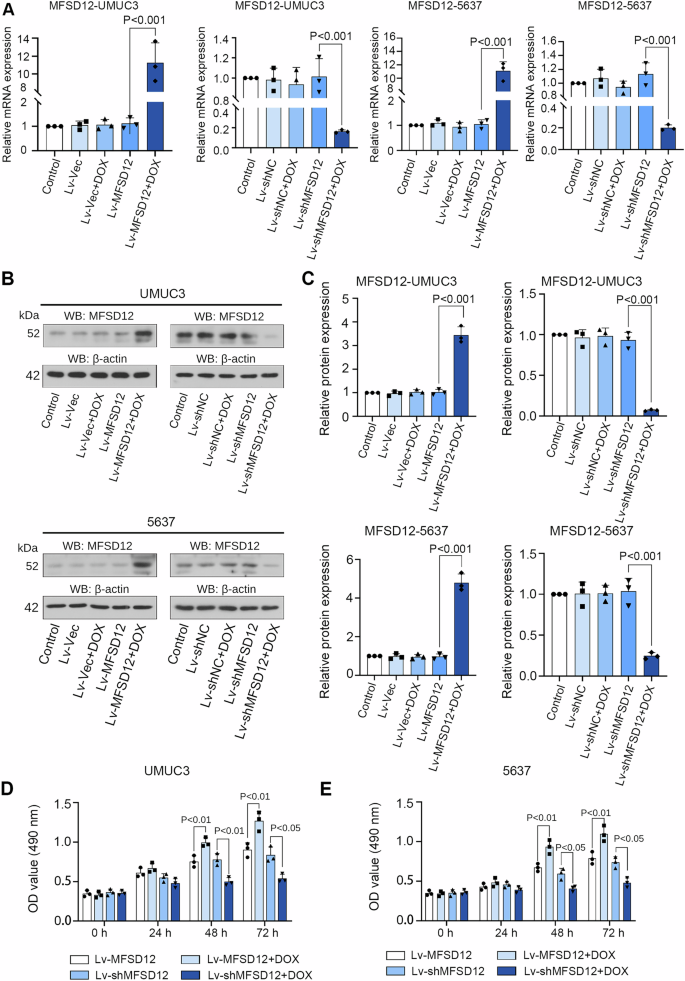
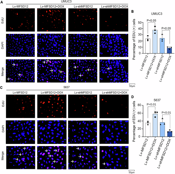
Further, we sought to investigate the molecular mechanism of MFSD12-mediated pathological functions in BLCA. Real-time qPCR (qRT-PCR) and western blot (WB) analyses showed that MFSD12 expression was significantly elevated in UMUC3 and 5637 cells with MFSD12 overexpression (DOX+), while MFSD12 shRNA-mediated knockdown significantly decreased the expression (DOX+) (Fig. 2A–C). We next examined the effect of MFSD12 on BLCA cell proliferation. The MTT assay showed that UMUC3 and 5637 cells with DOX-induced MFSD12 overexpression increased faster than those cells without DOX treatment. In contrast, MFSD12 knockdown (DOX+) inhibited cell proliferation of UMUC3 and 5637 cells (Fig. 2D, E). Similarly, EdU staining assays showed that DOX-induced MFSD12 overexpression dramatically increased BLCA cell proliferation, whereas its knockdown decreased BLCA cell proliferation (Fig. 3A–D). Then, flow cytometry was applied to detect the cell cycle progression of BLCA cells. As shown in Fig. 4A–D, MFSD12 knockdown (DOX + ) induced G0/G1-phase cell cycle arrest both in UMUC3 and 5637 cells. WB analysis further confirmed that MFSD12 knockdown (DOX + ) promoted cell cycle arrest by decreasing the expression of PCNA, CDK2, cyclin D, and cyclin E. In contrast, overexpression of MFSD12 (DOX + ) had the opposite effects (Fig. 5A, B).
A qRT-PCR analysis of MFSD12 expression after MFSD12 overexpression or knockdown in UMUC3 and 5637 cells with or without doxycycline (DOX) treatment. B, C WB analysis of MFSD12 expression in UMUC3 and 5637 cells after MFSD12 overexpression or knockdown. D The optical density (OD) value of UMUC3 cells with MFSD12 overexpression or knockdown in the MTT assay. E OD value of 5637 cells with MFSD12 overexpression or knockdown in the MTT assay. Data are means ± SD. n = 3 independent experiments. Statistical analysis was performed using one-way or two-way ANOVA.
A–D Representative EdU staining images and quantification of EdU-positive cells after MFSD12 overexpression or knockdown (400×). Data are means ± SD. n = 3 independent experiments. Statistical analysis was performed using one-way ANOVA.
A, B Flow cytometry analysis of cell cycle distribution in UMUC3 and 5637 cells after MFSD12 overexpression or knockdown. C, D Quantification of flow cytometry analysis of cell cycle distribution. Data are means ± SD. n = 3 independent experiments. Statistical analysis was performed using two-way ANOVA.
A, B WB analysis of PCNA, CDK2, cyclin D, and cyclin E in UMUC3 and 5637 cells after MFSD12 overexpression or knockdown. Data are means ± SD. n = 3 independent experiments. Statistical analysis was performed using Student’s t-test.
MFSD12 promotes tumor growth in vivo
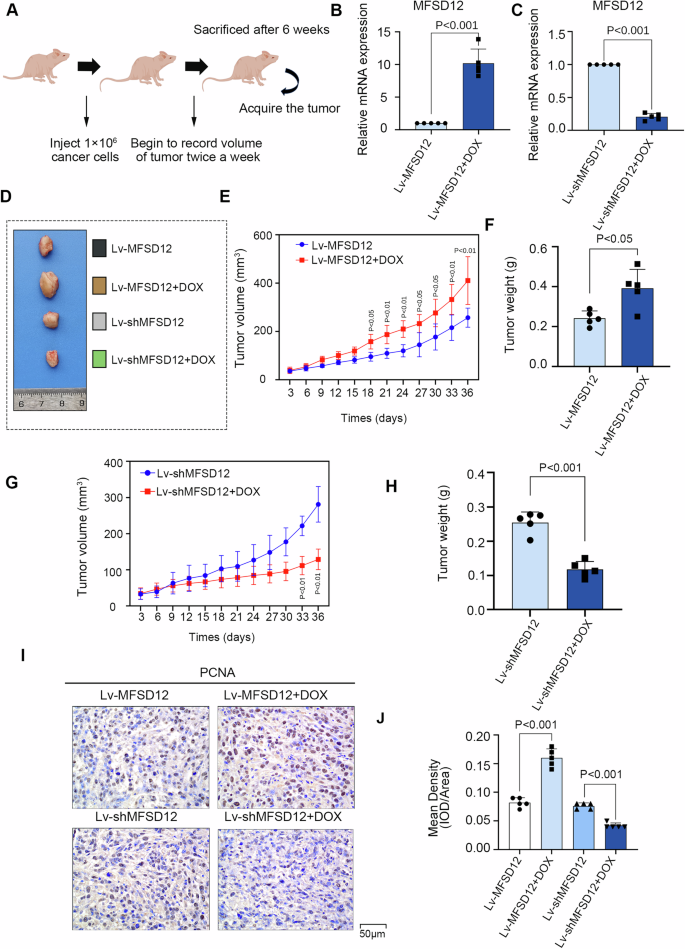
To further explore the role of MFSD12 in the growth in vivo, we established a xenograft tumor model using the UMUC3 cell line in nude mice (Fig. 6A). The qRT-PCR assay was conducted to detect MFSD12 mRNA expression in tumor tissues before and after DOX induction. The results showed that the mRNA expression of MFSD12 was elevated in tumor tissues following the overexpression of MFSD12 induced by DOX, whereas a reduction in MFSD12 expression was observed after DOX-induced MFSD12 knockdown (Fig. 6B, C). Subsequently, we performed a follow-up in vivo experiment to validate the role of MFSD12 in BLCA. Typical tumor pictures demonstrated that MFSD12 overexpression under DOX treatment effectively promoted the growth of tumors, while DOX-induced MFSD12 knockdown inhibited tumor growth in vivo (Fig. 6D). Compared with the LV-MFSD12 group, MFSD12 overexpression (DOX + ) accelerated the tumor growth rate and increased tumor weight in nude mice, and MFSD12 knockdown resulted in the opposite phenotypes (Fig. 6E–H). Cell proliferation in BLCA tissues was detected by the immunohistochemistry assay. Results showed that PCNA was highly expressed in MFSD12-overexpressed tumor tissues under DOX treatment, which was inhibited in MFSD12-silenced cells (Fig. 6I, J). In summary, these data proved that MFSD12 promoted tumor growth in BLCA.
A Flow chart depicting the study protocol with BALB/c-nude mice. B qRT-PCR analysis of MFSD12 expression in nude mice after MFSD12 overexpression. C qRT-PCR analysis of MFSD12 expression in nude mice after MFSD12 knockdown. D Representative photographs of tumors in nude mice after MFSD12 overexpression or knockdown. E Tumor volume after tumor xenografts in nude mice after MFSD12 overexpression. F Changes in tumor weight after tumor xenografts in nude mice after MFSD12 overexpression. G Tumor volume after tumor xenografts in nude mice after MFSD12 knockdown. H Changes in tumor weight after tumor xenografts in nude mice after MFSD12 knockdown. I, J Detection of PCNA expression from tumor sections by immunohistochemical staining (400×) in nude mice after MFSD12 overexpression or knockdown. Data are means ± SD. n = 5 independent experiments. Statistical analysis was performed using Student’s t-test or one-way ANOVA.
MFSD12 promotes the migration and invasion of BLCA cells in vitro
To characterize the role of MFSD12 in cell invasion and migration ability, the wound-healing scratch assay and Transwell assay were conducted in UMUC3 and 5637 cells. As shown in Fig. 7A, B, scratch test results revealed that DOX-induced MFSD12 overexpression enhanced the migratory capabilities of UMUC3 and 5637 cells, which was inhibited by DOX-induced MFSD12 knockdown. Moreover, the invasive capability was enhanced in MFSD12-overexpressed BLCA cells and reduced in MFSD12-silenced cells (Fig. 7C, D).
A Wound-healing scratch assay of UMUC3 and 5637 cells after MFSD12 overexpression or knockdown. B The percentage of healed wounds at 12 and 24 h. C, D Transwell assays for cell migration and invasion in UMUC3 and 5637 cells after MFSD12 overexpression or knockdown. Data are means ± SD. n = 3 independent experiments. Statistical analysis was performed using one-way ANOVA.
MFSD12 promotes lung metastasis in vivo
As shown in Fig. 8A, B, in vivo bioluminescence imaging results showed that MFSD12 promoted tumor growth, and the conclusion was further supported by quantitative analysis. In addition, we also found that DOX-induced MFSD12 overexpression increased the number of tumor metastatic nodules in mice, while its knockdown decreased it (Fig. 8C–E). Also, overexpression of MFSD12 increased the thickness of the alveolar septum (Fig. 8F). Collectively, these results indicated that MFSD12 promoted metastasis and invasion of the tumor, suggesting that MFSD12 might be a candidate tumor oncogene in BLCA progression.
A, B In vivo bioluminescence imaging in nude mice after MFSD12 overexpression or knockdown and quantification of these bioluminescence images. C Representative pictures of lungs in nude mice after MFSD12 overexpression or knockdown. D Representative pictures of hematoxylin-eosin staining of lungs (40×). E Number of metastatic nodules in the lung in nude mice after MFSD12 overexpression or knockdown. F The thickness of the alveolar septum in nude mice after MFSD12 overexpression or knockdown. Data are means ± SD. n = 5 independent experiments. Statistical analysis was performed using one-way ANOVA.
Transcriptomics and metabolomics analysis of MFSD12-overexpressing UMUC3 cells
To further explore the underlying mechanisms of MFSD12 in BLCA, we used metabolomics and transcriptomics. A schematic diagram of the data analytics workflow is shown in Supplementary Fig. 2A. The results of principal component analysis (PCA) showed significant differences between the Lv-MFSD12 group and the Lv-MFSD12 + DOX group (Supplementary Fig. 2B, C). In addition, the heatmap and volcano diagram in Supplementary Fig. 2D, E exhibited the differences in expression of DEGs between the two groups. Subsequently, the top 10 KEGG pathways and GO items were selected according to p-value. GO annotation for DEGs was shown in Supplementary Fig. 2F. In the biological process (BP) categories, the most significant terms were “mitotic nuclear division (GO:0140014)”, “mitotic sister chromatid segregation (GO:0000070)”, and “sister chromatid segregation (GO:0000819)”. In the cellular component (CC) categories, the most significant terms were “condensed chromosome, centromeric region (GO:0000779)”, “kinetochore (GO:0000776)”, and “condensed chromosome (GO:0000793)”. In the molecular function (MF) categories, the most prominent terms were “microtubule binding (GO:0008017)”, “microtubule motor activity (GO:0003777)”, and “tubulin binding (GO:0015631)”. The KEGG pathway analysis of DEGs revealed several classic signaling pathways, such as apoptosis, the Hippo signaling pathway, and the TGF-beta signaling pathway (Supplementary Fig. 2G).
To explore changes in tumor metabolites, we performed metabolomics analyses on MFSD12-overexpressing UMUC3 cells (Supplementary Fig. 3A). PCA and OPLS-DA plots demonstrated metabolic differences between the Lv-MFSD12 group and the Lv-MFSD12 + DOX group (Supplementary Fig. 3B, C). The heatmap displayed the expression levels of DEGs (Supplementary Fig. 3D). Subsequently, the targeted metabolomics data were subjected to KEGG enrichment analysis. As shown in Supplementary Fig. 3E, we noted that differential metabolites were closely correlated with Arginine biosynthesis, oxidative phosphorylation, and the AMPK signaling pathway. We also investigated the common pathways between metabolomics and transcriptomics. Glycolysis/Gluconeogenesis, Thermogenesis, and Foxo Signaling Pathway contributed to a better understanding of the molecular mechanisms associated with growth and lipid metabolism (Supplementary Fig. 3F).
Expression of MFSD12 is transcriptionally regulated by PLAGL2
The PLAG family contains three transcriptional activators, including, PLAG1, PLAGL1, and PLAGL2 [10]. We detected the mRNA expression of MFSD12 in BLCA cells after PLAG1, PLAGL1, or PLAGL2 siRNA knockdown. As shown in Fig. 9A, PLAGL2 siRNA knockdown resulted in the most significant reduction of MFSD12 expression in UMUC3 and 5637 cells. Therefore, we continued to explore the relationship between MFSD12 and PLAGL2. Following PLAGL2 overexpression, we found that UMUC3 and 5637 cells had higher levels of MFSD12 mRNA expression (Fig. 9B). Subsequently, the binding motif of PLAGL2 and the binding sites located on the MFSD12 promoter were predicted based on the JASPAR database (Fig. 9C). As shown in Fig. 9D, PLAGL2 overexpression markedly increased the luciferase activity of the region of −1750 to +86 reporter, −168~+86, and −135 ~ + 86. In addition, we conducted a ChIP assay to detect PLAGL2 binding to MFSD12 promoter regions in UMUC3 and 5637 cells. As shown in Fig. 9E, F, DNA fragments of the MFSD12 promoter regions were enriched by the anti-PLAGL2 antibody. These results demonstrated that the expression of MFSD12 was transcriptionally regulated by PLAGL2.
A MFSD12 mRNA expression in UMUC3 and 5637 cells after knockdown of the members of the PLAGL gene family (PLAG1, PLAGL1, and PLAGL2). B MFSD12 mRNA expression in UMUC3 and 5637 cells after PLAGL2 overexpression. C PLAGL2 binding sites on the MFSD12 promoter were predicted based on the JASPAR database (https://jaspar.elixir.no/). D Activities of the MFSD12 promoter of different lengths were detected by dual-luciferase reporter assay. E, F ChIP-PCR analysis of the interaction between PLAGL2 and the MFSD12 promoter. Data are means ± SD. Statistical analysis was performed using Student’s t-test or one-way ANOVA.
PLAGL2 promotes the growth, migration, and invasion of BLCA cells by regulating MFSD12 transcription
To explore whether PLAGL2 promoted the growth, migration, and invasion of BLCA cells by MFSD12 transcription, we first analyzed the effect of PLAGL2 on BLCA progression. UMUC3 cells overexpressing PLAGL2 (DOX + ) were used, and the overexpression efficacy of PLAGL2 was verified by qRT-PCR and WB assays (Supplementary Fig. 4A, B). We subsequently detected the role of PLAGL2 in BLCA cell proliferation using the MTT assay, and the pro-proliferative properties of PLAGL2 overexpression were demonstrated (Supplementary Fig. 4C). Then, the results of the transwell assay showed that overexpression of PLAGL2 promoted cell migration and invasion (Supplementary Fig. 4D, E). These results indicated that PLAGL2 promoted the growth, migration, and invasion of BLCA cells.
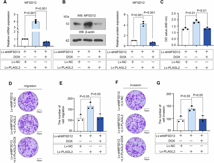
Next, we attempted to explore the influence of PLAGL2 on the regulation of MFSD12 in BLCA cells. As shown in Fig. 10A and B, the expression of MFSD12 was increased in UMUC3 cells after PLAGL2 overexpression, which was inhibited by DOX-induced MFSD12 silencing. MTT results exhibited that the enhanced cell ability caused by PLAGL2 overexpression was suppressed by MFSD12 knockdown in the presence of DOX (Fig. 10C). As shown in Fig. 10D–G, PLAGL2 overexpression led to a significant increase in cell migration and invasion ability in UMUC3 cells. This effect was effectively blocked by MFSD12 knockdown induced by DOX treatment. These results revealed that PLAGL2 promoted the growth, migration, and invasion of BLCA cells by regulating MFSD12 transcription.
A qRT-PCR analysis of MFSD12 expression in MFSD12-silenced UMUC3 cells with PLAGL2 overexpression. B WB analysis of MFSD12 expression in MFSD12-silenced UMUC3 cells with PLAGL2 overexpression. C OD value of MFSD12-silenced UMUC3 cells with PLAGL2 overexpression in the MTT assay. D–G Transwell assays for cell migration and invasion in MFSD12-silenced UMUC3 cells with PLAGL2 overexpression. Data are means ± SD. n = 3 independent experiments. Statistical analysis was performed using one-way ANOVA.
Discussion
BLCA is one of the most common malignant tumors of the urinary system, which seriously threatens human health and life17. The present study aimed to explore important genes in BLCA development and progression. Our bioinformatics analysis identified MFSD12 as a potential target for BLCA, and the study showed that MFSD12 expression was elevated in patients with BLCA. Subsequently, in vitro and in vivo functional experiments confirmed that the high expression of MFSD12 promoted tumor development by enhancing the proliferation, migration, and invasion of BLCA cells. Furthermore, MFSD12 was demonstrated to be regulated transcriptionally by PLAGL2, which was involved in the process of tumorigenesis. Therefore, we believe that MFSD12 might be a therapeutic target in the development of BLCA.
To explore new therapeutic targets for BLCA, we analyzed the public data from the GEO and TCGA databases. These results showed that MFSD12 expression was increased in BLCA. MFSD12 encodes a protein involved in the transmembrane transport of cysteine, and the potential of MFSD12 in promoting cancer progression has been reported5,7. Wei et al. reported that high MFSD12 expression was involved in the progression of melanoma, and MFSD12 promoted migration and invasion of melanoma cells6. Subsequently, our results were consistent with the results of bioinformatics analysis. The upregulation of MFSD12 was associated with an increase in both the volume and weight of tumors, and it significantly enhanced the growth, proliferation, migration, and invasion of BLCA cells. Therefore, these results revealed that MFSD12 had the potential to become a promising therapeutic target in BLCA. We acknowledge that the limited sample size is a significant limitation of our study, however, we cannot collect enough sample for more comprehensive analysis. To increase the generalization of our findings, we will increase the sample size in future studies.
PLAGL2 is a member of the PLAG family of proteins, and it is important for many cellular processes by regulating the expression of downstream target genes18. Although the transcription activation role of PLAGL2 has been reported in BLCA19, the transcriptional regulation of MFSD12 by PLAGL2 in BLCA has never been illustrated. In the present study, GEO databases analysis (GSE121072, ID: ENSG00000161091) showed that the expression of MFSD12 was decreased in PLAGL2-knockout liver cancer cells. JASPAR database identified the PLAGL2 binding sequence on the MFSD12 promoter. Therefore, we explored the relationship between MFSD12 and PLAGL2 and found that MFSD12 is transcriptionally regulated by PLAGL2 in BLCA. Thus, it was hypothesized that MFSD12 promoted the progression and metastasis of BLCA through transcriptional regulation by PLAGL2. The oncogenic role of MFSD12 and its functional association with PLAGL2 were also identified in BLCA cells. Interestingly, PLAGL2 and PLAG1 showed highly similar structure and function10, and they may exert a tumor-promoting effect in BLCA through similar mechanisms. In the future, it is worth exploring the role of PLAG1 in the progression and development of BLCA.
To further explore the function of MFSD12 in cancer, we first performed transcriptomics on MFSD12-overexpressing UMUC3 cells. Specifically, we found that the Notch signaling pathway, TGF-beta signaling pathway, and Hippo signaling pathway were involved in MFSD12-overexpressing UMUC3 cells. Furthermore, research has shown that metabolomics is an important analytical technology for urothelial cancer detection and biomarker discovery since direct contact between urine and nerve cells in the bladder20. MFSD12 overexpression affects arginine biosynthesis, and there is a significant correlation between arginine biosynthesis and tumor growth. Interestingly, the common signaling pathway between transcriptomics and metabolomics was explored. Glycolysis/Gluconeogenesis, Thermogenesis, and Foxo Signaling Pathway contributed to a better understanding of the molecular mechanisms associated with growth and lipid metabolism. The application of transcriptomics and metabolomics enriched the article, but the verification of specific downstream mechanisms was worth exploring in future studies.
In conclusion, our study revealed that MFSD12 expression was increased in BLCA and was associated with the aggressive progression of cancer. In addition, MFSD12 was regulated transcriptionally by PLAGL2, further promoting the proliferation, migration, and invasion of BLCA cells. Our findings might provide a potential therapeutic target for BLCA.
Methods
Data retrieval and preprocessing
The GSE190079 dataset was downloaded from the GEO database (https://www.ncbi.nlm.nih.gov/geo/). GEO2R, an interactive web tool, was applied to detect DEGs through the comparison of two sample groups. Then, DEGs were further analyzed using GO and KEGG through the R package, to explore the functional annotation. In addition, TCGA dataset was downloaded from TCGA Data Portal (https://tcga-data.nci.nih.gov/tcga/). The survival analysis was performed to evaluate the prognostic value of MFSD12 utilizing data from TCGA-BLCA data and employing R packages. Furthermore, UMUC3 samples were harvested for transcriptomics and metabolomics analyses. The quality of DEGs was measured using PCA. Heatmap schemes and volcano plots were generated with the R package. Similarly, GO and KEGG were conducted for further biological functional analysis. Microsoft Power Point was used to generate illustrations and schematic representations, and illustrations were assembled using Adobe Photoshop.
Clinical samples
A total of 20 pairs of BLCA tissues and adjacent non-cancerous tissue samples were collected from patients diagnosed with BLCA, with an age range of 31 to 77 years. Among the tumor samples, n = 5 from TNM stage I, n = 8 from TNM stage II, and n = 7 from TNM stage III, comprising 19 male and 1 female participants. All participants provided written informed consent. All experiments were approved by the Ethics Committee of the First Hospital of China Medical University, and all procedures were performed following the Declaration of Helsinki.
Cell culture and treatment
Two BLCA cell lines (UMUC3 and 5637 cells) were purchased from iCell Bioscience Inc. (China). UMUC3 was maintained in RPMI-1640 medium (31800; Solarbio, China) containing 10% FBS. 5637 cells were maintained in MEM medium (G4550; Service-bio, China) containing 10% FBS. These cells were incubated at 37 °C in a 5% CO2 incubator. BLCA cells were infected with lentivirus using pLVX-TetOne-Puro-MFSD12 (Lv-MFSD12) or empty vector (Lv-Vec). Moreover, the inducible MFSD12 shRNA lentiviral vectors were generated based on a Tet-pLKO-puro vector (Lv-shMFSD12). After 24 h of lentivirus infection, the medium was replaced with the fresh growth medium containing puromycin to select and establish stably transfected cells. Subsequently, the cells were treated with or without 1 μg/mL doxycycline (DOX)21. In addition, we constructed a PLAGL2 overexpression plasmid (Lv-PLAGL2). The empty vector Lv-NC was used as a control.
MTT assay
For the MTT assay, the cell viability of UMUC3 and 5637 cells was measured by MTT assay kits (KGA311; KeyGen Biotechnology, China). Cells were seeded at 4 × 103 per well in 96-well plates. Then, 50 μL of MTT was added to each well and incubated with the cells for 4 h. After DOX treatment for 24, 48, and 72 h, cell viability was determined by the MTT assay. The absorbance was read at 490 nm wavelength by a microplate reader (800TS; BIOTEK, USA).
EdU staining
EdU staining was performed using EdU kits (KGA335; KeyGen Biotechnology, China) according to the manufacturer’s instructions. The cells were incubated with EdU at a final concentration of 10 μM for 2 h. After fixation, cells were washed twice with PBS. A total of 0.1 mL 0.5% Triton X-100 in PBS was added to each well and incubated at room temperature for 20 min. Cells were then incubated with Click-iT reaction cocktail for 30 min in the dark. Subsequently, DAPI was added for nuclear staining for 5 min. Finally, Images were captured with a fluorescence microscope (IX53; OLYMPUS, Japan).
Flow cytometry
Cell cycle progression was detected by flow cytometry using a cell cycle detection kit (KGA335; KeyGen Biotechnology, China). The fixed cells were washed twice with PBS and then treated with 500 μL PI/RNase A at room temperature for 30 min in the dark. Subsequently, the cells were immediately analyzed via flow cytometry.
Scratch wound healing assay
Cell migration was evaluated by scratch wound healing assay. Before scratching, the medium was changed to serum-free medium and treated with mitomycin C (M0503; SIGMA, USA) for 1 h. Scratches were generated using 200 µl pipette tips, and the cells were washed once with serum-free medium to remove cell debris. Migrated cells were photographed by a microscope at 0, 12, and 24 h after scratching.
Transwell assay
The migration and invasion capacity of BLCA cells were detected by transwell assays. For the migration assay, the cell suspension (5 × 103 cells/well) was plated into the upper chamber pre-coated with 1 μg/μL Matrigel. Then, the transwell chamber was placed into a 24-well plate with each well-containing 800 μL culture medium supplemented with 10% FBS. Moreover, 5 × 104 cells were incubated for invasion assays. 200 μL of cell suspension was added to the upper chamber, and 800 μL culture medium containing 10% FBS was added to the lower chamber. The cells were subsequently fixed with 4% paraformaldehyde for 20 min and stained with 0.5% crystal violet dye at room temperature. The relative percentage of positive cells was counted by an inverted microscope (IX53; OLYMPUS, Japan).
qRT-PCR
Total RNA was extracted from tissue samples and cells using the TriPure Isolation Reagent (RP1001; BioTeke, China), and cDNA was then synthesized using BeyoRT II M-MLV reverse transcriptase (D7160L, Beyotime, China). Next, real-time qPCR was performed based on the ExicyclerTM 96 fluorescence quantitative PCR machine (BIONEER, Korea). The relative mRNA levels were calculated using the 2−△△CT method with normalization to β-actin mRNA. Primers were synthesized by General Biology Inc. (China), and specific primers are listed in Supplementary Table 1.
WB analysis
Total proteins were isolated from BLCA cells using cell lysis buffer (P0013B; Beyotime, China) and were quantified using a BCA protein assay kit (P0009; Beyotime, China). Protein samples were subjected to gel electrophoresis on 5% or 11% SDS-polyacrylamide gel electrophoresis gels. After transferring to the polyvinylidene difluoride membrane (LC2005; Thermo Fisher Scientific, USA), separated protein bands were blocked with bovine serum albumin (BSA; BS043; Biosharp, China) for 1 h at room temperature. Membranes were incubated with primary antibodies and horseradish peroxidase-conjugated anti-rabbit secondary antibody. Detailed antibody information is listed in Supplementary Table 2. Binding sites were visualized using the enhanced chemiluminescence reagent. Prior to being incubated with primary antibodies, the membranes were cropped according to the molecular weights of the target proteins. Furthermore, the blots shown in the Supplementary Fig. 5 were labeled with their molecular weights.
Dual-luciferase reporter assay
The dual-luciferase reporter assay was performed with the dual-luciferase reporter assay kit (KGAF040; KeyGen Biotechnology, China). MFSD12 promoter sequences of varying lengths were inserted into the pGL3-Basic luciferase reporter vector. Data was normalized for transfection efficiency by dividing firefly luciferase activity with that of renilla luciferase.
ChIP-PCR assay
ChIP-PCR assays were performed according to the previous description22. In brief, the samples were sonicated and diluted using 1.8 mL ChIP dilution buffer containing 1 mM PMSF to a final volume of 2 mL. For DNA immunoprecipitation, protein A + G Agarose/Salmon Sperm DNA was added and incubated at 4 °C for 1 h. The target gene was amplified using a PCR amplification instrument (BIOER TC-96GH (b); BIOER, China), and the amplified PCR products were analyzed through agarose gel electrophoresis. The primers are listed in Supplementary Table 1.
Tumor xenograft model
Male BALB/c nude mice (4-5 weeks old) were randomly divided into 4 groups (Lv-MFSD12, Lv-MFSD12 + DOX, Lv-shMFSD12, Lv-shMFSD12+DOX). The living environment was maintained at 22 ± 1 °C and 45–55% humidity. The lighting cycle followed a 12 h light/dark pattern. After adapting the environment for a week, each mouse was subcutaneously injected with 1 × 106 UMUC3 cells to establish the mouse xenograft model. Mice received drinking water supplemented with 5% sucrose plus 1 mg/ml DOX and the solution was changed twice a week. The size of the tumor was determined twice a week after cell injection and the mice were sacrificed after 6 weeks.
To determine the role of MFSD12 in lung metastasis, the lung metastasis model was performed. Briefly, 1 × 106 UMUC3 cells were injected into the tail vein of per mouse. Mice also received drinking water supplemented with 5% sucrose plus 1 mg/ml DOX, and the solution was changed twice a week. Six weeks after inoculation, lung metastasis was evaluated by bioluminescence using an in vivo imaging system. Ten minutes before imaging, mice were injected with luciferin (300 mg/kg) and imaged. After imaging, mice were sacrificed, and lung tissues were isolated for follow-up experiments. Laboratory Animal Welfare and Ethical review was obtained from China Medical University (KT2020037). We have complied with all relevant ethical regulations for animal use.
Immunohistochemistry
Immunohistochemistry was performed as described previously23. Briefly, the tumor tissue sections were boiled in an antigen retrieval solution for 10 min and then incubated with 3% H2O2 for 15 min. The sections were blocked with 1% BSA for 15 min at room temperature and incubated overnight with the respective primary antibody at 4 °C overnight. The next day, the corresponding secondary antibody was incubated at room temperature for 1 h. The antibodies used for immunohistochemistry are listed in Supplementary Table 2. Finally, immunohistochemistry products were observed under the microscope (BX53; OLYMPUS, Japan).
Statistics and reproducibility
Results were shown as mean ± standard deviation (SD). All the data were statistically analyzed using GraphPad Prism 9.5.0 (GraphPad Prism, San Diego, CA, USA). The differences between the two groups were analyzed using analysis of Student’s t-test, while the differences among multiple groups were analyzed using one-way or two-way analysis of variance (ANOVA). Tukey’s test was used to estimate multiple comparisons. P < 0.05 was considered statistically significant.
Reporting summary
Further information on research design is available in the Nature Portfolio Reporting Summary linked to this article.
Data availability
The source data underlying the graphs in the main figures are available at Supplementary Data 1. The data of transcriptomics and metabolomics are available at Supplementary Data 2 and Dryad database (https://doi.org/10.5061/dryad.b5mkkwhrt). The uncropped blot images are provided in Supplementary Fig. 5. The other data that supports the findings of this study are available from the corresponding author upon reasonable request.
References
Sung, H. et al. Global Cancer Statistics 2020: GLOBOCAN Estimates of Incidence and Mortality Worldwide for 36 Cancers in 185 Countries. CA Cancer J. Clin. 71, 209–249 (2021).
Antoni, S. et al. Bladder Cancer Incidence and Mortality: A Global Overview and Recent Trends. Eur. Urol. 71, 96–108 (2017).
Sanli, O. et al. Bladder cancer. Nat. Rev. Dis. Prim. 3, 17022 (2017).
Patel, V. G., Oh, W. K. & Galsky, M. D. Treatment of muscle-invasive and advanced bladder cancer in 2020. CA Cancer J. Clin. 70, 404–423 (2020).
Adelmann, C. et al. MFSD12 mediates the import of cysteine into melanosomes and lysosomes. Nature 588, 699–704 (2020).
Wei, C. et al. Bioinformatics-based analysis reveals elevated MFSD12 as a key promoter of cell proliferation and a potential therapeutic target in melanoma. Oncogene 38, 1876–1891 (2019).
Zheng, X. et al. Spatial Density and Distribution of Tumor-Associated Macrophages Predict Survival in Non-Small Cell Lung Carcinoma. Cancer Res. 80, 4414–4425 (2020).
Wang, Y., Ma, C., Zhang, H. & Wu, J. Novel protein pp3501 mediates the inhibitory effect of sodium butyrate on SH-SY5Y cell proliferation. J. Cell Biochem 113, 2696–2703 (2012).
Hensen, K., Van Valckenborgh, I., Kas, K., Van de Ven, W. & Voz, M. The tumorigenic diversity of the three PLAG family members is associated with different DNA binding capacities. Cancer Res. 62, 1510–1517 (2002).
Wu, L. et al. PLAGL2 promotes the proliferation and migration of gastric cancer cells via USP37-mediated deubiquitination of Snail1. Theranostics 11, 700–714 (2021).
Zheng, H. et al. PLAGL2 regulates Wnt signaling to impede differentiation in neural stem cells and gliomas. Cancer Cell 17, 497–509 (2010).
Zhao, Z. et al. The PLAGL2/MYCN/miR-506-3p interplay regulates neuroblastoma cell fate and associates with neuroblastoma progression. J. Exp. Clin. Cancer Res. 39, 41 (2020).
Landrette, S. F., Madera, D., He, F. & Castilla, L. H. The transcription factor PlagL2 activates Mpl transcription and signaling in hematopoietic progenitor and leukemia cells. Leukemia 25, 655–662 (2011).
Qu, G., Xu, Y., Wan, S. P. & Yang, G. Expression of PLAGL2 in bladder urothelial carcinoma and its relationship to lymph node metastasis and survival. Sci. Rep. 8, 6044 (2018).
Roblek, M. et al. The Solute Carrier MFSD1 Decreases the Activation Status of β1 Integrin and Thus Tumor Metastasis. Front Oncol. 12, 777634 (2022).
Yang, H. et al. MFSD4A inhibits the malignant progression of nasopharyngeal carcinoma by targeting EPHA2. Cell Death Dis. 13, 332 (2022).
Yang, F. et al. Monomethyl lithospermate alleviates ischemic stroke injury in middle cerebral artery occlusion mice in vivo and protects oxygen glucose deprivation/reoxygenation induced SHSY-5Y cells in vitro via activation of PI3K/Akt signaling. Front Pharm. 13, 1024439 (2022).
Yang, T. et al. Selenium sulfide disrupts the PLAGL2/C-MET/STAT3-induced resistance against mitochondrial apoptosis in hepatocellular carcinoma. Clin. Transl. Med. 11, e536 (2021).
Chen, H., Yang, W., Li, Y. & Ji, Z. PLAGL2 promotes bladder cancer progression via RACGAP1/RhoA GTPase/YAP1 signaling. Cell Death Dis. 14, 433 (2023).
Juang, H. H. et al. The Clinical Experiences of Urine Metabolomics of Genitourinary Urothelial Cancer in a Tertiary Hospital in Taiwan. Front Oncol. 11, 680910 (2021).
Du, X. et al. FGFR3 stimulates stearoyl CoA desaturase 1 activity to promote bladder tumor growth. Cancer Res. 72, 5843–5855 (2012).
Yang, Y. et al. Silencing of long non-coding RNA H19 downregulates CTCF to protect against atherosclerosis by upregulating PKD1 expression in ApoE knockout mice. Aging (Albany NY) 11, 10016–10030 (2019).
Zhou, Y. et al. Butein suppresses hepatocellular carcinoma growth via modulating Aurora B kinase activity. Int J. Biol. Sci. 14, 1521–1534 (2018).
Acknowledgements
This study was funded by the Scientific Research Project of the Education Department of Liaoning Province (grant no. QN2019008) and China Medical University’s 2018 “Youth Support Program” (Natural Science) (grant no. QGZ2018041).
Author information
Authors and Affiliations
Contributions
J.N.H. conceived the study, performed the experiments, analyzed the data, and wrote the manuscript. C.M.D. conceived the study and performed the experiments. X.D.S. and X.Y.B. analyzed the data and drafted the manuscript. Z.K.Q., H.Z. and Y.J.J. analyzed the data. T.L. drafted the manuscript. X.J.M. supervised the entire project and edited the manuscript.
Corresponding author
Ethics declarations
Competing interests
The authors declare no competing interests.
Peer review
Peer review information
Communications Biology thanks the anonymous reviewers for their contribution to the peer review of this work. Primary Handling Editors: Dr Keith Syson Chan and Dr Ophelia Bu.
Additional information
Publisher’s note Springer Nature remains neutral with regard to jurisdictional claims in published maps and institutional affiliations.
Rights and permissions
Open Access This article is licensed under a Creative Commons Attribution-NonCommercial-NoDerivatives 4.0 International License, which permits any non-commercial use, sharing, distribution and reproduction in any medium or format, as long as you give appropriate credit to the original author(s) and the source, provide a link to the Creative Commons licence, and indicate if you modified the licensed material. You do not have permission under this licence to share adapted material derived from this article or parts of it. The images or other third party material in this article are included in the article’s Creative Commons licence, unless indicated otherwise in a credit line to the material. If material is not included in the article’s Creative Commons licence and your intended use is not permitted by statutory regulation or exceeds the permitted use, you will need to obtain permission directly from the copyright holder. To view a copy of this licence, visit http://creativecommons.org/licenses/by-nc-nd/4.0/.
About this article
Cite this article
He, J., Dong, C., Song, X. et al. MFSD12, transcriptionally regulated by PLAGL2, promotes bladder cancer progression. Commun Biol 8, 1402 (2025). https://doi.org/10.1038/s42003-025-08801-6
Received:
Accepted:
Published:
Version of record:
DOI: https://doi.org/10.1038/s42003-025-08801-6












