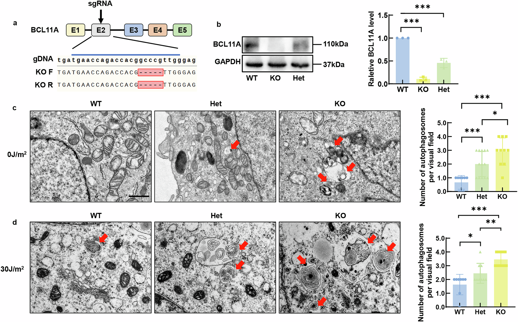
Fig. 1: BCL11A deficiency increases autophagic vacuoles in HaCaT cells.
From: BCL11A deficiency protects epidermis from UVB-induced damage through promotion of autophagy

a Schematic of the BCL11A gene and the CRISPR/Cas9 guide RNA (sgRNA) target site. b Western Blot and quantitative grayscale analysis of BCL11A haploid knockout and diploid knockout. Grayscale normalized to GAPDH of WT. c, d TEM was employed to examine the morphology and quantify autophagic vacuole numbers in WT, Het and KO cells with or without UVB irradiation. The red arrow indicates the autophagic vacuoles. Scale bar: 1 µm. Data are represented as mean ± SD. (n = 8–9 fields per WT group, n = 11–13 field per HET or KO group). One-way ANOVA, ns no significance, *P ≤ 0.05, **P ≤ 0.01, ***P ≤ 0.001.