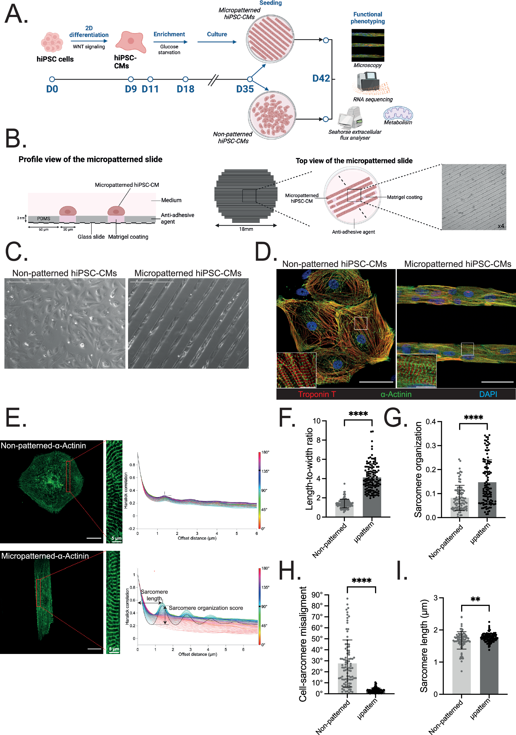
Fig. 1: Linear micropatterning of human cardiomyocytes improves morphological features and sarcomere organization.
From: Myocardial disarray drives metabolic inefficiency in human cardiomyocytes

A Schematic overview of the study. On day 35 of differentiation, hiPSC-CMs were seeded onto micropatterned or non-patterned slides for 7 days before functional phenotyping. Created in BioRender. B Schematic representation of the profile (left) and top (right) view of the adhesive micropatterns. Created with Biorender.com. C Representative phase-contrast images of non-patterned cells (left) and micropatterned-cells (right), scale bar 400 µm. D Representative immunofluorescence images of non-patterned and micropatterned hiPSC-CMs, for alpha-sarcomeric actinin (green), cardiac Troponin T2 (red) at day 7 after seeding. DAPI (blue) was used to stain nuclei. The insert represents a zoomed view of sarcomeres. Global scale bar 100 µm, insert scale bar 10 µm. E Automated measures of sarcomere organization and sarcomere length. (Left) Immunofluorescence images of non-patterned (top) and micropatterned (bottom) hiPSC-CMS. Scale bar 25 µm. (Right) Haralick correlation metric computed at multiple offset distances and angles to determine sarcomere organization and sarcomere length. Sarcomere organization score is the maximum amplitude of the decaying sinusoidal trace. Sarcomere length is the distance to the first peak. Scatter plots show quantification data for length-to-width ratio (F), sarcomere organization (G) and cell-sarcomere misalignment (H) and sarcomere length (I). n = 138 non-patterned cells, n = 120 micropatterned cells; N = 3–4 differentiations. Results, mean ± standard deviation. Statistical analyses: Unpaired t-test was used for F–I. **P < 0.01, ****p < 0.0001 for the comparisons indicated.