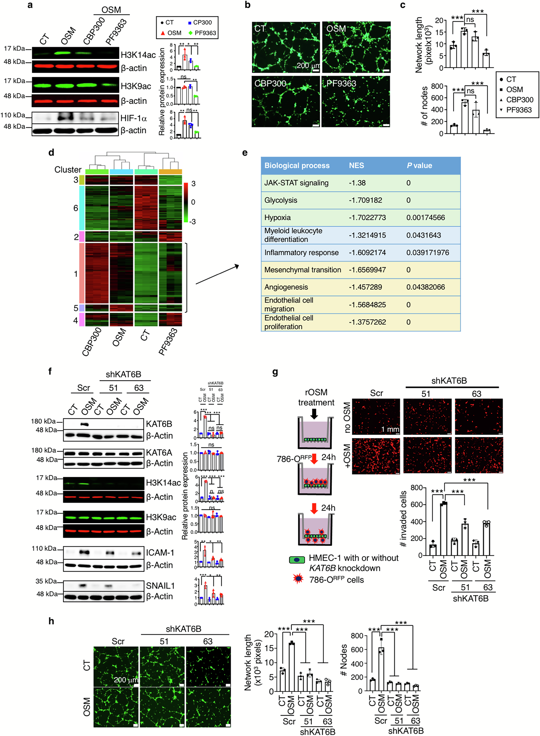
Fig. 5: KAT6B activity mediates OSM-induced EC phenotypes.
From: Oncostatin M induces epigenetic reprogramming in renal cell carcinoma-associated endothelial cells

a HMEC-1 cells were treated or untreated with recombinant human OSM and with histone acetyltransferase inhibitors (CBP300, a EP300 inhibitor; or PF9363, a KAT6 inhibitor). Total proteins from CT (0 ng hOSM), OSM (10 ng/ml hOSM), CBP300 (10 ng/ml hOSM + 10 μM CBP300), or PF9363 (10 ng/ml hOSM + 30 μM PF9363) were isolated after 48 h. The concentrations of the inhibitors followed the published protocols and were selected empirically. Western blotting was performed for the expression of H3K14ac, H3K9ac, and HIF-1α. Uncropped blots are shown in Fig. S8. b EC cord formation assay of CT, OSM, CBP300, and PF9363 experimental groups. Prior to seeding onto Matrigel (growth-factor-reduced), samples were labeled with CellTracker Green CMFDA (1 μM). Images were obtained after 6 h using fluorescence microscopy. Scale bars are 200 μm. c Quantification of the experiment in (b) by measuring total network length and number of nodes (branching points). OSM significantly induces cord formation compared with the CT group. Treating hOSM-stimulated ECs with KAT6 inhibitor PF9363 reduces the cord formation, while EP300 inhibitor CBP300 has no effect. Each data point represents an independent experiment. d Heatmap of HMEC-1 cells from CT, OSM, PF9363, and CBP300 groups by unsupervised hierarchical clustering based on normalized gene expression levels (TPM, transcripts per million; Supplementary Data 1). Heatmap shows that the OSM and CT groups are located in different branches of clusters. EP300 inhibitor (CBP300) has a limited effect on the overall gene expression profile altered by OSM. In contrast, CT and OSM + PF9363 show similarity in hierarchical grouping. In particular, two clusters (Clusters 1 and 5; bracketed) upregulated by hOSM are reverted to the CT levels by KAT6 inhibitor PF9363. Each column represents one individual sample. e Gene set enrichment analysis of HMEC-1 genes in Clusters 1 and 5 of the heatmap shown in (d). These clusters compare the PF9363-rescued gene sets (PF9363) with the corresponding clusters in the OSM treatment group and the control (untreated with OSM). These genes represent those reverted by treatment of PF9363 (OSM+inhibitor PF9362) versus the OSM treatment group, to a level similar to the control (CT, untreated with OSM or PF9362). They show gene set enrichment in biological processes similar to those identified as common pathways in hOSM-treated HMEC-1 cells (Fig. 1c). f Western blotting of proteins from HMEC-1 cells with (shKAT6B-51 and -63) or without (Scr) KAT6B knockdown, treated with (OSM) or without (CT) hOSM, for representative OSM downstream targets. hOSM can induce expression of KAT6B, and the knockdown efficiency is confirmed by the lack of KAT6B protein expression in shKAT6B lines. Correspondingly, H3K14ac expression is induced by hOSM, and the induction is ameliorated in KAT6B knockdown. Conversely, KAT6B knockdown has no effect on the expression of KAT6A and H3K9ac with or without hOSM treatment. Importantly, hOSM can induce the expression of ICAM-1 and SNAIL1, and loss of KAT6B reduces the extent of induction. Uncropped blots are shown in Fig. S9. This result also validates the specificity of anti-KAT6B and anti-H3K14ac antibodies, as no signal was detected in KAT6B knockdown samples. g The schematic showing how cancer cell invasion through the EC monolayer was evaluated (left panel). The invasive cancer cells (RFP positive cells) across the EC monolayer was observed using fluorescence microscopy. Quantification of invasive cell numbers is shown in the bar graph. Each data point represents one independent experiment. KAT6B knockdown reduces the extent of ccRCC cell invasion. Scale bars are 1 mm. h Cord formation assay to test the angiogenic ability of HMEC-1 treated with (OSM) or without (CT) hOSM, and with or without KAT6B knockdown. HMEC-1 were grown on Matrigel (growth-factor-reduced). Quantification of network length and number of nodes is shown on the right. Each data point represents one independent experiment. hOSM can induce cord formation, and KAT6B knockdown can ameliorate the induction. Scale bars are 200 μm. Statistical testing of Western blotting quantification was performed by a two-tailed paired Student’s t-test. ns no significance; *P ≤ 0.05; **P ≤ 0.01. Other statistical tests were performed by one-way ANOVA (Tukey post hoc test). ***P ≤ 0.001. Error bars show the standard deviation. The source data points for quantification are provided in Supplementary Data 2.