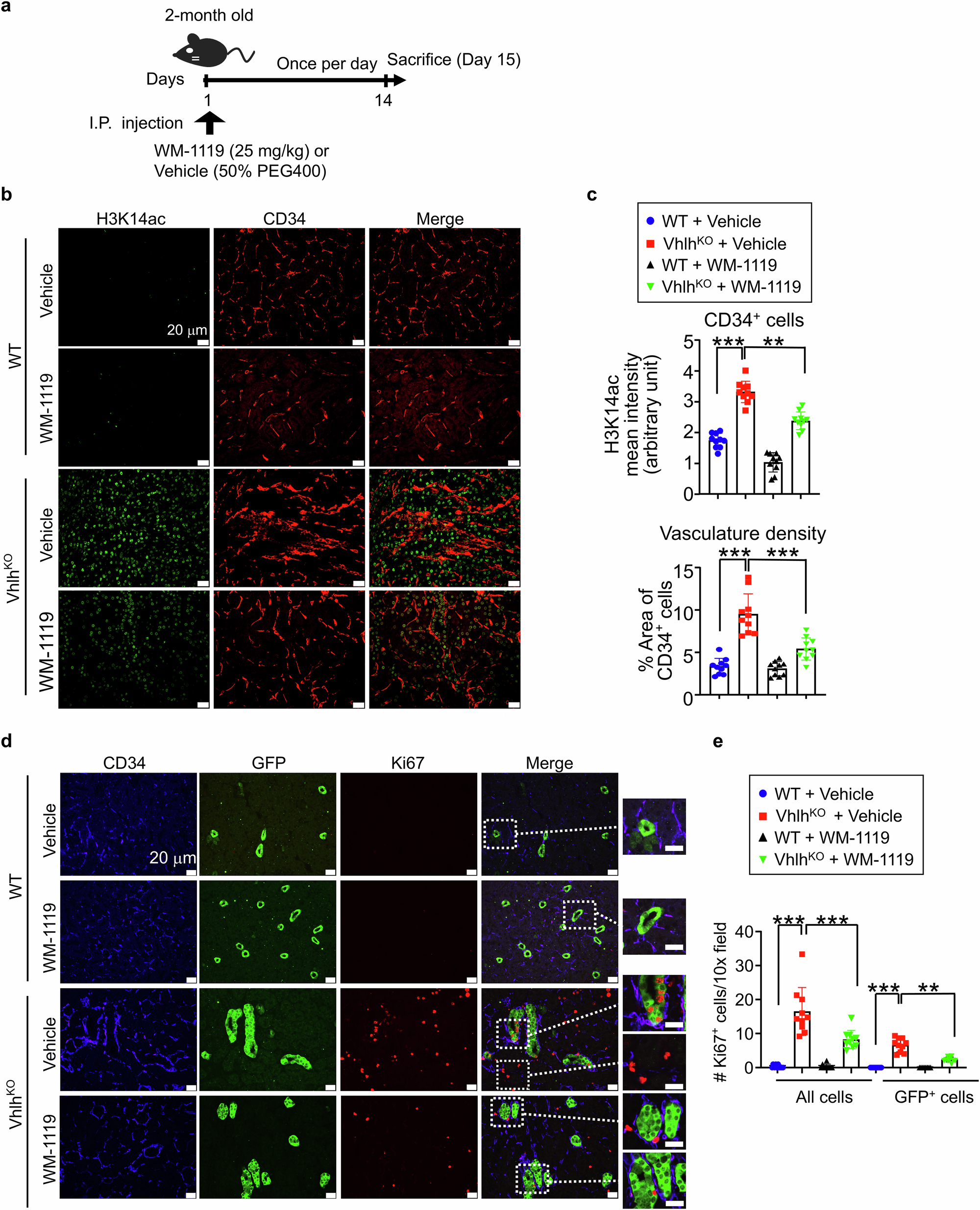
Fig. 6: Inhibiting Kat6 activity reduces the phenotypes of conditional Vhlh KO mice.
From: Oncostatin M induces epigenetic reprogramming in renal cell carcinoma-associated endothelial cells

a Two-month-old WT or VhlhKO mice were treated with WM-1119 (KAT6 inhibitor, 25 mg/kg) or vehicle [50% PEG400 in ddH2O (v/v)] by I.P. injection once per day for 14 days. The concentration of the inhibitor followed the published protocols and selected empirically. b Double staining of H3K14ac (green) and CD34 (red) in WT or VhlhKO kidney tissue treated with WM-1119 or vehicle. Scale bars are 20 μm. c Quantification of H3K14ac intensity in ECs (CD34+), and the percent area of CD34+ cells in WT or VhlhKO tissue treated with or without WM-1119. WM-1119 can reduce the levels of H3K14ac in CD34+ cells and vascular density compared with the untreated counterparts. The intensity of H3K14ac and percentage of CD34 positive cells were quantified by CellProfiler (version 4.2.5) per the supplier’s instructions. n = 10. Each data point represents one animal. d Triple staining for CD34 (blue), GFP (green), and Ki67 (red) in WT or VhlhKO tissue treated with WM-1119 or vehicle. Scale bars are 20 μm. e Quantification of Ki67+ cells in all cells or in GFP+ cells from (d). n = 10. Each data point represents one animal. Statistical testing was performed by one-way ANOVA (Tukey’s post hoc test). ns: no significance; ***P ≤ 0.001. Error bars show the standard deviation. The source data points for quantification are provided in Supplementary Data 2.