Abstract
Protein analysis strategies involving targeted protein degradation are powerful approaches to determine gene functions. Auxin-inducible degron (AID) is among the most widely used methods for target protein knockdown. This system enables the rapid depletion of AID-tagged target proteins in an auxin-dependent manner. Various improved AID methods have been developed to date; however, the requirement to tag the target proteins remains a common challenge. Here, we demonstrated the efficiency of an affinity linker-based super-sensitive AID system for the conditional knockdown of target proteins in cultured animal cells and mouse embryos. This system combines the improved AID method with a small protein binder, enabling the control of green fluorescent protein and mCherry fusion proteins. Additionally, this system can be used to degrade tag-free targets, such as Ras proteins. We also developed caged 5-adamantyl-indole-3-acetic acid that precisely controlled targeted protein degradation under light irradiation. This advanced technique aids in the degradation of endogenous proteins of interest and can be used to develop new technologies for localized protein degradation.
Similar content being viewed by others
Introduction
Targeted protein degradation (TPD) systems are widely used for investigating gene functions. Among them, the auxin-inducible degron (AID) system enables the degradation of target proteins in an auxin-dependent manner1,2,3,4. In this system, plant F-box protein transport inhibitor response 1 (TIR1), also known as an auxin receptor, is introduced into non-plant eukaryotes. Then, TIR1 forms a Skip1–Cul1–Fbox (SCF) complex with endogenous components. In these organisms, AID tag-fused target protein is polyubiquitinated by SCF–TIR1 in an auxin-dependent manner and degraded by the 26S proteasome5,6. In vertebrate cells, TIR1 from Oryza sativa (OsTIR1) and indole-3-acetic acid (IAA) are commonly used. Recently, some improved AID methods have been developed to reduce cytotoxicity caused by excess auxin7. In the super-sensitive AID (ssAID) system, OsTIR1F74A mutant and 5-adamantyl-IAA (5-Ad-IAA) are used. In contrast, AID2 system uses the OsTIR1F74G mutant in combination with 5-phenyl-IAA. In both systems, TPD can be efficiently induced using nanomolar to picomolar concentrations of the respective auxin analogs8,9.
In all AID systems, AID tag must be fused to the target protein to facilitate recognition by the degradation machinery. However, fusing an AID tag to endogenous proteins requires genetic manipulation, which poses a significant challenge for organisms in which genome editing is difficult. Moreover, basal degradation, in which AID-tagged proteins are partially degraded even in the absence of auxin, has been reported in the classical AID system10,11,12,13. In some cases, target proteins fused with an AID tag are degraded even in the absence of auxin. These issues highlight two major limitations of the AID system, namely the difficulty of introducing AID tags and potential destabilization of target proteins caused by the tags. To address these challenges, it will be advantageous to leverage existing universal tags, such as green fluorescent protein (GFP), which are widely used for protein labeling. Alternatively, a novel AID system capable of directly recognizing and degrading endogenous proteins without the need for any tags can represent a powerful solution.
Single-domain antibodies are useful for target protein recognition because of their small size and high specificity14. Nanobodies are single-domain antibodies derived from the variable region of heavy-chain-only antibodies in camelids. Unlike conventional antibodies, such as IgG, nanobodies are exceptionally small and consist of a single polypeptide chain. Some studies have reported that a fusion protein of an E3 ubiquitin ligase and a nanobody induces degradation of the target protein15,16,17,18,19,20,21,22,23. These targeted degradation systems, such as the deGradFP system, can degrade GFP recognized by the nanobody, vhhGFP4, allowing existing GFP lines to be diverted to protein knockdown. In addition, some of these techniques have been adapted for the degradation of endogenous proteins without tags21,22. However, TPD in these systems is triggered by the expression of the E3-nanobody fusion protein, which is difficult to control strictly.
Nanobodies have also been applied to AID systems24,25. Previously, we reported that GFP or mCherry fusion target proteins are degraded by an affinity linker-based ssAID (AlissAID) system using OsTIR1F74A and AID-fused nanobodies in budding yeast (Fig. 1)25. In this system, 5-Ad-IAA serves as a degradation inducer, allowing for the compound-induced degradation of GFP and mCherry fusion proteins at nanomolar concentrations. In addition, in the AlissAID system, basal degradation was reduced compared to that in the other AID systems. However, whether the AlissAID system is effective in vertebrates remains unknown. It is also unknown whether small protein binders other than nanobodies (e.g., monobodies and designed ankyrin repeat proteins [DARPins]) can be applied to the AlissAID system26,27,28,29.
In this study, we showed that the AlissAID system using nanobodies facilitates the effective degradation of GFP- or mCherry-fused proteins in various cell lines from vertebrate species, including chickens, humans, and mice. Additionally, AlissAID system can be used for protein control in early mouse embryos. We showed that several types of small protein binders are applicable to the AlissAID system to degrade untagged endogenous proteins in cells. Furthermore, we successfully developed caged 5-Ad-IAA. This caged 5-Ad-IAA was activated by 365-nm light exposure, indicating that the degradation of target proteins can be controlled via light exposure. These advanced technologies can contribute to the development of effective protein knockdown methods for organisms in which AID-tagging is labor-intensive. Furthermore, they can contribute to the development of methods for the local control of target proteins.
Results
GFP-fused target proteins are degraded by the AlissAID system in vertebrate cell lines
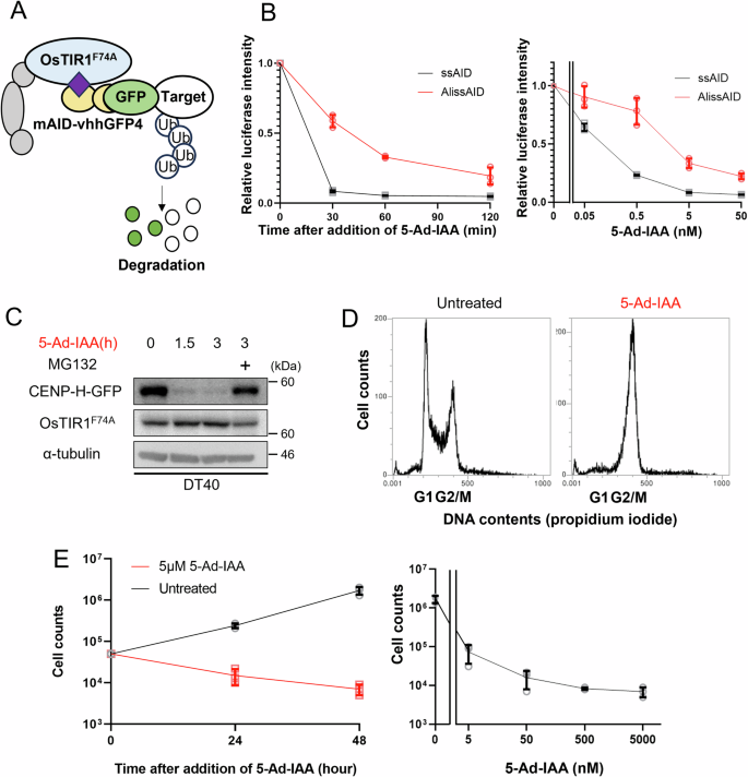
The AlissAID system, incorporating OsTIR1F74A and vhhGFP4, degraded the target proteins fused with GFP in budding yeast (Fig. 2A)25. To quantitatively evaluate the degradation efficiency of the AlissAID system in cultured cells, we established a stable DT40 cell line expressing the OsTIR1F74A-T2A-brastcidin resistance (BsR)-internal ribosomal entry site (IRES)-GFP-Luciferase-P2A-mAIDKR-vhhGFP4KR construct under the control of the elongation factor 1-alpha (EF1α) promoter. Consistent with previous reports, all lysine residues in mAID-vhhGFP4 were replaced with arginine residues (KR replacement) to prevent direct ubiquitination by SCF-OsTIR1F74A. For comparison, we similarly generated an ssAID cell line expressing the OsTIR1F74A-T2A-BsR-IRES-GFP-mAIDWT-Luciferase construct. To assess the average degradation efficiency of each system, the cell lines were selected using a drug resistance marker but not clonally isolated. Measurement of luciferase activity after 5-Ad-IAA treatment of each cell line revealed that TPD using the AlissAID system was rapidly achieved within a few hours and could be induced by low concentrations of 5-Ad-IAA (5–50 nM; Fig. 2B). However, in terms of both degradation speed and the required 5-Ad-IAA concentration, AlissAID was less efficient than the ssAID system. Considering the differences in target recognition mechanisms, this result suggests that the degradation performance of AlissAID is inherently lower than that of ssAID.
A Overview of the AlissAID system targeting the GFP fusion protein. The target protein was recognized by mAIDKR-vhhGFP4KR. B Luciferase assay of AlissAID and ssAID DT40 cell lines. Left graph shows the relative luciferase activity compared to that at time 0 after treatment with 5 µM 5-Ad-IAA for the indicated minutes. Right graph shows the relative luciferase activity after 2 h of treatment with the indicated concentrations of 5-Ad-IAA. Error bars represent the mean ± standard deviation (SD). n = 3 biological replicates. C Immunoblot of the centromere protein H (CENP-H)-GFP AlissAID DT40 cell line. The cells were treated with 5 µM 5-Ad-IAA and 20 µM MG132 for the indicated hours. D Cell cycle analysis of CENP-H-GFP AlissAID DT40 cell. The cells were treated with 5 µM 5-Ad-IAA for 16 h. After fixing and staining, cell cycle was analyzed via flow cytometry. E Cell growth assay of CENP-H-GFP AlissAID DT40 cell line (starting at 5 × 104 cells/mL). Left graph shows the numbers of cells after treatment with 5 µM 5-Ad-IAA at 0, 24, and 48 h, whereas the right graph shows the numbers of cells after 48 h of treatment with various concentrations. Error bars represent the mean ± SD. n = 3 biological replicates.
Next, we examined whether phenotypic analysis can be achieved by depleting the target proteins using the AlissAID system. To this end, GFP was fused to the C-terminus of the endogenous centromere protein H (CENP-H; nuclear protein) in DT40 cells via clustered regularly interspaced palindromic repeat (CRISPR)/CRISPR-associated protein 9 (Cas9)-mediated genome editing.
We generated a stable cell line by introducing the pAlissAID vhhGFP4KR plasmid (EF1α promoter-OsTIR1F74A-T2A-selection marker-IRES-mAIDKR-vhhGFP4KR) into the genome of the cell line (Supplementary Data 1). Immunoblotting revealed that the protein was rapidly degraded in a 5-Ad-IAA-dependent manner. This degradation was effectively inhibited by MG132, a proteasome inhibitor (Fig. 2C). CENP-H plays an important role in chromosomal segregation30,31, which is essential for cell proliferation. To analyze the cell cycle changes during induced degradation, DNA content was assessed via flow cytometry with fluorescent DNA staining. Treatment with 5-Ad-IAA induced cell cycle arrest at the G2/M phase (Fig. 2D). Additionally, cell proliferation was markedly inhibited by 5-Ad-IAA treatment (Fig. 2E). Notably, cell proliferation was inhibited by treatment with as little as 5 nM 5-Ad-IAA.
We also tested the degradation of GFP-tagged cyclin-dependent kinase 1 (Cdk1, cytosolic protein) and centromere protein I (CENP-I, nuclear protein) in DT40 cells. Cell lines were established by knocking out the endogenous Cdk1 and CENP-I genes using CRISPR/Cas9 and stably expressing Cdk1-GFP and GFP-CENP-I. Cdk1 is involved in the progression of the G2 phase32,33, and CEMP-I is essential for chromosomal segregation34. Similar to the results of the previous experiment, we observed a 5-Ad-IAA-dependent reduction in GFP-fused protein levels, decrease in GFP signaling in cells, and cell cycle arrest at the G2/M phase (Supplementary Fig. 1A–F).
To examine whether this approach is effective in other cell lines, we tested it using E14tg2A mouse embryonic stem (ES) cells. We generated cell lines with GFP fused to the endogenous CENP-H and Cdk1 loci via CRISPR/Cas9-mediated genome editing, and similarly established stable cell lines by introducing the pAlissAID vhhGFP4KR plasmid. These target proteins were rapidly degraded upon treatment with 5-Ad-IAA, and cell cycle arrest and proliferation inhibition were observed (Supplementary Fig. 2A–E). These results demonstrate that the AlissAID system targeting GFP is effective for the depletion of various targets in vertebrate cell lines.
AlissAID LaM2 effectively degrades mCherry-fused proteins
Next, we tested the AlissAID system for targeting mCherry fusion proteins (Fig. 3A). We constructed an AlissAID DT40 cell line and used LaM nanobodies (LaM2, LaM4, and LaM8) as binders for mCherry. To prevent their degradation, lysine-to-arginine (KR) replacement was introduced into the mAID-nanobodies. mCherry was fused to the C-terminus of endogenous CENP-H via homology-directed repair using CRISPR/Cas9 genome editing. In the AlissAID system using LaM2KR, CENP-H-mCherry was efficiently degraded in a 5-Ad-IAA-dependent manner, and cells were arrested at the G2/M phase. In contrast, LaM4KR and LaM8KR did not induce the degradation of CENP-H-mCherry, and the cells did not show any cell cycle defects (Fig. 3B, C). These results are consistent with those of our previous study on budding yeast25.
A Overview of the AlissAID system targeting the mCherry fusion protein. The target protein was recognized by mAIDKR-LaM2KR. B Immunoblot of CENP-H-mCherry AlissAID DT40 cells. LaM2KR, LaM4KR, and LaM8KR were used as mCherry binders. The cells were treated with 5 µM 5-Ad-IAA and 20 µM MG132 for the indicated hours. C Cell cycle analysis. The cells were treated with 5 µM 5-Ad-IAA for 16 h. After fixing and staining, cell cycle was analyzed via flow cytometry.
Various fluorescent proteins have been used in biological research. Therefore, we tested the binding and cross-reactivity to several fluorescent proteins (GFP, mClover3, mVenus, mScarlet, and mCherry) and KR-replaced nanobodies using an in vitro pull-down assay. Notably, vhhGFP4KR bound strongly to GFP, mClover3, and mVenus but showed only weak binding to mScarlet and mCherry. In contrast, LaM2KR bound to mCherry and mScarlet, but not to GFP, mClover3, and mVenus (Supplementary Fig. 3A, B). These results suggest that the tested fluorescent proteins can be used as degron tags in the AlissAID system. Based on the observation that vhhGFP4KR bound weakly to mScarlet and mCherry, we investigated whether these fluorescent proteins can be unintentionally targeted for degradation by the vhhGFP4KR-AlissAID system (i.e., potential cross-reactivity) using a luciferase assay. The results revealed that neither mCherry-luciferase nor mScarlet-luciferase was degraded by vhhGFP4KR-AlissAID (Supplementary Fig. 3C).
AlissAID system can induce the degradation of endogenous proteins
In the AlissAID system, the target protein is recognized by a small protein binder, such as a nanobody. Therefore, we tested whether the AlissAID system can target endogenous proteins using a small protein binder that directly binds to the target. Ras protein is a well-known GTPase and one of the most common oncogenic drivers in humans. Here, we attempted to degrade endogenous Ras proteins using the previously reported Ras binders, K55 DARPin and NS1 monobody35,36. K55 binds to all major Ras family members: HRas, KRas, and NRas. In contrast, NS1 binds strongly to HRas and mildly to KRas, but not to NRas. First, we generated a K55-AlissAID HeLa cell line stably expressing both OsTIR1F74A and mAIDKR-K55WT using the pAlissAID K55 plasmid (Fig. 4A; Supplementary Data 1). To avoid the possibility of compromising the binding ability of K55 DARPin, KR replacement was not introduced into K55; instead, only the lysine residues in the mAID tag were substituted with arginine (mAIDKR-K55WT). Immunoblotting analysis showed that endogenous Ras proteins were degraded in a 5-Ad-IAA-dependent manner (Fig. 4B).
A Overview of the K55-AlissAID system. The target proteins were recognized by mAIDKR-DARPin K55. B Immunoblot of K55-AlissAID HeLa cells. The cells were treated with 5 µM 5-Ad-IAA for the indicated hours. C Overview of the K55-AlissAID system. The target proteins were recognized by mAIDKR-monobody NS1. D Immunoblot of NS1-AlissAID HeLa cells. The cells were treated with 5 µM 5-Ad-IAA for the indicated hours. E Flow cytometry of HEK293T cells stably expressing GFP-Ras. The cells were transfected with pAlissAID TT vhhGFP4KR or NS1 and treated with 5 µM 5-Ad-IAA for 24 h. GFP intensity was plotted on the horizontal axis, and mCherry intensity was plotted on the vertical axis, both on a logarithmic scale.
Next, we tested the effects of NS1-AlissAID on HeLa cells (Fig. 4C). As in the case of K55, KR replacement was not performed into NS1 (mAIDKR-NS1WT). Immunoblotting analysis revealed that endogenous Ras proteins were degraded in a 5-Ad-IAA-dependent manner (Fig. 4D). We also generated NS1-AlissAID lines using HEK293, U2OS, and mouse ES cells. In these cells, degradation of Ras proteins was observed (Supplementary Fig. 4A–C), suggesting a consistent trend across different cell lines that is possibly generalizable. There was a slight difference in Ras degradation efficiency among the cell types, which was likely attributable to the previously reported variability in the efficiency of the OsTIR1F74A and 5-Ad-IAA systems across different cell types8.
To determine the Ras proteins targeted for degradation by the AlissAID system using NS1, we verified the binding of mAIDKR-NS1 to HRas, KRas, and NRas using immunoprecipitation assays. Consistent with previous reports, mAIDKR-NS1 strongly bound to HRas and weakly bound to KRas, but not NRas (Supplementary Fig. 4D)35. Next, we assessed the degradation of each Ras isoform using flow cytometry. We established HEK293T cell lines stably expressing GFP-HRas, GFP-KRas, and GFP-NRas and confirmed that treatment with 5-Ad-IAA alone did not affect the GFP-Ras fluorescence intensity (Supplementary Fig. 4E). To enable transient expression of the AlissAID components, we constructed a pAlissAID transient transfection (TT) plasmid carrying the expression cassettes for OsTIR1F74A, mAIDKR-binder, and mCherry. We transiently transfected this plasmid into the GFP-Ras-expressing cell lines and monitored the expression levels of OsTIR1F74A and mAIDKR-binder using mCherry fluorescence and Ras degradation using GFP fluorescence. Among the three targets, only GFP-HRas was robustly degraded in a 5-Ad-IAA-dependent manner using the NS1-based AlissAID system (Fig. 4E). In contrast, GFP-KRas showed little to no degradation, even in cells with high mCherry expression. Moreover, no degradation was observed for GFP-NRas at any expression level. As a control, vhhGFP4KR-based AlissAID system effectively degraded all GFP-Ras isoforms. These results indicate that the NS1-based AlissAID system specifically targets HRas for degradation while sparing KRas and NRas.
AlissAID system facilitates phenotype analysis via endogenous protein degradation
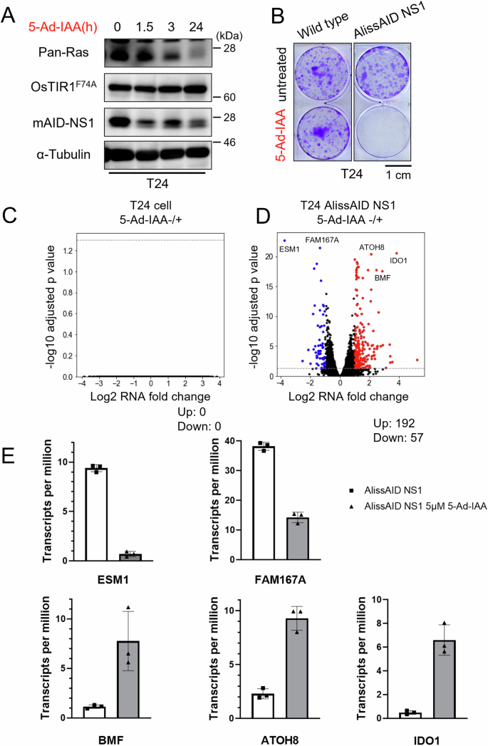
In the previous section, we showed that Ras degradation can be induced by the AlissAID system using K55 and NS1. However, it remains unclear whether this system induces phenotypic changes through Ras protein degradation. In T24 cells harboring the HRas(G12V) mutation, proliferation decreased upon HRas knockdown by a siRNA37,38. Therefore, we verified that HRas reduction using NS1-AlissAID produces a similar phenotype in T24 cells. First, we constructed T24 cells stably expressing OsTIR1F74A and mAIDKR-NS1 and confirmed via immunoblotting that HRas was degraded in a 5-Ad-IAA-dependent manner (Fig. 5A). Next, we examined the growth of this cell line and T24 parental cells. We observed that T24 AlissAID cells exhibited significantly inhibited growth in a medium containing 5-Ad-IAA, whereas the inducer alone did not affect the proliferation of the T24 parental cell line (Fig. 5B).
A Immunoblot of AlissAID T24 cells. The cells were treated with 5 µM 5-Ad-IAA for the indicated hours. B Colony formation assay of T24 and NS1-AlissAID cells. The cells were grown in 5 µM 5-Ad-IAA-containing medium and stained with crystal violet. Scale bar = 1 cm. C, D Volcano plot depicting the log2-transformed fold change in gene expression in relation to the average of the normalized counts for each gene in the original T24 cells and T24 NS1-AlissAID cells treated with dimethyl sulfoxide (DMSO; control) or 5 µM 5-Ad-IAA for 24 h (n = 3 biological replicates). Adjusted p-values were calculated using the Benjamini–Hochberg method, and any values exceeding 1 were capped at 1. E TPM of each gene. Error bars represent the mean ± SD. n = 3 biological replicates.
Next, we comprehensively investigated the transcriptional responses to 5-Ad-IAA treatment and HRas degradation in cells using RNA sequencing. Treatment with 5 µM 5-Ad-IAA did not affect the transcriptional status of T24 parental cells (Fig. 5C). We found increased expression levels of some factors regulated by the Ras pathway or involved in carcinogenesis, such as Indoleamine 2,3-dioxygenase 1 (IDO1), Bcl2 modifying factor (BMF), and Atonal bHLH transcription factor 8 (ATOH8)39,40,41,42,43 during HRas degradation by NS1-AlissAID. In contrast, some factors showing decreased transcription levels include secretory factor Endothelial cell specific molecule 1 (ESM1), which promotes cancer cell growth, and Family with sequence similarity 167 member A (FAM167A), which is involved in the activation of nuclear factor-kB (Fig. 5D, E)44,45,46,47. Here, gene set enrichment analysis (GSEA) revealed that the transcription of E2F target genes, which are associated with G1/S and cell cycle progression, and G2/M checkpoint genes was downregulated upon HRas degradation (Supplementary Fig. 5). These factors are involved in the Ras pathway, carcinogenesis, and cell proliferation, indicating that the degradation of HRas via NS1-AlissAID elicits the appropriate effects on cells.
KRas mutant-specific degradation by the AlissAID system
KRAS is among the most common oncogenes mutated in various types of cancers, including non-small cell lung cancer, colorectal cancer, and pancreatic ductal adenocarcinoma. KRAS mutations are found in over 80% of all pancreatic ductal adenocarcinoma cases. G12 is a major point mutation site in KRas and key factor in cancer malignancy through changes in GTPase activity48,49. Although the development of techniques to selectively control such point mutation variants is important, recognizing point mutations using small molecules remains challenging. Some small protein binders exhibit low affinity for wild-type KRas but strongly bind to mutant KRas. Therefore, we investigated whether the AlissAID system, using binders targeting KRas mutants, can specifically knockdown mutant KRas. Notably, 12VC1 is a monobody of KRas(G12C) and KRas(G12V), whereas R11.1.6 is a de novo binder of KRas(G12D) mutants50,51. We transiently transfected HEK293T cells stably expressing GFP-KRas with the pAlissAID TT plasmid containing these binders and induced KRas knockdown via 5-Ad-IAA treatment. By monitoring mCherry expression, we visualized the cells expressing OsTIR1F74A and mAIDKR-binder and compared them with non-expressing cells. Notably, 12VC1-AlissAID degraded KRas(G12C) and KRas(G12V), but not wild-type KRas and KRas(G12D), whereas R11.1.6-AlissAID did not induce the degradation of any KRas variants, including KRas(G12D) (Fig. 6A). We confirmed this result using fluorescence microscopy (Fig. 6B). Overall, AlissAID system was effective for mutant variant-specific knockdown, and 12VC1 was useful for KRas G12C and G12V.
A Flow cytometry of HEK293T cells stably expressing GFP-KRas. The cells were transfected with pAlissAID transient transfection (TT) vhhGFP4KR, 12VC1, or R11.1.6 and treated with 5 µM 5-Ad-IAA for 24 h. GFP intensity was plotted on the horizontal axis, and mCherry intensity was plotted on the vertical axis, both on a logarithmic scale. B Fluorescence imaging of HEK293T cells stably expressing GFP-KRas. The cells were transfected with pAlissAID TT vhhGFP4KR or 12VC1 and treated with 5 µM 5-Ad-IAA for 24 h. Scale bar = 10 µm. Graphs on the right show the fluorescence intensity profiles along the white lines.
H2B-EGFP depletion by the AlissAID system in mouse embryos
Next, we evaluated the effectiveness of protein knockdown using AlissAID in early mouse embryos. Although imaging techniques using fluorescent proteins for tracking proteins are widely used, conditional protein knockdown systems, such as the AID system, are not commonly used in early mouse embryos, mainly due to the time and effort required to establish transgenic embryos with an AID tag fused to a target protein. Therefore, protein knockdown using the AlissAID system is a useful tool for early mouse embryo analysis.
In early mouse embryos, transient expression using mRNA electroporation or microinjection has been well established. Among both methods, mRNA electroporation is less dependent on the skill of the experimenter and expected to offer high reproducibility52. We constructed three different plasmids containing OsTIR1F74A, histone H2B-mCherry-P2A-mAIDKR-vhhGFP4KR, or H2B-EGFP expression cassettes from pAlissAID or previously reported plasmids53 for in vitro transcription. Protein expression and degradation were confirmed via TT of these plasmids into HEK293T cells stably expressing GFP-KRas (Supplementary Fig. 6A,B). Next, these plasmids were used as templates to synthesize mRNA via in vitro transcription. We obtained early-stage mouse embryos (E0.5) from naturally mated ICR mice and introduced mRNAs for OsTIR1F74A, H2B-mCherry-P2A-mAIDKR-vhhGFP4KR, and H2B-EGFP via electroporation (Fig. 7A). Subsequently, we used time-lapse imaging to verify whether the expression of H2B-EGFP after treatment with 5-Ad-IAA. H2B-mCherry served as a non-degradable control and was used to normalize the H2B-EGFP signal. Although H2B-EGFP signals did not change in the absence of 5-Ad-IAA, H2B-EGFP signals were decreased by 5-Ad-IAA treatment (Fig. 7B). This result highlights the effectiveness of conditional knockdown by the AlissAID system in early mouse embryos. Therefore, AlissAID system is effective as a conditional knockdown approach in organisms such as mouse embryos, in which AID-tagging is labor-intensive.
Protein degradation control with photoactivation of caged 5-Ad-IAA
Recently, optogenetics, which controls biological phenomena using light, has been increasingly utilized in various species. Optogenetic tools, triggered by light irradiation, allow precise control of factors, such as the location, timing, and degree of activation. Attachment of a photoprotective group to a functional unit of a molecule is one way to achieve light control. In previous studies, several auxins, including IAA, were caged by attaching a photoprotective group to their carboxylic acid moiety, enabling the light-dependent induction of auxin responses54,55. To apply this approach to the AlissAID system, we developed caged 5-Ad-IAA, which enables the light-dependent activation of 5-Ad-IAA to induce TPD (Fig. 8A; Supplementary Methods). First, we validated the protein degradation induction activity of caged 5-Ad-IAA via luciferase assay in the ssAID system. In the tested cell line, mAID-tagged luciferase and OsTIR1F74A were stably expressed. In the absence of light exposure (dark conditions), caged 5-Ad-IAA induced minimal degradation of luciferase. However, upon activation by blue light, caged 5-Ad-IAA successfully triggered the degradation of luciferase. We compared the efficiency of luciferase degradation between 5-Ad-IAA and activated caged 5-Ad-IAA. No substantial difference in the degradation induction activity was observed at concentrations ranging from 5 to 50 nM (Fig. 8B). Furthermore, luciferase activity was reduced in a manner dependent on the intensity of light exposure (Supplementary Fig. 7A). High concentrations of caged 5-Ad-IAA can induce partial degradation, even under dark conditions, and this effect appears to be dose-dependent. Treatment with 5–10 nM caged 5-Ad-IAA resulted in ~20% of the protein remaining under light conditions compared to ~90% remaining under dark conditions (Fig. 8B). Although the sensitivity to 5-Ad-IAA varies among cell types and thus requires optimization for each experimental system8, we consider light-dependent degradation control using caged 5-Ad-IAA to be a sufficiently practical approach.
A Conceptual scheme depicting the photoactivation of caged 5-Ad-IAA. B Inducer-dependent reduction of luciferase activity. Cells were treated with various concentrations of auxins under 365 nm light (
, 5-Ad-IAA; black, caged 5-Ad-IAA in the dark;
, caged 5-Ad-IAA in the light). After 2 h treatment, luciferase activity was analyzed. Error bars represent the mean ± SD. n = 3 biological replicates. C Fluorescent observation of CENP-H-GFP in AlissAID DT40 cells. The cells were treated with 50 nM caged 5-Ad-IAA 3 h before imaging, followed by either brief light exposure or maintenance in the dark. Scale bar = 10 µm. D Cell cycle analysis of CENP-H-GFP AlissAID DT40 cells. The cells were treated with 50 nM caged 5-Ad-IAA under light irradiation.
Next, we added caged 5-Ad-IAA to CENP-H-GFP AlissAID DT40 cells and observed the fluorescence of CENP-H-GFP through microscopic observations. Cells treated with caged 5-Ad-IAA showed a reduction in CENP-H-GFP fluorescence upon exposure to blue light compared to the untreated cells. In contrast, no decrease in CENP-H-GFP fluorescence was observed when the cells were kept in the dark (Fig. 8C). Finally, we tested whether the predicted phenotype appeared only in the cells treated with both caged 5-Ad-IAA and light irradiation. After confirming that blue light irradiation did not affect the cell cycle (Supplementary Fig. 7B), we treated the CENP-H-GFP AlissAID DT40 cells with caged 5-Ad-IAA and exposed them to blue light. Accumulation in the G2/M phase of the cell cycle was observed only in cells treated with both caged 5-Ad-IAA and blue light (Fig. 8D). We also confirmed that caged 5-Ad-IAA did not affect cell proliferation (Supplementary Fig. 7C). This suggests that the AlissAID system utilizing caged 5-Ad-IAA is effective as an optogenetic tool for inducing light-dependent protein degradation.
Discussion
Development of a versatile and controllable system for TPD
TPD using chimeric proteins of small protein binders, such as nanobodies, with E3 ubiquitin ligases is a well-established strategy15,16,17,18,19,20,21,22,23. However, this approach requires the inducible expression of chimeric proteins, limiting the precise temporal and dose-dependent control of degradation. In contrast, AlissAID system developed in this study enables the direct dose-dependent control of TPD through the addition of the synthetic auxin analog, 5-Ad-IAA (Fig. 2B). This enables the rapid and tunable degradation of target proteins, offering a flexible and user-friendly approach. Importantly, AlissAID enables the degradation of both tagged and untagged proteins, leading to phenotypic changes, such as altered cell cycle, growth, and transcripts (Figs. 2, 3, and 5). This system is effective across a range of vertebrate cell types and in mouse embryos, highlighting its broad applicability and utility for diverse biological systems.
Overcoming the limitations of conventional AID systems
In conventional AID systems, including ssAID and AID2, target proteins must be genetically fused to an AID tag as a degradation tag, a process that can be labor-intensive and challenging in organisms in which genome editing is inefficient or time-consuming8,9. AlissAID addresses this limitation by utilizing specific small protein binders that recognize commonly used tags, such as GFP and mCherry, and converting them into degradation tags. This approach is also potentially compatible with other epitope tags, such as FLAG or HA, for which binders have been previously developed56,57,58. Therefore, AlissAID offers a practical solution for conditional knockdown in existing tagged lines, without the need for further genetic manipulation. Moreover, AlissAID enables the degradation of untagged endogenous proteins in polyploid or multicellular organisms, in which traditional genetic approaches are often impractical. Although AlissAID still requires the expression of OsTIR1F74A and mAID-binder, we found that the degradation efficiency remained high regardless of the expression levels of these components, even when they varied substantially across cells (Fig. 4E). This indicates the robustness of the system to such fluctuations. This robustness is consistent with previous findings in budding yeast, in which proteins with various expression levels and subcellular localizations were effectively degraded25.
Taken together, these features establish AlissAID as a powerful and versatile strategy for TPD of a wide range of proteins.
Protein degradation targeting a single amino acid mutation or protein modification
Due to their high selectivity, small protein binders can distinguish subtle structural differences, such as single amino acid substitutions. In this study, AlissAID using the 12VC1 monobody enabled the selective degradation of KRas(G12C) and KRas(G12V) mutants (Fig. 6A, B). This finding demonstrates that AlissAID can be tailored to preferentially degrade mutant proteins while sparing their wild-type counterparts, an advantage not easily achievable with conventional AID systems.
Some small protein binders can recognize post-translational modifications, such as phosphorylation and acetylation59,60. Incorporating such binders into the AlissAID system can facilitate the selective degradation of proteins based on their modification status, expanding the potential applications of this system in cell signaling and epigenetic research.
Importance of binder selection for degradation efficiency
The choice of binder is a critical determinant of the degradation efficiency of the AlissAID system. We previously demonstrated that nanobodies targeting mCherry (LaM2KR, LaM4KR, and LaM8KR) exhibit markedly different degradation efficiencies in yeast25. In this study, similar results were obtained in chicken DT40 cells (Fig. 3B, C). R11.1.6 binder, also known as KRas binder, failed to degrade KRas in human cells (Fig. 6A). These results were likely due to insufficient affinity, binding direction, or poor intracellular stability.
These findings highlight the necessity of screening and validating effective binders for use in the AlissAID system. Advances in techniques, such as phage display, have enabled the rapid identification of small protein binders. Therefore, establishing a platform to assess degradation capacity will accelerate the development of binders suitable for a wide array of targets.
Light-inducible control of protein degradation
We developed caged 5-Ad-IAA as a photoactivatable degrader for the ssAID and AlissAID systems. This inducer is activated by 365 nm light and enables the light-induced degradation of target proteins in both systems at much lower concentrations than conventional caged IAA-based approaches (Fig. 8)55.
Previous studies have demonstrated light-dependent protein degradation by combining the LOV2 domain, which is activated by 450 nm light, with degradation pathways, such as the ODC or N-end rule61,62,63. However, these systems require the fusion of degradation tags exceeding 100 amino acids to the N- or C-terminus of the target protein. This not only demands genetic manipulation but may also interfere with the native function or localization of the protein. In contrast, our system combining caged 5-Ad-IAA with the AlissAID system enables the light-inducible degradation of untagged proteins using small protein binders.
An alternative light-controllable degradation system is the Trim-Away system, which uses antibodies to recognize target proteins and can be rendered light-inducible by fusing CRY2 to TRIM2164. In this approach, blue light triggers the clustering of CRY2-TRIM21, a step essential for the activation and initiation of proteasomal degradation. Although this method can degrade untagged proteins, it depends on TRIM21 clustering, which may not work well for proteins that are already clustered or present at low levels. In contrast, AlissAID system does not depend on clustering, allowing broader applicability across diverse protein targets and contexts (Fig. 2; Supplementary Figs. 1 and 2)25.
Our system uses 365 nm UV light for uncaging 5-Ad-IAA, which requires more careful handling than techniques utilizing 450 nm light due to its limited tissue penetration and potential phototoxicity. Additionally, at high concentrations, caged 5-Ad-IAA can cause background degradation even in the dark, underscoring the importance of dose optimization (Fig. 8B). In contrast to technologies utilizing the LOV2 domain, activation of caged 5-Ad-IAA can be achieved with transient light exposure, allowing a reduced total light dose and irradiation time. Indeed, in our study, no detectable effects on cell cycle progression were observed upon light exposure (Supplementary Fig. 7B). These findings support the effectiveness of using caged 5-Ad-IAA as a light-controllable degrader in organisms. Further development of caged 5-Ad-IAA with improved stability and red-shifted activation wavelengths will enhance the utility of this approach. This will enable spatiotemporal protein degradation in experiments, including those performed in vivo.
Materials and methods
Cell culture
HeLa, U2OS, HEK293, HEK293T, and T24 cells were cultured in the Dulbecco’s modified Eagle’s medium (DMEM; Nakalai tesque) supplemented with 10% fetal bovine serum (FBS) and 1% penicillin/streptomycin (Nekalai tesque) at 37 °C in 5% CO2. DT40 cells were cultured in DMEM (Nakalai tesque) supplemented with 10% FBS, 1% penicillin/streptomycin (Nekalai tesque), 1% chicken serum (Sigma), and 50 μM of 2-mercaptethanol (Sigma) at 38.5 °C in 5% CO2. Feeder-free mouse ES cells (E14tg2a)65 were cultured in a gelatin-coated dish with DMEM (Nakalai tesque) supplemented with 10% FBS, 5% knockout serum, 2 mM of L-glutamine (Nakalai tesque), 1% penicillin/streptomycin, 1% non-essential amino acids (Nakalai tesque), and LIF protein at 37 °C in 5% CO2. HeLa (RIKEN: RCB0007) and U2OS cells were gifted from Masato Kanemaki. HEK293 (RIKEN: RCB1637) and HEK293T (RIKEN: RCB2202) cells were gifted from Shinya Sugiyama. T24 (RIKEN: RCB2536) cells were derived from The National BioResource Project (NBRP, https://nbrp.jp/resource/). DT40 (RIKEN: RCB1464) cells were gifted from Tatsuo Fukagawa. E14tg2a (RIKEN: RCBAES0135) cells were gifted from Tomomi Tsubouchi.
Auxin derivative stock solutions
5-Ad-IAA (A3390; Tokyo Chemical Industry) and caged 5-Ad-IAA (developed in this study) were diluted in dimethyl sulfoxide (DMSO) at 5 mM centration and stored at –30 °C. For use, a solution 1000-times the concentration of each final concentration was prepared, and 1/1000 of it was added to the medium.
Plasmid construction
For gene editing, GFP or mCherry-T2A-histidine/neomycin resistance genes flanked by ~1-kb homology arms were constructed in the pbluescript II SK(-) vector.
For the pAlissAID plasmid, codon-optimized OsTIR1F74A-T2A-BsR-IRES 2-minimalized AIDKR tag (lysin replaced with arginine) and binders (vhhGFP4KR, LaM2KR, LaM4KR, LaM8KR, K55, NS1, 12VC1, and R11.1.6) under the control of EF1α promoter were constructed in the pT2/HB plasmid. pT2/HB (plasmid #26557; http://n2t.net/addgene:26557; RRID: Addgene_26557; Addgene) was a gift from Perry Hackett.
For the luciferase assay in the AlissAID system, OsTIR1F74A-T2A-BsR-IRES-GFP and mCherry- or mScarlet-Luciferase-P2A-mAIDKR-vhhGFP4KR, under the control of the EF1α promoter, were constructed in the pT2/HB plasmid. Alternatively, in the ssAID system, OsTIR1F74A-T2A-BsR-IRES-GFP-mAID-Luciferase was expressed from a similar construct.
We used pX330-U6-Chimeric_BB-CBh-hSpCas9 (pX330) and pX335-U6-Chimeric_BB-CBh-hSpCas9n(D10A) (pX335) (#42335; Addgene) for the construction of CRISPR/Cas9 vectors following a previously reported protocol66. pX330-U6-Chimeric_BB-CBh-hSpCas9 (plasmid #42230; http://n2t.net/addgene:42230; RRID: Addgene_42230; Addgene) and pX335-U6-Chimeric_BB-CBh-hSpCas9n(D10A) (plasmid #42335; http://n2t.net/addgene:42335; RRID: Addgene_42335; Addgene) were gifts from Feng Zhang.
For GFP-tagged target gene expression, GFP-fused target gene (CENP-I, Cdk1, HRas, KRas, NRas, KRas G12V, KRas G12C, or KRas G12D) was constructed following EF1α promoter-puromycin resistant gene-IRES in the pT2/HB plasmid.
For the pAlissAID TT plasmid, BsR in the pAlissAID plasmid was replaced with mCherry.
For pT2/HB plasmid genome integration, we used the pCMV(CAT)T7-SB100 plasmid for co-transfection. pCMV(CAT)T7-SB100 (plasmid #34879; http://n2t.net/addgene:34879; RRID: Addgene_34879; Addgene)67 was a gift from Zsuzsanna Izsvak.
For protein expression in bacteria, vhhGFP4KR and LaM2KR were cloned into the pGEX 6p-1 vector (Cytiva). GFP, mClover3, mVenus, mCherry, and mScarlet were cloned into the pET-16b vector (Novagen).
All plasmids were constructed by cloning into the specified vectors using standard methods.
Supplementary Data 1 lists the plasmids constructed in this study and their applications.
Transfection and cloning
Plasmids (total 4 µg) were diluted in 50 μL of DMEM. Then, 18 μg of polyethylenimine (PolySciences) was diluted in 50 μL of DMEM. The solutions were mixed and incubated for 30 min at room temperature (RT). The solution was added to cells (HeLa and E14tg2a) diluted in 300 µL of DMEM, vortexed for 5 s, and incubated for 30 min at RT. Then, the cells were seeded in a culture dish and incubated at 37 °C for one day. For selection, a medium containing 10 µg/mL blasticidin S, 1 µg/mL puromycin, or 200 µg/mL neomycin was used.
Plasmids (total 2 µg) were diluted in 50 μL of DMEM. Additionally, 6 μg of polyethylenimine was diluted in 50 μL of DMEM. The solutions were mixed and incubated for 30 min at RT. The solution was added to cells (U2OS, HEK293, and HEK293T) and incubated at 37 °C for one day. For selection, a medium containing 10 µg/mL blasticidin S or 1 µg/mL puromycin was used.
Plasmids (total 10 µg) and DT40 cells were mixed in 200 µL of DMEM, and electroporation was performed (poring pulse: 150 V, 1 ms [pulse length], 50 ms [pulse interval], 5 pulses, and 10% decay rate [+]; transfer pulse: 50 V, 50 ms [pulse length], 50 m [pulse interval], 5 pulses, and 40% decay rate [+/–]). Then, the cells were seeded in a culture dish and incubated at 38.5 °C for one day. For selection, a medium containing 30 µg/mL blasticidin S, 0.5 µg/mL puromycin, or 1 mg/mL D-histidine was used.
Plasmids (total 10 µg) and T24 cells were mixed in 100 µL of DMEM, and electroporation was performed (poring pulse: 125 V, 5 ms [pulse length], 50 ms [pulse interval], 2 pulses, and 10% decay rate [+]; transfer pulse: 20 V, 50 ms [pulse length], 50 ms [pulse interval], 5 pulses, and 40% decay rate [+/–]). The cells were then seeded in a culture dish and incubated at 37 °C for one day. For selection, a medium containing 10 µg/mL blasticidin S was used.
Unless otherwise noted, all AlissAID cell lines used in this study were established via stable expression of OsTIR1F74A and mAIDKR-binder using the pAlissAID plasmids, followed by clonal isolation.
The generated cell lines were validated via genomic sequencing and immunoblotting to confirm the expression of target proteins and correct genotype.
All cell lines established in this study, along with a summary of their features, are presented in Supplementary Data 1. The method for generating the cell lines is illustrated in Supplementary Fig. 8. For cell lines in which CENP-H, Cdk1, or CENP-I were tagged, the cell cycle profiles, along with their respective parental cell lines, are shown in Supplementary Fig. 9.
Immunoblotting
The collected cells were lysed in sodium dodecyl sulfate (SDS) sample buffer (50 mM Tris-HCl pH 6.8, 2% SDS, 6% 2-mercaptoethanol, and 10% glycerol) and boiled for 5 min. Proteins were separated via SDS-polyacrylamide gel electrophoresis and transferred to a nitrocellulose membrane (Wako). The membrane was incubated with anti-GFP (1:2000 dilution; our laboratory), anti-RFP (1:2000 dilution; 5f8-20/5f8-100; Chromo tek), anti-TIR1 (1:2000 dilution; PD048; Medical and Biological Laboratories), anti-AID (1:2000 dilution; gifted by Prof. Karim Labib), and anti-Ras (1/5000 dilution: ab206969; Abcam) antibodies. Horseradish peroxidase-conjugated anti-rabbit IgG (1:5000 dilution; A6154; Sigma), peroxidase-conjugated anti-sheep IgG (1:5000 dilution; 713-035-003; Jackson ImmunoResearch), and peroxidase-conjugated anti-rat IgG (1:5000 dilution; 112-035-003; Jackson ImmunoResearch) were used as secondary antibodies. Immunodetection was performed using the Luminata Forte Western HRP Substrate system (61-0206-81; Merck Millipore, Burlington, USA) or Chemi-Lumi One L system (07880; Nacalai Tesque) with a bioanalyzer (LAS4000 mini; GE Healthcare Biosciences). Images were processed using Fiji68. All original blot images referenced in the main text are provided in Supplementary Figs. 10 and 11.
Colony formation assay
Cells (200 cells/well) were seeded in a 6-well plate with or without 5-Ad-IAA and cultured for 1–2 weeks. Then, the cells were fixed with cold 100% methanol for 2 min and air-dried. After fixation, colonies were stained with crystal violet and rinsed with water.
In vitro pull-down assay
All proteins were expressed in Escherichia coli BL21(DE3) and purified. Cells were lysed via sonication, and the lysates containing GST-tagged nanobodies (GST-vhhGFP4KR and GST-LaM2KR) were incubated with Glutathione Sepharose beads (GE Healthcare). His-tagged fluorescent proteins (His₆-GFP, mClover3, mVenus, mScarlet, and mCherry) were purified using Ni-agarose beads. For the pull-down assay, GST-nanobody-bound beads were dispensed into tubes, mixed with purified fluorescent proteins, and rotated at RT for 1 h. The beads were washed five times with phosphate-buffered saline (PBS), and the bound proteins were eluted with SDS sample buffer. All original images referenced in the main text are provided in Supplementary Fig. 12.
Flow cytometry
For cell cycle analysis, cells were fixed in 70% ethanol at –30 °C for one day. Fixed cells were centrifuged and resuspended in 1 mL of staining solution (PBS containing 10 µg/mL RNase and 50 µg/mL propidium iodide), followed by incubation at 37 °C for 30 min. Samples were analyzed using the Attune Flow Cytometer (Thermo Fisher Scientific).
For the degradation assay, pAlissAID TT plasmid (vhhGFP4KR, NS1, 12VC1, or R11.1.6) was transiently transfected into the GFP-Ras-stably expressing HEK293T cell lines. After 24 h, the medium was replaced with a fresh medium containing 5 µM 5-Ad-IAA. After an additional 24 h, the cells were fixed in 4% paraformaldehyde in PBS and analyzed using the Attune Flow Cytometer.
For the data subjected to gating, gating strategies are shown in Supplementary Fig. 13.
Cell growth assay
DT40 cells were cultured in the presence or absence of inducers. Cell concentrations were determined at the indicated time points using a hemocytometer (HIRSCHMANN LABORGERÄTE).
Fluorescence microscopy
Cells were cultured in a medium containing either 5 µM 5-Ad-IAA or 50 nM caged 5-Ad-IAA. When necessary, the cells were transfected with pAlissAID TT plasmids (vhhGFP4KR or 12VC1) 24 h prior to 5-Ad-IAA treatment (Fig. 6B). After centrifugation, the cells were fixed in 4% formaldehyde in PBS for 10 min at RT. The cells were collected via centrifugation, washed with PBS, and stained with Hoechst 33342. After staining, the cells were resuspended in PBS and observed under a fluorescence microscope (AxioObserver Z1; Carl Zeiss, Oberkochen, Germany) equipped with a CCD camera (AxioCam MRm; Carl Zeiss). Image processing was performed using Fiji68.
Immunoprecipitation
HEK293T cells stably expressing GFP-Ras were transiently transfected with the pAlissAID TT NS1 plasmid. After 48 h, the cells were lysed in 1 mL of PBS containing 0.2% Triton X-100. The lysates were centrifuged at 4 °C, and the supernatant was collected. Anti-GFP magnetic beads (5 µL GFP-Trap Dynabeads; Proteintech) were added and rotated at 4 °C for 2 h. The beads were washed three times with cold PBS and eluted with SDS sample buffer.
Luciferase assay
DT40 cells (5 × 10⁵ cells) were cultured with various concentrations of inducers. Luciferase activity was measured using the Steady-Glo Luciferase Assay System (Promega), according to the manufacturer’s protocol. Briefly, an equal volume of reagent was added to the cell culture medium dispensed into a 96-well plate, incubated for 5 min at room temperature, and the activity was measured using a bioanalyzer.
RNA sequencing
Cells were treated with 5-Ad-IAA or mock for 24 h, and RNA was extracted using NuclepSpin RNA Plus (Takara). For library preparation, NEBNext Poly(A) mRNA Magnetic Isolation Module and NEBNext Ultra II RNA Library Prep Kit for Illumina were used, and analysis was conducted using the NextSeq 500/550 High Output Kit v2. Libraries were sequenced using the Nextseq550 system (Illumina). Reads of low quality were discarded using fastq_quality_trimmer and fastq_quality_filter in the FASTX-Toolkit. Ribosomal RNA reads were removed via alignment with human rRNA sequences using STAR, and the remaining reads were aligned with the human transcriptome (GRCh38.p13) and genome (hg38) using STAR. Multiple mappings were performed. Mapped reads were counted using featureCounts, and differential expression analysis was performed using DESeq2. Adjusted p-values were calculated using the Benjamini–Hochberg method. All adjusted p-values greater than 1 were set to 1. The analyzed data are provided in Supplementary Data 2. GSEA was performed using GSEApy version 0.9.9.
Time-lapse imaging
We have complied with all relevant ethical regulations for animal use. Animal care and experiments were conducted in accordance with the Guidelines for Animal Experiments of the National Institutes of Natural Sciences. All animal experiments were approved by the Animal Research Committee of National Institutes for Natural Sciences. Mouse embryos were obtained from ICR female mice older than 12 weeks (SLC). The embryos were cultured in the KSOM + AA medium (Millipore) in mineral oil at 5% CO₂ and 37 °C and subjected to microscopic imaging. Time-lapse images were acquired using the CV1000 system (Yokogawa) at 5% CO₂ and 37 °C. Images were processed using Fiji68.
Electroporation
OsTIR1F74A, H2B-mCherry-P2A-mAIDKR-vhhGFP4KR, and H2B-EGFP sequences were inserted into the IVTpro template vector (Takara). The resulting plasmids were linearized with HindIII and used as templates for in vitro transcription using the mMESSAGE mMACHINE T7 Transcription Kit (Invitrogen). The electroporation method has been previously reported52. Briefly, each mRNA was dissolved in Opti-MEM (Gibco) at 200 ng/µL, and embryos and 5 µL of mRNA solution were placed on the electrode (LF501PT1-10; BEX). Electroporation was performed (25 V, 6 times, 3 ms ON ± 97 ms OFF; Genome Editor Plus; BEX), and embryos were returned to the KSOM medium and incubated at 5% CO₂, 37 °C. Five embryos were randomly selected from each condition and used for imaging.
Caged 5-Ad-IAA treatment and uncaging
Caged 5-Ad-IAA was dissolved in DMSO at a concentration of 5 mM and stored at –30 °C, similar to 5-Ad-IAA. A 1000× concentrated stock solution was prepared and added to the culture medium to achieve the desired final concentration. After treatment with caged 5-Ad-IAA, uncaging was performed by irradiating the cells with 1.2 × 10⁵ µJ/cm² using the XL-1000 UV Crosslinker (UVP) equipped with the BLE 8T365 lamp.
Statistics and reproducibility
For all data from repeated experiments, the number of replicates is indicated in the figure legends, and the graphs show the mean values of the experimental data. Standard deviations are presented as error bars, and raw data from each trial are shown as individual dots. The number of replicates and the sample sizes were set to a sufficient level to support the experimental results.
Reporting summary
Further information on research design is available in the Nature Portfolio Reporting Summary linked to this article.
Data availability
RNA sequencing data used/analyzed in this study have been deposited into the Gene Expression Omnibus database (https://www.ncbi.nlm.nih.gov/geo/) under accession number GSE267251. The source data used for graphing in this study are provided in Supplementary Data 3.
References
Nishimura, K., Fukagawa, T., Takisawa, H., Kakimoto, T. & Kanemaki, M. An auxin-based degron system for the rapid depletion of proteins in nonplant cells. Nat. Methods 6, 917–U978 (2009).
Morawska, M. & Ulrich, H. D. An expanded tool kit for the auxin-inducible degron system in budding yeast. Yeast 30, 341–351 (2013).
Zhang, L. Y., Ward, J. D., Cheng, Z. & Dernburg, A. F. The auxin-inducible degradation (AID) system enables versatile conditional protein depletion in. Development 142, 4374–4384 (2015).
Trost, M., Blattner, A. C. & Lehner, C. F. Regulated protein depletion by the auxin-inducible degradation system in. Fly 10, 35–46 (2016).
Tan, X. et al. Mechanism of auxin perception by the TIR1 ubiquitin ligase. Nature 446, 640–645 (2007).
Meng, N., Tan, X., Caldeon-Villalobos, L. I. A. & Estelle, M. Mechanism of auxin perception by the SCF-TIR1 ubiquitin ligase. FASEB J. 22, 640–645 (2008).
Hac-Wydro, K. & Flasinski, M. The studies on the toxicity mechanism of environmentally hazardous natural (IAA) and synthetic (NAA) auxin - The experiments on model and rat liver plasma membranes. Colloid Surf. B 130, 53–60 (2015).
Nishimura, K. et al. A super-sensitive auxin-inducible degron system with an engineered auxin-TIR1 pair. Nucleic Acids Res. 48, e108 (2020). doi:ARTN.
Yesbolatova, A. et al. The auxin-inducible degron 2 technology provides sharp degradation control in yeast, mammalian cells, and mice. Nat. Commun. 11, 5701 (2020). doi:ARTN.
Tanaka, S., Miyazawa-Onami, M., Iida, T. & Araki, H. iAID: an improved auxin-inducible degron system for the construction of a ‘tight’ conditional mutant in the budding yeast. Yeast 32, 567–581 (2015).
Natsume, T., Kiyomitsu, T., Saga, Y. & Kanemaki, M. T. Rapid protein depletion in human cells by auxin-inducible degron tagging with short homology donors. Cell Rep. 15, 210–218 (2016).
Li, S. Q., Prasanna, X., Salo, V. T., Vattulainen, I. & Ikonen, E. An efficient auxin-inducible degron system with low basal degradation in human cells. Nat. Methods 16, 866 (2019).
Sathyan, K. M. et al. An improved auxin-inducible degron system preserves native protein levels and enables rapid and specific protein depletion. Gene Dev. 33, 1441–1455 (2019).
Desmyter, A., Decanniere, K., Muyldermans, S. & Wyns, L. Antigen specificity and high affinity binding provided by one single loop of a camel single-domain antibody. J. Biol. Chem. 276, 26285–26290 (2001).
Caussinus, E., Kanca, O. & Affolter, M. Fluorescent fusion protein knockout mediated by anti-GFP nanobody. Nat. Struct. Mol. Biol. 19, 117–U142 (2012).
Fulcher, L. J. et al. An affinity-directed protein missile system for targeted proteolysis. Open Biol. 6, 160255 (2016).
Röth, S. et al. Targeting endogenous K-RAS for degradation through the affinity-directed protein missile system. Cell Chem. Biol. 27, 1151 (2020).
Fulcher, L. J., Hutchinson, L. D., Macartney, T. J., Turnbull, C. & Sapkota, G. P. Targeting endogenous proteins for degradation through the affinity-directed protein missile system. Open Biol. 7, 170066 (2017). doi:ARTN.
Ogawa, Y., Ueda, T. P., Obara, K., Nishimura, K. & Kamura, T. Targeted protein degradation systems: controlling protein stability using E3 ubiquitin ligases in eukaryotic species. Cells 13, 175 (2024). doi:ARTN.
Ibrahim, A. F. M. et al. Antibody RING-mediated destruction of endogenous proteins. Mol. Cell 79, 155 (2020).
Zhao, L., Zhao, J., Zhong, K. H., Tong, A. P. & Jia, D. Targeted protein degradation: mechanisms, strategies and application. Sig. Transduct. Tar. 7, 113 (2022).
Röth, S., Fulcher, L. J. & Sapkota, G. P. Advances in targeted degradation of endogenous proteins. Cell Mol. Life Sci. 76, 2761–2777 (2019).
Saerens, D. et al. Identification of a universal VHH framework to graft non-canonical antigen-binding loops of camel single-domain antibodies. J. Mol. Biol. 352, 597–607 (2005).
Daniel, K. et al. Conditional control of fluorescent protein degradation by an auxin-dependent nanobody. Nat. Commun. 9, 3297 (2018).
Ogawa, Y., Nishimura, K., Obara, K. & Kamura, T. Development of AlissAID system targeting GFP or mCherry fusion protein. PLoS Genet. 19, e1010731 (2023).
Zhang, Z. W., Zhu, W. G. & Kodadek, T. Selection and application of peptide-binding peptides. Nat. Biotechnol. 18, 71–74 (2000).
Plückthun, A. Designed Ankyrin Repeat Proteins (DARPins): binding proteins for research, diagnostics, and therapy. Annu. Rev. Pharm. 55, 489–511 (2015).
Lipovsek, D. Adnectins: engineered target-binding protein therapeutics. Protein Eng. Des. Sel. 24, 3–9 (2011).
Bloom, L. & Calabro, V. FN3: a new protein scaffold reaches the clinic. Drug Discov. Today 14, 949–955 (2009).
Fukagawa, T. et al. CENP-H, a constitutive centromere component, is required for centromere targeting of CENP-C in vertebrate cells. EMBO J. 20, 4603–4617 (2001).
Cheeseman, I. M., Hori, T., Fukagawa, T. & Desai, A. KNL1 and the CENP-H/I/K complex coordinately direct kinetochore assembly in vertebrates. Mol. Biol. Cell 19, 587–594 (2008).
Hochegger, H. et al. An essential role for Cdk1 in S phase control is revealed via chemical genetics in vertebrate cells. J. Cell Biol. 178, 257–268 (2007).
Santamaría, D. et al. Cdk1 is sufficient to drive the mammalian cell cycle. Nature 448, 811–U818 (2007).
Hu, L. Q. et al. CENP-I directly targets centromeric DNA to support CENP-A deposition and centromere maintenance. Proc. Natl. Acad. Sci. USA 120, e2219170120 (2023). doi:ARTN.
Spencer-Smith, R. et al. Inhibition of RAS function through targeting an allosteric regulatory site. Nat. Chem. Biol. 13, 62–68 (2017).
Guillard, S. et al. Structural and functional characterization of a DARPin which inhibits Ras nucleotide exchange. Nat. Commun. 8, 16111 (2017).
Li, C. et al. H-Ras oncogene counteracts the growth-inhibitory effect of genistein in T24 bladder carcinoma cells. Brit. J. Cancer 92, 80–88 (2005).
Sugita, S. et al. HRAS as a potential therapeutic target of salirasib RAS inhibitor in bladder cancer. Int. J. Oncol. 53, 725–736 (2018).
Dolgikh, N., Hugle, M., Vogler, M. & Fulda, S. Mutated rhabdomyosarcoma cells are vulnerable to mitochondrial apoptosis induced by coinhibition of MEK and PI3Kα. Cancer Res. 78, 2000–2013 (2018).
Liu, M. et al. Targeting the IDO1 pathway in cancer: from bench to bedside. J. Hematol. Oncol. 11, 100 (2018). doi:ARTN.
Lee, E., He, F., Choi, B. H. & Dai, W. Expression of IDO1 is regulated via Ras signaling pathways. FASEB J. 36, https://doi.org/10.1096/fasebj.2022.36.S1.L7486 (2022).
Liu, X. M. et al. ATOH8 binds SMAD3 to induce cellular senescence and prevent Ras-driven malignant transformation. Proc. Natl. Acad. Sci. USA 120, e2208927120 (2023).
Jain, A. G., Zhang, L., Bennett, J. M. & Komrokji, R. Myelodysplastic syndromes with bone marrow fibrosis: an update. Ann. Lab. Med. 42, 299–305 (2022).
Lu, J. J. et al. Endothelial cell-specific molecule 1 drives cervical cancer progression. Cell Death Dis. 13, 1043 (2022). doi:ARTN.
Rocha, S. F. et al. Esm1 modulates endothelial tip cell behavior and vascular permeability by enhancing VEGF bioavailability. Circ. Res. 115, 581 (2014).
Cui, Y. B. et al. Pan-cancer analysis identifies ESM1 as a novel oncogene for esophageal cancer. Esophagus Tokyo 18, 326–338 (2021).
Yang, T. et al. FAM167A is a key molecule to induce BCR-ABL-independent TKI resistance in CML via noncanonical NF-κB signaling activation. J. Exp. Clin. Canc Res. 41, 82 (2022).
Yang, Y. K., Zhang, H., Huang, S. S. & Chu, Q. KRAS mutations in solid tumors: characteristics, current therapeutic strategy, and potential treatment exploration. J. Clin. Med. 12, 709 (2023).
Pantsar, T. et al. Assessment of mutation probabilities of KRAS G12 missense mutants and their long-timescale dynamics by atomistic molecular simulations and Markov state modeling. Plos Comput. Biol. 14, e1006458 (2018).
Kauke, M. J. et al. An engineered protein antagonist of K-Ras/B-Raf interaction. Sci. Rep. 7, 5831 (2017).
Teng, K. W. et al. Selective and noncovalent targeting of RAS mutants for inhibition and degradation. Nat. Commun. 12, 2656 (2021).
Hashimoto, M. & Takemoto, T. Electroporation enables the efficient mRNA delivery into the mouse zygotes and facilitates CRISPR/Cas9-based genome editing (vol 5, 11315, 2015). Sci. Rep. 5, 12658 (2015).
Kurotaki, Y., Hatta, K., Nakao, K., Nabeshima, Y. & Fujimori, T. Blastocyst axis is specified independently of early cell lineage but aligns with the ZP shape. Science 316, 719–723 (2007).
Kusaka, N., Maisch, J., Nick, P., Hayashi, K. & Nozaki, H. Manipulation of intracellular auxin in a single cell by light with esterase-resistant caged auxins. Chembiochem 10, 2195–2202 (2009).
Deacour, Q. et al. Light-activated proteolysis for the spatiotemporal control of proteins. ACS Chem. Biol. 10, 1643–1647 (2015).
Braun, M. B. et al. Peptides in headlock - a novel high-affinity and versatile peptide-binding nanobody for proteomics and microscopy. Sci. Rep. 6, 19211 (2016).
Götzke, H. et al. The ALFA-tag is a highly versatile tool for nanobody-based bioscience applications. Nat. Commun. 10, 4403 (2019).
Zhao, N. et al. A genetically encoded probe for imaging nascent and mature HA-tagged proteins in vivo. Nat. Commun. 10, 2947 (2019).
Moeglin, E. et al. A novel nanobody precisely visualizes phosphorylated histone H2AX in living cancer cells under drug-induced replication stress. Cancers 13, 3317 (2021).
Veggiani, G. et al. High-affinity chromodomains engineered for improved detection of histone methylation and enhanced CRISPR-based gene repression (vol 13, 6975, 2022). Nat. Commun. 13, 7381 (2022).
Taxis, C., Renicke, C., Schuster, D., Usherenko, S. & Essen, L. O. A LOV2 domain-based optogenetic tool to control protein degradation and cellular function. Yeast 30, 90–90 (2013).
Sun, W. S. et al. Light-induced protein degradation in human-derived cells. Biochem. Bioph. Res. Co. 487, 241–246 (2017).
Stevens, L. M. et al. Light-dependent N-end rule-mediated disruption of protein function in and. Plos Genet. 17, e1009544 (2021).
Zeng, J. W. et al. Target-induced clustering activates Trim-Away of pathogens and proteins. Nat. Struct. Mol. Biol. 28, 278–289 (2021).
Hooper, M., Hardy, K., Handyside, A., Hunter, S. & Monk, M. Hprt-deficient (Lesch-Nyhan) mouse embryos derived from germline colonization by cultured-cells. Nature 326, 292–295 (1987).
Cong, L. et al. Multiplex genome engineering using CRISPR/Cas systems. Science 339, 819–823 (2013).
Mates, L. et al. Molecular evolution of a novel hyperactive Sleeping Beauty transposase enables robust stable gene transfer in vertebrates. Nat. Genet 41, 753–761 (2009).
Schindelin, J. et al. Fiji: an open-source platform for biological-image analysis. Nat. Methods 9, 676–682 (2012).
Acknowledgements
Y.O. was supported as a Research Fellow by the Japan Society for the Promotion of Science (JSPS), Japan Science and Technology Agency (JST), and Graduate Program of Transformative Chem-Bio Research (GTR). This work was supported by JSPS KAKENHI (grant number JP22H04926) and Grant-in-Aid for Transformative Research Areas - Platforms for Advanced Technologies and Research Resources “Advanced Bioimaging Support.” K.N. received support from the Kato Memorial Bioscience Foundation, Institute for Fermentation, Osaka (IFO), and Mochida Memorial Foundation for Medical and Pharmaceutical Research. This work was supported by JSPS KAKENHI (JP22K05558 and JP19K06611 to K.N.; JP21K05068 and JP24K21821 to M.N.; JP21H04775 to Y.T.; JP22K0641 to K.O.; JP23H27126 to T.K.) and JST Core Research for Evolutionary Science and Technology (CREST; JPMJCR1924). This study was also supported by the Japan Agency for Medical Research and Development (AMED) under grant number 23fk0310520. Additionally, JSPS and NU funded this study through the World Premier International Research Center Initiative (WPI).
Author information
Authors and Affiliations
Contributions
Conceptualization: Y.O., K.N. Methodology: Y.O., K.N., M.N., Y.T., S.O., T.F., K.I., A.M. Investigation: Y.O., K.N., M.N., K.I. Visualization: Y.O., K.N., M.N., K.I. Supervision: T.F., Y.T., A.M., K.O., T.K. Writing—original draft: Y.O., K.N. Writing—review & editing: Y.O., K.N., M.N., Y.T., T.F., K.I., K.O., T.K.
Corresponding authors
Ethics declarations
Competing interests
The authors declare no competing interests.
Peer review
Peer review information
Communications Biology thanks the anonymous reviewers for their contribution to the peer review of this work. Primary Handling Editors: Albert Lee and Laura Rodríguez Pérez.
Additional information
Publisher’s note Springer Nature remains neutral with regard to jurisdictional claims in published maps and institutional affiliations.
Rights and permissions
Open Access This article is licensed under a Creative Commons Attribution-NonCommercial-NoDerivatives 4.0 International License, which permits any non-commercial use, sharing, distribution and reproduction in any medium or format, as long as you give appropriate credit to the original author(s) and the source, provide a link to the Creative Commons licence, and indicate if you modified the licensed material. You do not have permission under this licence to share adapted material derived from this article or parts of it. The images or other third party material in this article are included in the article’s Creative Commons licence, unless indicated otherwise in a credit line to the material. If material is not included in the article’s Creative Commons licence and your intended use is not permitted by statutory regulation or exceeds the permitted use, you will need to obtain permission directly from the copyright holder. To view a copy of this licence, visit http://creativecommons.org/licenses/by-nc-nd/4.0/.
About this article
Cite this article
Ogawa, Y., Nishimura, K., Nambo, M. et al. Inducible tag-free degradation of endogenous proteins with AlissAID and development of a photoactivable inducer. Commun Biol 8, 1546 (2025). https://doi.org/10.1038/s42003-025-08912-0
Received:
Accepted:
Published:
Version of record:
DOI: https://doi.org/10.1038/s42003-025-08912-0










