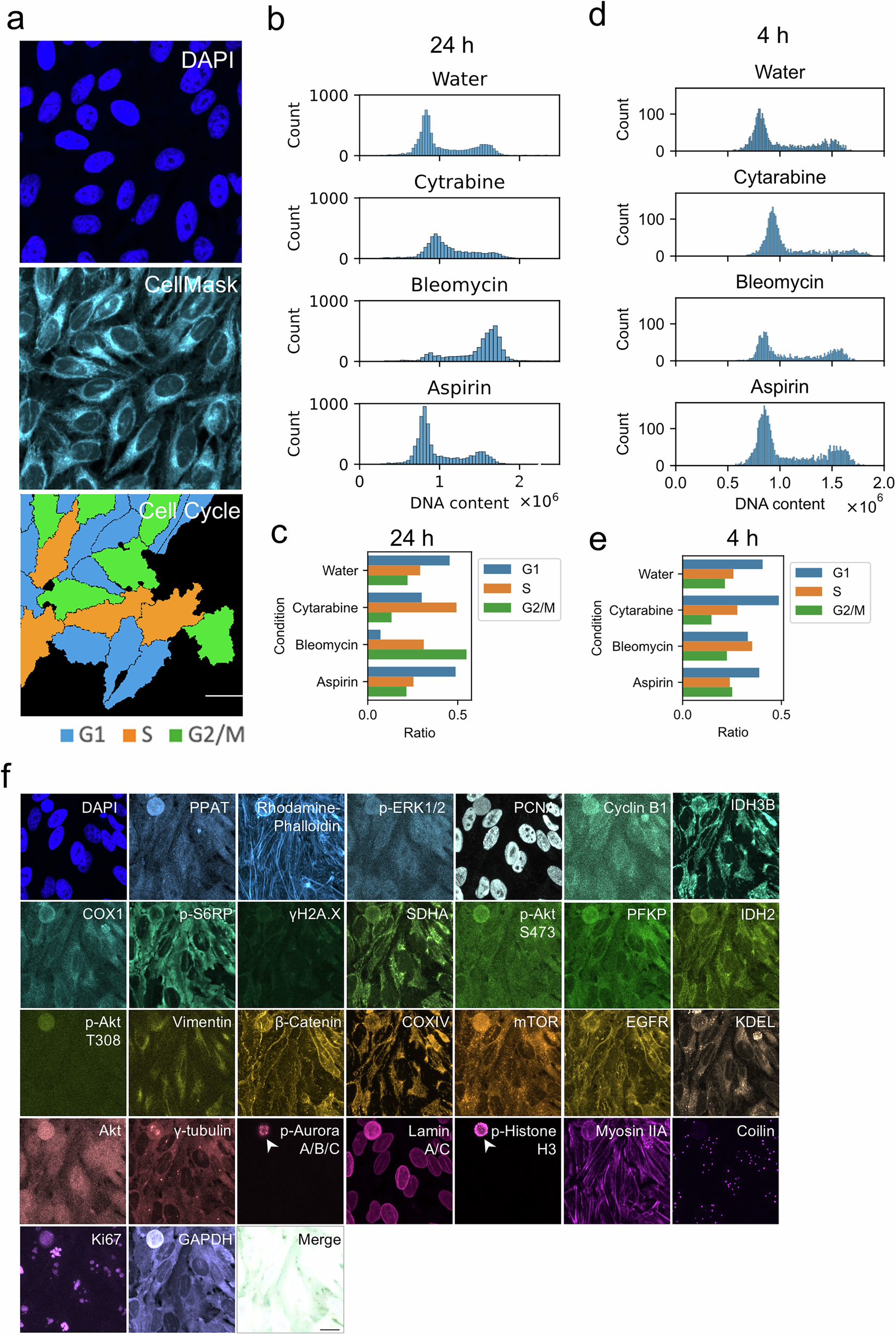
Fig. 1: Image-based cell cycle classification and multiple staining using CycIF in HeLa cells.

a HeLa cells were stained for DNA (DAPI) and GAPDH using immunofluorescence staining. The sum of fluorescence intensity of DAPI was used to determine the cell cycle, and the phase was visualized on the microscope image (blue: G1, orange: S, green: G2/M). Bar: 20 µm. b After 24 h of anticancer drug treatment of HeLa cells, DAPI staining was performed and microscopic images were acquired. The nucleus was then detected via image processing, and the sum of the fluorescence intensity of DAPI was detected as DNA content and visualized as a histogram. Sample sizes were as follows: water (7113 cells), cytarabine (4326 cells), bleomycin (4656 cells), and aspirin (6521 cells). For all conditions, the number of biological replicates was N = 1. c HeLa cells were treated with anticancer drugs for 24 h and stained with DAPI. The cell cycle was determined according to the sum of fluorescence intensity of DAPI in the cell nuclei (blue: G1, orange: S, green: G2/M). d After 4 h of anticancer drug treatment of HeLa cells, DAPI staining was performed and microscopic images were acquired. The subsequent process was the same as (a). Sample sizes were as follows: water (2382 cells), cytarabine (2110 cells), bleomycin (1855 cells), and aspirin (3579 cells). For all conditions, the number of biological replicates was N = 1. e HeLa cells were treated with anticancer drugs for 4 h and stained with DAPI. The subsequent process was the same as (a). f Microscopic images of the same field of view stained for the indicated proteins by CycIF in water treated (negative control) condition. The signals of p-Aurora A/B/C and p-Histone H3 are predominantly observed in mitotic cells (arrowheads). Bar: 20 µm.