Abstract
In drug discovery, assessing and stratifying drug efficacy on cells is vital. To demonstrate the efficacy of drugs on cells in different cell cycle phases, it is essential not only to analyze multidimensional protein data on the single-cell level but also to establish a methodology for extracting key molecules from subtle differences in cellular states in response to the drug. Here we introduce a single cell-PLOM-CON analysis method by combining multiplex immunofluorescence and image-based covariation network analysis and reveal several changes of proteins in early cell state changes across different cell cycle phases in HeLa cells, induced by anticancer drugs, bleomycin, cytarabine and aspirin, before any visible effects of drugs on the cell cycle appeared. Furthermore, the dynamical network biomarker theory reveals that cyclin B1 at the G2 phase is a presage protein signal of S-phase arrest induced by anticancer drugs with modes of action (MoA) similar to cytarabine. This integrated approach allows for the extraction of early protein biomarkers in initial states of drug efficacy and for drug stratification using subtle differences in MoA.
Introduction
Assessing drug efficacy in cultured cells is crucial for drug discovery. However, despite appearing uniform, cultured cells display heterogeneous states, especially in different cell cycle phases1,2,3. Heterogeneity in the cell cycle can explain how individual cells respond to a drug due to differences in their cellular states. However, traditional biochemical methods, which analyze averaged molecular data from cell lysates, may fail to capture cell cycle-dependent drug efficacy4,5,6,7,8,9,10. Cell cycle synchronization methods, like thymidine block and colchicine treatment, may disrupt cellular homeostasis, thereby impeding genuine efficacy evaluation11,12,13. In response to this challenge, “single-cell analysis” has emerged as a valuable approach for effectively stratifying heterogeneous cell populations and identifying related biomarkers14,15,16. Key tools in this context include single-cell RNA sequencing (sc-RNA-seq) for genetic insights17,18,19. While recent advances in single-cell proteomics, particularly mass spectrometry-based approaches, are rapidly expanding the scope of analysis, significant hurdles remain concerning quantification accuracy, sensitivity, and broad applicability across diverse laboratory settings due to specialized instrumentation and workflow complexities20,21 The current state of single-cell protein analysis highlights flow cytometry (FCM) and optical microscopy as versatile methods for improving drug efficacy assessment in cultured cells22,23. FCM is a widely used method for studying the effects of drugs on intracellular phenomena, particularly those that are cell cycle-dependent24,25,26. It excels in quickly categorizing cell cycle states and cell types using various stainable biomarkers, making it invaluable in immune cell analysis27,28,29 However, the structural characteristics of these cells, along with their organelle–cytoskeletal systems, are often lost upon detachment30. This loss can impact various biochemical reactions that depend on the structural features created by cell morphology and organelle-cytoskeletal systems, potentially altering cellular states compared to adherent conditions30,31,32. Emerging technologies, such as imaging flow cytometry33 and ghost cytometry34, aim to address this issue. However, the precise impact of losing adhesive properties on intracellular signaling, metabolism, and various stress responses remains incompletely understood.
To gain in-depth and high-dimensional insights into proteins at the molecular level within individual cells, the immunofluorescence method proves to be a versatile tool. It not only furnishes information about protein quantity but also captures posttranslational modifications such as phosphorylation and SUMOylation. Notably, it concurrently provides details on intracellular protein localization, cellular and organelle morphology. Through staining stratified cell populations with biomarkers, the method allows the distinction of specific cell subsets within diverse populations under a microscope. For example, quantifying the fluorescence intensities of DAPI, which stains DNA and subsequent histogram analysis, facilitates the separation of heterogeneous cell populations according to the distinct cell cycle phases without the need for cell cycle synchronization35,36,37. Consequently, this approach enables the analysis of intracellular variations in single cells, taking into account specific cell cycle stages, based on high-dimensional protein datasets.
In an effort to effectively utilize high-dimensional protein data at both the single-cell and subcellular levels, we have previously established the PLOM-CON analysis method38. This method quantifies temporal changes in three key aspects of proteins: “quantity,” “quality” (which includes posttranslational modifications such as phosphorylation), and “localization” as feature quantities of analysis proteins. By assessing the temporal correlations of these parameters, we construct a “covariation network” where each node represents a protein stained by IF, and each edge represents the correlation in the temporal changes of feature quantities between the connected nodes. This approach is based on the understanding that cellular conditions significantly influence protein states and that the cellular status can be expressed as the sum of changes in feature quantities over time.
Covariation networks capture subtle differences in cell states through changes in protein correlations, particularly at the temporal median level, yet this approach does not leverage the full potential of single-cell level protein data. In recent years, methods for multiplex staining of tissues and cells have advanced rapidly. Techniques such as mass spectrometry-based spatial proteomics have emerged, but they often require specialized labeled antibodies, extensive imaging equipment, and significant human resources for staining assessments39,40,41,42,43. In contrast, Cyclic Immunofluorescence (CycIF)44,45, a more accessible laboratory-level approach, has gained widespread adoption. CycIF allows for the simultaneous acquisition of molecular and morphological information for approximately 40 protein groups within single cells, retaining the advantages of conventional IF methods. This iterative process involves staining specific proteins with fluorescently labeled antibodies, image acquisition, and subsequent bleaching. Significantly, CycIF permits the use of commercially available antibodies and fluorescently labeled primary antibodies. This makes it a technology that can be readily optimized at the laboratory level, albeit with some adjustment of staining conditions. The capabilities of CycIF extend its relevance as a companion technique to the PLOM-CON method for single-cell analysis, further enhancing our understanding of biochemical reaction in individual cells under specific conditions.
In this study, we have developed the single-cell PLOM-CON method (sc-PLOM-CON), a powerful tool that combines PLOM-CON and CycIF for single-cell level, to analyze the cell cycle-dependent drug efficacy based on microscopic IF images of cells. The sc-PLOM-CON analysis sensitively detected early cell states changes and abnormalities across various cell cycle phases (G1, S phase, G2/M) induced by anticancer drugs, bleomycin, cytarabine and aspirin, as the correlation anomaly scores and the dynamic network biomarkers46,47 change that appeared before observable pharmacological effects.
Results
Cell cycle classification by microscopic imaging
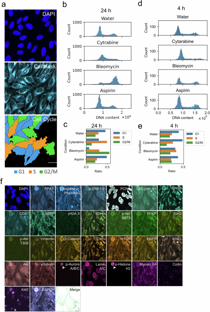
In this study, we aimed to stratify the cell cycle and assess the early responses of HeLa cells to three anticancer drugs―cytarabine, bleomycin, and aspirin―while preserving cell adhesion. Cytarabine disrupts DNA replication during the S phase, causing S phase cell cycle arrest48. Bleomycin cleaves DNA across the cell cycle, leading to G2/M phase cell cycle arrest49. The impact of aspirin on the cell cycle and its anticancer properties are less understood50,51,52. We initially analyzed the cell cycle of substrate-adhered HeLa cells at the single-cell level using DAPI-stained images (Fig. 1a). To verify the cell cycle arrest capabilities of the three anticancer drugs, we performed cell cycle analysis on substrate-adhered HeLa cells at 24 and 4 h post-treatment. After 24 h, cytarabine and bleomycin induced S phase and G2/M phase cell cycle arrest, respectively, while aspirin did not induce any cell cycle arrest (Fig. 1b, c). To validate these results obtained by Watson Algorithm, we performed immunofluorescence staining using cell cycle-specific markers: Cdt1 as a G1-phase marker and geminin as an S/G2/M phase marker. Immunostaining results clearly confirmed G2/M phase arrest in bleomycin-treated samples and early S phase arrest in cytarabine-treated samples (Supplementary Fig. S1). In contrast, no significant cell cycle arrests were observed under any drug treatment condition after 4 h (Fig. 1d, e). We also confirmed that Principal Component Analysis (PCA) was unable to distinguish among cell cycle stages (Supplementary Fig. S2).
a HeLa cells were stained for DNA (DAPI) and GAPDH using immunofluorescence staining. The sum of fluorescence intensity of DAPI was used to determine the cell cycle, and the phase was visualized on the microscope image (blue: G1, orange: S, green: G2/M). Bar: 20 µm. b After 24 h of anticancer drug treatment of HeLa cells, DAPI staining was performed and microscopic images were acquired. The nucleus was then detected via image processing, and the sum of the fluorescence intensity of DAPI was detected as DNA content and visualized as a histogram. Sample sizes were as follows: water (7113 cells), cytarabine (4326 cells), bleomycin (4656 cells), and aspirin (6521 cells). For all conditions, the number of biological replicates was N = 1. c HeLa cells were treated with anticancer drugs for 24 h and stained with DAPI. The cell cycle was determined according to the sum of fluorescence intensity of DAPI in the cell nuclei (blue: G1, orange: S, green: G2/M). d After 4 h of anticancer drug treatment of HeLa cells, DAPI staining was performed and microscopic images were acquired. The subsequent process was the same as (a). Sample sizes were as follows: water (2382 cells), cytarabine (2110 cells), bleomycin (1855 cells), and aspirin (3579 cells). For all conditions, the number of biological replicates was N = 1. e HeLa cells were treated with anticancer drugs for 4 h and stained with DAPI. The subsequent process was the same as (a). f Microscopic images of the same field of view stained for the indicated proteins by CycIF in water treated (negative control) condition. The signals of p-Aurora A/B/C and p-Histone H3 are predominantly observed in mitotic cells (arrowheads). Bar: 20 µm.
Acquisition of multiplex staining image data using CycIF and image processing
To establish a comprehensive dataset for single-cell analysis using the sc-PLOM-CON method, we employed the CycIF technique for multiplex staining of HeLa cells. We deliberately selected protein groups anticipated to be influenced by the actions of these drugs, focusing on those involved in the cell cycle, proliferation, and cellular stress responses. Furthermore, emphasis was placed on proteins associated with signal transduction pathways, particularly those represented by phosphorylated proteins, indicative of signal pathway activation or inactivation. Our study utilized 30 distinct antibodies, meticulously listed in Table S1.
Figure 1f showcases representative immunostained images of HeLa cells obtained through CycIF using these 30 antibodies. Subsequently, we conducted a thorough analysis of the images to quantify various parameters, including the fluorescence intensity of each stained protein and organelle morphology, based on the multiplex staining image data. The feature quantities measured are detailed in Table S2. Organelle-related feature quantities included the areas of the cell nucleus, mitochondria, and cytoplasm, identified using specific markers: CellMask for cells, DAPI for nuclei, and COX IV for mitochondria, as illustrated in Figure S3. Additionally, we calculated the mean fluorescence intensity of each protein within distinct subcellular compartments (cell nucleus, mitochondria, and cytoplasm). In total, we obtained 102 feature quantities, forming the foundational dataset necessary for estimating cellular states.
Fluorescence intensity variation analysis using multiplex-staining image data
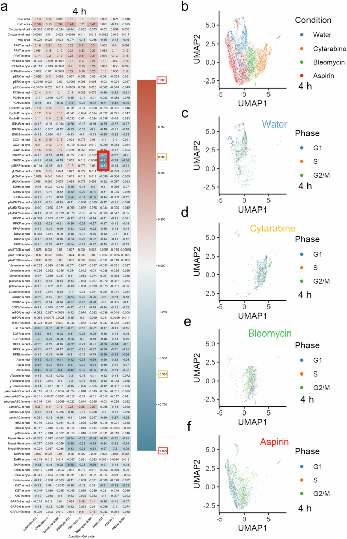
To assess the impact of anticancer drugs on cellular states, we conducted a straightforward comparison of these data between control (water)-treated and anticancer drug-treated cell samples. This approach is similar to methodologies used in DNA microarray analysis53,54,55 (Fig. 2a). In Fig. 2a, we examine differences in protein feature quantity by cell cycle stage-level. To do so, we calculated the log2 ratio of drug-treated cells relative to a water (negative) control; these calculations were performed separately for each cell cycle stage. The heatmap shown in Fig. 2a revealed no significant differences among the median values of each feature quantity in drug-treated cells compared to the water-treated control condition for G1, S, and G2 phases. More precisely, no feature quantities were observed to change by more than 2-fold compared to the control. In addition, the slight changes induced by each drug were largely consistent in both direction and magnitude across cell cycle stages. This indicates that comparisons of the median values of feature quantities between drug- and water-treated conditions may not be sensitive enough to capture subtle changes potentially induced at each cell cycle phase level.
a HeLa cells were treated with water, cytarabine, bleomycin, and aspirin for 4 h and stained using CycIF. In total, 102-dimensional data were obtained following image analysis. The log2 ratio of the change in fluorescence intensity compared with water within the same cell cycle was measured following treatment of HeLa cells with cytarabine, bleomycin, and aspirin for 4 h. Rectangles indicate where the log2 ratio of the change was more than 0.585. The feature quantities listed on the y-axis are detailed in Table S2. Sample sizes were as follows: water (2382 cells derived from N = 2 biological replicates), cytarabine (2110 cells derived from N = 3 biological replicates), bleomycin (1855 cells derived from N = 3 biological replicates), and aspirin (3579 cells derived from N = 3 biological replicates). b The same data as (a) were dimensionally reduced using UMAP. One point on the graph represents one cell. Blue, orange, green, and red dots indicate cells treated with water, cytarabine, bleomycin, and aspirin, respectively. c–f From the dimensionality reduction results, as in (a), only cells treated with water (c), cytarabine (d), bleomycin (e), and aspirin (f) were extracted and are shown color-coded by cell cycle (blue: G1, orange: S, green: G2/M).
Out of the 102 analyzed feature quantities, only three—specifically pS6RP in the nuclear, mitochondrial, and cytoplasmic regions during the G1 phase—were identified as showing a decrease in fluorescence intensity of more than 1.5-fold (approximately −0.585 on the log₂ scale) in aspirin-treated cell samples (Fig. 2a, rectangle). Given that S6RP is recognized for promoting protein synthesis through phosphorylation56, this suggests a reduction in protein synthesis during the G1 phase in aspirin-treated cells. Overall, as the changes in feature quantities, in terms of fluorescence intensity ratios, for all drugs were relatively minor compared to those of water (control), raising concerns about their adequacy in capturing changes in cellular states as parameters for detecting changes in cell states.
Dimension reduction using UMAP with multi-staining image data
Utilizing the same dataset, we applied UMAP57 for dimension reduction and clustering, a methodology frequently employed in CycIF studies45,58,59, with the anticipation of forming clusters that represent different intracellular states influenced by anticancer drugs and the cell cycle (Fig. 2b). The outcomes revealed some overlap between water- and aspirin-treated samples, while bleomycin and cytarabine treatments resulted in the separation of cell populations (Fig. 2b–f). Even with markers such as PCNA60, Cyclin B161, and phosphorylated Histone H362—known to undergo significant changes in expression levels based on the cell cycle phase—UMAP unexpectedly failed to delineate distinct clusters for each cell cycle phase (Fig. S2).
Construction of single-cell PLOM-CON method: covariation network analysis from multiplex-stained image data
Based on our findings, conducting a stratified analysis of cell cycle- or anticancer drug-dependent cellular states using feature quantities derived from multiplex-staining image datasets has proven to be challenging. To overcome this challenge, we sought to enhance our previously established PLOM-CON38 method for stratified analysis using covariation networks. The key advantage of a covariation network lies in its foundation on the overall correlations between feature quantities of the 30 proteins, rather than solely relying on the variations in those feature quantities. This approach is scientifically sound because proteins interact with each other, both directly and indirectly, in the cellular environment, and these relationships are contingent on the state of each cell. In this study, we utilized the feature quantities of each protein obtained from multiplex-staining images of individual cells to construct covariation networks. Importantly, these networks were constructed independently for each specific condition, defined by the combination of drug treatment (including water control) and cell cycle phase (G1, S, or G2/M). This involved calculating partial correlations among protein feature quantities within the population of cells belonging to that specific condition. We term this extended method as sc-PLOM-CON.
For the inference of the covariation network, akin to the conventional PLOM-CON method, we employed the graphical lasso method63 to estimate the precision matrix (inverse covariance matrix). Subsequently, we calculated the partial correlation matrix by normalizing this precision matrix. Partial correlation effectively removes indirect correlation relationships, allowing the analysis to capture direct dependencies between protein feature quantities. By treating the partial correlation matrix as a weighted adjacency matrix, we represented it visually as a covariation network (Fig. 3a, see “Data Availability”). The covariation network comprises nodes representing the proteins of interest and features related to cellular morphology, such as areas of the cell nucleus, mitochondria, and cytoplasm. Additionally, subnodes representing cellular localization (nucleus, cytoplasm, mitochondria), where each feature quantity was calculated, were positioned around the nodes. Nodes were connected with edges based on the correlations among the protein feature quantities in each region. Consequently, we generated 12 distinct covariation networks, one for each of the G1, S, and G2/M phases for the control (water) and the three anticancer drug (bleomycin, cytarabine, aspirin) treatments (Fig. 3a). Although we observed differences in the structures of these covariation networks depending on the conditions, the abundance of edges makes it challenging to biologically interpret changes in the network’s structure. Therefore, for a systematic analysis and discussion of the differences in the networks for the three anticancer drugs and each cell cycle phase, we focused on the correlation anomaly scores as a method to quantitatively analyze the structural characteristics of these 12 covariation networks.
a Covariation networks in the G1, S, and G2/M phases treated with water, cytarabine, bleomycin, and aspirin. These covariation networks are composed of 35 nodes each: 30 protein nodes and 5 nodes corresponding to morphological/cellular features (area of the nucleus, cytoplasm, and mitochondria; circularity of the nucleus and cell). b–d Correlation anomaly scores for G1, S, and G2/M phases treated with cytarabine (b), bleomycin (c), or aspirin (d) compared with the same cell cycle in water. e–g The top five correlation anomaly scores in the G1, S, and G2/M phases under cytarabine (e), bleomycin (f), or aspirin (g) conditions for the same cell cycle in water. Feature quantities with significantly higher correlation anomaly scores are indicated by a green background.
Extraction of factors involved in the structural characterization of covariation networks using correlation anomaly scores
Correlation anomaly scores, as proposed by Ide et al.64, offer quantitative metrics for assessing differences between two covariation networks, presenting anomaly scores for each node. These scores indicate changes in the generation and disappearance of correlations, alterations in correlation coefficients, and variations in self-dispersion for each feature quantity (details of the calculation can be found in the Materials and Methods section). A higher correlation anomaly score indicates a more substantial contribution of that feature quantity to the differences between the two covariation networks. By utilizing these correlation anomaly scores, we can quantitatively determine the extent to which each feature quantity contributes to the distinctions between the conditions of each drug treatment and cell cycle. For each drug treatment, these scores were computed by specifically comparing the drug-treated network of a given cell cycle phase to the network of the water-treated control group within the same cell cycle phase (Fig. 3b–d). This within-phase comparison strategy is crucial for isolating drug-specific effects from the substantial inherent variations in protein relationships that occur naturally across different cell cycle stages. Additionally, a list of correlation anomaly scores, sorted in descending order for the same conditions, is presented in Fig. S4. By applying a threshold at the top 3% of the correlation anomaly scores, we identified specific feature quantities accountable for differences between the two covariation networks (Fig. 3e–g; for details, refer to the Materials and Methods section).
Extraction of cell cycle-dependent drug efficacy factors for each anticancer drug
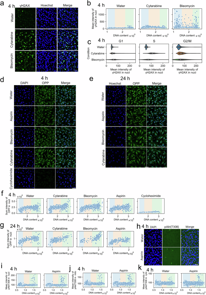
In the case of cytarabine, feature quantities exhibiting significant correlation anomaly scores were primarily associated with the mean fluorescence intensity of γH2AX in the nuclear region “during the S phase” (Fig. 3e). The protein γH2AX serves as a well-known marker for DNA damage, with its presence in the nucleus increasing due to double-strand breaks (DSBs) in DNA65. To validate this finding, we conducted revalidation experiments using conventional indirect IF with Hoechst and anti-γH2AX antibody, confirming a significant increase in the fluorescence intensity of γH2AX in the nuclear region during the S phase in cytarabine-treated cells (Fig. 4a–c).
a HeLa cells were treated with water, cytarabine, and bleomycin for 4 h and stained with Hoechst and anti-γH2AX antibody. Bar = 50 µm. b Nuclear regions were segmented from the images obtained by the same process described in (a), and the fluorescence intensities of DNA content and γH2AX were measured and visualized as a scatter plot. Sample sizes were as follows: water (1901 cells), cytarabine (2019 cells), bleomycin (1959). For all conditions, the number of biological replicates was N = 1. c The fluorescence intensity of γH2AX was visualized as a violin plot using the same data as in (b). The value of the effect size was calculated between conditions using Cliff’s Delta: water (control) vs. cytarabine, 0.47; water vs. bleomycin, 0.77 for G1 phase; water vs. cytarabine, 0.96; water vs. bleomycin, 0.86 for S phase; water vs. cytarabine, 0.47; water vs. bleomycin, 0.54 for G2/M phase. d, e After treatment of HeLa cells with water, aspirin, bleomycin, cytarabine, and cycloheximide for 4 h (d) or 24 h (e), the amount of protein synthesis at the single-cell level was visualized using O-Propargyl-puromyin (OPP). Bar = 50 µm. f, g Nuclear regions were segmented from the microscopic images acquired from samples treated as described in (d) (f) or (e) (g), and a scatter plot of the total fluorescence intensity of DAPI and the total fluorescence intensity of OPP is shown. Sample sizes were as follows: water (1110 cells), cytarabine (1190 cells), bleomycin (1168 cells), aspirin (1221 cells), and cycloheximide (1004 cells) for (f), and water (583 cells), cytarabine (280 cells), bleomycin (228 cells), and aspirin (474 cells) for (g). For all conditions, the number of biological replicates was N = 1. The value of the effect size was calculated between conditions using Cliff’s Delta: water (control) vs. cytarabine, 0.43; water vs. bleomycin, 0.27; water vs. aspirin, −0.21; water vs. cycloheximide, −0.99, for G1 phase; water (control) vs. cytarabine, 0.21; water vs. bleomycin, 0.39; water vs. aspirin, −0.11; water vs. cycloheximide, −0.98, for S phase; water (control) vs. cytarabine, 0.40; water vs. bleomycin, 0.39; water vs. aspirin, −0.11; water vs. cycloheximide, −0.997, for G2/M phase; (f), and water (control) vs. cytarabine, 0.28; water vs. bleomycin, 0.34; water vs. aspirin, −0.71, for G1 phase; water (control) vs. cytarabine, −0.16; water vs. bleomycin, −0.11; water vs. aspirin, −0.64, for S phase; water (control) vs. cytarabine, 0.42; water vs. bleomycin, 0.27; water vs. aspirin, −0.65, for G2/M phase; (g). h HeLa cells were treated with water and aspirin for 4 h and stained with DAPI or pAkt(T308) using CycIF. Bar: 50 µm. i–k Microscopic images were obtained from the samples treated as in (i), and the regions of the nucleus, mitochondria, and cytoplasm were segmented. DNA content in the nuclear region and mean fluorescence intensity of pAkt(T308) in the nucleus (i), mitochondria (j), and cytoplasm (k) regions were quantified and shown as scatter plots. Sample sizes were as follows: water (1788 cells), and aspirin (3579 cells). For all conditions, the number of biological replicates was N = 1. The value of the effect size was calculated between conditions using Cliff’s Delta: water (control) vs. aspirin, −0.11, for G1 phase; water vs. aspirin, −0.18, for S phase; water vs. aspirin, −0.03, for G2/M phase (i), water vs. aspirin, −0.11, for G1 phase; water vs. aspirin, −0.15, for S phase; water vs. aspirin, −0.01, for G2/M phase (j), and water vs. aspirin, −0.05, for G1 phase; water vs. aspirin, −0.09, for S phase; water vs. aspirin, 0.06, for G2/M phase (k).
In the case of bleomycin-treated cells, the correlation anomaly score for the feature quantity “mean fluorescence intensity of γH2AX in the nuclear area” was high in bleomycin-treated sample at the G1, S, and G2 cell phases (Fig. 3f). Bleomycin induces DNA cleavage throughout the cell cycle66. Immunofluorescence revealed the slight increase in the mean fluorescence intensity of γH2AX in the nuclear region in bleomycin-treated cells, independent of the cell cycle phase (Fig. 4a–c). This change was partly attributed to the rise in the number of cells with extremely high γH2AX fluorescence, which differs with cytarabine treatment (Fig. 4b). The increased fluorescent signal of γH2AX in bleomycin or cytarabine-treated cells was also confirmed in the CycIF samples (Fig. 4a–c, Supplementary Fig. S5), although the changes in median fluorescence intensity was not significant in the heatmap shown in Fig. 2a, possibly because the upregulated fluorescent signals were relatively weak or only observed in a limited number of cells.
For aspirin, feature quantities exhibiting notable correlation anomaly scores were primarily linked to the mean fluorescence intensity of phosphorylated S6RP in the nuclear region “during both the S and G2/M phases” (Fig. 3g). Phosphorylated S6RP is integral to ribosome assembly in the nucleus67, and any anomaly in its function could impact protein synthesis. Additionally, the fluorescence intensity ratio analysis for the nuclear region indicated a decrease in the mean fluorescence intensity of phosphorylated S6RP in the aspirin-treated condition, and this change occurred in G1 phase (Fig. 2a). These results inferred that the aberration of phosphorylated S6RP under aspirin conditions occurs in a cell cycle-independent manner. To experimentally validate this hypothesis, we meticulously assessed protein synthesis levels at the single-cell level using fluorescently labeled O-Propargyl-puromycin (OPP). The results revealed a significant reduction in OPP fluorescence intensity after cycloheximide treatment (4 h), indicating a decrease in protein synthesis levels. However, no significant differences were observed in the presence of cytarabine, bleomycin, and aspirin (4 h). Intriguingly, under the drug-treated condition (24 h), a cell cycle-independent reduction in protein synthesis levels was discernible specifically in the aspirin-treated condition (Fig. 4d–g). These findings strongly suggest that the cell cycle-independent inactivation of S6RP specific to aspirin treatment gradually progressed, albeit the decrease was small and could not be verified at 4 h after the treatment but it seems to have begun.
In addition, aspirin-treated cells showed significant correlation anomaly scores for phosphorylated Akt(T308) “during the G2/M phase” (Fig. 3g). Phosphorylated Akt (T308) was for its extremely high fluorescence intensity in M phase cells. This observation aligns with the slight increase in the proportion of M phase cells under aspirin treatment (Fig. 4h–k). This implies that the increased abundance of phosphorylated Akt (T308) in M phase cells led to its extraction as a feature quantity with a significant correlation anomaly score.
In conclusion, we have successfully extended our established PLOM-CON method to sc-PLOM-CON analysis. By setting an appropriate threshold for correlation anomaly scores, we were able to quantitatively analyze changes in covariation networks associated with the cell cycle and response to anticancer drugs. This enabled us to identify proteins and morphological information influenced by cell states dependent on the cell cycle and drug treatment.
Prediction of drug efficacy manifestation using the DNB theory
Next, we leveraged the same protein dataset from the covariation network, representing the cellular state 4 h after drug treatment, to identify presage protein signals for these early-drug effects in HeLa cells. Presage proteins refer to proteins that can serve as early indicators of impending changes in cellular states. These proteins exhibit alterations in expression levels, modifications, or interactions before the full manifestation of drug-induced effects, making them valuable for detecting early cellular responses to treatment. Dynamical network biomarker (DNB) theory excels at identifying signals preceding critical transitions in biological systems exposed to constant noise and disturbances46,47. In a stable state, such systems swiftly return to their normal state despite external challenges, exhibiting small, rapid fluctuations. However, just before a significant change occurs as a critical transition, the system becomes unstable, leading to slower and more pronounced fluctuations. At this juncture, specific features demonstrate increased variability and stronger correlations, which are represented as “DNB”. The DNB theory has previously proven successful in detecting DNB signals in gene sets related to precursors of lung damage and the onset of metabolic syndrome46. While earlier applications of DNB theory have focused on unidirectional changes in states, such as disease progression processes68,69,70,71, the cell cycle investigated in this study is characterized by periodic state changes. Our analysis was adaptable without the need for an extension of the DNB theory to accommodate this feature of our system.
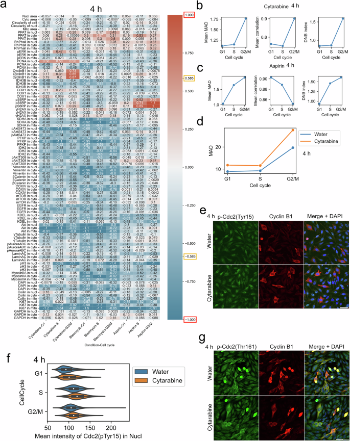
Applying the DNB theory to our dataset allows us to estimate the presage protein signals within the cell cycle, just before transitioning from normal to drug-induced abnormalities. In the DNB theory, a crucial requirement for DNB detection is the increase in variability among feature quantities. To meet this criterion, we computed the mean absolute deviation (MAD) for each anticancer drug and cell cycle, presenting the results as a heatmap (Fig. 5a). Notably, six feature quantities exhibited an MAD increase of more than 1.5 times compared to the control condition (water): cyclin B1 during the G2/M phase in the nuclear, mitochondrial, and cytoplasmic regions under cytarabine-treated conditions, and pS6RP during the S phase in the mitochondrial and cytoplasmic regions, as well as the G2/M phase in the nuclear, mitochondrial, and cytoplasmic regions under aspirin conditions. To identify a DNB, it is essential to observe both an increase in MAD and a simultaneous rise in correlations between feature quantities within the same cell cycle. For cyclin B1, both MAD and correlation peaks coincided during the G2/M phase (Fig. 5b). However, in the case of pS6RP, although the MAD peak occurred in the G2/M phase, the correlation peak was observed in the G1 phase (Fig. 5c). Ultimately, only cyclin B1 was validated as a genuine DNB. This suggests that DNB is specific to the cytarabine-treated condition in HeLa cells, indicating a cell cycle-dependent branching phenomenon.
a The log2 ratio of mean absolute deviation (MAD) compared with water within the same cell cycle was measured following the treatment of HeLa cells with cytarabine, bleomycin, and aspirin for 4 h. Sample sizes were as follows: water (2382 cells), cytarabine (2110 cells), bleomycin (1855 cells), and aspirin (3579 cells). For all conditions, the number of biological replicates was N = 1. b, c Hela cells were treated with cytarabine for 4 h and immunostained for cyclin B1. The mean MAD, mean correlation, and product of mean MAD and mean correlation (DNB index) for Cyclin B1 DNB (b) or pS6RP DNB candidate (c) per cell cycle phase is shown. Sample sizes were as follows: water (2382 cells derived from N = 2 biological replicates), cytarabine (2110 cells derived from N = 3 biological replicates), and aspirin (3579 cells derived from N = 3 biological replicates). d HeLa cells were treated with water (blue) or cytarabine (orange) for 4 h and immunostained for cyclin B1. Mean MADs of the DNB candidate 1 in the G1, S, or G2/M phases are shown in the graph. Sample sizes were as follows: water (2382 cells derived from N = 2 biological replicates), and cytarabine (2110 cells derived from N = 3 biological replicates). e HeLa cells were treated with water or cytarabine for 4 h and immunostained for p-Cdc2(Tyr15) and cyclin B1. Bar = 50 µm. f The mean fluorescence intensity of p-Cdc2(Tyr15) in the nuclear region of cells treated as described in (e) is shown as a violin plot. Sample sizes were as follows: water (1515 cells) and cytarabine (1535 cells). For all conditions, the number of biological replicates was N = 1. The value of the effect size was calculated between conditions using Cliff’s Delta: water (control) vs. cytarabine, 0.22, for G1 phase; 0.31 for S phase; and 0.26 for G2/M phase. g HeLa cells were treated with water or cytarabine for 4 h and immunostained for p-Cdc2(Thr161) and cyclin B1. Bar = 50 µm.
Upon assessing cyclin B1 abundance in cytarabine-treated cells using indirect IF, we observed a greater variability in mean fluorescence during G2/M phase, consistent with the results from CycIF (Fig. 5d). Cyclin B1 forms a complex with Cdc2 (Cdk1), acting as a mitotic master kinase72. While cyclin B1 levels rise during the G2 phase, multiple phosphorylation/dephosphorylation events occur on Cdc2, controlling its kinase activity. Interestingly, examination of pCdc2(Tyr15), associated with Cdc2 inactivation73, through indirect IF, revealed a slight increase in fluorescence intensity at the nucleus in cytarabine-treated cells compared to the water condition (Fig. 5e, f). However, immunostaining of pCdc2(Thr161), the activated and phosphorylated form of Cdc2 by Cdc2-activating kinase (CAK)73, revealed an increased cytoplasmic signal in cyclin B1-elevated cells (Fig. 5g) treated with either water or cytarabine, suggesting that the entry into mitosis might not be perturbed in cytarabine-treated cells.
The accumulation of cyclin B1 in G2 phase might be related to the induction of DNA damage. To validate this idea, we performed immunostaining for cyclin B1 in cells treated with cisplatin and etoposide, both of which are known to induce DNA damage and cause cell cycle arrest in G2 phase (Supplementary Fig. S6a). While DNA damage was observed in cells treated with cisplatin or etoposide for 4 h as measured by the increased levels of nuclear γH2AX fluorescence signals in γH2AX-immunostained images (Supplementary Fig. S6b), we did not observe significant increases in cyclin B1 in either the nucleus or cytoplasm under any drug-treated condition for 4 h (Supplementary Fig. S6c). These results suggest that an increase in cyclin B1 does not occur when cells are exposed to DNA damage and are in the early stages of G2 arrest.
Detection of DNB for other anticancer drugs that induce S-phase arrest in HeLa cell
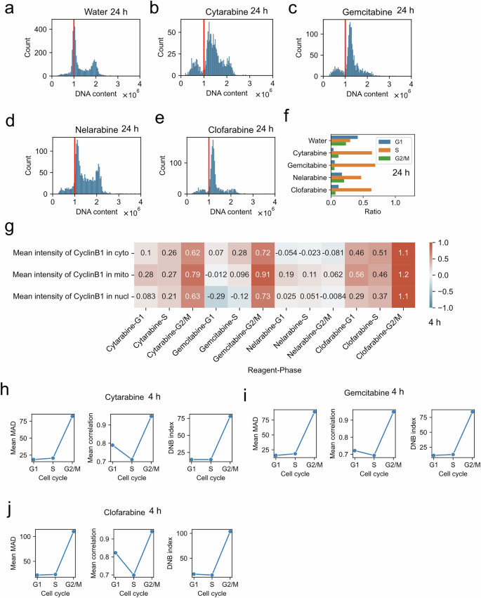
We examined whether other anticancer drugs, such as nucleoside analogs like cytarabine, induced S-phase arrest and whether MAD and correlations of cyclin B1 in the nuclear, mitochondrial, and cytoplasmic regions peaked simultaneously during the G2/M phase. We used nucleoside analog anticancer drugs in this study, including gemcitabine (a cytidine analog) used for various solid tumors such as pancreatic74 and bladder cancer75, nelarabine (a guanosine analog), and clofarabine (an adenine analog), which are used for T-cell acute lymphoblastic leukemia76 or acute myeloid leukemia77,78.
Nelarabine and clofarabine have not been reported to induce HeLa cell cycle arrest. Our initial evaluation focused on S-phase arrest induced by cytarabine, gemcitabine, nelarabine, and clofarabine. The results indicated that within 24 h, cytarabine, gemcitabine, and clofarabine induced S-phase arrest (Fig. 6a–f). However, while nelarabine increased the number of cells in the S phase, its effect was somewhat lower compared to other drugs, and a significant number of cells were also present in the G1 phase and G2/M phase (Fig. 6d). The scatter plot of the DAPI-stained nuclear area and the sum of DAPI fluorescence revealed that the nuclear area in cells treated with cytarabine, gemcitabine, and clofarabine had expanded; however, such changes were not observed in cells treated with nelarabine (Fig. S7). This distinctive impact on the cell cycle and nuclear area suggests nelarabine’s unique influence among nucleoside analog anticancer drugs.
HeLa cells were treated with water (a), cytarabine (b), gemcitabine (c), nelarabine (d), and clofarabine (e) for 24 h followed by staining with DAPI. The sum fluorescence intensity of nuclear DAPI was measured and is shown as a histogram. The G1 phase peak in water condition is indicated by the red vertical line. Sample sizes were as follows: water (4444), cytarabine (1403 cells), gemcitabine (1662 cells), nelarabine (1979 cells), and clofarabine (1522 cells). For all conditions, the number of biological replicates was N = 1. f The ratio of cells in the G1 (blue), S (orange), and G2/M (green) phases following treatment with water, cytarabine, gemcitabine, nelarabine, and clofarabine for 24 h. Sample sizes were as follows: water (4444 cells), cytarabine (1403 cells), gemcitabine (1662 cells), nelarabine (1979 cells), and clofarabine (1522 cells). For all conditions, the number of biological replicates was N = 1. g HeLa cells were treated with water and anticancer drugs for 4 h and immunostained for cyclin B1. Segmentation of cell nuclei, mitochondria, and cytoplasmic regions was performed, and the mean fluorescence intensity of cyclin B1 in the nucleus, mitochondria, and cytoplasmic regions was quantified. The MAD ratios compared with the water condition for each drug and cell cycle are shown as a heatmap. Sample sizes were as follows: water (2149 cells), cytarabine (1849 cells), gemcitabine (2273 cells), nelarabine (2039 cells), and clofarabine (1523 cells). For all conditions, the number of biological replicates was N = 1. h–j HeLa cells were treated with cytarabine (h), gemcitabine (i), and clofarabine (j) for 4 h, and the mean MAD, mean correlation, and DNB index of cyclin B1 in the G1, S, and G2 phases of the cell cycle are shown. Sample sizes were as follows: water (2149 cells), cytarabine (1849 cells), gemcitabine (2273 cells), and clofarabine (1523 cells). For all conditions, the number of biological replicates was N = 1.
At the 4-h time point post drug administration, the cellular cycle closely resembled the water condition, suggesting that the cell cycle arrest effect had not manifested yet (Fig. S8). We conducted staining for nuclear DNA and cyclin B1 via indirect IF, categorized the cell cycle stages, and calculated the MAD ratio compared to the water condition for each drug and cell cycle (Fig. 6g). Analogous to the results observed with cytarabine treatment, gemcitabine and clofarabine exhibited MAD peaks during the G2/M phase, exceeding 1.5 times the water ratio. In contrast, nelarabine did not exceed a 1.5 times MAD ratio, indicating the absence of DNB. Moreover, we validated the correlation of cyclin B1 levels in the nuclear, mitochondrial, and cytoplasmic regions, all peaking during the G2/M phase (Fig.6h–j). Consequently, DNB was evident in gemcitabine and clofarabine treatment conditions, akin to cytarabine, where S-phase arrest occurred within 24 h. This strongly indicates that cyclin B1 fluorescence intensity in these regions can serve as a presage protein signal for S-phase arrest induced by nucleoside analog anticancer drugs with the similar mode of action (MoA) like cytarabine.
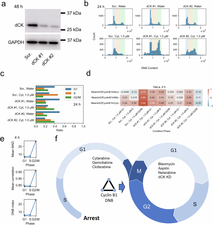
Loss of DNB in cytarabine-insensitive HeLa cells
We considered it beneficial to demonstrate DNB loss in cytarabine-insensitive HeLa cells to further confirm the credibility of DNB as the presage protein signal for S-phase arrest. It was reported that deoxycytidine kinase (dCK) knockdown enhanced cytarabine resistance in the human promyelocytic leukemia cell line HL-60 and in primary hematopoietic progenitor cells79. Deoxycytidine kinase catalyzes the conversion of cytarabine to cytarabine monophosphate, a process that is required for its incorporation into DNA and the subsequent inhibition of DNA replication during S phase. Therefore, we investigated whether dCK knockdown also increased cytarabine resistance in HeLa cells. We achieved dCK knockdown using two types of siRNA, and this was confirmed by a significant reduction in dCK expression levels compared with the scramble condition (Fig. 7a). Knockdown of dCK in HeLa cells resulted in marked suppression of cytarabine-induced S-phase arrest after 24 h (Fig. 7b, c). Then, we performed immunostaining for cyclin B in control and dCK knockdown cells treated with cytarabine for 4 h and tested whether the MAD and correlations of cyclin B1 in the nuclear, mitochondrial, and cytoplasmic regions peaked simultaneously during the G2/M phase. Interestingly, DNB of cyclin B during the G2/M phase was no longer detected in cytarabine-treated dCK-knockdown HeLa cells but continued to be observed in cytarabine-treated control cells (Fig. 7d). Correlation peaks coincided during the G2/M phase in scramble siRNA-transfected HeLa cells (Fig. 7e). Collectively, DNB of cyclin B1 fluorescence intensity reflected the sensitivity of HeLa cells to cytarabine.
a HeLa cells transfected with control scramble siRNA (Scr.) or siRNA against dCK (dCK #1 and dCK #2) for 48 h were lysed, and dCK and GAPDH levels were detected by western blotting (N = 1 biological replicate). b Control and dCK-knockdown HeLa cells were treated with either water or cytarabine for 24 h followed by staining with DAPI. The sum fluorescence intensity of nuclear DAPI was measured and is shown as a histogram. Sample sizes were as follows: Scr., water (3920 cells), Scr., Cyt (2321 cells), dCK #1, water (5220 cells), dCK #1, Cyt (3731 cells), dCK #2, water (3505 cells), and dCK #2, Cyt (1943 cells). For all conditions, the number of biological replicates was N = 1. c HeLa cells were treated with either water or cytarabine for 24 h, and the percentage of cells in the G1 (blue), S (orange), and G2/M (green) phases is shown in the graph. Sample sizes were as follows: Scr., water (3920 cells), Scr., Cyt (2321 cells), dCK #1, water (5220 cells), dCK #1, Cyt (3731 cells), dCK #2, water (3505 cells), and dCK #2, Cyt (1943 cells). For all conditions, the number of biological replicates was N = 1. d Control and dCK-knockdown HeLa cells were treated with either water or cytarabine for 4 h and immunostained for cyclin B1. Segmentation of cell nuclei, mitochondria, and cytoplasmic regions was performed, and the mean fluorescence intensity of Cyclin B1 in the nucleus, mitochondria, and cytoplasmic regions was quantified. The MAD ratios compared with the water condition for cytarabine at each cell cycle are shown as a heatmap. Sample sizes were as follows: Scr., water (3208 cells), Scr., Cyt (3230 cells), dCK #1, water (4419 cells), dCK #1, Cyt (4118 cells), dCK #2, water (3383 cells), and dCK #2, Cyt (3105 cells). For all conditions, the number of biological replicates was N = 1. e Control and dCK-knockdown HeLa cells were treated with either water or cytarabine for 4 h, and the mean MAD, mean correlation, and DNB index of cyclin B1 in the G1, S, and G2 phases of the cell cycle are shown. Sample sizes were as follows: Scr., water (3208 cells), and Scr., Cyt (3230 cells). For all conditions, the number of biological replicates was N = 1. f A model of S-phase arrest induced by nucleoside analog anticancer drugs. Increased cyclin B1 expression in the G2 phase indicates a presage protein signal of cycle arrest in the S phase with similar MoA of cytarabine.
Discussion
Single-cell PLOM-CON method for extracting initial drug efficacy in cells
In this study, we present the sc-PLOM-CON method, a novel approach that optimally couples the advantages of CycIF multiplex-staining images and our conventional PLOM-CON analysis. CycIF allows us to capture both molecular (quantity or post-translational modification of proteins) and subcellular localization information from ~40 protein groups within individual cells, resulting in high-dimensional datasets of proteins at the single cell level. The single-cell PLOM-CON analysis reported here integrates multiple layers of protein information, including quantity, post-translational modifications, and subcellular localization, into a single covariation network. This integrative approach is a distinguishing feature of our methodology. While CycIF has traditionally found application in cell/tissue staining and is a technique whose multiplex staining degree is increasing rapidly80, its analytical methodology has often been also exclusively limited to dimensional reduction analysis. In this study, the covariation network generated by the sc-PLOM-CON method offers a sensitive means to detect subtle changes in the relationships between multiple protein features, under various cellular conditions. There, instead of directly comparing and analyzing the magnitude of the absolute value of the features, we scrutinized variations in correlations between these features, offering a correct understanding of moderate differences in cellular states under different conditions.
In the sc-PLOM-CON estimation of the covariation network, we employed the graphical lasso method, akin to the conventional PLOM-CON. This method involves estimating the precision matrix and deriving the partial correlation matrix by normalizing the precision matrix. By doing so, we effectively eliminate nearly all indirect correlations (in this study, across 102 feature quantities), providing a means to observe correlations between numerous feature quantities while minimizing the impact of nonspecific staining signals associated with immunofluorescence methods. Additionally, the introduction of the correlation anomaly degree facilitates the extraction of differences in covariation networks, allowing for a quantitative analysis of changes in the structural characteristics of intricate correlation networks and the assignment of biological significance to the extracted molecular information (Figs. 3, 4). A comparison of PLOM-CON analysis with WGCNA81,82, which utilizes gene expression level correlations to estimate networks, is provided in Supplementary Discussion.
Using the sc-PLOM-CON method, we successfully uncovered cell cycle-dependent variations in the therapeutic impacts of three anticancer drugs (cytarabine, bleomycin, and aspirin) on HeLa cells. Additionally, employing the correlation anomaly degree to extract network differences allowed us to observe γH2AX, a common DNA damage marker, in the nuclear region during the S phase of cytarabine, and throughout the entire cell cycle with bleomycin. These findings well illustrate the MoA of both drugs on DNA: cytarabine specifically inhibits DNA synthesis during the S phase, while bleomycin cleaves randomly DNA double strands throughout the entire cell cycle, as anticipated. As shown in Fig. 2, although UMAP successfully extracted drug-specific cell groups, it failed to identify the characteristics of these groups. In contrast, our sc-PLOM-CON analysis effectively highlighted the characteristic features of these marker proteins. We hypothesize that this is because the protein covariation network at each cell cycle phase could detect subtle correlation differences in these proteins, occurring only in a small number of cells.
One possible reason for the failure to distinguish among cell cycle phases in UMAP is that an excessive amount of information from proteins unrelated to cell cycle progression is included as well. In fact, when UMAP was performed using the staining results for DAPI, pH3 (a mitotic cell marker), and cyclin B (a G2 phase marker), we observed that cells were distributed in a circular pattern, seemingly reflecting the cell cycle (Supplementary Fig. S2). This result suggests that cell cycle phases can be distinguished in UMAP when appropriate protein feature quantities are selected83. Furthermore, this result also implies that arbitrary protein features are not necessarily informative for UMAP-based cell cycle phase separation. Conversely, even if target proteins are not directly related to the cell cycle, our sc-PLOM-CON analysis can still identify protein relationships under specific cell cycle phases by incorporating a simple classification of cell cycle phases based on DNA content.
Significantly, the sc-PLOM-CON method is not limited to analyzing CycIF-derived data, as shown in this study. It can also be applied to similar analyses with single-cell-level datasets, such as sc-RNA seq data. As the quantifiability of single-cell proteomes, metabolomes, or lipidomes improves, these large datasets can be universally used for covariation network analysis. This versatility allows us to comprehend the varied effects and efficacy of different drugs on cellular states by integrating future advanced biomolecular analysis data.
DNB theory for inferring presage protein signals of drug efficacy
In this investigation, we detected DNB in HeLa cells treated with anticancer drugs for a 4 h duration was exclusive to drugs with the similar MoA like cytarabine, which causes S-phase arrest 24 h after administration. All identified DNB elements were associated with cyclin B1 during the G2/M phase (Figs. 5, 6), implying significant variations in cyclin B1 quantity during the G2/M phase among individual cells even after a 4 h drug treatment. Furthermore, the loss of DNB in cytarabine-insensitive dCK-knockdown HeLa cells clearly supports the idea that DNB associated with cyclin B1 during the G2/M phase could be the early presage protein signals for S-phase arrest by drugs with similar MoA like cytarabine in HeLa cells (Fig. 7d, e, f).
When cytarabine, gemcitabine, and clofarabine—anticancer drugs known to induce S-phase cell cycle arrest, and sharing similar DNB elements and a similar expansion of the nuclear area as seen with cytarabine—were administered for 24 h, DNA histograms displayed an additional peak with less DNA content than the G1-phase peak (Fig. 6b–e). Microscopic examination revealed small, multinucleated structures within this DNA content-depleted peak, indicating abnormal cell division (Fig. S9). Thus, these cells likely underwent abnormal cell division, and cyclin B1 variability during the G2/M phase may serve as a biomarker in such environments, potentially indicating the future production of small, multinucleated cells.
Detecting presage protein signals (early warning signals) is pivotal in drug discovery and pharmacology, as it facilitates prompt medical intervention to prevent adverse effects or toxicity of drug. A noteworthy achievement of this study is its groundbreaking application of the DNB theory to “periodic phenomena,” such as the cell cycle. This represents a significant deviation from the theory’s traditional applications, which focused on predicting tipping points in systems undergoing unidirectional changes, like disease progression or cell differentiation. In the language of dynamical systems theory, traditional applications often deal with transitions between stable steady states, known as equilibrium attractors. Our study, however, addresses a system exhibiting inherent periodic behavior, akin to a limit cycle attractor—a stable, repeating trajectory. By applying DNB theory to the cell cycle, we successfully identified early warning signals (DNB patterns associated with cyclin B1 in the G2/M phase) preceding a drug-induced disruption of this cycle, specifically S-phase arrest triggered by cytarabine, gemcitabine, and clofarabine (Fig. 6g–j). This demonstrates the DNB theory’s capability not only to predict shifts between equilibrium states but also to detect impending critical transitions away from a stable cyclical process. This discovery paves the way for applying the DNB theory to a wider range of periodic biological phenomena, including circadian rhythms and seasonal population dynamics.
Limitations and considerations for sc-PLOM-CON analysis
Several important considerations must be noted when applying sc-PLOM-CON analysis: (1) Antibody Selection & Coverage: Proteomic coverage may be incomplete. Transcriptome/PPI data can aid antibody selection and supplement network coverage.
(2) Correlation Anomaly Score: While effective for identifying network differences, standardization can mask global intensity changes. The Gaussian assumption limits detection of non-linear interactions.
(3) Combined sc-PLOM-CON/DNB Analysis: This combination identifies state changes and suggests, but does not infer, causality. It provides experimentally verifiable hypotheses. Detailed discussions on these limitations are provided in the Supplementary Discussion.
Integration of Sc-PLOM-CON analysis and DNB theory: powerful tool for elucidating and stratifying the MOA of drug
The integration of sc-PLOM-CON analysis with DNB theory is powerful, as both methods utilize the same protein dataset consisting of multi-dimensional variables, including subcellular-level information. This subcellular-level datasets generated by the sc-PLOM-CON method facilitate image-based cell stratification by cellar states quantitatively, even in scenarios where multiple cell types with distinct properties coexist within a single sample. Our previous work on PPARγ agonists during adipocyte differentiation84 successfully demonstrated this capability. Moreover, this integration provides a multifaceted approach to understanding drug effects in the context of the cell cycle, directly addressing the need for actionable insights. While DNB theory, by treating the cell cycle as a temporal progression, focuses on identifying ‘presage signals’ (like Cyclin B1 in G2/M for cytarabine) indicative of impending state transitions rather than direct comparisons between cycle stages, our sc-PLOM-CON analysis complements this by enabling stage-specific comparisons between treatment and control groups using correlation anomaly scores (Fig. 3e–g). This allows us to pinpoint which protein features are significantly perturbed by a drug within each specific cell cycle phase (e.g., γH2AX in S phase for cytarabine vs. across all phases for bleomycin). Combining these two layers of information—stage-specific drug impacts and transition-predictive signals—facilitates a deeper mechanistic understanding and allows for the stratification of drugs based on their nuanced, cell cycle-dependent modes of action, offering potential utility in predicting drug efficacy or identifying targeted therapy opportunities.
Declaration of generative AI and AI-assisted technologies in the writing process
Generative AI was used to assist in improving the clarity and grammar of the English manuscript text and for assistance with debugging Python or R code. The authors reviewed and edited all AI-generated content and assume full responsibility for the entire content of the manuscript.
Methods
Cell culture
Human cervical carcinoma-derived HeLa cells were obtained from an existing collection at the Kano Laboratory at the Institute of Science Tokyo.The cells were cultured in DMEM (Nissui #05915) supplemented with 10% fetal bovine serum (Sigma F7524) and penicillin/streptomycin (FUJIFILM Wako 161-23181).
Reagents and antibodies
Aspirin (A5376) (2 mM) and nelarabine (#SML1736) (200 mM) were obtained from Sigma, bleomycin (ab142977) (2 µM) and cytarabine (ab141924) (1 µM) were obtained from Abcam, gemcitabine (#G0367) (0.09 µM), clofarabine (#C2500) (25 µM), and etoposide (#E0675) (2 µM) were obtained from TCI, and cisplatin (#AG-CR1-3590-M050) (3.3 µM) were obtained from Adipogen. DAPI (340-07971) was obtained from DOJINDO. The primary antibodies used for immunofluorescence were as follows: PPAT (LsBio; LS-C173822; Clone 3C6; 1:100), Phospho-ERK1/2 (T202/Y204) (Cell Signaling Technology; #4370; Clone D13.14.4E; 1:100), PCNA (abcam; ab18197; 1:5,000), Cyclin B1 (abcam; ab18221; Clone V92.1; 1:250), IDH3B (NOVUS; NBP2-14114; 1:100), COX-1 (Thermo; MA5-32259; Clone SC68-05; 1:250), Phospho-S6RP(Ser235/236) (Cell Signaling Technology; 4858; Clone D57.2.2E, 1:50), gamma H2A.X (Cell Signaling Technology; #9718; 1:100), SDHA (Cell Signaling Technology; 11998; Clone D6J9M; 1:250), p-Akt (S473) (Cell Signaling Technology; Clone 4071; Clone D9E; 1:50), PFKP (Cell Signaling Technology; 12746; Clone D2E5; 1:50), IDH2 (NOVUS; NBP1-85784: 1:100), p-Akt (T308) (Cell Signaling Technology; 43506; Clone D25E6; 1:50), Vimentin (Cell Signaling Technology; 9855; Clone D21H3: 1:50), β-Catenin (Cell Signaling Technology; 2849; Clone L54E2; 1:25), Cox IV (Cell Signaling Technology; 8693; Clone 3E11; 1:50), mTOR (Cell Signaling Technology; 5048; Clone 7C10; 1:25), EGFR (Cell Signaling Technology; 5616; Clone D38B1; 1:50), KDEL(abcam; ab203420; Clone EPR12668; 1:100), Akt (Cell Signaling Technology; 5186; Clone C67E7; 1:50), γ-tubulin (abcam; ab205475; Clone EPR16793; 1:100), Phospho-Aurora A/B/C (Cell Signaling Technology; 13464; Clone D13A11; 1:50), Lamin A/C (Cell Signaling Technology; 8617; Clone 4C11; 1:200), Phospho-Histone H3 (Cell Signaling Technology; 3475; Clone D2C8; 1:100), Myosin IIA (abcam; ab204676; Clone EPR8965; 1:100), Coilin (abcam; ab197531; Clone IH10; 1:200), Ki67 (abcam; ab215226; Clone EPR3610; 1:100), Cdt1 (abcam; ab211857; Clone 1036287-7; 1:50), p-Cdc2(Tyr15) (Cell Signaling Technology; 4639; Clone 12; 1:75), p-Cdc2(Thr161) (Applied Biological Materials; Y011134; Clone 0907; 1:50), Geminin (Cell Signaling Technology; 52508; Clone 1; 1:800). The secondary antibodies used were: anti-Rabbit IgG, Alexa Fluor 555 (abcam; ab150074; 1:500), anti-Mouse IgG, Alexa Fluor 488 (abcam; ab150061; 1:500), anti-Rabbit IgG, Alexa Fluor 647 (abcam: ab150063; 1:500), anti-Rabbit IgG, Alexa Fluor 488 (molecular probes; A11034; 1:500).
Analysis of the cell cycle via DAPI staining
HeLa cells were grown on culture dishes suitable for microscopic observation [e.g., 96-well, clear, flat-bottom imaging microplates (Greiner #655090)]. The cells were washed twice with PBS, fixed in 3% paraformaldehyde (FUJIFILM Wako 162-16065) for 20 min, permeabilized with 0.2% Triton-X 100 (FUJIFILM Wako 168-11805) in PBS for 15 min, and blocked with 3% BSA (Equitech-Bio #BAH70) in PBS for 30 min. The cells were stained for 1 h with a 1 µg/mL DAPI solution.
The cells were imaged through confocal laser microscopy. The nuclear regions were segmented by image processing (see below) and the sum of fluorescence intensity in each region was calculated. For cell cycle analysis, a pinhole size of 43.42 µm with a 40x objective lens, which is commonly used to acquire cell images with a confocal laser microscope, was insufficient, and it was necessary to maximize the size (255.43 µm) with a 20x objective lens.
Then the cell cycle was determined by the Watson algorithm85. To ensure consistent analysis across all conditions, especially in cases where experimental treatments might alter DAPI histogram shapes significantly, model parameters were constrained based on control samples. Specifically, the values for the G1 and G2/M peak mean fluorescence intensity, and G1 coefficient of variation (CV) used for constraints were manually set based on the analysis of the control group. These manually determined parameters derived from the control group were then applied as fixed constraints to the Watson model for all samples (including control and all experimental groups) using the software’s batch processing function. Additionally, the CV of the G2/M peak was constrained to be equal to the CV of the G1 peak (G2 CV = G1 CV) for all samples. FlowJo software (BD) was used for the analysis.
Fluorescent labeling of primary antibodies and validation of antibody staining
For CycIF, we used two types of directly fluorescent-labeled primary antibodies: (1) commercially available antibodies directly conjugated with Alexa Fluor 488, 555, or 647, and (2) antibodies labeled using Zenon fragments, which bind to the Fc antibody region and are conjugated with Alexa Fluor 488, 555, or 647. Labeling of the latter case was performed using a Zenon Labeling Kit (Invitrogen #Z25302 #Z25305 #Z25308 #Z25008) with all procedures performed as per the manufacturer’s instructions. We selected antibodies based on the following criteria:
1. We confirmed that the staining pattern matched the localization reported by reliable sources, such as the Human Protein Atlas, related publications, and data from antibody manufacturers.
2. We compared the staining patterns of directly fluorescent-labeled antibodies with those obtained using indirect immunofluorescence. We observed that these methods sometimes produced visibly different staining patterns.
3. Some antibodies exhibited significant fluorescence loss either due to direct labeling or after the bleaching process. Such antibodies were excluded from further analysis.
Cyclic immunofluorescence method for single cell-PLOM-CON analysis
HeLa cells were cultured in 96-well, clear, flat-bottom imaging microplates (Greiner #655090). The cells were treated for 4 h with the following reagents: water (negative control), 1 µM cytarabine, 2 µM bleomycin, and 2 mM aspirin. The cells were washed twice with PBS, fixed in 4% paraformaldehyde for 15 min, permeabilized with 0.2% Triton-X 100 (FUJIFILM Wako 168-11805) in PBS for 5 min, and blocked with 3% BSA (Equitech-Bio #BAH70) in PBS for 30 min. The cells were then incubated with diluted primary antibody in blocking buffer for at least 1 h, washed 3 times with PBS, and incubated with diluted secondary antibody in blocking buffer, DAPI, and in some cases, CellMask Deep Red (ThermoFisher C10046) for 1 h. The samples were washed three times with PBS and mounted in PBS.
After the first round of imaging, fluorophores on the secondary antibodies were bleached with a mixture of 4.5% H2O2 (FUJIFILM Wako 081-07215) and 25 mM NaOH (FUJIFILM Wako 195-13775) in PBS for 1 h at room temperature under table lamp light86. The samples were washed three times with PBS. Immunofluorescence was carried out a second time using fluorescent-labeled primary antibodies that were diluted in blocking buffer for 1 h, and microscopic images were acquired. All immunofluorescence images were captured at the same location in the well, and DAPI images were used as a reference. After the second image acquisition, the fluorescent dye of the Zenon-labeled antibody was bleached with a mixture of 3% H2O2 (FUJIFILM Wako 081-07215) and 20 mM NaOH (FUJIFILM Wako 195-13775) in PBS for 1 h at room temperature under table lamp light. The same procedure was repeated after the third round. We tested each antibody alone and checked the fluorescence intensity and whether it could be sufficiently quenched. The order of the antibodies used and their information is listed in Table S1. We selected antibodies that had sufficient fluorescent signal compared with the background and were consistent with our previous experience and the literature with respect to subcellular localization and staining pattern for the analyzed protein.
Automated confocal plate imaging
The immunostained cells on 96-well imaging microplates (Greiner #655090) were observed under a confocal microscope (Nikon Ti2 inverted stand with an A1R Galvano scan head and fiber-coupled four line excitation laser LU-NV combiner equipped with 408 nm, 488 nm, 561 nm, and 647 nm wavelengths). A 40× dry objective (Plan Apo λ 40x NA0.95; Nikon), a motorized nosepiece up/down movement, and a motorized stage with encoding were used. The four channels were imaged in the order of blue, yellow/orange, green, and far/infrared. The gain and laser power were determined for each protein to avoid exceeding the upper fluorescence intensity limit for all image-acquired points. The hexagonal confocal pinhole was set to a 1.2 Airy disc size for the longest wavelength imaged. The microscope was controlled by NIS-Elements Ver5.3 software (Nikon) to obtain Z-stack images of 20 steps (1 µm per step) for 10 different points per well, and three wells were prepared per experimental condition. By obtaining 20 Z-stack images, we covered all of the cell areas in height at all time points, which ensured that we obtained focused images.
Segmentation
The acquired image was converted into a maximum intensity projection image with the highest fluorescence intensity projected along the Z-axis. The image was subjected to image analysis. Microscopic images of the cells were analyzed using NIS-Elements Ver5.3 (Nikon) software. The nucleus was first detected from DAPI-stained images as a seed, which is a reference region in the image for detecting a cellular region. The cell area was determined using the watershed algorithm with CellMask-stained images. The cytoplasmic area was then calculated by subtracting the nucleus area from the cell area. Mitochondrial regions were detected as brightly stained areas from COXIV-stained images. As reagent addition can affect segmentation quality, the segmentation algorithm was carefully optimized and validated by examining the images under all experimental conditions. Segmentation errors were manually corrected.
Quantification of images
Cells and intracellular compartment areas were analyzed by measuring the mean fluorescence intensity of each protein and the area of each region. These variables are listed in Table S2. The quantitation process was done using NIS-Elements Ver.5.3 software.
Fluorescence intensity variation analysis
For all quantified variables, median values were calculated for the G1, S, and G2/M periods following water, aspirin, bleomycin, and cytarabine treatment, respectively. The ratio of the medians for aspirin, bleomycin, and cytarabine to water at the same phase (e.g., aspirin—G1 vs water—G1) was calculated, and the logarithm of the ratio with a base of 2 was calculated and visualized as a heat map.
Dimension compression
All quantified variables were dimensionally compressed into two dimensions using the UMAP of PCA algorithm and visualized as a scatter plot. The umap-learn method87 was used for UMAP calculation and scikit-learn library88 was used for PCA calculation. UMAP was computed under the following conditions: n_neighbors = 15, min_dist = 0.1, n_components = 2, and metric = ‘euclidean’. Heat maps were created for the scatter plots, with the values of each variable color-coded. PCA was computed under following conditions: whiten = False, svd_solver = ’auto’, tol=0.0, iterated_power = ‘auto’, n_oversamples = 10, and power_iteration_normalizer = ‘auto’.
Covariation network inference
Estimation of the covariation network was done as described by Noguchi et al. (2021)38; however, this method assumes that the time-specific medians of the variables were generated from a multivariate Gaussian distribution. In other words, the variables that \(\widetilde{{{{\rm{X}}}}}=\left\{\widetilde{{x}_{k}}\,\left({t}_{i}\right)\right\}\in {{\mathbb{R}}}^{T\times K}\) obtained from the above procedures were generated from the multivariate Gaussian distribution \({{{\mathscr{N}}}}\left(0,\Lambda \right)\), where \(k\) and \({t}_{i}\) represent variable and time indices, respectively. The \(\Lambda\) is called the precision matrix and corresponds to the inverse covariance matrix (i.e., \(\Lambda ={\Sigma }^{-1}\in {{\mathbb{R}}}^{K\times K}\)). On the other hand, because multiple staining data at the single-cell level are available, it is not necessary to calculate the median value of the variables, and the covariation network can be estimated directly. In other words, the variables that \({{{\rm{X}}}}=\left\{{x}_{k}\left({c}_{i}\right)\right\}\in {{\mathbb{R}}}^{C\times K}\) obtained from the above procedures were generated from the multivariate Gaussian distribution \({{{\mathscr{N}}}}\left(0,\Lambda \right)\), where \(k\) and \({c}_{i}\) represent variable and cell indices, respectively.
Furthermore, the partial correlation matrix was not divided into block matrices because the correlation anomaly score described below allows us to extract variables that contribute to changes in the two covariance networks without manual inspection.
We can effectively remove the confounding effect of indirect correlations by examining partial correlations. For instance, when two variables are correlated solely because both are influenced by a third variable, partial correlational analysis removes the effect of the confounder and allows us to isolate the direct correlation between the pair. This allows our analysis to focus on direct dependencies between protein features.
Cross-validation (CV)
The Graphical Lasso method requires determining a regularization parameter, ρ. We initially performed a 5-fold cross-validation (CV) using the single-cell quantitative data from the water condition, selecting the ρ (0.0318) that yielded the largest mean log-likelihood. This value was subsequently applied to all conditions. To ensure the robustness of this parameter selection, we also conducted 7-, 10-, 15-, and 20-fold CVs. While the optimal ρ varied slightly across different fold numbers, the values consistently centered around the 5-fold estimate (Supplementary Information, Fig. S10). Therefore, we adopted ρ = 0.0318, confirming the consistency and robustness of our approach across various validation strategies.
Correlation anomaly score analysis
The correlation anomaly score was proposed by Idé et al. (2009)64 to calculate the contribution of each graph vertex to the change of two sparse graphical Gaussian models. Sparse accuracy matrices were obtained as an intermediate step to estimate covariance networks by graphical lasso; the correlation anomaly score for each variable may be calculated from these accuracy matrices.
To link the formula to our experimental data, we first define the variables in the context of this study. We first consider the results of quantification by image analysis under the two conditions, i.e., control vs. drug-treated cells in the G1 phase, as follows:
Here, \({{{{\mathcal{D}}}}}_{{{{\rm{A}}}}}\) and \({{{{\mathcal{D}}}}}_{{{{\rm{B}}}}}\) represent the total feature datasets for all cells under conditions A and B, respectively. \({N}_{{{{\rm{A}}}}}\) and \({N}_{{{{\rm{B}}}}}\) represent the total number of cells in each condition. For a single cell, \({x}_{{{{\rm{A}}}}}^{\left(n\right)}\) is an M-dimensional feature vector. Within this vector, \({x}_{i}\) is the scalar value of a single feature (e.g., the “mean fluorescence intensity of γH2AX in the nucleus”), while \({z}_{i}\) is the vector that contains all other features for the same cell, excluding \({x}_{i}\).
The expected value of the Kullback–Leibler divergence for the \(i\) th node (protein and morphology information) is as follows:
Let \({z}_{i}\in {{\mathbb{R}}}^{M-1}\) represent the vector of all variables excluding \({x}_{i}\).
We first integrate with respect to \({x}_{i}\) Furthermore, noting that the integration over \({z}_{i}\) is equivalent to computing the expected value of the KL divergence, the expression can be rewritten as follows if \({{{{\mathcal{D}}}}}_{{{{\rm{A}}}}}\) and \({{{{\mathcal{D}}}}}_{{{{\rm{B}}}}}\) is centered:
Specifically calculating the expected value yields the following:
Rearranging this equation, we obtain the final expression for \({d}_{i}^{{AB}}\).
where we partitioned precision matrix \({\Lambda }_{{{{\rm{A}}}}}\) and covariance matrix \({\Sigma }_{{{{\rm{A}}}}}\) as
such that \({{{{\rm{\lambda }}}}}_{A}\) presents the precision for index \(i\), and \({{{{\rm{\sigma }}}}}_{A}\) presents the variance for index \(i\). In this case, \({l}_{A}\) is the vector of precisions between the \(i\)-th variable and the remaining variables, and \({L}_{A}\) is the precision matrix of the remaining variables (i.e., excluding the \(i\)-th variable). An analogous relationship holds for the covariance matrix \({\Sigma }_{A}\), substituting covariance for precision. For \({{{{\mathcal{D}}}}}_{{{{\rm{B}}}}}\), matrix partitioning analogous to that performed for \({\Lambda }_{B}\), \({\Sigma }_{B}\) was carried out to obtain the component \({L}_{B}\), \({l}_{B}\), \({{{{\rm{\lambda }}}}}_{B}\), \({W}_{B}\), \({w}_{B}\), \({{{{\rm{\sigma }}}}}_{B}\).
In general, \({d}_{i}^{{{{\rm{AB}}}}}\) and \({d}_{i}^{{{{\rm{BA}}}}}\) do not coincide; therefore, the maximum value is calculated as follows:
This \({a}_{i}\) is defined as the correlation anomaly score.
Dynamical network biomarker (DNB) analysis
To identify potential early warning signals (Dynamical Network Biomarkers, DNBs) preceding drug-induced cell cycle abnormalities, we analyzed the single-cell feature quantity data obtained from cells treated for 4 hours. For this analysis, the cell cycle phases (G1, S, G2/M) were treated as ordered stages along a pseudo-temporal axis to investigate transitions between these stages under different drug conditions.
The primary step involved exploring DNB candidate feature groups using the dnb_tool89. For each cell cycle phase (G1, S, G2/M), the tool was applied by inputting pairs of single-cell feature quantity datasets: the control group (water) dataset and one of the experimental group (cytarabine, bleomycin, or aspirin) datasets. Based on this paired input, the dnb_tool identifies potential DNB candidates by evaluating feature quantity groups according to the DNB theory criteria. Specifically, it assesses both the increase in variability (e.g., by calculating the ratio of Mean Absolute Deviation (MAD) in the experimental group relative to the control group) and the increase in correlation (e.g., using the average Spearman’s rank correlation coefficient) among group members. The tool then suggests several feature groups that satisfy these criteria as potential DNB candidates for that specific drug treatment and cell cycle phase comparison.
Following the initial exploration with dnb_tool:
-
1.
Visualization of Variability Metric: To visualize the variability component evaluated by dnb_tool, the log2 MAD ratio (experimental vs. control, within the same phase), indicative of increased fluctuation, was plotted as a heatmap for all features (Fig. 5a).
-
2.
Validation of Candidates: The candidate DNB groups suggested by dnb_tool were further validated. We specifically examined whether both the MAD ratio (reflecting variability) and the average Spearman’s rank correlation (reflecting correlation strength) for these candidate groups exhibited simultaneous peaks. Feature groups satisfying this concurrent peak condition were confirmed as DNBs (as demonstrated in Fig. 5b, c).
Measurement of protein synthesis
HeLa cells were cultured in 96-well, clear, flat-bottom imaging microplates (Greiner #655090). The cells were treated with water (negative control), 1 µM cytarabine, 2 µM bleomycin, 2 mM aspirin, or 10 µM cycloheximide at 37 °C for 4 h (for all reagents) or 24 h (cytarabine, bleomycin, aspirin only). The cells were processed as described in the manufacturer’s protocol for the clickit OPP kit (ThermoFisher C10456), and the amount of protein synthesis was determined by measuring the sum fluorescence intensity per cell.
Small interfering RNA (siRNA) and transfection
Transfection of siRNA was performed by Lipofectamine RNAiMAX (Invitrogen 13778030) according to the manufacturer’s instructions. siRNA against human DCK (siRNA ID: s186 and s188) and negative control scramble siRNA (Silencer® Negative Control 1 siRNA #AM4635) were purchased from Thermo Fisher Scientific.
Western blotting assay
For protein extraction, cells grown in 6-well plates were lysed on ice using 100 µL of RIPA buffer (50 mM Tris-HCl pH 8.0, 150 mM NaCl, 1% Triton X-100, 0.1% SDS, 1% sodium deoxycholate) supplemented with a protease inhibitor cocktail (Roche, #11697498001) and PhosSTOP phosphatase inhibitor cocktail (Roche, #4906837001). The resulting lysates were then homogenized by passing them 10–15 times through a 27-gauge needle. Protein samples were prepared by adding an equal volume of 2x Laemmli’s sodium dodecyl sulfate sample buffer and boiling for 5 min. Proteins were separated by SDS-PAGE using either 12% or 5–20% gradient polyacrylamide gels. The separated proteins were subsequently transferred onto a polyvinylidene fluoride (PVDF) membrane (Merck Millipore, #IPVH00010). The transfer was performed at 70 V for 120–180 min using a Trans-Blot SD cell (Bio-Rad). Following the transfer, the membrane was blocked for 1 h at room temperature with 5% (w/v) bovine serum albumin. Primary antibodies were incubated overnight at 4 °C, followed by incubation with HRP-conjugated secondary antibodies for 1 h at room temperature. Protein bands were visualized using the Western Lightning Plus-ECL chemiluminescence substrate (PerkinElmer) and imaged with an Amersham Imager 600 (GE). The following primary and secondary antibodies were used:Primary Antibodies: dCK (Cell Signaling Technology; #10478; 1:1000), GAPDH (Sigma; MAB374; 1:2500). Secondary Antibodies: Anti-rabbit-HRP (Cell Signaling Technology; #7074; 1:2000), Anti-Mouse-HRP (Promega; #W4021; 1:2000).
Statistics and reproducibility
The number of samples analyzed is shown in each figure legend. For single-cell analysis, effect size was calculated between conditions using Cliff’s Delta. All statistical analyses were performed using Python 3.8.18 or R version 4.4.3.
Reporting summary
Further information on research design is available in the Nature Portfolio Reporting Summary linked to this article.
Data availability
The Cytoscape session file for the covariation networks is available on Mendeley Data90. The source data underlying the figures presented in this study are available in Supplementary Data 1. The other data are available upon reasonable request. Supplementary Fig. S11 includes the uncropped and unedited blot images. Several documents and codes related to this study are available in our previous publications (Noguchi et al., 202138 and Kunishige et al., 202591). The method for covariation network inference in original PLOM-CON analysis is documented in Noguchi et al. (2021)38 and small toy dataset for PLOM-CON analysis is available via Mendeley data92 at: https://data.mendeley.com/datasets/vzz7xpymxd/1.
Code availability
The custom code used for the analyses in this study is not publicly available due to considerations for commercial use. However, the code is available from the corresponding author upon reasonable request. All statistical analyses were performed using Python (version 3.8.18) or R (version 4.4.3). Key parameters for UMAP, PCA, and graphical lasso are described in the Methods section.
References
Singh, A. M. et al. Cell-cycle control of developmentally regulated transcription factors accounts for heterogeneity in human pluripotent cells. Stem Cell Rep. 2, 398 (2014).
Buettner, F. et al. Computational analysis of cell-to-cell heterogeneity in single-cell RNA-sequencing data reveals hidden subpopulations of cells. Nat. Biotechnol. 33, 155–160 (2015).
Soltani, M. & Singh, A. Effects of cell-cycle-dependent expression on random fluctuations in protein levels. R. Soc. Open Sci. 3, 160578 (2016).
Huang, S. Non-genetic heterogeneity of cells in development: more than just noise. Development 136, 3853–3862 (2009).
Bright, G. R., Whitaker, J. E., Haugland, R. P. & Taylor, D. L. Heterogeneity of the changes in cytoplasmic pH upon serum stimulation of quiescent fibroblasts. J. Cell. Physiol. 141, 410–419 (1989).
Rutledge, E. A., Benazet, J.-D. & McMahon, A. P. Cellular heterogeneity in the ureteric progenitor niche and distinct profiles of branching morphogenesis in organ development. Development 144, 3177–3188 (2017).
Morales, M. & Margolis, E. B. Ventral tegmental area: cellular heterogeneity, connectivity and behaviour. Nat. Rev. Neurosci. 18, 73–85 (2017).
Nguyen, Q. H. et al. Single-cell RNA-seq of human induced pluripotent stem cells reveals cellular heterogeneity and cell state transitions between subpopulations. Genome Res. 28, 1053–1066 (2018).
Liu, Y. et al. Bacterial single cell whole transcriptome amplification in microfluidic platform shows putative gene expression heterogeneity. Anal. Chem. 91, 8036–8044 (2019).
Zhang, T.-Q., Xu, Z.-G., Shang, G.-D. & Wang, J.-W. A single-cell RNA sequencing profiles the developmental landscape of Arabidopsis root. Mol. Plant 12, 648–660 (2019).
Bolderson, E., Scorah, J., Helleday, T., Smythe, C. & Meuth, M. ATM is required for the cellular response to thymidine induced replication fork stress. Hum. Mol. Genet. 13, 2937–2945 (2004).
Finkelstein, Y. et al. Colchicine poisoning: the dark side of an ancient drug. Clin. Toxicol. 48, 407–414 (2010).
Angelidis, C. et al. Colchicine pharmacokinetics and mechanism of action. Curr. Pharm. Des. 24, 659–663 (2018).
Hyman, L. B., Christopher, C. R. & Romero, P. A. Single-cell nucleic acid profiling in droplets (SNAPD) enables high-throughput analysis of heterogeneous cell populations. Nucleic Acids Res. 49, e103 (2021).
Gambardella, G. et al. A single-cell analysis of breast cancer cell lines to study tumour heterogeneity and drug response. Nat. Commun. 13, 1714 (2022).
Lan, F. et al. Massively parallel single-cell sequencing of diverse microbial populations. Nat. Methods 1–8 (2024) https://doi.org/10.1038/s41592-023-02157-7.
Stuart, T. & Satija, R. Integrative single-cell analysis. Nat. Rev. Genet. 20, 257–272 (2019).
Jovic, D. et al. Single-cell RNA sequencing technologies and applications: a brief overview. Clin. Transl. Med. 12, e694 (2022).
Van de Sande, B. et al. Applications of single-cell RNA sequencing in drug discovery and development. Nat. Rev. Drug Discov. 22, 496–520 (2023).
Schoof, E. M. et al. Quantitative single-cell proteomics as a tool to characterize cellular hierarchies. Nat. Commun. 12, 3341 (2021).
Slavov, N. Scaling up single-cell proteomics. Mol. Cell. Proteom. 21, 100179 (2022).
Edwards, B. S. & Sklar, L. A. Flow cytometry: impact on early drug discovery. J. Biomol. Screen 20, 689–707 (2015).
Barth, N. D. et al. A fluorogenic cyclic peptide for imaging and quantification of drug-induced apoptosis. Nat. Commun. 11, 4027 (2020).
Gorczyca, W., Gong, J., Ardelt, B., Traganos, F. & Darzynkiewicz, Z. The cell cycle related differences in susceptibility of HL-60 cells to apoptosis induced by various antitumor agents1. Cancer Res. 53, 3186–3192 (1993).
Rodenak-Kladniew, B., Castro, A., Stärkel, P., Galle, M. & Crespo, R. 1,8-Cineole promotes G0/G1 cell cycle arrest and oxidative stress-induced senescence in HepG2 cells and sensitizes cells to anti-senescence drugs. Life Sci. 243, 117271 (2020).
Semaan, J. et al. Comparative effect of sodium butyrate and sodium propionate on proliferation, cell cycle and apoptosis in human breast cancer cells MCF-7. Breast Cancer 27, 696–705 (2020).
Picker, L. et al. Direct demonstration of cytokine synthesis heterogeneity among human memory/effector T cells by flow cytometry. Blood 86, 1408–1419 (1995).
Irish, J. M., Czerwinski, D. K., Nolan, G. P. & Levy, R. Kinetics of B cell receptor signaling in human B cell subsets mapped by phosphospecific flow cytometry1. J. Immunol. 177, 1581–1589 (2006).
Gorczyca, W. et al. An approach to diagnosis of T-cell lymphoproliferative disorders by flow cytometry. Cytometry 50, 177–190 (2002).
Fernández Casafuz, A. B., De Rossi, M. C. & Bruno, L. Mitochondrial cellular organization and shape fluctuations are differentially modulated by cytoskeletal networks. Sci. Rep. 13, 4065 (2023).
Chen, S., So, E. C., Strome, S. E. & Zhang, X. Impact of Detachment Methods on M2 Macrophage Phenotype and Function. J. Immunol. Methods 426, 56–61 (2015).
Shemesh, J. et al. Flow-induced stress on adherent cells in microfluidic devices. Lab a Chip 15, 4114–4127 (2015).
Lau, A. K. S. et al. Optofluidic time-stretch imaging—an emerging tool for high-throughput imaging flow cytometry. Lab Chip 16, 1743–1756 (2016).
Ota, S. et al. Ghost cytometry. Science 360, 1246–1251 (2018).
Roukos, V., Pegoraro, G., Voss, T. C. & Misteli, T. Cell cycle staging of individual cells by fluorescence microscopy. Nat. Protoc. 10, 334–348 (2015).
Ferro, A. et al. Blue intensity matters for cell cycle profiling in fluorescence DAPI-stained images. Lab Investig. 97, 615–625 (2017).
Dhuppar, S. Roy, Sitara & and Mazumder, A. γH2AX in the S Phase after UV irradiation corresponds to DNA replication and does not report on the extent of DNA damage. Mol. Cell. Biol. 40, e00328–20 (2020).
Noguchi, Y. et al. Microscopic image-based covariation network analysis for actin scaffold-modified insulin signaling. iScience 0, (2021).
Giesen, C. et al. Highly multiplexed imaging of tumor tissues with subcellular resolution by mass cytometry. Nat. Methods 11, 417–422 (2014).
Bodenmiller, B. Multiplexed epitope-based tissue imaging for discovery and healthcare applications. Cell Syst. 2, 225–238 (2016).
Goltsev, Y. et al. Deep profiling of mouse splenic architecture with CODEX multiplexed imaging. Cell 174, 968–981.e15 (2018).
Lundberg, E. & Borner, G. H. H. Spatial proteomics: a powerful discovery tool for cell biology. Nat. Rev. Mol. Cell Biol. 20, 285–302 (2019).
Schürch, C. M. et al. Coordinated cellular neighborhoods orchestrate antitumoral immunity at the colorectal cancer invasive front. Cell 182, 1341–1359.e19 (2020).
Lin, J.-R., Fallahi-Sichani, M. & Sorger, P. K. Highly multiplexed imaging of single cells using a high-throughput cyclic immunofluorescence method. Nat. Commun. 6, 8390 (2015).
Lin, J.-R. et al. Highly multiplexed immunofluorescence imaging of human tissues and tumors using t-CyCIF and conventional optical microscopes. eLife 7, e31657 (2018).
Aihara, K., Liu, R., Koizumi, K., Liu, X. & Chen, L. Dynamical network biomarkers: Theory and applications. Gene 808, 145997 (2022).
Chen, L., Liu, R., Liu, Z.-P., Li, M. & Aihara, K. Detecting early-warning signals for sudden deterioration of complex diseases by dynamical network biomarkers. Sci. Rep. 2, 342 (2012).
Lengsfeld, A. M. & Maurer-Schultze, B. The effect of Ara-C on survival and proliferation of HeLa cells. J. Cancer Res. Clin. Oncol. 111, 220–228 (1986).
Watanabe, M., Takabe, Y., Katsumata, T. & Terasima, T. Effects of bleomycin on progression through the cell cycle of mouse L-cells. Cancer Res. 34, 878–881 (1974).
Lee, S. K., Park, M. S. & Nam, M. J. Aspirin has antitumor effects via expression of calpain gene in cervical cancer cells. J. Oncol. 2008, e285374 (2008).
Tewari, D., Majumdar, D., Vallabhaneni, S. & Bera, A. K. Aspirin induces cell death by directly modulating mitochondrial voltage-dependent anion channel (VDAC). Sci. Rep. 7, 45184 (2017).
Zhang, X., Feng, H., Li, Z., Guo, J. & Li, M. Aspirin is involved in the cell cycle arrest, apoptosis, cell migration, and invasion of oral squamous cell carcinoma. Int. J. Mol. Sci. 19, 2029 (2018).
Fei, H., Chen, S. & Xu, C. RNA-sequencing and microarray data mining revealing: the aberrantly expressed mRNAs were related with a poor outcome in the triple negative breast cancer patients. Ann. Transl. Med. 8, 363 (2020).
Ueno, K. et al. Integrated GWAS and mRNA microarray analysis identified IFNG and CD40L as the central upstream regulators in primary biliary cholangitis. Hepatol. Commun. 4, 724–738 (2020).
Yao, Y. et al. Microarray assay of circular RNAs reveals cicRNA.7079 as a new anti-apoptotic molecule in spinal cord injury in mice. Brain Res. Bull. 164, 157–171 (2020).
Roux, P. P. et al. RAS/ERK signaling promotes site-specific ribosomal protein S6 phosphorylation via RSK and stimulates cap-dependent translation*. J. Biol. Chem. 282, 14056–14064 (2007).
McInnes, L., Healy, J., Saul, N. & Großberger, L. UMAP: uniform manifold approximation and projection. J. Open Source Softw. 3, 861 (2018).
Nirmal, A. J. et al. The spatial landscape of progression and immunoediting in primary melanoma at single-cell resolution. Cancer Discov. 12, 1518–1541 (2022).
Lin, J.-R. et al. Multiplexed 3D atlas of state transitions and immune interaction in colorectal cancer. Cell 186, 363–381.e19 (2023).
Bravo, R. & Celis, J. E. A search for differential polypeptide synthesis throughout the cell cycle of HeLa cells. J. Cell Biol. 84, 795–802 (1980).
Strauss, B. et al. Cyclin B1 is essential for mitosis in mouse embryos, and its nuclear export sets the time for mitosis. J. Cell Biol. 217, 179–193 (2017).
Goto, H. et al. Identification of a novel phosphorylation site on histone H3 coupled with mitotic chromosome condensation. J. Biol. Chem. 274, 25543–25549 (1999).
Friedman, J., Hastie, T. & Tibshirani, R. Sparse inverse covariance estimation with the graphical lasso. Biostatistics 9, 432–441 (2008).
Idé, T., Lozano, A. C., Abe, N. & Liu, Y. Proximity-Based Anomaly Detection using Sparse Structure Learning. in Proceedings of the 2009 SIAM International Conference on Data Mining 97–108 (Society for Industrial and Applied Mathematics, 2009). https://doi.org/10.1137/1.9781611972795.9.
Rogakou, E. P., Pilch, D. R., Orr, A. H., Ivanova, V. S. & Bonner, W. M. DNA Double-stranded Breaks Induce Histone H2AX Phosphorylation on Serine 139 *. J. Biol. Chem. 273, 5858–5868 (1998).
Bolzán, A. D. & Bianchi, M. S. DNA and chromosome damage induced by bleomycin in mammalian cells: An update. Mutat. Res. Rev. Mutat. Res. 775, 51–62 (2018).
Singh, S., Vanden Broeck, A., Miller, L., Chaker-Margot, M. & Klinge, S. Nucleolar maturation of the human small subunit processome. Science 373, eabj5338 (2021).
Ge, J. et al. Personalized early-warning signals during progression of human coronary atherosclerosis by landscape dynamic network biomarker. Genes. 11, 676 (2020).
Sun, Y. et al. Identifying critical states of hepatocellular carcinoma based on landscape dynamic network biomarkers. Comput. Biol. Chem. 85, 107202 (2020).
Zhao, H. & Gao, J. Identifying critical state of breast cancer cell differentiation based on landscape dynamic network biomarkers. Sheng Wu Yi Xue Gong. Cheng Xue Za Zhi. 37, 304–310 (2020).
Zhang, Y. et al. Single-cell RNA-sequencing atlas reveals an MDK-dependent immunosuppressive environment in ErbB pathway-mutated gallbladder cancer. J. Hepatol. 75, 1128–1141 (2021).
Castedo, M., Perfettini, J.-L., Roumier, T. & Kroemer, G. Cyclin-dependent kinase-1: linking apoptosis to cell cycle and mitotic catastrophe. Cell Death Differ. 9, 1287–1293 (2002).
Vermeulen, K., Van Bockstaele, D. R. & Berneman, Z. N. The cell cycle: a review of regulation, deregulation and therapeutic targets in cancer. Cell Prolif. 36, 131–149 (2003).
Burris, H. A. et al. Improvements in survival and clinical benefit with gemcitabine as first-line therapy for patients with advanced pancreas cancer: a randomized trial. JCO. 15, 2403–2413 (1997).
von der Maase, H. Gemcitabine in advanced bladder cancer. Semin Oncol. 28, 11–14 (2001).
Shimony, S., DeAngelo, D. J. & Luskin, M. R. Nelarabine: when and how to use in the treatment of T-cell acute lymphoblastic leukemia. Blood Adv. 8, 23–36 (2024).
Faderl, S. et al. Clofarabine and cytarabine combination as induction therapy for acute myeloid leukemia (AML) in patients 50 years of age or older. Blood 108, 45–51 (2006).
Hatsumi, N. et al. Phase II study of FLAGM (fludarabine + high-dose cytarabine + granulocyte colony-stimulating factor + mitoxantrone) for relapsed or refractory acute myeloid leukemia. Int. J. Hematol. 109, 418–425 (2019).
Lachmann, N. et al. Deoxycytidine-kinase knockdown as a novel myeloprotective strategy in the context of fludarabine, cytarabine or cladribine therapy. Leukemia 29, 2266–2269 (2015).
Tomimatsu, K. et al. Precise immunofluorescence canceling for highly multiplexed imaging to capture specific cell states. Nat. Commun. 15, 3657 (2024).
Zhang, B. & Horvath, S. A General framework for weighted gene co-expression network analysis. Stat. Appl. Genet. Mol. Biol. 4, 17 (2005).
Langfelder, P. & Horvath, S. WGCNA: an R package for weighted correlation network analysis. BMC Bioinforma. 9, 559 (2008).
Stallaert, W. et al. The structure of the human cell cycle. cels. 13, 103 (2022).
Noguchi, Y., Murakami, M., Murata, M. & Kano, F. Microscopic image-based classification of adipocyte differentiation by machine learning. Histochem Cell Biol. 159, 313–327 (2023).
Watson, J. V., Chambers, S. H. & Smith, P. J. A pragmatic approach to the analysis of DNA histograms with a definable G1 peak. Cytometry 8, 1–8 (1987).
Lin, J.-R., Fallahi-Sichani, M., Chen, J.-Y. & Sorger, P. K. Cyclic immunofluorescence (CycIF), a highly multiplexed method for single-cell imaging. Curr. Protoc. Chem. Biol. 8, 251–264 (2016).
Sainburg, T., McInnes, L. & Gentner, T. Q. Parametric UMAP embeddings for representation and semisupervised learning. Neural Comput. 33, 2881–2907 (2021).
Pedregosa, F. et al. Scikit-learn: machine learning in Python. J. Mach. Learn. Res. 12, 2825–2830 (2011).
Oku, M. Two novel methods for extracting synchronously fluctuated genes. IPSJ Trans. Bioinforma. 12, 9–16 (2019).
Noguchi, Y. & Kunishige, R. single_cell_PLOM-CON_analysis_cell_cycle. 1, https://doi.org/10.17632/r7hv5snfyv.1 (2025).
Kunishige, R. et al. Protein covariation networks for elucidating ferroptosis inducer mechanisms and potential synergistic drug targets. Commun. Biol. 8, 1–16 (2025).
Kano, F. small_toy_dataset_for_PLOM-CON_analysis. 1, https://doi.org/10.17632/vzz7xpymxd.1 (2021).
Acknowledgements
This research was supported by JST Moonshot R&D Grant Number JPMJMS2021, AMED-PRIME JP19gm6210015, and AMED-PRIME JP23gm6410025.
Author information
Authors and Affiliations
Contributions
Y.N., R.K., M.M., and F.K. conceived of the study; R.K. and N.S.N. performed experiments; Y.N. and H.Y. analyzed the data; K.A., M.M., and F.K. supervised the study and experimental design; Y.N., R.K., M.M., and F.K. wrote the manuscript with input from all coauthors.
Corresponding author
Ethics declarations
Competing interests
M.M. and F.K. hold shares of Cellshoot Therapeutics, Inc. R.K., M.M., and F.K. are technical advisors of Cellshoot Therapeutics, Inc. Y.N. has been commissioned for mathematical analysis by Cellshoot Therapeutics, Inc. Y.N., R.K., M.M., and F.K. are inventors on a provisional patent related to this work filed by Tokyo Institute of Technology and the University of Tokyo (application no. 2022-111995). All remaining authors declare no competing interests.
Peer review
Peer review information
Communications Biology thanks Michael Small and the other anonymous reviewers for their contribution to the peer review of this work. Primary Handling Editors: Kaliya Georgieva. A peer review file is available.
Additional information
Publisher’s note Springer Nature remains neutral with regard to jurisdictional claims in published maps and institutional affiliations.
Rights and permissions
Open Access This article is licensed under a Creative Commons Attribution-NonCommercial-NoDerivatives 4.0 International License, which permits any non-commercial use, sharing, distribution and reproduction in any medium or format, as long as you give appropriate credit to the original author(s) and the source, provide a link to the Creative Commons licence, and indicate if you modified the licensed material. You do not have permission under this licence to share adapted material derived from this article or parts of it. The images or other third party material in this article are included in the article’s Creative Commons licence, unless indicated otherwise in a credit line to the material. If material is not included in the article’s Creative Commons licence and your intended use is not permitted by statutory regulation or exceeds the permitted use, you will need to obtain permission directly from the copyright holder. To view a copy of this licence, visit http://creativecommons.org/licenses/by-nc-nd/4.0/.
About this article
Cite this article
Noguchi, Y., Kunishige, R., Shinozaki-Narikawa, N. et al. Unveiling and stratifying cell cycle-dependent drug efficacy using a single-cell PLOM-CON approach with correlation anomaly and presage protein signals. Commun Biol 8, 1504 (2025). https://doi.org/10.1038/s42003-025-08916-w
Received:
Accepted:
Published:
Version of record:
DOI: https://doi.org/10.1038/s42003-025-08916-w






