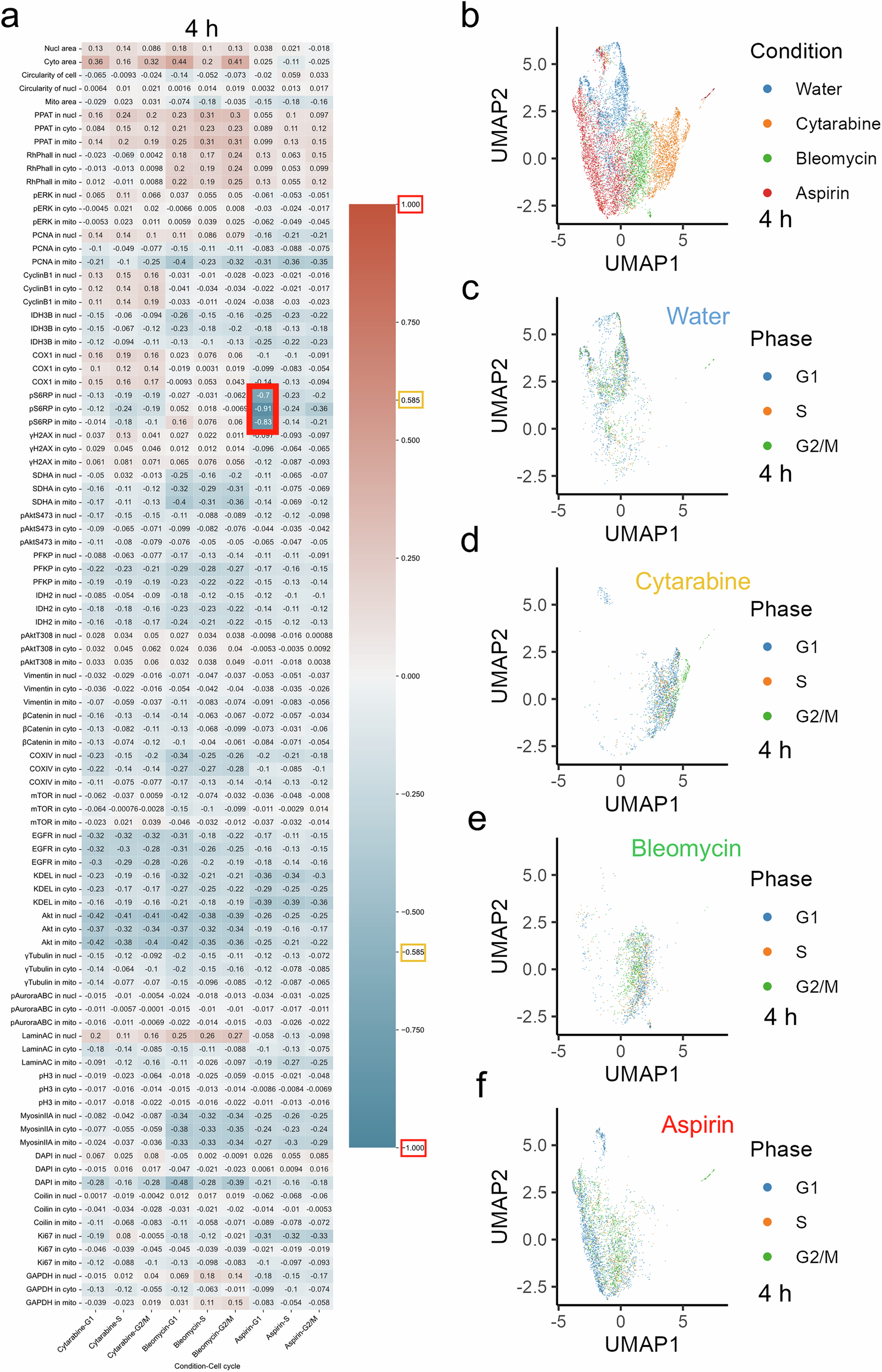
Fig. 2: Fluorescence intensity variation analysis and dimensional reduction using UMAP.

a HeLa cells were treated with water, cytarabine, bleomycin, and aspirin for 4 h and stained using CycIF. In total, 102-dimensional data were obtained following image analysis. The log2 ratio of the change in fluorescence intensity compared with water within the same cell cycle was measured following treatment of HeLa cells with cytarabine, bleomycin, and aspirin for 4 h. Rectangles indicate where the log2 ratio of the change was more than 0.585. The feature quantities listed on the y-axis are detailed in Table S2. Sample sizes were as follows: water (2382 cells derived from N = 2 biological replicates), cytarabine (2110 cells derived from N = 3 biological replicates), bleomycin (1855 cells derived from N = 3 biological replicates), and aspirin (3579 cells derived from N = 3 biological replicates). b The same data as (a) were dimensionally reduced using UMAP. One point on the graph represents one cell. Blue, orange, green, and red dots indicate cells treated with water, cytarabine, bleomycin, and aspirin, respectively. c–f From the dimensionality reduction results, as in (a), only cells treated with water (c), cytarabine (d), bleomycin (e), and aspirin (f) were extracted and are shown color-coded by cell cycle (blue: G1, orange: S, green: G2/M).