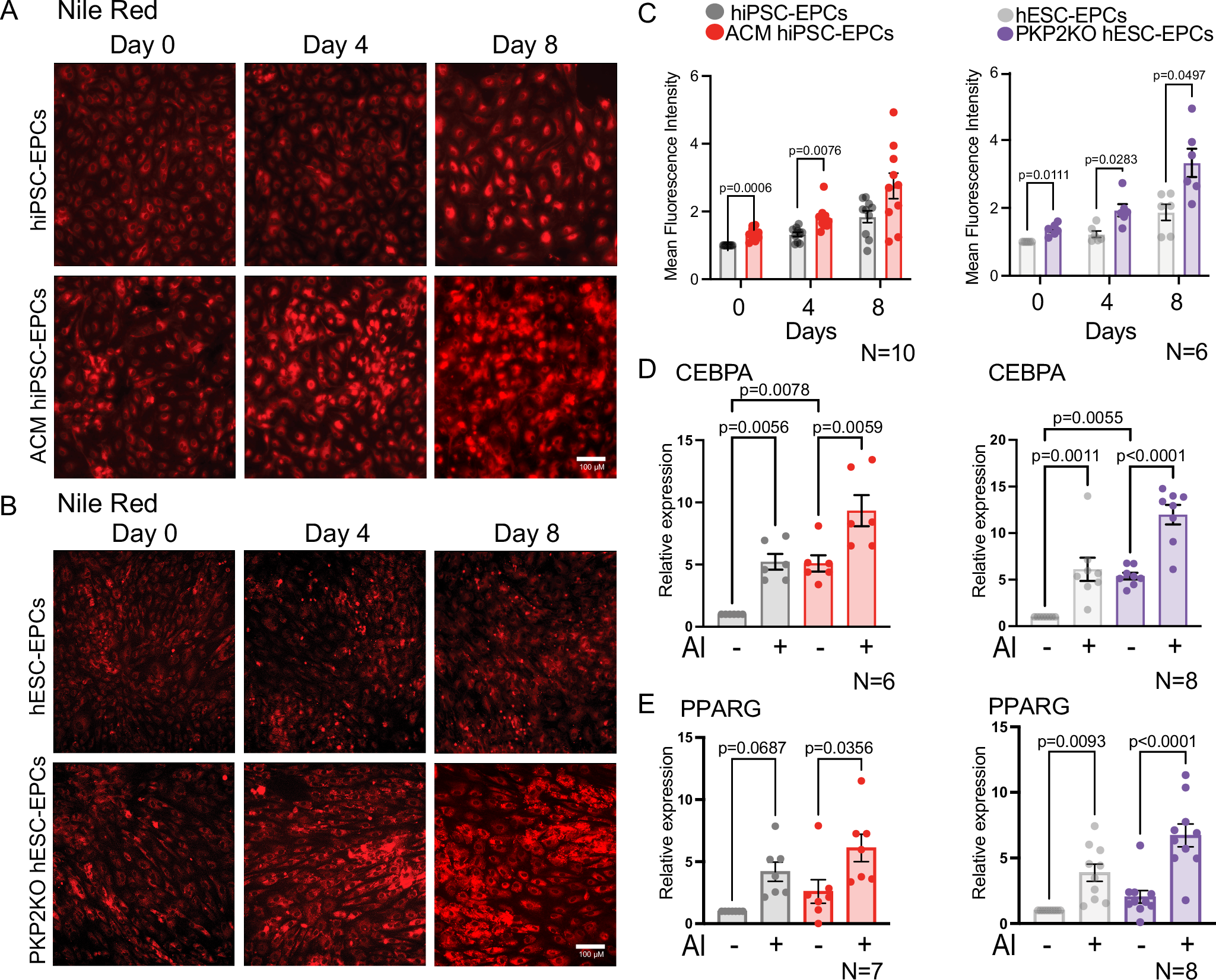
Fig. 4: ACM and PKP2KO hPSC-EPCs displayed increased lipid accumulation compared to isogenic control hPSC-EPCs.

A Representative fluorescence images of Nile Red staining of lipids in ACM hiPSC-EPCs and hiPSC-EPCs or B hESC-EPCs and hESC-EPCs during adipogenic induction at days 0, 4, and 8 (scale bar = 100 μm). C Quantification of Nile Red fluorescent intensity per cell in each field view of ACM hiPSC-EPCs and hiPSC-EPCs relative to the control (hiPSC-EPCs at day 0) at days 0, 4, and 8 (mean ± SEM, N = 10 of hiPSC-EPCs and ACM hiPSC-EPCs). Quantification of Nile Red fluorescent intensity per cell in each field view of PKP2KO hESC-EPCs and hESC-EPCs relative to the control (hESC-EPCs at day 0) at days 0, 4, and 8 (mean ± SEM, N = 6 of hESC-EPCs and PKP2KO hESC-EPCs). Statistical significance was evaluated using a one-way ANOVA test with Bonferroni correction. D qPCR of CEBPA in ACM hiPSC-EPCs and hiPSC-EPCs with or without adipogenic induction treatment relative to untreated hiPSC-EPCs (mean ± SEM, N = 6 of hiPSC-EPCs and ACM hiPSC-EPCs). qPCR of CEBPA in PKP2KO hESC-EPCs and hESC-EPCs with or without adipogenic induction treatment relative to untreated hESC-EPCs (mean ± SEM, N = 8 of hESC-EPCs and PKP2KO hESC-EPCs). Statistical significance was evaluated using a one-way ANOVA test with Bonferroni correction. E qPCR of PPARG in ACM hiPSC-EPCs and hiPSC-EPCs with or without adipogenic induction treatment relative to untreated hiPSC-EPC (mean ± SEM, N = 7 of hiPSC-EPCs and ACM hiPSC-EPCs). qPCR of PPARG in PKP2KO hESC-EPCs and hESC-EPCs, with or without adipogenic induction treatment, relative to untreated hESC-EPC (mean ± SEM, N = 8 of hESC-EPCs and PKP2KO hESC-EPCs). Statistical significance was evaluated using a one-way ANOVA test with Bonferroni correction. Each N value represents separate epicardial differentiation from the hPSC state.