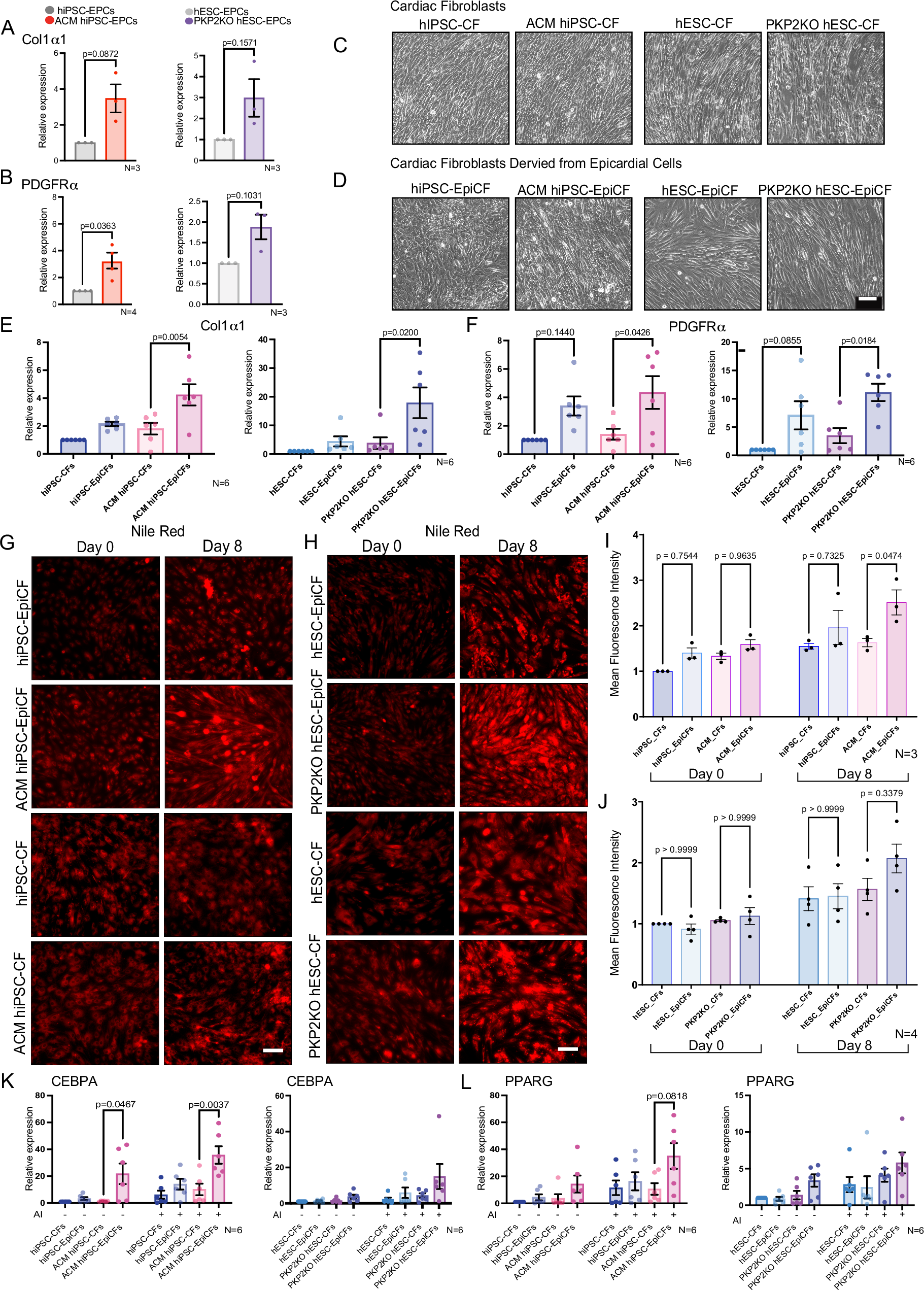
Fig. 5: A more fibrotic phenotype is observed in fibroblast derived from hPSC-EPCs when compared to fibroblasts which did not go through an epicardial cell state.

A qPCR of fibrotic markers Col1α1 (mean ± SEM, N = 3) and B PDGFRA in hiPSC-EPCs and ACM hiPSC-EPCs (mean ± SEM, N = 4), and in hESC-EPCs and PKP2KO hESC-EPCs (mean ± SEM, N = 3). Statistical significance was evaluated using a one sample t test. C Phase contrast images of non-epicardial derived fibroblasts (ACM, PKP2KO, and isogenic control hPSC-CFs) and D fibroblasts derived from epicardial cells (ACM, PKP2KO, and isogenic control hPSC-EpiCFs). E qPCR of Col1α1 and F PDGFRA in hiPSC-CFs, ACM hiPSC-CFs, hiPSC-EpiCFs, ACM hiPSC-EpiCFs as well as in hESC-CFs, PKP2KO hESC-CFs, hESC-EpiCFs, and PKP2KO hESC-EpiCFs (mean ± SEM, N = 6). Statistical significance was evaluated using a one-way ANOVA test with Bonferroni correction. G, H Representative fluorescence images of Nile red staining of lipids in ACM, PKP2KO, and isogenic control hPSC-EpiCFs and hPSC-CFs during adipogenic induction at days 0 and 8 (scale bar = 100 μm). I Quantification of Nile red fluorescent intensity per cell in ACM hiPSC-CFs and hiPSC-CFs relative to control (hiPSC-CFs at day 0) and ACM hiPSC-EpiCFs and hiPSC-EpiCFs relative to control (hiPSC-EpiCFs at day 0) at day 8 (mean ± SEM, N = 3 of hiPSC-CFs, ACM hiPSC-CFs, hiPSC-EpiCFs, and ACM hiPSC-EpiCFs). J Quantification of Nile red fluorescent intensity per cell in each field of view of PKP2KO hESC-CFs and hESC-CFs relative to control (hESC-CFs at day 0) and PKP2KO hESC-EpiCFs and hESC-EpiCFs relative to control (hESC-EpiCFs at day 0) at day 8 (mean ± SEM, N = 4 of hESC-CFs, PKP2KO hESC-CFs, hESC-EpiCFs, and PKP2KO hESC-EpiCFs). Statistical significance was evaluated using a one-way ANOVA test with Bonferroni correction. K qPCR of CEBPA or L PPARG in hiPSC-CFs, ACM hiPSC-CFs, hiPSC-EpiCFs, ACM hiPSC-EpiCFs, hESC-CFs, PKP2KO hESC-CFs, hESC-EpiCFs, and PKP2KO hESC-EpiCFs (mean ± SEM, N = 6). Statistical significance was evaluated using a one-way ANOVA test with Bonferroni correction. Each N value represents separate hPSC-CFs and hPSC-EpiCFs differentiation from the hPSC state.