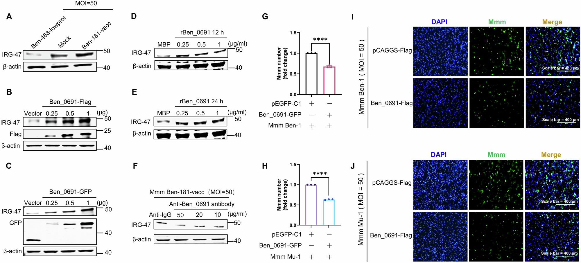
Fig. 2: Ben_0691 upregulates the IRG-47 and thereby reduces Mmm infection to host cells.

A EBL cells were incubated with Ben-181-vacc or Ben-468-lowprot at an MOI of 50 for 24 h, and then collected to assess IRG-47 protein levels by Western blotting analysis. The promotion of IRG-47 expression by Ben_0691 was confirmed by Western blotting of the IRG-47 levels in EBL cells transfected with Ben_0691-Flag/GFP or vector plasmid (B, C); or in EBL cells treated with rBen_0691 or MBP protein for 12 and 24 h (D, E). The Western blot images of β-actin, GFP and IRG-47 in panel C were also used in Fig. 4C. F Ben_0691 blockage attenuated the effect of Ben-181-vacc upregulation of host cell IRG-47. Mmm Ben-181-vacc was incubated with the purified antibodies against Ben_0691 (10, 20, and 50 μg/ml) or isotype IgG for 30 min and then added to EBL cells. The IRG-47 level in EBL cells was determined by Western blotting. G–J EBL cells were transfected with 0.5 μg Ben_0691-Flag/GFP or vector followed by incubation with Mmm (Ben-1 and Mu-1) at an MOI of 50 for 12 h. The cells were harvested for TaqMan qPCR to analyze the amount of Mmm infected to EBL cells (G, H), or cells were subjected for IFA using mouse anti-Mmm monoclonal antibody (green) to detect Mmm infection level to EBL cells. DAPI was used to stain cellular nuclei (blue) (I, J). All data are presented as the means ± SDs of the results from three independent experiments, and were normalized to the corresponding values in control cells. Significance was assessed by a two-tailed Student’s t test. ****p < 0.0001.