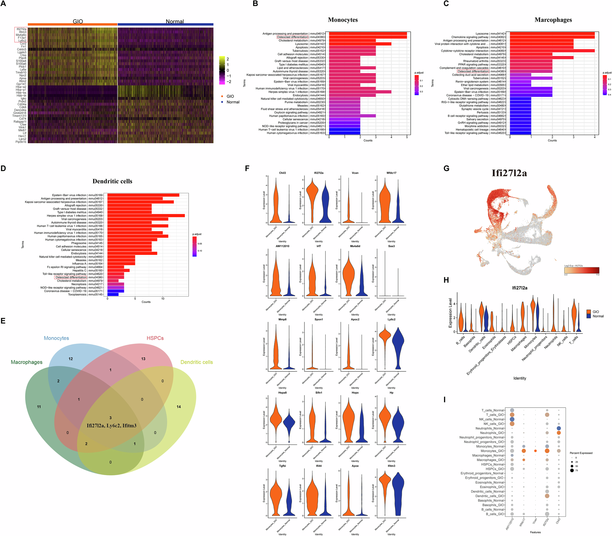
Fig. 3: Ifi27l2a is significantly differentially expressed in GIO bone marrow cells and is highly expressed in monocyte populations.

A Heat map of the differentially expressed genes in the bone marrow cells from GIO and control mice. B KEGG enrichment results for the monocytes from GIO mice (top 20 differentially upregulated genes). C KEGG enrichment results for the macrophages from GIO mice (top 20 differentially upregulated genes). D KEGG enrichment results for the dendritic cells from GIO mice (top 20 differentially upregulated genes). E Venn diagram of all differentially upregulated genes in the osteoclast differentiation pathway. F Violin plot of the expression of the top 20 differentially upregulated genes in monocytes from GIO mice. Ifi27l2a was significantly upregulated in the GIO group. G UMAP map of Ifi27l2a expression in the overall cell population. H Violin plot of Ifi27l2a expression in various cell populations in the bone marrow from GIO and control mice. I Bubble plot of the expression levels of the top five differentially upregulated genes in monocytes in various cell populations in the GIO and control groups. The area of each bubble represents the number of cells with high expression, and the color represents the average gene expression level.