Abstract
Glucocorticoid-induced osteoporosis (GIO) is the most common complication of prolonged, high-dose glucocorticoid therapy. The enhancement of osteoclast differentiation is a key factor in the pathogenesis of GIO. Osteoclasts originate from the bone marrow, and a disorder of the bone marrow microenvironment is closely linked to the development of GIO. However, alterations in the components and RNA transcripts of bone marrow cells during GIO remain unclear. Here, we perform single-cell analysis and report that the expansion of monocytes is a characteristic alteration in the bone marrow of GIO mice, accompanied by monocyte-biased hematopoiesis. The expression of Ifi27l2a is significantly upregulated in bone marrow cells from GIO mice, particularly within monocyte clusters. We demonstrate that Ifi27l2a plays a crucial role in the enhancement of osteoclast differentiation induced by glucocorticoid in vitro and in vivo experiments. Furthermore, we perform bioinformatics analysis of bone marrow cell clusters and monocyte subclusters in GIO mice. This study provides insights into the molecular mechanisms underlying osteoclast differentiation in bone marrow monocytes during GIO and suggests a potential therapeutic target.
Similar content being viewed by others
Introduction
Osteoporosis, characterized by diminished bone density, compromised bone quality, and heightened fracture susceptibility, constitutes a pervasive global health concern, imposing a significant socioeconomic burden1,2. Glucocorticoid-induced osteoporosis (GIO) is the most common type of secondary osteoporosis3. Glucocorticoids (GCs) are widely used in clinical practice worldwide for decades to treat various conditions, including rheumatic diseases, allergies, and organ rejection following transplantation4,5,6,7,8. Epidemiological investigations have delineated a prevalence of long-term oral GCs usage ranging from 0.5% to 1.8% and a segment of the populace harboring a history of systemic GCs administration at 1–3%9. Although endogenous GCs at physiological levels are imperative for skeletal system development and homeostasis, prolonged exposure to high doses of GCs precipitates rapid bone resorption and heightened fracture vulnerability3.
Historically, research on GIO pathogenesis has focused on the direct impacts of high-dose GCs on osteoblasts, osteoclasts, and osteocytes. In 2000, Arron introduced the term “osteoimmunology” to emphasize on the interplay between immune cells and bone cells, along with disorders of bone metabolism caused by immune dysregulation10. Notably, receptor activator of nuclear factor kappa-B ligand (RANKL), produced by immune cells alongside various other pro-inflammatory mediators such as TNF-α and IL-1β, orchestrates bone remodeling and deterioration across diverse disease states11,12,13,14. The skeletal system provides an important microenvironment that supports bone metabolism, hematopoiesis, and immune regulation15,16. Both osteoblasts and osteoclasts are derived from progenitor cells that reside in the bone marrow. Osteoblasts originate from the mesenchymal lineage of the marrow stroma, and osteoclasts originate from the hematopoietic lineage17. There is a strong association between the bone marrow microenvironment and osteoporosis18,19.
Advancements in single-cell RNA sequencing (scRNA-seq) technology have ushered in a new era, enabling scrutiny of cellular heterogeneity at the single-cell level, thereby unraveling disparate gene expression profiles among distinct cell types within the same tissue. This technological stride empowers exhaustive exploration of the bone marrow microenvironment20. Recent research has revealed that GCs treatment leads to increasing numbers and activation functions of some immune cells in bone marrow, implicating their participation in GCs-induced bone loss21,22. Unfortunately, the heterogeneous landscape of bone marrow cells in GIO remains inadequately explored.
This study performed scRNA-seq of bone marrow cells of GIO mice model, furnishing insights into bone marrow cellular heterogeneity in GIO. We aim to disclose characteristic alterations in clusters composition of bone marrow cells in GIO mice and identify interferon alpha-inducible protein 27-like 2 A (Ifi27l2a) as important role in GCs-induced bone loss. We demonstrated in vitro and in vivo experiments that expression level of Ifi27l2a is closely associated with the development of GIO.
Results
Single-cell RNA sequencing reveals the composition of bone marrow cells in GIO mice
We first validated the GIO mice model before performing scRNA-seq. Micro-CT showed a significant reduction in trabecular bone and a slight reduction in cortical bone in the dexamethasone (DEX) group compared to the control group (Supplementary Fig. 1A, B). Analysis results of bone parameters including bone volume/tissue volume ratio (BV/TV), trabecular thickness (Tb.Th), trabecular number (Tb.N), trabecular spacing (Tb.Sp), cortical bone area/total cortical bone area (Ct.Ar/Tt.Ar) and cortical bone thickness (Ct.Th) were shown (Supplementary Fig. 1C). Next, whole-body in vivo CT scans of the scRNA-seq sample mice were performed (Supplementary Fig. 1D). Image analysis showed many cavities (bone loss area) in the distal femur of the DEX mice (Supplementary Fig. 1E). These results demonstrated that the GIO mice model have been successfully induced.
We performed scRNA-seq of bone marrow cells of mice in the control group and the DEX group (n = 3). After standard data processing and quality control, 44,975 bone marrow cell transcriptome data entries were obtained. UMAP was used for dimension reduction, cell clustering, and visualization of cell cluster data. We combined automated and manual annotation facilitates for a more accurate identification of cell types by using the Panglaodb single-cell marker gene database (https://panglaodb.se/index.html) and single-cell marker gene data from relevant mouse bone marrow single-cell sequencing studies23,24. We identified 12 bone marrow-resident cell types successfully and annotated based on the differentially expressed genes. These cells included monocytes (12,426 cells), neutrophils (12,396 cells), neutrophil progenitors (6533 cells), erythroid progenitors (4019 cells), B cells (2511 cells), hematopoietic stem and progenitor cells (HSPCs, 1892 cells), basophils (1128 cells), NK cells (1073 cells), dendritic cells (1072 cells), macrophages (994 cells), T cells (761 cells), and eosinophils (170 cells). Cell clustering and annotation results were shown (Fig. 1A). (Fig. 1B, C) showed the cell type composition of all samples, including the number and proportion of each type. The results indicated differences in proportions between the GIO and control groups, as well as consistency among samples within each group. In addition, a UMAP plot of marker genes and their expression levels in all cell populations was shown (Fig. 1D).
A UMAP dimensional reduction plot of all single-cell RNA-sequenced bone marrow cell populations. B Histogram of the proportion of various cell types in the bone marrow between samples and between groups. C Histogram of the counts of various cell types in the bone marrow between samples and between groups. D Expression of marker genes for clusters highlighted on U-MAP. E Statistical analysis of the differences in the proportions of various cell types in the bone marrow of mice between the GIO and control groups. Data were shown as the mean ± SD (n = 3). ns, no statistical significance; *p < 0.05, **p < 0.01, ****p < 0.0001.
Because the number of captured cells varied among samples, rigorous statistical analyses of the proportions of all cell types were performed, revealing a significant increase in the proportion of monocytes in the bone marrow of GIO mice compared to control mice (from 11.56% to 44.82%). In contrast, the proportions of erythroid progenitors (from 16.03% to 1.34%), HSPCs (from 4.91% to 3.46%), NK cells (from 3.43% to 1.27%), dendritic cells (from 2.94% to 1.79%), macrophages (from 3.62% to 0.70%), and T cells (from 2.36% to 0.98%) decreased to varying degrees (Fig. 1E). Taken together, this evidence suggested that monocyte expansion is a characteristic alteration in the bone marrow of GIO mice. While monocytes are important cells of the innate immune system, they are also precursors of osteoclasts, and their increased proportion is closely associated with bone loss. Thus, monocytes may be involved in the development of GIO.
Reduced production of the lymphoid and erythroid lineages in HSPCs and monocyte-biased hematopoiesis in the bone marrow of GIO mice
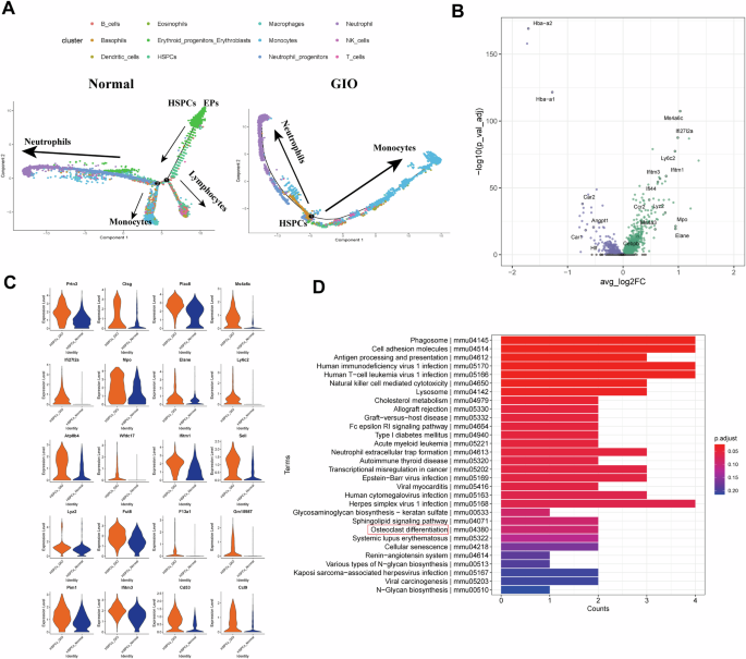
The bone marrow is a specialized microenvironment with various developmental fates, erythrocytes, lymphocytes, and myeloid cells are all derived from bone marrow hematopoietic stem cells. Pseudotime analysis was then used to evaluate the alterations in bone marrow hematopoietic stem cell differentiation in GIO mice. Bone marrow hematopoietic stem cells in normal mice were positioned at the starting point and followed a trajectory over time, after which they differentiated toward lymphocytes, monocytes, and other cell types at different branch points. In contrast, bone marrow hematopoietic stem cells in GIO mice exhibited differentiation branch points right at the starting point, the trajectories of erythroid progenitors and lymphoid lineage cells responsible for hematopoiesis were severely attenuated, and the trajectory of monocyte lineage differentiation was dramatically enhanced (Fig. 2A). This phenomenon suggested enhanced differentiation of hematopoietic stem cells to monocytes, a process called monocyte-biased hematopoiesis. Significant upregulation of monocyte marker genes (Ms4a6c, Ly6c2, Lyz2), myeloid precursor genes (Mpo, Elane), and interferon-stimulated genes (ISGs, such as Ifi27l2a, Ifitm1, and Ifitm3) was observed in the bone marrow hematopoietic stem cell population in GIO mice, suggesting activation of the innate immune response in the bone marrow. In contrast, the expression of hematopoiesis-related marker genes Hba-a1, Hba-a2, Car1, and Car2 were significantly downregulated, suggesting impaired hematopoiesis in bone marrow hematopoietic stem cells (Fig. 2B). The expression levels of the top 20 significantly upregulated genes in the hematopoietic stem cell population in GIO mice were compared and visualized between groups (Fig. 2C). Notably, CD53 was significantly upregulated in the hematopoietic stem cell population in the GIO group. Recent studies have demonstrated that CD53 is significantly upregulated in hematopoietic stem cells in response to various inflammatory and proliferative stressors25.
A Comparison of the pseudotime analysis results between the GIO and control groups. The direction of the black arrows indicates the pseudotime trajectory of differentiation. B Volcano plot showing the differentially upregulated genes (green; right of the central axis) and differentially downregulated genes (purple; left of the central axis). The names of some of the top differentially upregulated and downregulated genes are shown. C Violin plot of the expression levels of the top 20 differentially upregulated genes between hematopoietic stem cell groups. D KEGG pathway enrichment results for the top 20 differentially upregulated hematopoietic stem cell genes.
Kyoto Encyclopedia of Genes and Genomes (KEGG) enrichment analysis of the top 20 upregulated genes in hematopoietic stem cells from GIO mice was performed (Fig. 2D). The results suggested that the differentially upregulated genes were enriched in the “phagosome,” “cell adhesion molecules,” “antigen processing and presentation,” “acute myeloid leukemia,” and “neutrophil extracellular trap formation” pathways, which broadly represent the process of immune defense process, diseases of immune dysfunction, and myeloid cell pathways. Notably, the “osteoclast differentiation” pathway was activated, suggesting that the functions of the differentially upregulated genes in the hematopoietic stem cells in GIO mice are associated with osteoclast expansion. The ability of bone marrow hematopoietic stem cells to produce hematopoietic and lymphoid cells was impaired in GIO mice, whereas the ability of monocytes to develop and differentiate was abnormally enhanced. This explained the marked increase in the number of monocytes in the bone marrow of GIO mice and suggested that the altered gene expression is associated with enhanced osteoclastic differentiation.
The expression level of Ifi27l2a is significantly increased in GIO mice and is predominantly expressed in monocyte populations
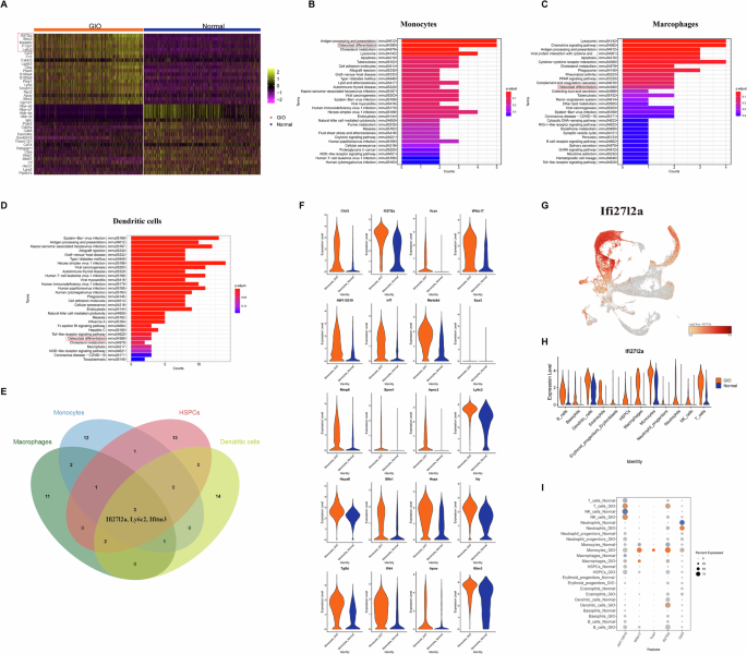
A heat map showed the top 20 genes significantly upregulated and downregulated in the GIO group (Fig. 3A). The top 5 significantly upregulated genes in the GIO group were Ifi27l2a, Ifitm3, Ms4a6c, F13a1, and Ly6c2. Among them, Ifi27l2a, Ifitm3, Ms4a6c, and Ly6c2 were also significantly differentially expressed genes in the hematopoietic stem cell population. It is worth noting that several interferon-stimulated genes were significantly upregulated in addition to monocyte marker genes, most notably Ifi27l2a. KEGG enrichment of the differentially upregulated genes in all cell populations was performed, and four cell populations exhibited activation of the “osteoclast differentiation” pathway. In addition to hematopoietic stem cells, the other three cell populations were monocytes, macrophages, and dendritic cells (Fig. 3B–D), with monocytes being the most enriched. A Venn diagram revealed three common differentially upregulated genes of the top 20 differentially upregulated genes of these four clusters: Ifi27l2a, Ly6c2, and Ifitm3 (Fig. 3E).
A Heat map of the differentially expressed genes in the bone marrow cells from GIO and control mice. B KEGG enrichment results for the monocytes from GIO mice (top 20 differentially upregulated genes). C KEGG enrichment results for the macrophages from GIO mice (top 20 differentially upregulated genes). D KEGG enrichment results for the dendritic cells from GIO mice (top 20 differentially upregulated genes). E Venn diagram of all differentially upregulated genes in the osteoclast differentiation pathway. F Violin plot of the expression of the top 20 differentially upregulated genes in monocytes from GIO mice. Ifi27l2a was significantly upregulated in the GIO group. G UMAP map of Ifi27l2a expression in the overall cell population. H Violin plot of Ifi27l2a expression in various cell populations in the bone marrow from GIO and control mice. I Bubble plot of the expression levels of the top five differentially upregulated genes in monocytes in various cell populations in the GIO and control groups. The area of each bubble represents the number of cells with high expression, and the color represents the average gene expression level.
We further analyzed the differentially expressed genes in monocytes. Violin plots showed that the top 5 significantly upregulated genes in the monocyte population were Chil3, Ifi27l2a, Vcan, Wfdc17, and AW112010 (Fig. 3F). Given that Ifi27l2a is both the top significantly upregulated gene in GIO mice and one of the most significantly upregulated genes in monocytes and that KEGG enrichment analysis showed a significant increase in osteoclast differentiation pathway activation in all cell populations, Ifi27l2a was hypothesized as a potential key pathogenic gene. Further analysis of the transcriptional profile of Ifi27l2a revealed that it was predominantly expressed in monocyte populations (Fig. 3G). Violin plots (Fig. 3H) and bubble plots (Fig. 3I) showed that the expression level of Ifi27l2a was increased in all cell populations in the GIO group compared to the control group. However, it was primarily expressed in the monocyte population. Among the top five differentially upregulated genes in the GIO monocyte population, a high percentage of cell populations expressed high levels of Ifi27l2a. This suggested that increased Ifi27l2a expression is one of the most prominent alterations in the transcriptome of GIO myeloid cells.
These results demonstrated that Ifi27l2a is a significantly differentially expressed gene in GIO bone marrow cells and is expressed at high levels, primarily in monocyte populations. In addition, the transcriptional alterations in the monocytes of GIO mice were closely related to the enhancement of osteoclasts differentiation.
Ifi27l2a is a marker gene for classical monocyte subclusters with osteoclastic potential
To further analyze the transcriptional characteristics and behaviors of monocytes, the monocytes were divided into subclusters, and their dimensional reduction UMAP plot is shown in Fig. 4A. The monocytes were divided into 13 subclusters based on their differential gene expression features, and cell annotation was performed (Fig. 4A, B). These included three populations of classical monocytes (high expression of Ly6c2, Ccr2, and Lyz2), two populations of monocyte precursors (high expression of Mpo, Elane, Ms4a3, Ctsg, and Prtn3), two populations of circulating monocytes (high expression of Top2a and cell cycle-associated protein genes), one population of non-circulating monocytes (with expression profiles intermediate between those of the precursors and circulating monocytes), one population of neutrophils (high expression of S100a8, S100a9, Ly6g, and Ngp), two populations of macrophages (high expression of Cd74, H2-Aa, H2-Ab1, and H2-Eb1), one population of intermediate monocytes (intermediate expression of Ly6c2 and Trem4), and one population of non-classical monocytes (low expression of Ly6c2)26,27. A heat map of the differentially expressed genes showed that Ifi27l2a was significantly differentially upregulated in three classical monocyte populations. Hence, Ifi27l2a was predominantly expressed in classical monocyte clusters and could serve as a marker gene (Fig. 4B–C). Comparative analysis showed that the increased number of monocytes in the GIO group compared to the control group was primarily dominated by classical monocytes with strong inflammatory and osteoclast differentiation capacity (Fig. 4D).
A UMAP dimensional reduction plot of monocyte subclusters (with cluster annotation data). B Heat map of the marker genes (differentially expressed genes) for each monocyte cluster. The red box indicates the Ifi27l2a gene. C Violin plot of Ifi27l2a expression in the various monocyte subclusters. D Bar graph comparing the counts for each monocyte cluster in the GIO and control groups. E) UMAP maps comparing the expression of Ifi27l2a with that of the classical monocyte marker gene Lyz2. F UMAP maps comparing the expression of Ifi27l2a with the osteoclast differentiation marker genes Csf1r, Cxcr1, and Tnfrs11a. G Box plot comparing the proportion of cells in the GIO and control groups that are positive for the osteoclast differentiation marker genes Csf1r, Cxcr1, and Tnfrs11a. H, I Comparison of Ifi27l2a immunohistochemistry results in femoral bone marrow samples from normal and GIO mice and the corresponding statistical analysis. J, K Comparison of the immunofluorescence staining results for Ifi27l2a and Ly6c in femoral bone marrow samples from normal and GIO mice and the corresponding statistical analysis. Data were shown as the mean ± SD (n = 5). *p < 0.05, **p < 0.01, ***p < 0.001, ****p < 0.0001.
The expression of the classical monocyte subcluster marker genes Lyz2 and Ifi27l2a was analyzed and compared across monocyte subclusters (Fig. 4E). Ifi27l2a expression distribution in monocyte populations was characterized by a high degree of similarity to classical monocytes. Other single-cell sequencing studies had shown that osteoclasts typically arise from monocytes with osteoclast precursor markers such as Csf1r (M-CSF receptor), Cx3cr1 (receptor for the chemokine CX3CL1), and Tnfrs11a (RANK)28. The distribution characteristics of Ifi27l2a were then compared with those of Csf1r, Cx3cr1, and Tnfrs11a in the different monocyte subclusters (Fig. 4F). The results showed that all three osteoclast precursor marker genes were significantly upregulated in monocyte subclusters in the GIO group compared to the control group, indicating that the monocytes in the GIO group have a greater capacity for osteoclast differentiation than those in the control. In addition, the differences in the expression levels of the three osteoclast precursor marker genes between the GIO and control groups were similar to those of Ifi27l2a. The differences in the proportion of Csf1r-, Cx3cr1-, and Tnfrs11a-positive cells between the GIO and control groups were compared (Fig. 4G), revealing that GIO mice exhibited a higher proportion of osteoclast precursor marker cells. This confirmed that the monocytes in the GIO group had a greater osteoclast differentiation capacity than those in the control.
These results showed that Ifi27l2a is predominantly expressed in the classical monocyte subpopulation. In addition, the expression level of Ifi27l2a was significantly higher in GIO bone marrow monocyte clusters, particularly those with enhanced osteoclast differentiation. These results suggested that Ifi27l2a could serve as a marker gene for classical monocytes or osteoclastic precursors, potentially playing a crucial role in the enhanced osteoclast differentiation in GIO.
Ifi27l2a expression levels are significantly increased in bone marrow tissue samples from GIO mice
To validate the significantly increased expression of Ifi27l2a in the bone marrow of GIO mice, femur samples from GIO and control mice were analyzed for Ifi27l2a gene products using immunohistochemistry. The results showed that Ifi27l2a protein expression levels were significantly increased in the bone marrow of GIO mice compared to controls (Fig. 4H, I). In addition, femur samples from GIO mice and control mice were analyzed for Ifi27l2a gene products using immunofluorescence staining to quantify expression and determine localization. Immunofluorescence staining of femoral tissue was performed to detect Ifi27l2a (red fluorescence) and the classical monocyte marker Ly6c (green fluorescence). The results showed low levels of Ifi27l2a expression in the bone marrow of control mice, while high Ifi27l2a expression was observed in the GIO group. Ifi27l2a was primarily expressed in the nucleus and mitochondria, while Ly6c was primarily expressed at the cell membrane (Fig. 4J, K). These results indicated the significantly increased expression of Ifi27l2a gene products in bone marrow tissue samples from GIO mice. Importantly, the transcriptomics findings from scRNA-seq were confirmed in animal models.
DEX up-regulates Ifi27l2a expression levels and enhances RANKL-induced osteoclast differentiation of RAW264.7 cells in vitro
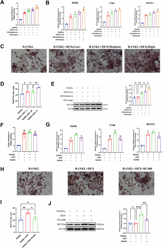
The RAW264.7 cell line was selected for subsequent experiments because it is commonly used to study osteoclast differentiation in vitro29,30. The CCK-8 assay results showed that DEX treatment for 48 h is sufficient to affect the viability of RAW264.7 cells (Supplementary Fig. 2A). And cell viability was significantly decreased in the 10 μM DEX group compared to the 1 μM DEX group (Supplementary Fig. 2B). Therefore, to determine the optimal DEX concentration for promoting the osteoclast differentiation of RAW264.7 cells, their osteoclast differentiation capacity was evaluated in low (0.01 μM), medium (0.1 μM), and high (1 μM) DEX concentrations. TRAP activity assay results showed a significant increase in TRAP activity in the RANKL and DEX groups of all concentrations compared to the control group (Fig. 5A). RANK, CTSK, and NFATC1 are osteoclast marker genes. The results of qRT-PCR showed that DEX treatment significantly increased the mRNA levels of RANK, CTSK, and NFATC1 (Fig. 5B). The results of TRAP staining demonstrated the number of osteoclasts was increased with increasing DEX concentration (Fig. 5C, D). Western blot experiments confirmed a significant concentration-dependent upregulation in the protein expression of Ifi27l2a (Fig. 5E). Thus, the dose of DEX was set to 1 μM for all subsequent experiments.
A TRAP activity assay results after DEX-induced osteoclast differentiation in RAW264.7 cells. DEX concentrations: low (0.01 μM); medium (0.1 μM); and high (1 μM). B qRT-PCR detection of the mRNA expression levels of the osteoclast markers RANK, CTSK, and NFATC1 after DEX-induced osteoclast differentiation in RAW264.7 cells. C TRAP staining results after DEX-induced osteoclast differentiation in RAW264.7 cells. Magnification: 20×. D Statistical analysis of TRAP staining of osteoclast-like cells after DEX-induced osteoclast differentiation in RAW264.7 cells. E Western blot (WB) results and quantitative grayscale analysis of Ifi27l2a expression after DEX-induced osteoclast differentiation in RAW264.7 cells. F TRAP activity assay results in the different treatment groups. G qRT-PCR detection of the mRNA expression levels of the osteoclast markers RANK, CTSK, and NFATC1 after DEX-induced osteoclast differentiation in RAW264.7 cells in each group. H TRAP staining results in different treatment groups. Magnification: 20×. I Statistical analysis of TRAP staining of osteoclast-like cells in the different treatment groups. J WB results and quantitative grayscale analysis of Ifi27l2a expression in the different treatment groups. Data were shown as the mean ± SD (n = 3). ns, no statistical significance; *p < 0.05, **p < 0.01, ***p < 0.001, ****p < 0.0001, #p < 0.05 vs RANKL + DEX, ##p <0.01 vs RANKL+DEX.
RU486, a specific antagonist of the GC receptor, was added as an intervention in the DEX group. TRAP activity assay results showed that RU486 treatment partially rescued the DEX-induced increase in TRAP activity (Fig. 5F). qRT-PCR results showed that RU486 partially restored the DEX-induced upregulation of RANK, CTSK, and NFATC1 mRNA (Fig. 5G). And the results of TRAP staining were also confirmed these findings (Fig. 5H, I). These results suggested that RU486 partially reversed the DEX-induced enhancement of osteoclast differentiation. Western blot showed that RANKL treatment alone did not increase Ifi27l2a protein levels. DEX significantly increased Ifi27l2a protein levels, while RU486 significantly reversed this upregulation (Fig. 5J). Taken together, these results suggested that DEX enhances the RANKL-stimulated osteoclast differentiation of RAW264.7 cells in a dose-dependent manner and could increase Ifi27l2a protein expression and that this effect could be partially alleviated by treatment with the GC receptor antagonist RU486.
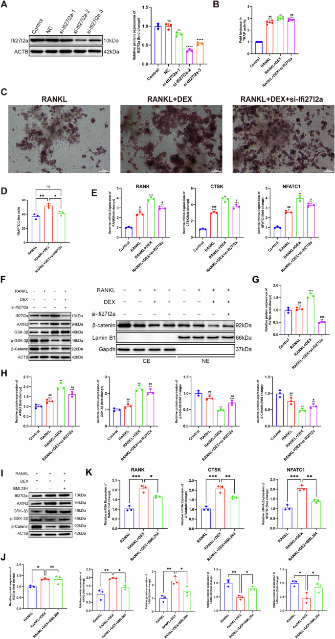
Knockdown of Ifi27l2a inhibits osteoclast differentiation and activates Wnt signaling pathway in vitro
To further elucidate the role of Ifi27l2a in DEX-induced enhancement of osteoclastic differentiation, we silenced Ifi27l2a through siRNA transfection. The efficacy of si-Ifi27l2a were confirmed by western blot analysis (Fig. 6A). Si-Ifi27l2a-2 exhibited the best knockdown efficiency and was used in subsequent experiments. TRAP activity assays showed that the knockdown of Ifi27l2a partially rescued the DEX-induced increase in TRAP activity (Fig. 6B). The knockdown of Ifi27l2a inhibited osteoclast differentiation under DEX treatment (Fig. 6C, D). Ifi27l2a knockdown partially restored the DEX-induced increase in RANK, CTSK, and NFATC1 mRNA levels (Fig. 6E). To further investigate the downstream mechanisms by which Ifi27l2a affects osteoclast differentiation, siRNAs were used to determine whether Ifi27l2a expression levels induce changes in the levels of Wnt-β-catenin signaling pathway-related proteins. Western blot results showed that DEX treatment increased Ifi27l2a protein levels and inhibited the expression of Wnt-β-catenin signaling pathway-related molecules (Fig. 6F–H). Ifi27l2a knockdown partially restored the inhibitory effect on the Wnt-β-catenin signaling pathway. These results suggest that the effects of Ifi27l2a on osteoclast differentiation may be mediated through the Wnt-β-catenin signaling pathway. Treatment with the Wnt-β-catenin signaling pathway agonist BML284 was conducted during osteoclast differentiation. The results indicated that the Wnt-β-catenin signaling pathway was activated after BML284 treatment. However, BML284 had no effect on the expression of the Ifi27l2a (Fig. 6I, J). After BML284 treatment, osteoclast numbers and TRAP enzyme activity were both significantly decreased (Supplementary Fig. 3A–C). Similar changes were observed in the expression of osteoclast marker genes (Fig. 6K). These findings suggested that activation of the WNT pathway could alleviate the osteoclast differentiation enhanced by DEX, and that an elevated WNT pathway activity did not affect the expression of Ifi27l2a.
A Western blot (WB) results and quantification of the knockdown efficiency of three Ifi27l2a siRNAs. B TRAP activity assay results after inducing osteoclast differentiation in RAW264.7 cells in each group. C TRAP staining results after inducing osteoclast differentiation in RAW264.7 cells in each group. Magnification: 20×. D Statistical analysis of TRAP staining in osteoclast-like cells after inducing osteoclast differentiation in RAW264.7 cells in each group. E qRT-PCR detection of the mRNA expression levels of the osteoclast markers RANK, CTSK, and NFATC1 after inducing osteoclast differentiation in RAW264.7 cells in each group. F WB results showed the expression of Ifi27l2a and Wnt-β-catenin signaling pathway proteins in each group (left) and the nucleocytoplasmic separation expression of β-catenin protein (right). CE: Cytoplasm extract, NE: Nucleus extract. G, H Comparison of the grayscale values of the WB results for Ifi27l2a and Wnt-β-catenin signaling pathway proteins in each group. I, J WB was performed to investigate the effect of BML284 on the expression of Ifi27l2a, AXIN2, β-Catenin as well as the phosphorylation of Gsk-3β. K The mRNA expression of RANK, CTSK, NFATC1 were evaluated using qRT-PCR. Data were shown as the mean ± SD (n = 3). ns, no statistical significance; *P < 0.05 vs control,**P <0.01 vs control, ***P < 0.001 vs control; #p < 0.05 vs RANKL + DEX, ##p < 0.01 vs RANKL + DEX, ###p < 0.001 vs RANKL + DEX.
In addition, we conducted supplementary validation experiments using primary mouse cells. The results showed that DEX promoted osteoclast differentiation, whereas knockdown of Ifi27l2a significantly suppressed DEX-induced enhancement of osteoclast differentiation (Supplementary Fig. 4A–C). To further explore the effect of Ifi27l2a on osteoclast differentiation under DEX treatment, Ifi27l2a overexpression plasmid was used for subsequent experiments. Western blot results showed that the expression of Ifi27l2a was significantly upregulated in the Ifi27l2a overexpression group (Supplementary Fig. 5A). The results of TRAP staining confirmed that Ifi27l2a overexpression promoted osteoclast differentiation and increased the mRNA levels of osteoclast marker genes (Supplementary Fig. 5B, D). These results indicated that Ifi27l2a played a crucial role in the process of DEX promoting osteoclast differentiation.
Ifi27l2a promotes osteoclast differentiation by inhibiting the Wnt-β-catenin signaling pathway
To elucidate the regulatory mechanism of Ifi27l2a in the Wnt-β-catenin signaling pathway and DEX-induced enhancement of osteoclastic differentiation, XAV939 was applied to inhibit the Wnt-β-catenin signaling pathway. Western blot showed that DEX treatment upregulated Ifi27l2a expression; this increased expression could be reversed using siRNA. DEX treatment inhibited the Wnt-β-catenin signaling pathway, and was partially restored because of the effects of Ifi27l2a knockdown, consistent with our previous results. In contrast, XAV939 treatment inhibited the Wnt-β-catenin signaling pathway (Fig. 7A, B). qRT-PCR results showed that DEX treatment upregulated RANK, CTSK, and NFATC1 mRNA levels, suggesting enhanced osteoclast differentiation. Wnt-β-catenin signaling pathway activity was partially restored, and RANK, CTSK, and NFATC1 mRNA levels were reduced after Ifi27l2a knockdown; RANK, CTSK, and NFATC1 mRNA levels were increased in the XAV939-treated group (Fig. 7C). Most importantly, the inhibitory effect of Ifi27l2a knockdown on osteoclast differentiation was partially reversed by treatment with XAV939 (Fig. 7D–F). In addition, experiments conducted with primary mouse cells produced consistent results (Supplementary Fig. 6A–I), further supporting our findings.
A WB results showed the expression of Ifi27l2a and Wnt-β-catenin signaling pathway proteins in each group (left) and the nucleocytoplasmic separation expression of β-catenin protein (right). B Comparison of the grayscale values of the WB results for Ifi27l2a and Wnt-β-catenin signaling pathway proteins in each group. C qRT-PCR detection of the mRNA expression levels of the osteoclast markers RANK, CTSK, and NFATC1 in each group. D TRAP activity assay results for each group. E, F Results of TRAP staining and osteoclast-like cell counts in each group. Magnification: 20×. Data were shown as the mean ± SD (n = 3). ns, no statistical significance; *p < 0.05, **p < 0.01, ***p < 0.001.
Taken together, our in vitro experiments demonstrate that increased Ifi27l2a expression plays an important role in the enhancement of osteoclast differentiation by DEX and that the Wnt-β-catenin signaling pathway mediates the effect of Ifi27l2a on osteoclast differentiation.
Ifi27l2a knockdown prevents bone loss in GIO mice
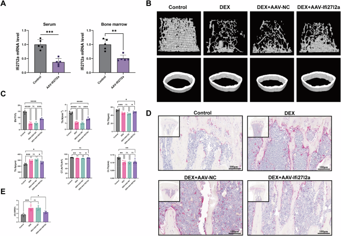
In light of the in vitro results of Ifi27l2a, this study further assessed the in vivo effects of Ifi27l2a by establishing GIO models. AAV-Ifi27l2a and AAV-NC viruses were injected through the caudal vein of the mice weekly for 4 weeks. The results of qRT-PCR indicated that, compared to the control sequence, the Ifi27l2a knockdown sequence in AAV vector-infected mice significantly reduced the mRNA level of Ifi27l2a in serum and bone marrow by more than 50% (Fig. 8A). Micro-CT revealed that Ifi27l2a knockdown alleviated GIO (Fig. 8B). Analysis of trabecular bone parameters showed an increase in BV/TV, Tb.Th, Tb.N, and a reduction in Tb.Sp compared with the AAV-NC group (Fig. 8C). As for cortical bone parameters, Ifi27l2a knockdown had no significant effect on Ct.Th, but it can increase Ct.Ar/Tt.Ar. Furthermore, TRAP staining was conducted to evaluate osteoclast formation in vivo. The results indicated a higher presence of osteoclasts near the epiphysis in the DEX and DEX + AAV-NC groups compared to the control group (Fig. 8D). Treatment with AAV-Ifi27l2a reduced the percentage of osteoclast surface per bone surface area (Oc.S/BS%) compared to the DEX + AAV-NC group (Fig. 8E). The levels of RANKL, osteoclastogenesis inhibitory factor (OPG) and inflammatory cytokines were also measured using Enzyme-Linked Immunosorbnent Assay (ELISA).
A mRNA levels of Ifi27l2a in the serum and bone marrow of mice in AAV-NC and AAV-Ifi27l2a groups. B Representative images of three-dimensional reconstructions of femoral trabeculae and cortical bone in each group. C Morphological parameters of femoral trabeculae and cortical bone for each group. D Representative TRAP staining images of the femur in mice across each group. Magnification: 20×. E Quantitative analysis of the percentage of osteoclast surface per bone surface area (Oc.S/BS) in TRAP staining bone sections. Data were shown as the mean ± SD (n = 5). ns, no statistical significance; *p < 0.05, **p < 0.01, ***p < 0.001, ****p < 0.0001.
We found that DEX injections resulted in a significant increase in the levels of RANKL, tumor necrosis factor α (TNF-α), interleukin-6 (IL-6) and IL-1β, along with a significant decrease in the OPG level and an increase in the RANKL/OPG ratio compared with the control group (Supplementary Fig. 7A, B). However, there was no statistically significant change in the level of IL-17. These alterations in cytokine profiles suggested that DEX might contribute to increased bone resorption activity, thereby promoting bone loss. Moreover, these changes could be partially reversed by treatment with AAV-Ifi27l2a. In conclusion, knockdown of Ifi27l2a reduced osteoclast formation, thereby ameliorating GIO.
Discussion
With recent developments in osteoimmunology, the interplay between bone metabolism, hematopoiesis, and immunity in the bone marrow has received increasing attention31,32,33. ScRNA-seq is rapidly becoming a useful tool for determining the abundance and functional status of immune cells. In this study, scRNA-seq of bone marrow cells from GIO mice was performed, yielding information on the heterogeneity of GIO bone marrow cells. Recent studies have reported an association between myeloid-biased hematopoiesis and bone loss. Toll-like receptor 9 (TLR9) deficiency can lead to systemic inflammation and myeloid-biased hematopoiesis through dysbiosis, significantly enhancing osteoclast differentiation and bone loss in TLR9-deficient mice27. This suggests that myeloid-biased hematopoiesis may be involved in the development of osteoporosis, consistent with the single-cell RNA sequencing results in the present study. In addition, pseudotime analysis and analysis of the differential expressed genes in the hematopoietic stem cell transcriptome suggested diminished erythroid and lymphoid lineage potential and impaired hematopoietic function in bone marrow hematopoietic stem cells from GIO mice. In contrast, monocyte production and differentiation were significantly enhanced, which suggests monocyte-biased hematopoiesis and explains the increased number and proportion of bone marrow monocytes in GIO mice. The interaction between immune cells and osteoclasts in the bone marrow is the foundation of the osteoimmune system. An increased production of monocytes may be a source of osteoclast precursors34. Studies have shown that GCs increases the monocyte count in the bone marrow of mice and enhance the secretion of monocyte-associated cytokines. Interestingly, this effect was only observed in the bone marrow, not the serum. Furthermore, one study reported that GCs exerted an inhibitory effect on osteoclast differentiation35. We think that this effect might be associated with the low dose of GCs. Varying doses of glucocorticoids were expected to exert varied effects on bone metabolism.
Bone marrow-derived monocytes exhibit enrichment of osteoclast differentiation pathways at the transcriptome level, representing enhanced osteoclast differentiation21. This is consistent with the KEGG pathway enrichment results in monocytes. Through single-cell transcriptomics, significant differential upregulation of the Ifi27l2a gene was identified. Ifi27l2a is the top significantly up-regulated genes in GIO mice. KEGG enrichment analysis revealed that multiple cell populations activated by the osteoclast differentiation pathway exhibited significant upregulation of Ifi27l2a. More importantly, Ifi27l2a was predominantly expressed in a cluster of classical monocytes with high osteoclast differentiation potential, and osteoclast precursor marker genes exhibited enhanced expression in cell clusters with high Ifi27l2a expression. Thus, it was hypothesized that Ifi27l2a is a potential key gene involved in regulating the differentiation of monocytes to osteoclasts in GIO. Both immunohistochemistry and double immunofluorescence staining confirmed that Ifi27l2a expression was significantly increased in the bone marrow tissues of GIO mice, consistent with the results of single-cell RNA transcriptomics analysis.
Ifi27l2a is an ISG belonging to the ISG12 family. It encodes an ISG12 motif whose function remains unknown36. It has been shown that Ifi27l2a is a potential regulator of inflammation37. ISG12a, a homolog of Ifi27l2a, acts as an innate immune effector that inhibits canonical Wnt-β-catenin signaling38. The Wnt signaling pathway plays an important role in osteogenic differentiation and bone homeostasis39, and GCs are known to impair bone formation by inhibiting Wnt40,41. However, in osteoblasts and osteocytes, the Wnt-β-catenin signaling pathway can also indirectly inhibit osteoclast differentiation and bone resorption by increasing osteoprotegerin secretion. In addition, osteoclasts and their precursors are also directly affected by Wnt ligands42. Activation of the canonical Wnt-β-catenin pathway in osteoclast precursor cells inhibits osteoclastogenesis in an osteoprotegerin-independent manner43. Mice with osteoclast precursor-specific knockout of β-catenin exhibit reduced bone mass due to increased osteoclast differentiation44. Our study demonstrates that in vitro DEX treatment promotes the RANKL-induced osteoclast differentiation of RAW264.7 cells. Studies have suggested that DEX cannot affect osteoclast precursors and osteoclasts in mice lacking GC receptors under any circumstances. Similarly, mice lacking the GC receptor were immune to the GC-induced inhibition of osteogenesis45, consistent with the results obtained in the present study. Next, the effects of DEX treatment and Ifi27l2a knockdown on the expression levels of Wnt-β-catenin-related molecules in osteoclasts were confirmed. Additionally, rescue experiments using a Wnt-β-catenin inhibitor demonstrated that Ifi27l2a affects DEX-enhanced osteoclast differentiation in vitro via the Wnt-β-catenin signaling pathway. Thus, Ifi27l2a may be a target for the treatment of GIO. Finally, our in vivo experiments showed that Ifi27l2a knockdown could ameliorate GC-induced bone loss.
The role of innate immune effectors in bone loss disorders has received increasing attention in recent years. These are not limited to innate immune cells and their associated cytokines but include innate defense mechanisms that enable the body to respond to exogenous invasion or endogenous danger signals. The cGAS-STING signaling pathway can detect exogenous or endogenous dsDNA and induce an innate immune response, playing a major role in antiviral immunity. Although the cGAS-STING signaling pathway is a key mediator of the inflammatory response and a target for inflammatory diseases, it is also involved in skeletal disorder46,47. The activation of the STING/IFN-β signaling pathway inhibits osteoclast differentiation and reduces bone resorption. However, the activation of the STING/NF-κB pathway increases bone resorption, leading to osteoporosis48. In addition, activation of STING inhibits the formation of type H vessels, which have osteogenic capacity49. A recent study demonstrated that STING-deficient mice exhibit more evident bone loss compared to wild-type mice. RNA sequencing of STING-deficient osteoclast precursors and differentiating osteoclasts revealed distinct clusters of ISGs, some of which are STING-dependent and involved in regulating osteoclast fate50. However, the functions of numerous ISGs, including their roles in bone homeostasis and disease, remain to be investigated. Recent studies have revealed that ISG12a, a homolog of Ifi27l2a, exerts anticancer effects by inhibiting the expression of the immune checkpoint protein PD-L1 through canonical Wnt pathway inhibition38. Ifi27l2a exerts regulatory functions in the response against infection and cancer, but its role in bone metabolism has not been previously reported. The present study provides more evidence of a role for Ifi27l2a as a regulator of bone homeostasis in GIO while revealing the heterogeneity of bone marrow cells in GIO mice. Our results motivate further investigation of the role of innate immunity-related molecules in bone disorders and the development of therapeutic targets.
In conclusion, this study performed single-cell RNA sequencing analysis of bone marrow cells from the GIO mice model. We discovered and demonstrated that Ifi27l2a might play a crucial role in osteoclast differentiation in GIO, and Ifi27l2a might be an effective therapeutic target for GC-induced bone loss.
Methods
Reagents
Dulbecco’s modification of Eagle’s medium DMEM (DMEM), the alpha modification of Eagle’s medium (αMEM), phosphate buffer saline (PBS) and fetal bovine serum (FBS) were purchased from Procell (Wuhan, China). Dexamethasone sodium phosphate injection was purchased from Zhuofeng Pharmaceutical (Zhengzhou, China). RANKL was purchased from Novoprotein (Suzhou, China).
Animal experiment design
All animal experiments were conducted following the principles and procedures of the National Institutes of Health and China Medical University animal research guidelines. The experimental protocol was approved by the Institutional Animal Care and Use Committee of China Medical University (CMU2023628). Male BALB/c mice aged 8 weeks were purchased from Huafukang Biotechnology (Beijing, China) and acclimated for at least one week in the SPF-grade laboratory animal center at the China Medical University Shenbei Campus. For GIO model establishment, animals were randomly (Toss a coin) divided into two groups: Control group, DEX group, six in each group. For Single-cell RNA sequencing, animals were randomly divided into two groups: the Normal group, DEX group, with three in each group. For the AAV treatment trial, animals were randomly divided into four groups: Control group, DEX group, DEX + AAV-NC group, and DEX + AAV-Ifi27l2a group, five in each group. At 9–10 weeks of age, mice were injected subcutaneously in the abdomen with dexamethasone (25 mg/kg/d) once daily for four weeks to construct mice model of GIO in the DEX group22. In the control group, the same volume of normal saline was injected as a vehicle control. The DEX + AAV-NC and DEX + AAV-Ifi27l2a groups received an injection of adeno-associated virus-NC and adeno-associated virus-Ifi27l2a at a dose of 5 × 1013 vg/kg through the caudal vein weekly for a total of 4 weeks. Subsequently, DEX injections were used to induce osteoporosis. At the end of the experiment, the mice were euthanized by decapitation following isoflurane anesthesia. The femurs from mice in each group were obtained at the end of DEX treatment for subsequent experiments. A total of 38 mice were used. The sample size was determined based on the references and previous studies.
Micro-CT
Femurs were isolated from the mice, fixed in 4% paraformaldehyde, and stored in 75% ethanol. The distal femur was scanned using a small-animal micro-CT scanner (Bruker Skyscan 1276) with the epiphyseal cartilage set as the reference position and the trabecular (offset = 100 × 7 μm, height = 240 × 7 μm) and cortical regions of interest (offset = 350 × 7 μm, height = 60 × 7 μm) set accordingly. The operating voltage was 55 kV and the operating current was 72 μA. CTAn software was used to analyze morphometric parameters, including bone volume fraction (BV/TV), trabecular thickness (Tb.Th), trabecular number (Tb.N), trabecular spacing (Tb.Sp), cortical bone area fraction (Ct.Ar/Tt.Ar), and mean cortical bone thickness (Ct.Th). Data were analyzed using CTAn v.1.9 software.
Live animal CT bone scanning
A small-animal live imaging device (Super Nova PET/CT) was obtained from the Shengjing Hospital of China Medical University. Three mice were randomly selected from each of the control and DEX groups to determine the difference in bone mass in vivo. Briefly, the mice were anesthetized via isoflurane inhalation and transferred to an examination chamber for whole-body scanning at a resolution of 50 µm. Imaging data were stored in DICOM format and viewed and processed using Bee DICOM viewer software (http://xiaosaiviewer.com). The maximum cross-section of the right femoral condyle was acquired using the “bone window” for image processing and between-group comparison. The “false-color” function was used to render pixels in color based on the grayscale values (density) of the scanned images, resulting in color 2D images. The “3D view” function was used to obtain 3D images.
Single-cell RNA sequencing
Collection of single-cell suspensions from mouse bone marrow
Mice were euthanized and then immersed in 75% alcohol for 5 min. Next, the mice were transferred to a sterile tray on a clean bench. The femurs and tibias were aseptically isolated, and the surrounding soft tissues were carefully excised. The ends of the femurs and tibias were cut to expose the red marrow cavity. PBS was gently injected into the bone marrow cavity with sterile 1 ml syringes and repeatedly flushed three times to obtain all bone marrow cells (the bone marrow cavity lost its red color and became pale after flushing). The rinse fluid containing the bone marrow cells was filtered through a cell strainer and centrifuged, and the supernatant was discarded (We filtered out only tissue fragments and particulate matter larger than 40 μm). Red blood cells were lysed with a 1× red blood cell lysis buffer (Solarbio, Beijing, China) in a constant temperature water bath at 37 °C and centrifuged until the red blood cells were completely removed.
Cell capture, cDNA synthesis, and single-cell RNA sequencing library creation
This step was performed using the single Cell 3’ GEM, Library & Gel Bead Kit v3.1 (10x Genomics, 1000121) and Chromium Next GEM Chip G Single Cell Kit (10x Genomics, 1000120). Mouse bone marrow single-cell suspensions were loaded onto a Chromium Single-Cell Controller (10x Genomics), and single-cell gel beads were prepared following the manufacturer’s specifications. Single cells were suspended in PBS containing 0.04% BSA. Based on the expected capture efficiency, approximately 12,000 cells were added per channel, and approximately 7,000 target cells were estimated to be recovered. The captured cells were lysed, and the released RNA was reverse-transcribed and uniquely barcoded in individual GEMs. Samples were then transferred to an S1000TM Touch Thermal Cycler (Bio-Rad) and heated at 53 °C for 45 min, 5 min at 85 °C, and then held at 4 °C. Quality evaluation was performed using an Agilent 4200 instrument following the manufacturer’s instructions. Single-cell RNA sequencing libraries were constructed using a Single Cell 3’ GEM, Library & Gel Bead Kit v3.1 per the manufacturer’s instructions, and the libraries were sequenced using an Illumina Novaseq 6000 instrument. The sequencing depth was at least 100,000 reads per cell, and the sequencing strategy was 150 bp from each end (PE150). Sequencing was performed by CapitalBio Technology (Beijing, China) in strict accordance with the manufacturer’s established procedures.
Filtering of single-cell RNA sequencing data, dimensionality reduction, cell clustering, and data visualization
The Seurat 3.0 R package was used to process single-cell RNA sequencing data. The distribution of UMI counts allows all cells and their gene expression to be evaluated. Cells with abnormal UMI counts are considered potential multiplets. UMI count distribution can also be used to calculate the proportion of mitochondrial genes expressed in the cell to facilitate cell filtration. Cells with gene counts under 200, UMI counts in the top 1%, or mitochondrial gene counts over 25% were considered abnormal cells and filtered out. The principal components were also determined, and cell clustering was performed. Seurat initially constructs a graph in the PCA space based on the Euclidean distance (K-nearest neighbor, KNN). Next, the edge weights between any two cells were optimized based on the shared Jaccard distance overlap, achieving cell cluster decomposition based on similar gene expression patterns. The clustering parameters were PCA = 30 and resolution = 0.6. Seurat provides two nonlinear dimensionality reduction techniques, t-SNE and unified manifold approximation and projection (UMAP), for different visualizations of the same clustering result. The significantly differential expressed genes in each cell population were considered marker genes of the population. The FindClusters function enables the identification of these marker genes. Genes were screened using the conditions avg_UMI ≥ 1 and p_val_adj ≤ 0.05, and the top 20 genes in descending order of avg_log2FC were selected as candidate marker genes. Loupe Cell Browser 6.0.0 software was used to browse cell clustering results and display the marker genes.
Pseudotime analysis
Single-cell RNA information was instrumental in identifying intermediate states in biological processes and uncovering potentially critical genes that dictated different cell fates. Bone marrow cells exhibited developmental relationships, and pseudotime analysis was used to reveal the differentiation trajectories of these cells in both healthy and diseased states, thereby suggesting alterations in hematopoietic stem cell function. Monocle 2 software was utilized to model cellular differentiation pathways from single-cell histology data. The main steps of this process included gene selection, dimensionality reductio, cell sorting, and pseudotime analysis. The default criteria for gene selection in this analysis were: (1) expression in at least 10 cells; (2) average expression value > 0.1; (3) discrete value ≥ discrete expectation; and (4) differential expression analysis q_val < 0.01. Monocle 2 software was used to perform dimensionality reduction on the data based on the filtered genes (DDRTree algorithm). Finally, machine learning was used to construct a graph and sort the cells, creating a distribution plot of the trajectories in 2D space.
Kyoto Encyclopedia of Genes and Genomes (KEGG) pathway enrichment analysis
KEGG pathway enrichment analysis was performed for the top 20 significantly differentially expressed genes in each cell population. Images were plotted using R software.
Histology
Femurs were fixed in 4% buffered paraformaldehyde for 24 h, decalcified by immersing in PBS containing 10% EDTA, and embedded in paraffin. Each specimen was sliced into 4 μm-thick sections, and TRAP staining was performed to detect osteoclasts. Immunohistochemistry and immunofluorescence staining for Ifi27l2a were also performed. Briefly, paraffin sections were deparaffinized and washed in distilled water. Antigen retrieval was performed, and the sections were blocked with serum, and incubated with anti-Ifi27l2a antibodies. Next, the sections were washed, incubated with secondary antibodies, dehydrated, mounted, and observed under a microscope. For immunofluorescence staining, slides were incubated with primary antibodies and then with the corresponding fluorescently labeled secondary antibodies. Nuclei were counterstained with DAPI, and the slides were mounted with an anti-fluorescence quenching agent and observed under a fluorescence microscope.
Osteoclast differentiation, TRAP staining, and TRAP activity assay
RAW264.7 cells (Procell, Wuhan, China) and primary bone marrow-derived monocyte cells were used to evaluate osteoclast differentiation. Briefly, 1 × 104 RAW264.7 cells were inoculated per well of 24-well plates. The spent medium was discarded when the cells adhered to the wells, and αMEM (containing 1% penicillin/streptomycin, 10% FBS, and 50 ng/ml RANKL) was added. The culture medium was changed every other day.
Bone marrow-derived cells were isolated from the femurs and tibias of mice and cultured in complete α-MEM (supplemented with 10% FBS and 1% penicillin/streptomycin) in the presence of 30 ng/mL macrophage colony-stimulating factor (M-CSF) for 3 days. Then, cells were seeded at a density of 1 × 105 cells/well in 24-well pates and incubated in complete α-MEM containing 30 ng/mL M-CSF and 50 ng/mL RANKL. The culture medium was refreshed every 2–3 days.
TRAP staining was conducted after successful osteoclast induction. The cells were fixed with 4% paraformaldehyde (PFA) for 20 minutes and subsequently stained using a TRAP kit (Amizona, China). Osteoclasts were identified as TRAP-positive cells containing three or more nuclei. Enzyme activity was determined using a TRAP staining kit (Solarbio, Beijing, China). Briefly, the samples were incubated at 37 °C for 5–10 minutes. To evaluate enzymatic activity in the samples, the absorbance at a wavelength of 405 nm was measured using a spectrophotometer.
Cell viability assays
Different concentrations of DEX and treatment durations were used to study the effect of DEX on RAW264.7 cell viability. The DEX concentrations used were 0, 0.01, 0.1, 1, and 10 μM, and the treatment durations used were 24, 48, and 72 h. Cells were collected during the logarithmic growth phase and digested using 0.25% trypsin containing EDTA. The collected cells were resuspended, centrifuged, and counted. Next, 1 × 104 cells were inoculated into each well of 96-well plates and incubated for 24 h. Then, 10 μl of CCK-8 solution (GLPBIO, USA) was added to each well, and the plates were incubated for 1–4 h. Finally, the absorbance at a wavelength of 450 nm was measured using a spectrophotometer.
Western blot
After the corresponding treatments, the cells were washed three times with PBS, and RIPA lysis buffer containing a phosphatase and protease inhibitor cocktail was added (Epizyme Biotech, Shanghai, China). Next, the cells were lysed via sonication, centrifuged at 12,000 rpm for 30 min at 4 °C, and the supernatant was collected. Protein concentration was measured using a BCA protein assay kit (Epizyme). An appropriate amount of 5× protein sample buffer (Epizyme) was added to the protein samples, and the samples were heated for 10 min at 95 °C or above, with shaking. The proteins were then separated via 7.5–10% SDS-PAGE and transferred to PVDF membranes (Sigma-Aldrich, USA). The membranes were washed twice with Tris-buffered saline-Tween 20 (TBST) for 10 min each time and blocked with 5% skim milk powder (diluted in TBST) for 1 h at room temperature. Next, the membranes were washed with TBST, and incubated overnight at 4 °C with the following antibodies: Ifi27l2a (1:500, AP22279b, Abcepta), AXIN2 (1:4000, 20540-1-AP, Proteintech), GSK3β (1:5000, 22104-1-AP, Proteintech), p- GSK3β (1:2000, YP0124, Immunoway), β-catenin (1:10000, 51067-2-ap, Proteintech), β-actin (1:5000, 20536-1-AP, Proteintech), Lamin B1 (1:10000, 12987-1-AP, Proteintech), GAPDH (1:40000, 10494-1-AP, Proteintech). The following day, the membranes were incubated with the corresponding secondary antibodies for 2 h at room temperature. Protein bands were detected using enhanced chemiluminescence reagent (Tanon, Shanghai, China) and observed using the Nikon DS-U3 imaging system (Nikon, Japan). The grayscale values of the bands were quantified using ImageJ software.
Real-time quantitative PCR
Cells were washed three times with PBS and lysed with Trizol reagent (Thermo Fisher) for RNA extraction, following the manufacturer’s instructions. The extracted RNA was then reverse-transcribed to cDNA for qPCR. Specific primers, cDNA, and PrimeScriptTM RT Master Mix (Takara, Japan) were used with a real-time PCR amplification system (Applied Biosystems, Inc., USA) to measure the cycle thresholds (Ct) for target gene expression. Ct values were normalized to β-actin expression, and the relative expression of the target genes was calculated using the 2-ΔΔCt method. The sequences of the mouse target gene primers are as follows: cathepsin (CTSK): forward 5’-GTATAACGCCACGGCAAAGG-3’, reverse 5’-ACAGAGATGGGTCCTACCCG- 3’; receptor activator of nuclear factor kappa-B (RANK): forward 5’-TGGTTCAAAGCCAACGAAACC-3’, reverse 5’-TTTTGTAATAAGCTTTAACCGGACA-3’; nuclear factor of activated T cells 1 (NFATC1): forward 5’-AGGACCCGGAGTTCGACTT-3’, reverse 5’-AGGTGACACTAGGGGACACA-3’; and Ifi27l2a: forward 5’-GCCAAGATGATGTCTGCTGC -3’, reverse 5’-TCCAAGGACCCCTGCTGAT-3’.
Cell transfection
Briefly, 24-well plates were inoculated with an appropriate number of cells and transfected with siRNA after reaching 30–50% confluence. The Ifi27l2a siRNA target gene sequences are as follows: siRNA-1: 5’- GCTAAGATGATGTCCTTGTCA-3’; siRNA-2: 5’- CCTCTCTAGCAGCTAAGATGA-3’; siRNA-3: 5’- GATGACATCTTCAGCAGCCAT-3’.
Cytokine measurement
Six cytokines, OPG, RANKL, TNF-α, IL-6, IL-17, and IL-1β were measured in each sample using ELISA kits (BOSTER, China) following the manufacturers’ protocols.
Statistics and Reproducibility
GraphPad Prism 9.4.1 software was used for statistical analysis. Results are expressed as the mean ± standard deviation (SD). An unpaired two-tailed Student’s t-test was used for comparisons between two groups, and one-way ANOVA was used for comparisons between three or more groups. Differences with p < 0.05 were considered statistically significant. All experiments were repeated a minimum of three times.
Reporting summary
Further information on research design is available in the Nature Portfolio Reporting Summary linked to this article.
Data availability
The raw sequence data reported in this paper have been deposited in the Genome Sequence Archive (Genomics, Proteomics & Bioinformatics 2021) in the National Genomics Data Center (Nucleic Acids Res 2022), China National Center for Bioinformation / Beijing Institute of Genomics, Chinese Academy of Sciences (GSA: CRA029787) which are publicly accessible at https://ngdc.cncb.ac.cn/gsa. Source data underlying all figures are provided in the Supplementary Data file. Uncropped blots can be found in Supplementary Fig. 8 and 9. All other data are available from the corresponding author upon reasonable request.
References
Foessl, I., Dimai, H. P. & Obermayer-Pietsch, B. Long-term and sequential treatment for osteoporosis. Nat. Rev. Endocrinol. 19, 520–533 (2023).
Walker, M. D. & Shane, E. Postmenopausal Osteoporosis. N. Engl. J. Med. 389, 1979–1991 (2023).
Chen, M., Fu, W., Xu, H. & Liu, C. J. Pathogenic mechanisms of glucocorticoid-induced osteoporosis. Cytokine Growth Factor Rev. 70, 54–66 (2023).
Rao, Z. et al. Glucocorticoids regulate lipid mediator networks by reciprocal modulation of 15-lipoxygenase isoforms affecting inflammation resolution. Proc. Natl. Acad. Sci. USA 120, e2302070120 (2023).
Bergstra, S. A. et al. Efficacy, duration of use and safety of glucocorticoids: a systematic literature review informing the 2022 update of the EULAR recommendations for the management of rheumatoid arthritis. Ann. Rheum. Dis. 82, 81–94 (2023).
Stone, J. H. et al. The glucocorticoid toxicity index: Measuring change in glucocorticoid toxicity over time. Semin. Arthritis Rheum. 55, 152010 (2022).
Scherholz, M. L., Schlesinger, N. & Androulakis, I. P. Chronopharmacology of glucocorticoids. Adv. Drug Deliv. Rev. 151-152, 245–261 (2019).
Anastasilakis, A. D. et al. Bone disease following solid organ transplantation: A narrative review and recommendations for management from The European Calcified Tissue Society. Bone 127, 401–418 (2019).
Prete, A. & Bancos, I. Glucocorticoid induced adrenal insufficiency. BMJ 374, n1380 (2021).
Arron, J. R. & Choi, Y. Bone versus immune system. Nature 408, 535–536 (2000).
Cenci, S. et al. Estrogen deficiency induces bone loss by enhancing T-cell production of TNF-alpha. J. Clin. Invest. 106, 1229–1237 (2000).
Liang, B., Wang, H., Wu, D. & Wang, Z. Macrophage M1/M2 polarization dynamically adapts to changes in microenvironment and modulates alveolar bone remodeling after dental implantation. J. Leukoc. Biol. 110, 433–447 (2021).
Komatsu, N. et al. Plasma cells promote osteoclastogenesis and periarticular bone loss in autoimmune arthritis. J. Clin. Invest. 131, e143060 (2021).
Murakami, T., Nakaminami, Y., Takahata, Y., Hata, K. & Nishimura, R. Activation and Function of NLRP3 Inflammasome in Bone and Joint-Related Diseases. Int. J. Mol. Sci. 23, 5365 (2022).
Takayanagi, H. Osteoimmunology: shared mechanisms and crosstalk between the immune and bone systems. Nat. Rev. Immunol. 7, 292–304 (2007).
Tsukasaki, M. & Takayanagi, H. Osteoimmunology: evolving concepts in bone-immune interactions in health and disease. Nat. Rev. Immunol. 19, 626–642 (2019).
Pinho, S. & Frenette, P. S. Haematopoietic stem cell activity and interactions with the niche. Nat. Rev. Mol. Cell Biol. 20, 303–320 (2019).
Manolagas, S. C. & Jilka, R. L. Bone marrow, cytokines, and bone remodeling. Emerging insights into the pathophysiology of osteoporosis. N. Engl. J. Med. 332, 305–311 (1995).
Huo, S. et al. Epigenetic regulations of cellular senescence in osteoporosis. Ageing Res. Rev. 99, 102235 (2024).
Tikhonova, A. N. et al. The bone marrow microenvironment at single-cell resolution. Nature 569, 222–228 (2019).
Liu, P. et al. Glucocorticoid-induced expansion of classical monocytes contributes to bone loss. Exp. Mol. Med. 54, 765–776 (2022).
Song, L. et al. The critical role of T cells in glucocorticoid-induced osteoporosis. Cell Death Dis. 12, 45 (2020).
Clarke, Z. A. et al. Tutorial: guidelines for annotating single-cell transcriptomic maps using automated and manual methods. Nat. Protoc. 16, 2749–2764 (2021).
Baccin, C. et al. Combined single-cell and spatial transcriptomics reveal the molecular, cellular and spatial bone marrow niche organization. Nat. Cell Biol. 22, 38–48 (2020).
Greenberg, Z. J. et al. The tetraspanin CD53 protects stressed hematopoietic stem cells via promotion of DREAM complex-mediated quiescence. Blood 141, 1180–1193 (2023).
Guilliams, M., Mildner, A. & Yona, S. Developmental and Functional Heterogeneity of Monocytes. Immunity 49, 595–613 (2018).
Ding, P. et al. Toll-like receptor 9 deficiency induces osteoclastic bone loss via gut microbiota-associated systemic chronic inflammation. Bone Res. 10, 42 (2022).
Elson, A., Anuj, A., Barnea-Zohar, M. & Reuven, N. The origins and formation of bone-resorbing osteoclasts. Bone 164, 116538 (2022).
Huang, C. et al. A Composite Hydrogel Functionalized by Borosilicate Bioactive Glasses and VEGF for Critical-Size Bone Regeneration. Adv. Sci. 11, e2400349 (2024).
Li, H. et al. LncRNA H19 promotes osteoclast differentiation by sponging miR-29c-3p to increase expression of cathepsin K. Bone 192, 117340 (2025).
Lu, Z. et al. Osteoimmunology: Crosstalk Between T Cells and Osteoclasts in Osteoporosis. Clin. Rev. Allergy Immunol. 68, 41 (2025).
Adamopoulos, I. E., Choi, Y. & Takayanagi, H. Novel insights and recent progress in osteoimmunology. Trends Immunol. 46, 192–194 (2025).
Wang, Z. et al. Tim4 deficiency reduces CD301b(+) macrophage and aggravates periodontitis bone loss. Int J. Oral. Sci. 16, 20 (2024).
Yao, Y. et al. The Macrophage-Osteoclast Axis in Osteoimmunity and Osteo-related diseases. Front. Immunol. 12, 664871 (2021).
Li, X. et al. Excess glucocorticoids inhibit murine bone turnover via modulating the immunometabolism of the skeletal microenvironment. J. Clin. Invest. 134, e166795 (2024).
Parker, N. & Porter, A. C. Identification of a novel gene family that includes the interferon-inducible human genes 6-16 and ISG12. BMC Genomics 5, 8 (2004).
Kim, G. S. et al. Single-cell analysis identifies Ifi27l2a as a gene regulator of microglial inflammation in the context of aging and stroke in mice. Nat. Commun. 16, 1639 (2025).
Deng, R. et al. The innate immune effector ISG12a promotes cancer immunity by suppressing the canonical Wnt/beta-catenin signaling pathway. Cell. Mol. Immunol. 17, 1163–1179 (2020).
Vlashi, R., Zhang, X., Wu, M. & Chen, G. Wnt signaling: Essential roles in osteoblast differentiation, bone metabolism and therapeutic implications for bone and skeletal disorders. Genes Dis. 10, 1291–1317 (2023).
Kawazoe, M., Kaneko, K. & Nanki, T. Glucocorticoid therapy suppresses Wnt signaling by reducing the ratio of serum Wnt3a to Wnt inhibitors, sFRP-1 and Wif-1. Clin. Rheumatol. 40, 2947–2954 (2021).
Huang, W. et al. Protective effect of Agrimonia pilosa polysaccharides on dexamethasone-treated MC3T3-E1 cells via Wnt/beta-Catenin pathway. J. Cell Mol. Med 24, 2169–2177 (2020).
Baron, R. & Kneissel, M. WNT signaling in bone homeostasis and disease: from human mutations to treatments. Nat. Med 19, 179–192 (2013).
Maeda, K. et al. The Regulation of Bone Metabolism and Disorders by Wnt Signaling. Int. J. Mol. Sci. 20, 5525 (2019).
Weivoda, M. M. et al. Wnt signaling inhibits osteoclast differentiation by activating canonical and noncanonical cAMP/PKA Pathways. J. Bone Min. Res 31, 65–75 (2016).
Teitelbaum, S. L. Glucocorticoids and the osteoclast. Clin. Exp. Rheumatol. 33, S37–S39 (2015).
Kalinkovich, A. & Livshits, G. The cross-talk between the cGAS-STING signaling pathway and chronic inflammation in the development of musculoskeletal disorders. Ageing Res. Rev. 104, 102602 (2025).
Guo, Y., Zhou, H., Wang, Y. & Gu, Y. Activated NETosis of bone marrow neutrophils up-regulates macrophage osteoclastogenesis via cGAS-STING/AKT2 pathway to promote osteoporosis. Exp. Cell Res. 446, 114477 (2025).
Gao, Z. et al. Targeting STING: From antiviral immunity to treat osteoporosis. Front. Immunol. 13, 1095577 (2022).
Chen, X. et al. STING inhibition accelerates the bone healing process while enhancing type H vessel formation. FASEB J. 35, e21964 (2021).
MacLauchlan, S. et al. STING-dependent interferon signatures restrict osteoclast differentiation and bone loss in mice. Proc. Natl. Acad. Sci. USA 120, e2210409120 (2023).
Acknowledgements
This work was supported by the National Natural Science Foundation of China (Grant No. 82470923) to YT; the Basic Scientific Research Projects of Liaoning Provincial Department of Education (Grant No. LJKMZ20221164) to YT; the 345 Talent Project of Shengjing Hospital of China Medical University to YT.
Author information
Authors and Affiliations
Contributions
Z.W. and C.H. contributed conceptualization; Z.W. and C.H. contributed data curation; S.L., P.X. and Z.L. contributed formal analysis; Z.W. and C.H. contributed writing-original draft; Y.T. and Y.X. contributed writing – review & editing; Y.T. and Y.X. contributed funding acquisition; Y.T. and Y.X. contributed supervision; Y.T. and Y.X. contributed project administration.
Corresponding authors
Ethics declarations
Competing interests
The authors declare no competing interests.
Peer review
Peer review information
Communications Biology thanks Ulrike Baschant and the other anonymous reviewer(s) for their contribution to the peer review of this work. Primary Handling Editor: Ophelia Bu.
Additional information
Publisher’s note Springer Nature remains neutral with regard to jurisdictional claims in published maps and institutional affiliations.
Rights and permissions
Open Access This article is licensed under a Creative Commons Attribution-NonCommercial-NoDerivatives 4.0 International License, which permits any non-commercial use, sharing, distribution and reproduction in any medium or format, as long as you give appropriate credit to the original author(s) and the source, provide a link to the Creative Commons licence, and indicate if you modified the licensed material. You do not have permission under this licence to share adapted material derived from this article or parts of it. The images or other third party material in this article are included in the article’s Creative Commons licence, unless indicated otherwise in a credit line to the material. If material is not included in the article’s Creative Commons licence and your intended use is not permitted by statutory regulation or exceeds the permitted use, you will need to obtain permission directly from the copyright holder. To view a copy of this licence, visit http://creativecommons.org/licenses/by-nc-nd/4.0/.
About this article
Cite this article
Wang, Z., Huang, C., Liu, S. et al. Up-regulation of Ifi27l2a expression in bone marrow monocytes contributes to glucocorticoid-induced bone loss. Commun Biol 8, 1590 (2025). https://doi.org/10.1038/s42003-025-08985-x
Received:
Accepted:
Published:
Version of record:
DOI: https://doi.org/10.1038/s42003-025-08985-x










