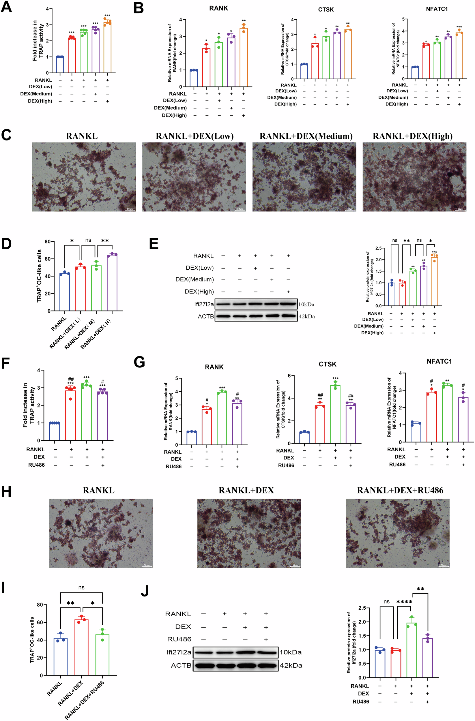
Fig. 5: Effect of GC and the GC-specific receptor antagonist RU486 on osteoclast differentiation and Ifi27l2a protein levels.

A TRAP activity assay results after DEX-induced osteoclast differentiation in RAW264.7 cells. DEX concentrations: low (0.01 μM); medium (0.1 μM); and high (1 μM). B qRT-PCR detection of the mRNA expression levels of the osteoclast markers RANK, CTSK, and NFATC1 after DEX-induced osteoclast differentiation in RAW264.7 cells. C TRAP staining results after DEX-induced osteoclast differentiation in RAW264.7 cells. Magnification: 20×. D Statistical analysis of TRAP staining of osteoclast-like cells after DEX-induced osteoclast differentiation in RAW264.7 cells. E Western blot (WB) results and quantitative grayscale analysis of Ifi27l2a expression after DEX-induced osteoclast differentiation in RAW264.7 cells. F TRAP activity assay results in the different treatment groups. G qRT-PCR detection of the mRNA expression levels of the osteoclast markers RANK, CTSK, and NFATC1 after DEX-induced osteoclast differentiation in RAW264.7 cells in each group. H TRAP staining results in different treatment groups. Magnification: 20×. I Statistical analysis of TRAP staining of osteoclast-like cells in the different treatment groups. J WB results and quantitative grayscale analysis of Ifi27l2a expression in the different treatment groups. Data were shown as the mean ± SD (n = 3). ns, no statistical significance; *p < 0.05, **p < 0.01, ***p < 0.001, ****p < 0.0001, #p < 0.05 vs RANKL + DEX, ##p <0.01 vs RANKL+DEX.