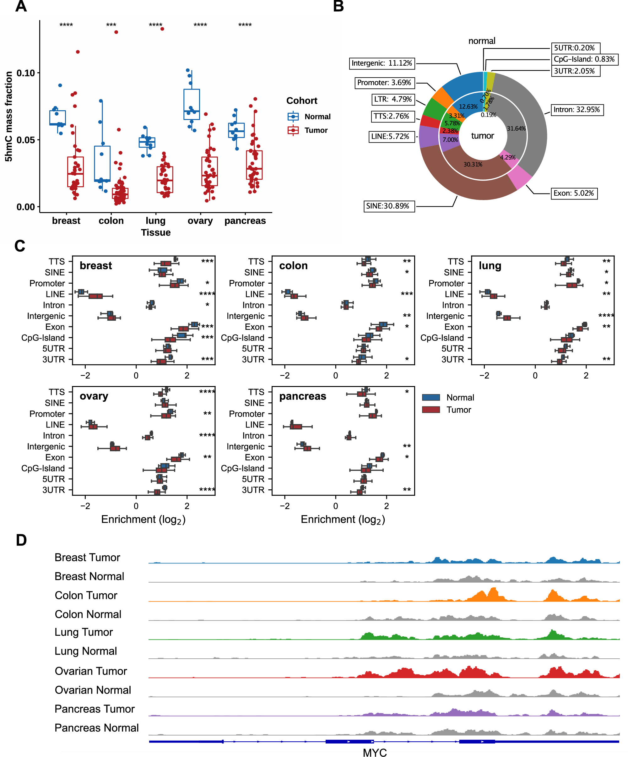
Fig. 1: Genomic distribution of 5hmC is significantly altered during tumorigenesis across tissues.

A Boxplot of 5hmC mass fractions estimated from non-human spike-in control, with red and blue boxes indicating tumor (n = 217) and normal (n = 50) tissues, respectively. Two-group rank sum test significance shown as *** p < 0.001, **** p < 0.0001. Center line represents median. Box bounds represent 25th and 75th percentiles. Whiskers are Tukey whiskers. B Proportion of 5hmC fragment peaks that mapped to genomic features. Outer and inner donut plots illustrate the proportions in normal and tumor tissues, respectively. C Boxplots of 5hmC peak enrichment across genomic features per tissue type in both tumor tissues (red) and normal tissues (blue). Peak enrichment values are calculated using Homer tools (see “Methods”). Center line represents median, bounds of box represent 25th and 75th percentiles and whiskers are Tukey whiskers. Two-group rank sum test significance of the enrichment value between tumor and normal tissues is shown as *p < 0.05, **p < 0.01, ***p < 0.001, ****p < 0.0001. D MYC locus exhibits increased 5hmC signal intensity in tumor samples (colored tracks) compared to normal samples (gray tracks).