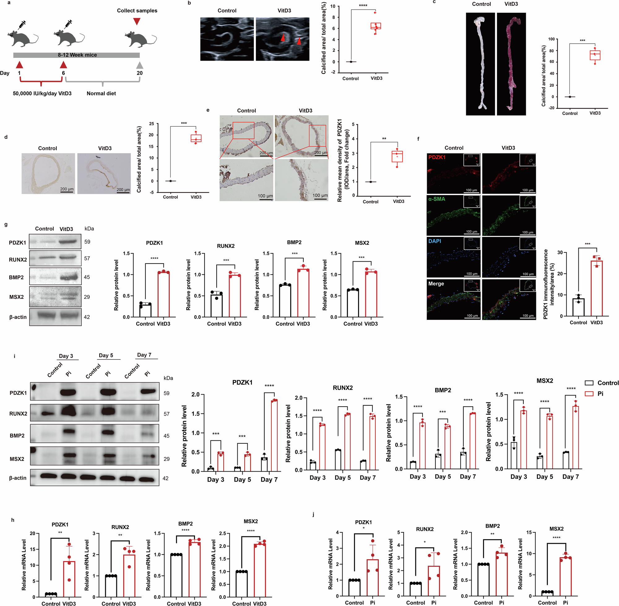
Fig. 1: PDZK1 expression is elevated in calcifying MOVAS cells and arteries.

a The 8–12-week mice were injected with 500,000 IU/kg of VitD3 for 6 consecutive days, followed by regular feeding for 20 days. b Echocardiographic images of aortas from C57BL/6 J mice fed for 20 days after injecting subcutaneously with a controlled solvent or VitD3 for 6 days continuously. Calcified areas are indicated by red arrows. n = 6/group. c–g Dissected the aortas from C57BL/6 J mice injected subcutaneously with a controlled solvent or VitD3. c Alizarin red staining. n = 3/group. d Von Kossa straining. n = 3/group. Scale bar, 200 µm. e IHC of PDZK1 expression. n = 3/group. Scale bar, 100 µm and 200 µm. f Immunofluorescence staining of PDZK1 expression. n = 3/group. g Representative western blot analysis and quantification of PDZK1 and osteogenic markers (RUNX2, BMP2, and MSX2). Data are presented as relative fold change to the Control. n = 3/group. h The mRNA levels of PDZK1 and osteogenic markers (RUNX2, BMP2, and MSX2) in aortas were measured using qRT-PCR. n = 4/group. i Representative western blot analysis and quantification of PDZK1 and osteogenic markers (RUNX2, BMP2, and MSX2) in MOVAS treated with or without Pi (2.6 mM) for 3, 5, or 7 days. Data are presented as a relative fold change to the control. n = 3/group. j The mRNA levels of PDZK1 and osteogenic markers (RUNX2, BMP2, and MSX2) in MOVAS were measured using qRT-PCR, n = 4/group. *p < 0.05, **p < 0.01, ***p < 0.001, and ****p < 0.0001, ns, not significant. The error bar refers to the standard deviation (SD).