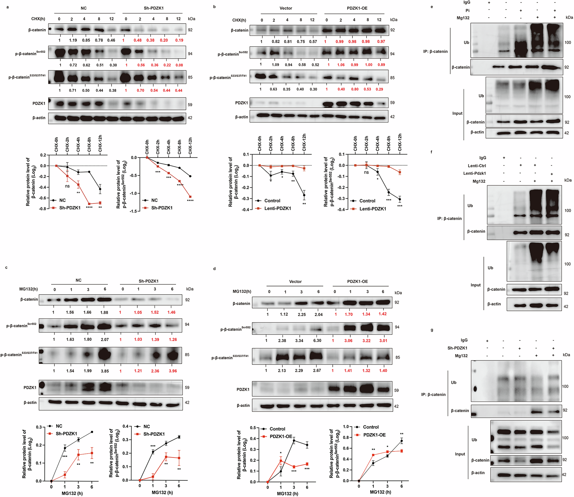
Fig. 4: PDZK1 inhibits the ubiquitination of β-catenin and extends its Half-life.

a–d Representative western blot analysis and quantification of β-catenin and its phosphorylated protein (p-β-cateninSer552 and p-β-cateninS33/S37/T41) in MOVAS treated with CHX or MG132. n = 3. CHX (a) and MG132 (c) treated MOVAS transfected with shRNA of PDZK1. CHX (b) and MG132 (d) treated MOVAS transfected with PDZK1 overexpression lentivirus. *p < 0.05, **p < 0.01, ***p < 0.001, and ****p < 0.0001, ns, not significant. e Cell lysates from MOVAS cultured with calcified medium after treating with MG132 for 6 hours were pulled down with anti-β-catenin Abs, followed by IB with anti-ubiquitin Abs. n = 3. f Cell lysates from MOVAS transfected with PDZK1 overexpression lentivirus combined with MG132 were pulled down with anti-β-catenin Abs, followed by immunoblotting (IB) with anti-ubiquitin Abs. n = 3. g Cell lysates from MOVAS transfected with PDZK1 ShRNA combined with MG132 were pulled down with anti-β-catenin Abs, followed by immunoblotting (IB) with anti-ubiquitin Abs. n = 3. The error bar refers to SD.