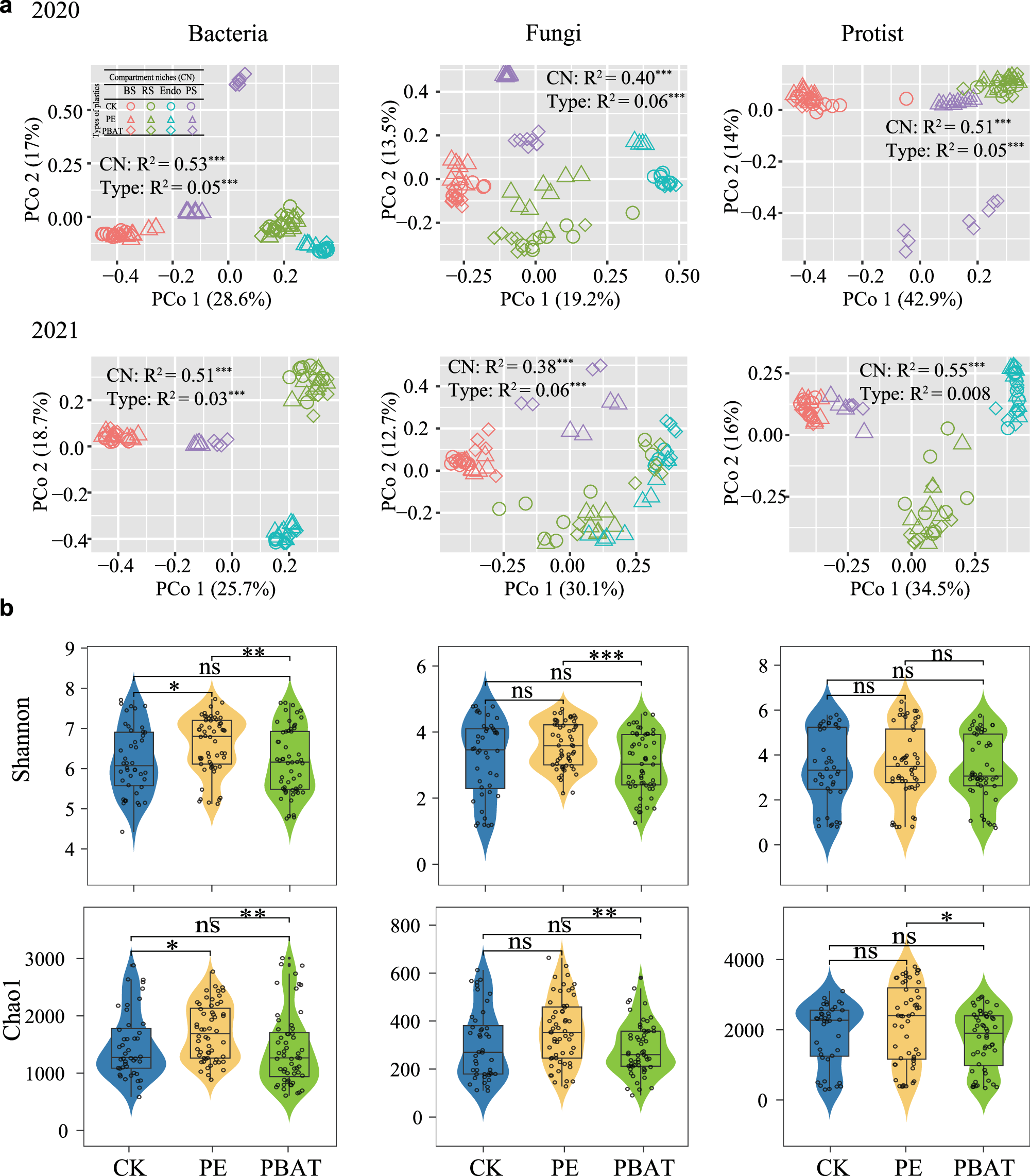
Fig. 1: Microbial taxonomic (alpha and beta) diversity of bacterial, fungal, and protistan communities as influenced by different plastic types exposure (CK, PE, and PBAT).

a Unconstrained PCoA ordination based on the Bray–Curtis distance matrices of bacterial, fungal and protistan communities in response to exposure to different plastic types across different compartment niches (bulk soil: BR, rhizosphere: RS, root endosphere: Endo, and plastisphere: PS); b Alpha-diversity (Shannon and Chao1 index) of bacterial, fungal and protistan communities in response to different plastic types exposure (CK, PE, and PBAT) (n = 56 for bacteria and fungi; n = 52 for protists. CK treatment had no plastisphere samples). The top and bottom of the box represent the 75th and 25th quartiles, respectively, and the horizontal line within the box represents the median of each treatment. The asterisks indicate significant differences (*p < 0.05; ** p < 0.01; ***p < 0.001; ****p < 0.0001), while “ns” represents non-significant differences (p > 0.05) among different plastic types exposure (CK, PE, and PBAT) using the Wilcoxon rank-sum test.