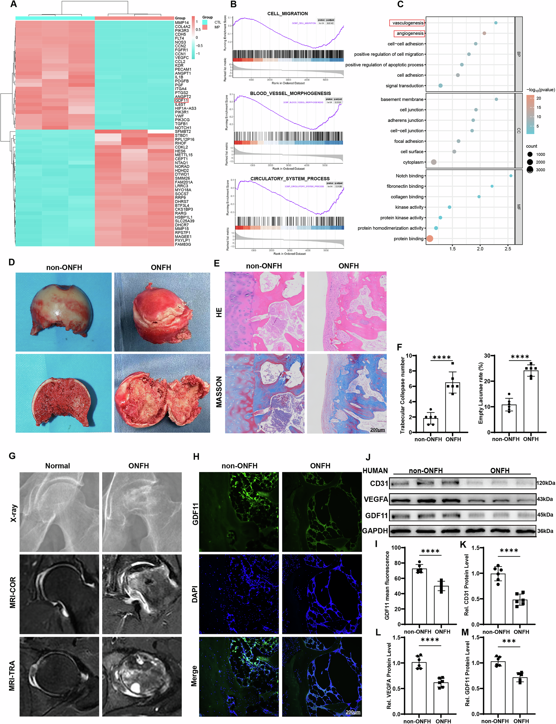
Fig. 1: GDF11 plays a key role in GC-induced ONFH.

A Microarray heatmap of HUVECs from the control group and MP group (n = 3 per group). B GSEA demonstrated negative enrichment in gene sets involved in cell migration, circulatory system process, and blood vessel morphogenesis after MP exposure. C GO enrichment analysis was performed on DEGs between the control group and the MP-treated group. D Gross morphology of non-ONFH and GC-induced ONFH femoral head. E, F H&E staining of femoral head tissue of non-ONFH patients and ONFH patients and histomorphometric analysis (n = 6 per group). Scale bar = 200 μm. G X-ray and MRI images of hip joints from patients. H Representative immunofluorescence images of femoral head tissues from non-ONFH patients and ONFH patients, GDF11 (green), nuclei counterstained with DAPI (blue). Scale bar = 200 μm. I Quantitative analysis of immunofluorescence staining of GDF11 (n = 6 per group). J Western blotting was performed to detect GDF11, CD31, and VEGFA protein expression in femoral head tissues from non-ONFH patients and ONFH patients (n = 6 per group). K–M Quantification of Western blotting analysis in different groups (n = 6 per group). Significant differences are indicated as follows: ns P > 0.05, *P < 0.05, **P < 0.01, ***P < 0.001 and ****P < 0.0001.