Fig. 1: ACTN1 Association with MES Characteristics and Its Role in Invasion, Migration, Proliferation, and Tumor Formation in GBM.
From: USP14-mediated stabilization of ACTN1 maintains mesenchymal characteristics in glioblastoma

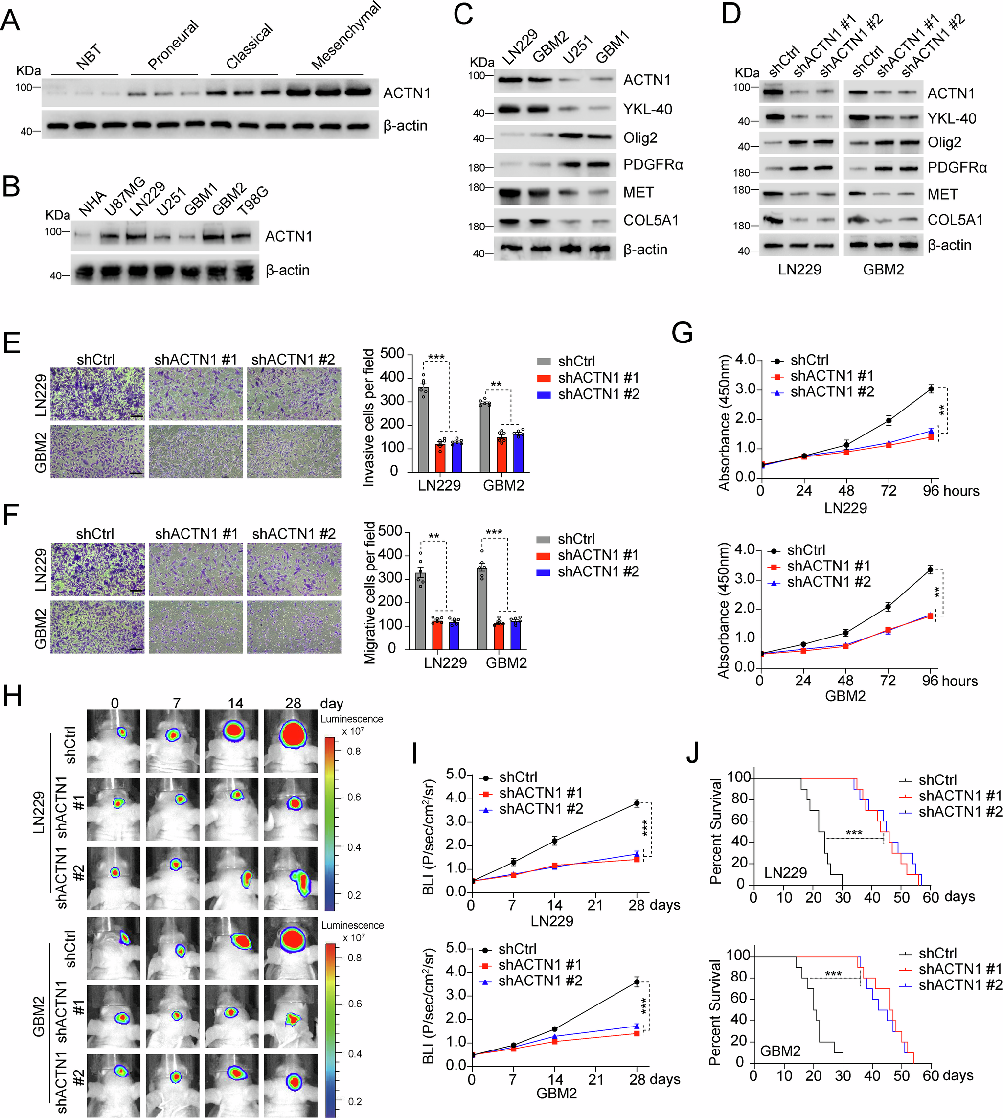
A Immunoblot (IB) analysis of ACTN1 protein in normal brain tissues (NBTs) and glioblastoma (GBM) subtypes, with β-actin as a loading control. B IB of ACTN1 levels in normal human astrocytes (NHAs), four GBM cell lines, and two primary GBM samples, with β-actin as a loading control. n = 3. C IB of ACTN1 and MES (YKL-40, MET, COL5A1) and PN (Olig2, PDGFRα) markers in selected MES (LN229, GBM2) and PN (U251, GBM1) GBM cells, with β-actin as control. n = 3. D IB of ACTN1 and MES/PN markers in LN229 and GBM2 cells following transduction with ACTN1-targeting shRNAs (shACTN1#1 and shACTN1#2), with β-actin control. n = 3. E, F Transwell assays of invasion and migration abilities in LN229 and GBM2 cells with ACTN1 knockdown or control, scale bar = 100 μm, with quantifications on the right. n = 6. G CCK8 assay measuring the proliferation of specified cells. n = 3. H Representative bioluminescent images of intracranial GBM xenografts from modified LN229 and GBM2 cells, with scale bars for photon emissions. Each group included 10 mice. I Quantification of bioluminescence in LN229- and GBM2-derived tumors across groups. J Kaplan-Meier survival curves for mice with indicated modifications. **p < 0.01; ***p < 0.001.