Fig. 6: IU1 Inhibition of USP14 Promotes ACTN1 Ubiquitination and Blocks PMT.
From: USP14-mediated stabilization of ACTN1 maintains mesenchymal characteristics in glioblastoma

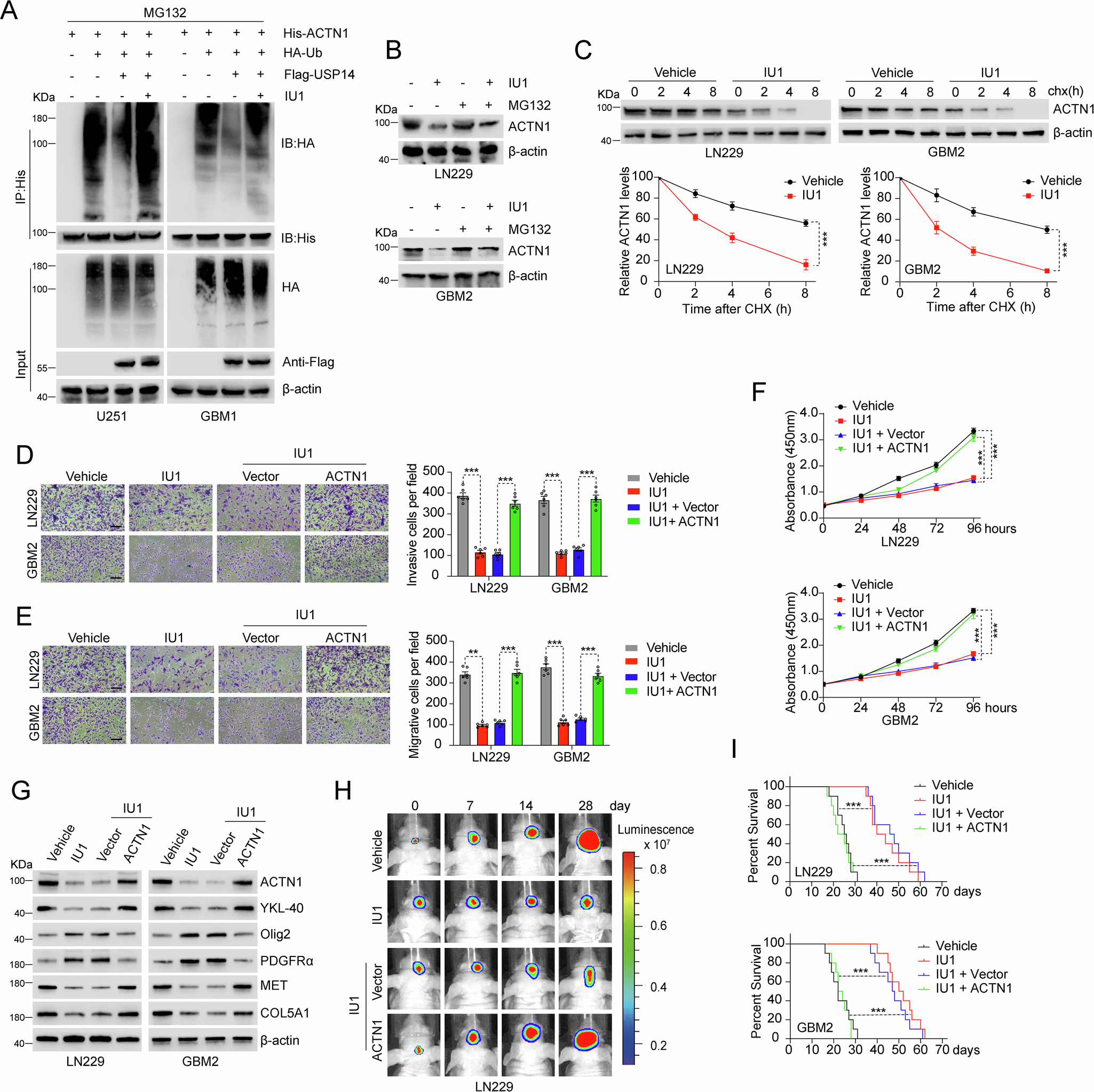
A IB showing USP14-mediated deubiquitination of ACTN1 is inhibited by IU1. n = 3. B IB analysis of ACTN1 in LN229 and GBM2 cells treated with IU1 in the presence or absence of MG132. n = 3. C IB showing IU1 effect on ACTN1 stability, with quantification normalized to β-actin. n = 3. D, E Transwell assay of invasion and migration in LN229 and GBM2 cells with vehicle or IU1, reconstituted with control or ACTN1, scale bar = 100 μm. n = 6. F CCK-8 assay of cell proliferation in LN229 and GBM2 cells with vehicle or IU1, reconstituted with control or ACTN1. n = 3. G IB showing expression of ACTN1, MES, and PN markers in LN229 and GBM2 cells with vehicle or IU1, reconstituted with control or ACTN1. n = 3. H Bioluminescent imaging of intracranial xenografts treated with IU1, with control or ACTN1 reconstitution, scale bars for photon emission. Each group included 10 mice. I Kaplan-Meier survival curves for mice treated with vehicle or IU1, reconstituted with control or ACTN1. **p < 0.01; ***p < 0.001.