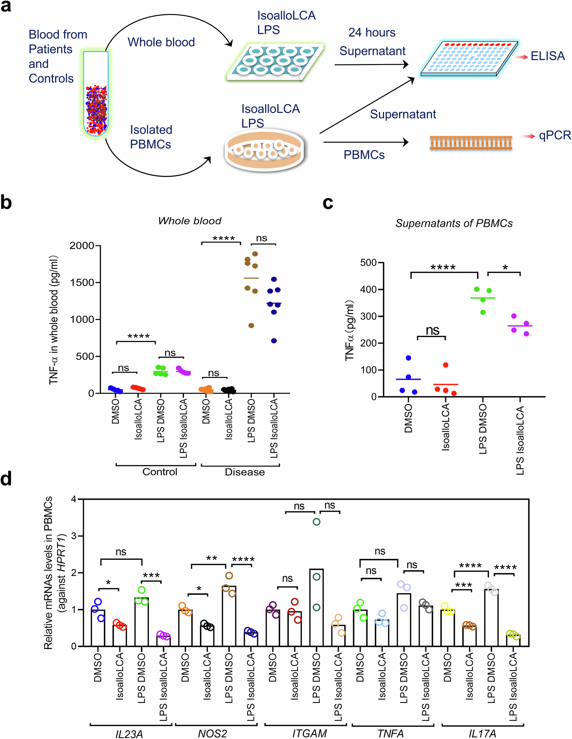
Fig. 3: IsoalloLCA inhibits the LPS-induced inflammation in blood of pediatric IBD patients.

a Schematic of the isoalloLCA-treated whole blood and peripheral blood mononuclear cells (PBMCs) from pediatric IBD patients and their match healthy controls. For whole blood assay, lipopolysaccharide (LPS) was added at a concentration of 2 μg/mL either individually or in conjunction with isoalloLCA (20 μM), and incubated for a period of 24 hours under conditions of temperature maintained at constant level of 37 °C along with an atmosphere containing 5% CO2. After completion of the incubation process, the supernatants were subjected to performed with enzyme-linked immunosorbent assay (ELISA) of tumor necrosis factor alpha (TNF-α). For analysis in PBMCs, 5 × 10 6 PBMCs each well were cultured in RPMI 1640 medium with or without 2 μg/ml LPS or/and 20 μM isoalloLCA for 24 hours. The supernatant was collected for ELSIA and the cells were used to extract RNA for quantitative real-time polymerase chain reaction (qRT-PCR). b Enzyme-linked immunosorbent assay (ELISA) assay for tumor necrosis factor alpha (TNF-α) expression in whole blood from healthy controls (n = 5) and IBD patients with onset (CD, n = 5, UC, n = 2). b ELISA assay for TNF-αsupernatants of peripheral blood mononuclear cells (PBMCs) from Crohn’s disease (CD) patients (n = 4). c Quantitative real-time polymerase chain reaction (qRT-PCR) analysis was performed on the PBMCs and determined the expression of interleukin 23 subunit alpha (IL23A), nitric oxide synthase 2 (NOS2), integrin subunit alpha M (ITGAM), tumor necrosis factor (TNFA), and interleukin 17 A (IL17A). The genes were calculated against hypoxanthine-phosphoribosyltransferase 1 (HPRT1). Representative data (b–d) expressed as the mean ± standard error (SEM). Ordinary one-way ANOVA analysis for (b–d). ns, not significant (p ≥ 0.05), * p < 0.05, ** p < 0.01, *** p < 0.001, **** p < 0.0001.