Fig. 3: Actin stress fibers, focal adhesion, and phosphorylated myosin at the basal side of the pancreatic ductal organoid.
From: Rotational migration in human pancreatic ductal organoids depends on actin and myosin activity

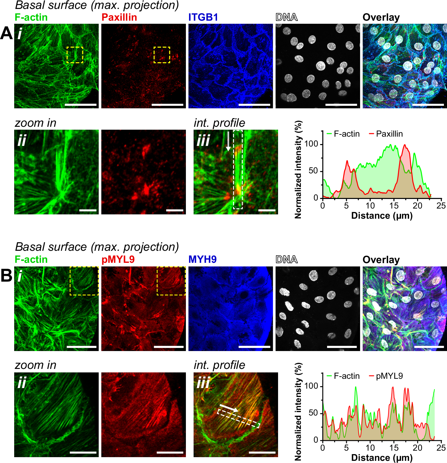
Ai Confocal maximum projection of the basal surface of pancreatic ductal organoid stained for filamentous actin (F-actin), focal adhesion protein paxillin, integrin β1 (ITGB1), and DNA. Prominent actin stress fibers and clusters of focal adhesion protein, paxillin, were observed at the basal surface. Bar = 50 µm. ii–iii Zoomed-in images from the yellow dash boxes of Fig. 3Ai and intensity profile showing the location of paxillin clusters at the end of the stress fibers. The white arrow indicates the direction of the intensity profile and the white dash box indicates the area used to derive the intensity profile. Bar = 5 µm. Bi Confocal maximum projection of the basal surface of pancreatic ductal organoid stained for F-actin, phosphorylated myosin light chain 9 (pMYL9), non-muscle myosin heavy chain 9 (MYH9), and DNA. Colocalization of F-actin and pMYL9 was observed in some of the stress fibers. Bar = 50 µm. ii–iii Zoomed-in images from the yellow dash boxes of Fig. 3Bi and intensity profile confirm the colocalization of actin stress fibers and pMYL9. The white arrow indicates the direction of the intensity profile, and the white dashed box indicates the area used to derive the intensity profile. Bar = 15 µm.