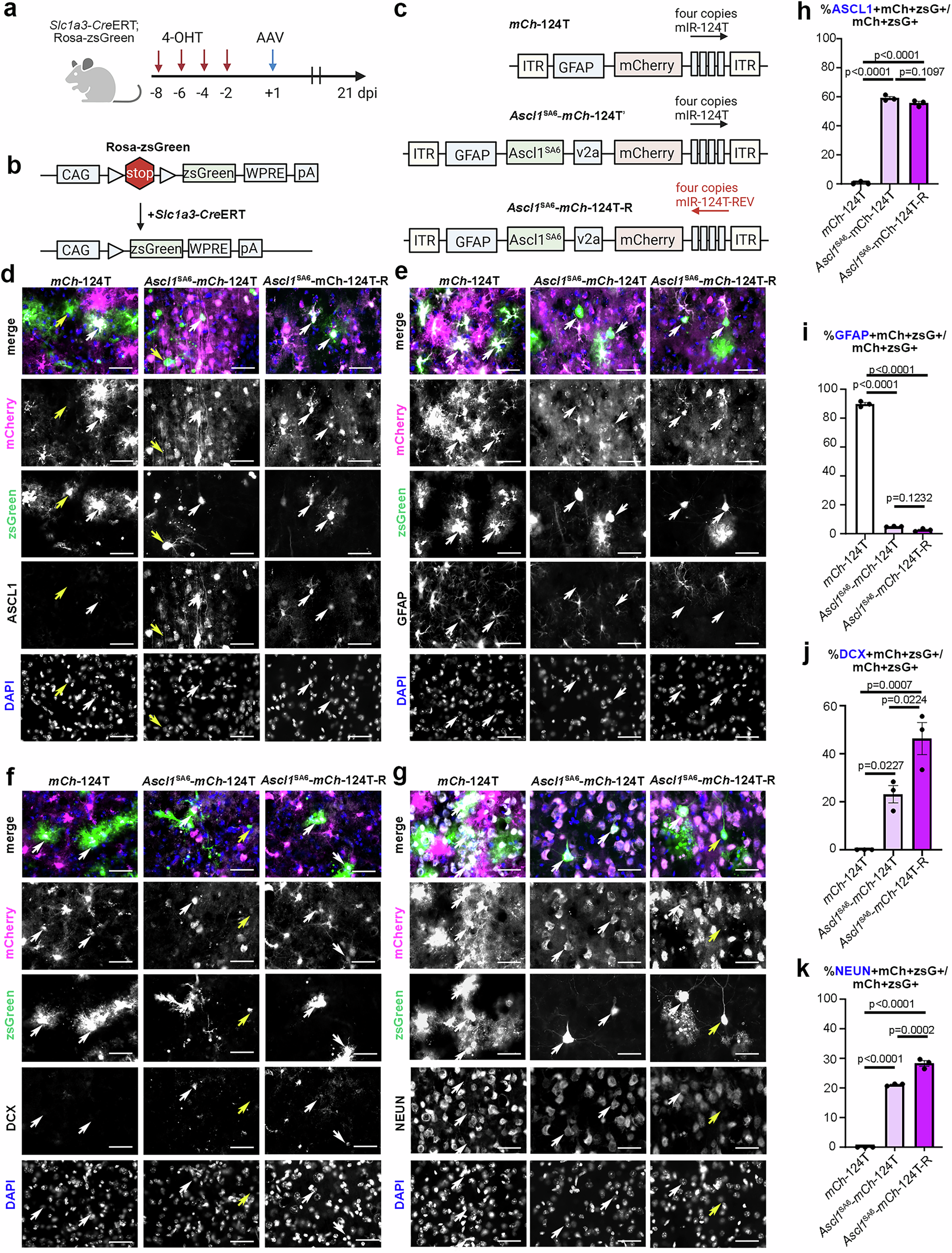
Fig. 2: miRNA-124 target sites reduce off-target neuronal expression and reduce Ascl1SA6-mediated neuronal conversion of pre-labeled astrocytes.
From: MicroRNA-mediated neuronal detargeting alters astrocyte cell fate conversion trajectories in vivo

a Pre-labeling of astrocytes in Slc1a3-CreERT;Rosa-zsGreen mice treated with 4-OHT four times, separated by a day per injection. At 3 days after the last injection, AAVs were administered, and brains were collected after 21 dpi. BioRender was used to create the schematics. b Slc1a3-CreERT mediated recombination of the Rosa-zsGreen locus. BioRender was used to create the schematics. c AAV-GFAP vectors incorporating four copies of the miR-124 target sites (‘124T’) in the 3’UTR of mCherry, either in the correct orientation or reversed. The three constructs utilized were abbreviated mCh-124T, Ascl1SA6-mCh-124T, and Ascl1SA6-mCh-124T-R. BioRender was used to create the schematics. d–g Labeling of Slc1a3-CreERT;Rosa-zsGreen motor cortices that had been transduced with mCh-124T, Ascl1SA6-mCh-124T, or Ascl1SA6-mCh-124T-R, assayed for co-expression of mCherry and zsGreen with ASCL1 (d), GFAP (e), DCX (f) or NEUN (g). White arrows indicate mCherry+zsGreen+; yellow arrows indicate mCherry-negative/zsGreen+. Scale bars = 100 µm. h–k The percentage of mCherry+zsGreen+ cells that co-expressed ASCL1 (h), GFAP (i), DCX (j) and NEUN (k) (n = 3 each vector). Mean values and error bars representing the standard error of the mean (s.e.m.) were plotted. Statistical significance was assessed by a one-way ANOVA with Tukey’s post hoc multiple comparisons test.