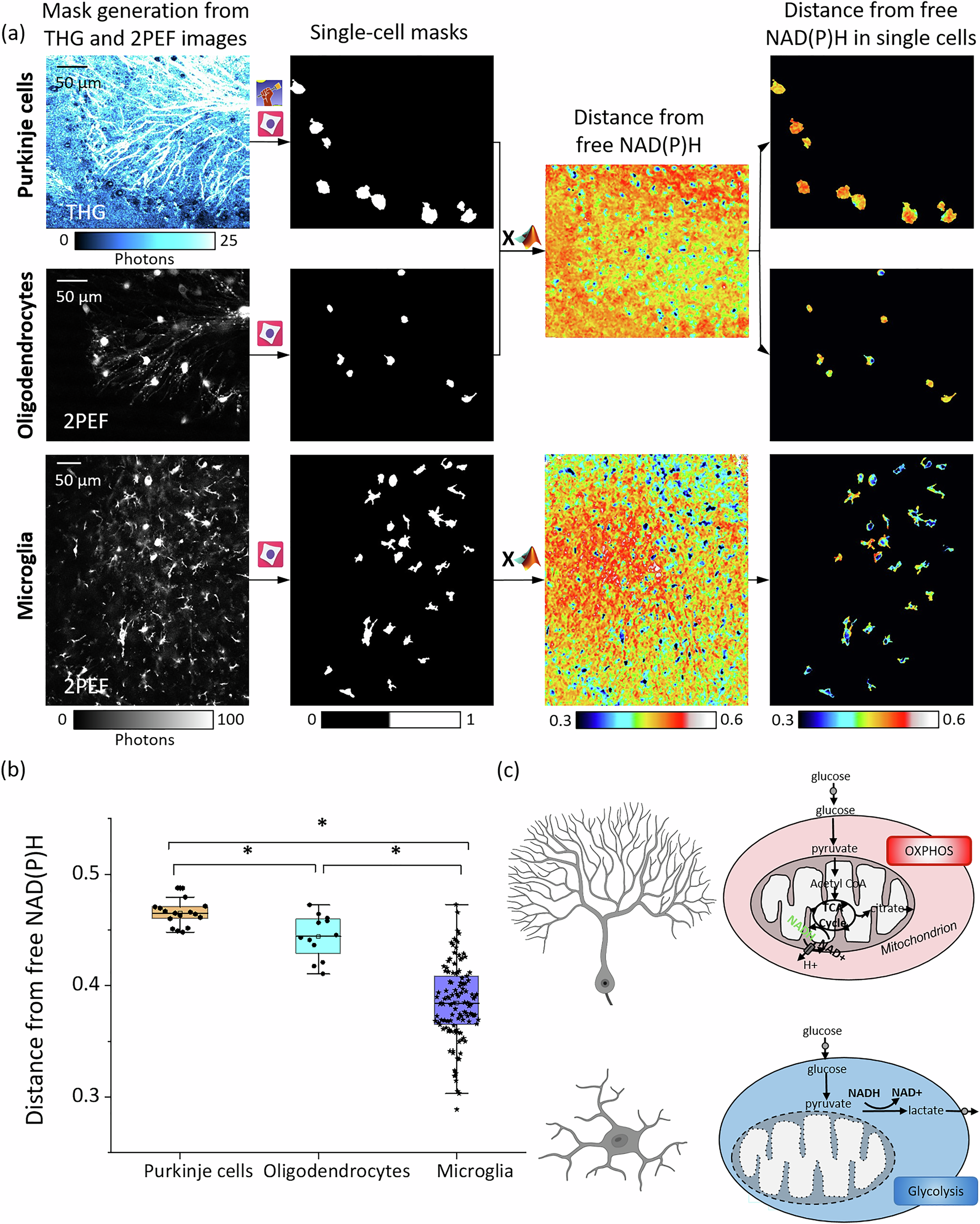
Fig. 3: Single-cell endogenous fluorescence lifetime reveals metabolic differences between different cell types of the nervous system.
From: Label-free nonlinear microscopy probes cellular metabolism and myelin dynamics in live tissue

a Measurement of the fraction of bound NAD(P)H of single cells in a cultured tissue slice. Each column represents a step in the analysis workflow, and each row corresponds to a different cell type. Either the THG map (for Purkinje cells) or the 2PEF map of the exogenous fluorophore (for oligodendrocytes and microglia) was used to segment single cells. These single-cell masks were then applied to the lifetime maps to provide information at the single-cell level. b The fraction of bound NAD(P)H of single-cell measurements reveals metabolic differences between the three different cell types of the cerebellum (Purkinje cells, oligodendrocytes and microglia) as well as metabolic heterogeneity among cells. Each point in the box plot represents a single cell. N = 12 oligodendrocytes from 2 animals (avg ± stdv = 0.443 ± 0.019), N = 17 Purkinje neurons from two animals (avg ± stdv=0.465 ± 0.011), and N = 115 microglia from five animals (avg ± stdv = 0.384 ± 0.034) at 8 DIV. c Purkinje neurons rely more on the oxidative phosphorylation pathway, which is linked to the abundance of bound NAD(P)H. In contrast, oligodendrocytes and microglia have shorter, more glycolytic lifetimes, with microglia having the shortest lifetime, which is linked to the abundance of free NAD(P)H. Sketches were created using BioRender. The asterisk * indicates a statistically significant difference in the data following a t-test analysis (p < 0.05).