Fig. 4: Metabolic shifts in microglia during demyelination and remyelination.
From: Label-free nonlinear microscopy probes cellular metabolism and myelin dynamics in live tissue

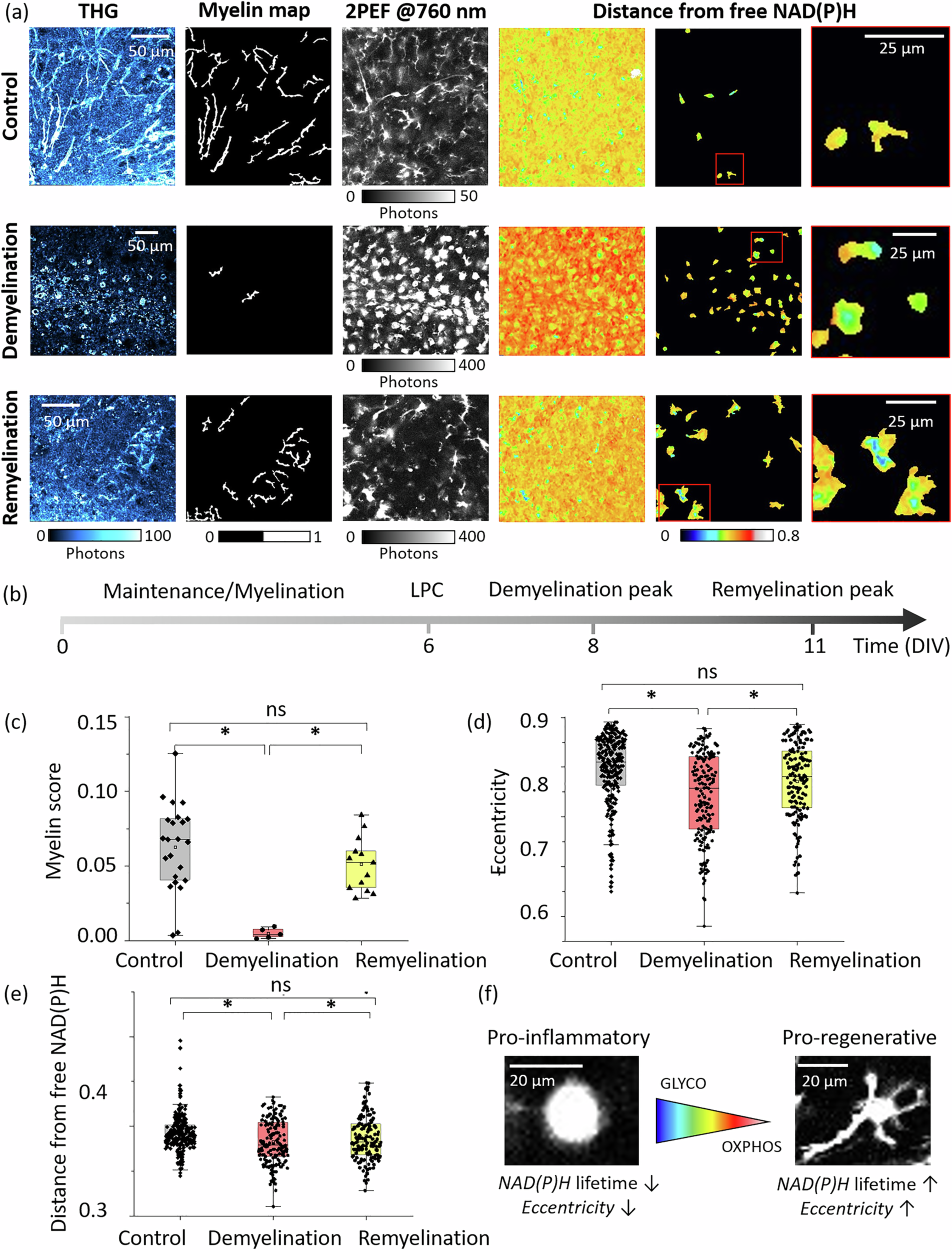
a Maps of THG, myelin segmentation, 2PEF, and distance from free NAD(P)H in the entire tissue, single cells, and a few zoomed-in cells in a region of interest for control (representing healthy condition), LPC at 8 DIV (representing the peak of demyelination), and LPC at 11 DIV (representing the peak of remyelination). b Experimental schedule: slices are kept in the incubator at 0 DIV, and the medium is changed every 2–3 days. LPC is added at 6 DIV to the treated slices to induce demyelination, and imaging is performed at 8 DIV and 11 DIV. c Box plots of the myelin score showing a decrease at 8 DIV and a recovery in remyelinated tissue at 11 DIV, with each point representing an ROI. There are N = 21 ROIs for the control in 10 animals (avg ± stdv = 0.068 ± 0.023), N = 5 ROIs for the demyelinating condition in 3 animals (avg ± stdv = 0.005 ± 0.003), and N = 13 ROIs for the remyelinating condition in five animals (avg ± stdv=0.051 ± 0.017). Myelin scores are calculated in ROIs within the granule cell layer of the cerebellar folium. d Box plots of eccentricity, which measures how circular (eccentricity=0) or elliptical (eccentricity 1) a shape is, for the shape of microglia in different conditions, namely pro-regenerative and pro-inflammatory. A significant difference is observed between pro-inflammatory microglia at 8 DIV compared to pro-regenerative microglia in control and 11 DIV conditions. e A decrease in the lifetime towards a more glycolytic phenotype is seen at 8 DIV, followed by a recovery in the metabolic phenotype at 11 DIV. d, e Each point represents a single cell. N = 256 cells from 10 animals in control (avg ± stdv for fraction of bound NAD(P)H = 0.384 ± 0.041) (avg ± stdv for eccentricity = 0.788 ± 0.145); N = 179 microglia from three animals in the demyelinating condition (avg ± stdv for fraction of bound NAD(P)H = 0.365 ± 0.048) (avg ± stdv for eccentricity = 0.683 ± 0.174) and N = 147 microglia from five animals in the remyelinating condition (avg ± stdv for fraction of bound NAD(P)H = 0.377 ± 0.071) (avg ± stdv for eccentricity=0.742 ± 0.154) with 2–3 ROIs for each animal. f A schematic representation of the microglia states ranging from pro-regenerative to pro-inflammatory, with both lifetime and eccentricity decreasing from the former to the latter. The asterisk * indicates a statistically significant difference in the data following a t-test analysis (p < 0.05).