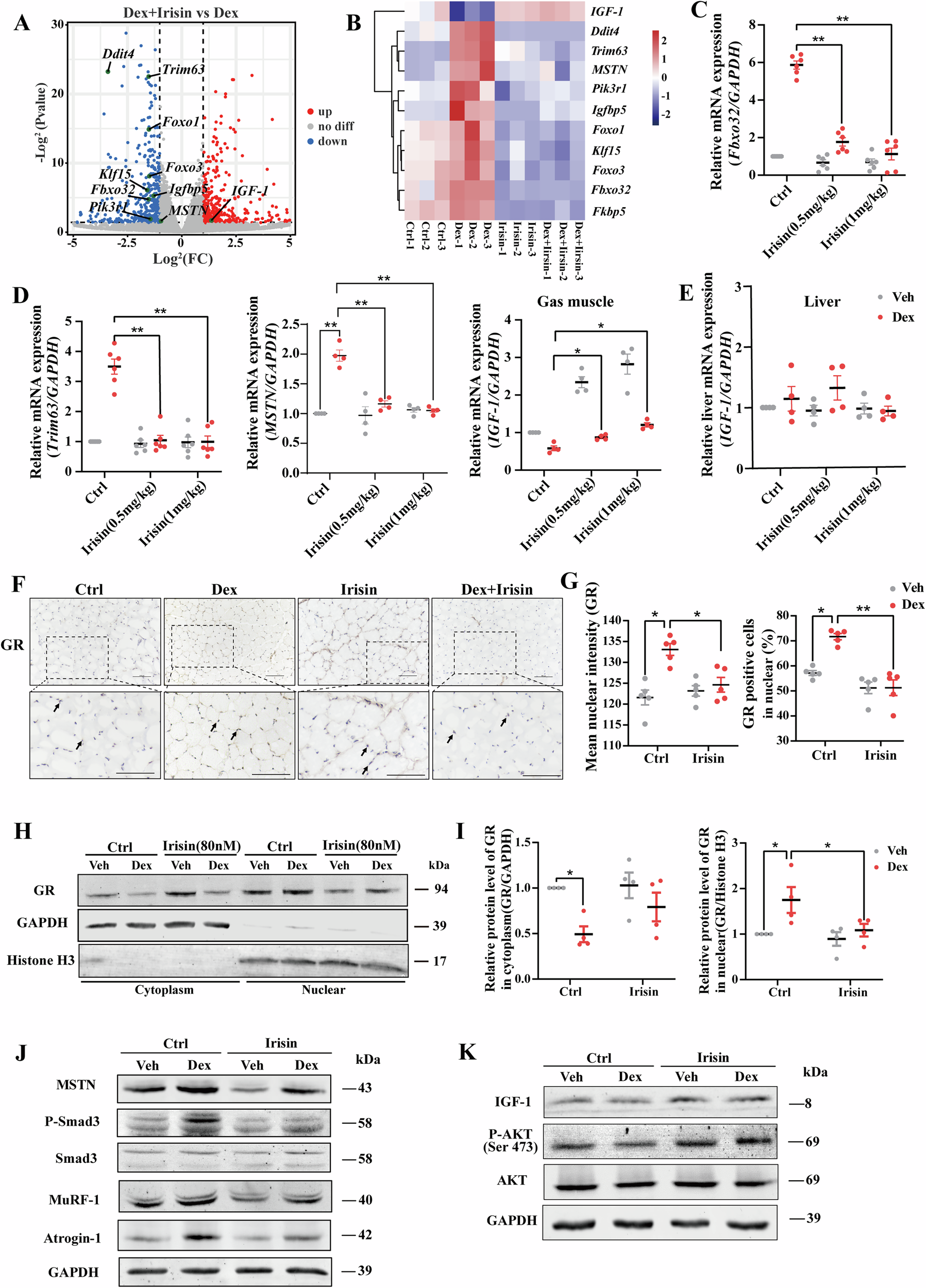
Fig. 4: Irisin inhibits the nuclear translocation of the GC receptor and GC genomic effects.

A GC and irisin-regulated target gene expression associated with protein synthesis and degradation analysis with FDR-adjusted p value < 0.05 and an absolute log2 fold change >1 are shown in the volcano map, n = 3 mice per group. B Heap map showed the genes expressions of RNA-Seq data, n = 3 mice per group. C, D The mRNA expressions of Fbxo32, Trim63, IGF-1 and MSTN were analyzed by qRT-PCR in Dex and irisin treatment mice Gas muscle, n = 4 mice per group. E The mRNA expressions of IGF-1 were analyzed by qRT-PCR in Dex and irisin treatment mice liver, n = 4 mice per group. F Immunohistochemistry of protein expression of GR in 1 mg/kg Dex treatment and 1 mg/kg Dex and 0.5 mg/kg irisin treatment mice TA muscle sections. G The mean nuclear intensity of GR and GR-positive cells was analyzed. n = 5 mice per group. H The GR protein levels were analyzed in nucleus and cytoplasm by WB after Dex and irisin treatment of 24 h myotubes. I The GR protein levels in the nucleus and cytoplasm were calculated. Histone H3 and GAPDH were used as the nuclear and cytoplasmic control. n = 4 independent replicates. J Western blot analyses of MSTN, P-Smad3, Smad3, Atrogin-1, MuRF-1 and GAPDH in Dex and irisin-administered myotubes. K Western blot analyses of IGF-1, p-AKT(Ser473), AKT and GAPDH in Dex and irisin-administered myotubes. Data are presented as means ± SEM. Two-way ANOVA was used for statistical analysis (C–E), and one-way ANOVA was used for statistical analysis (G, I).