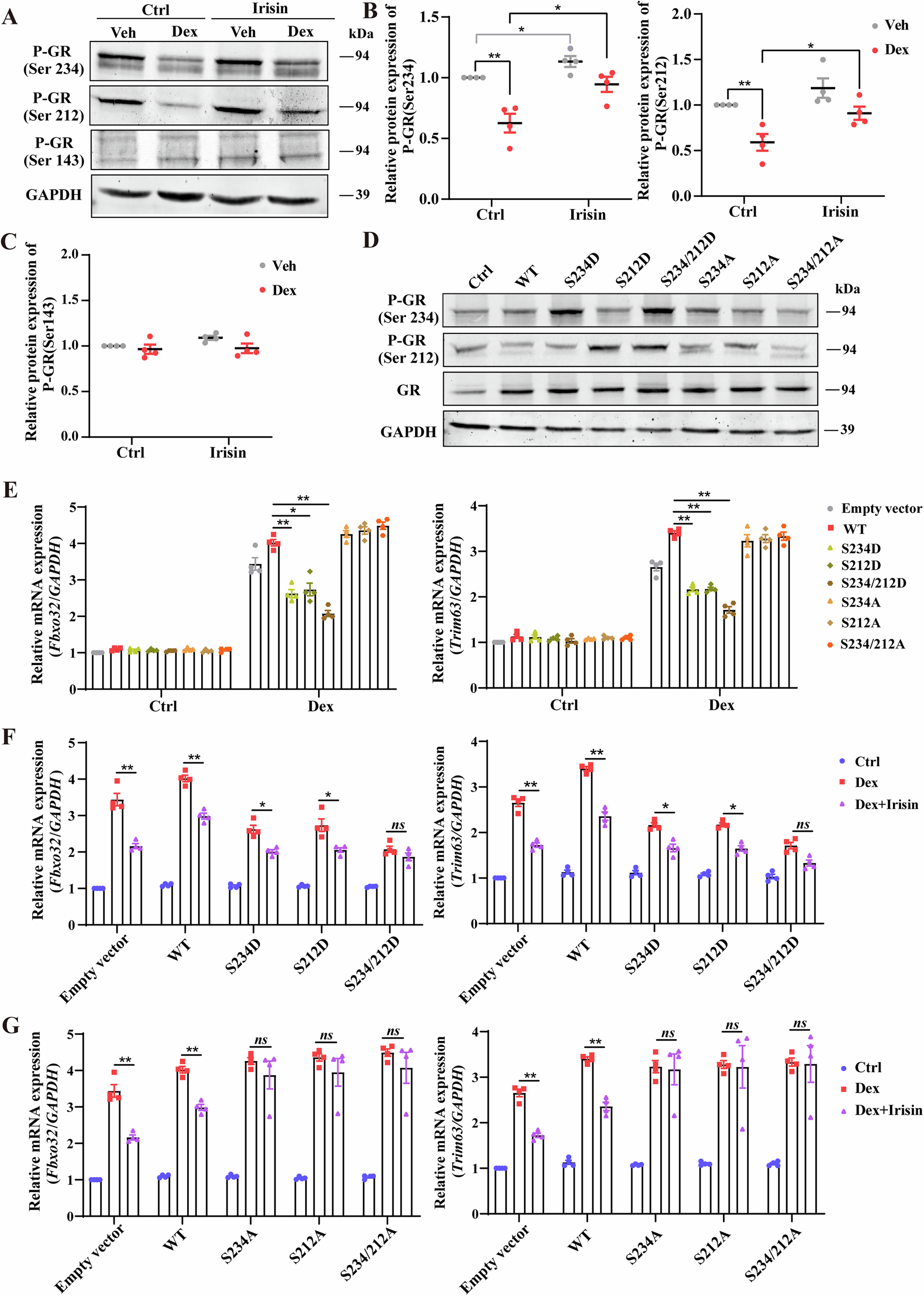
Fig. 5: Irisin affects GC genomic effects by regulating GR phosphorylation.

A Western blot analyses of P-GR(Ser234), P-GR(Ser212), P-GR(Ser143) and GAPDH in Dex and irisin-administered myotubes. B, C Protein levels were analyzed, n = 4 independent replicates. D Western blot analyses of P-GR(Ser234), P-GR(Ser212), GR and GAPDH in lentiviral constructs of C2C12 cell lines expressing wild-type GR (WT), serine-to-alanine phosphorylation-deficient (S234A, S212A, S234/212A) mutants, or serine-to-aspartate persistently phosphorylated (S234D, S212D, S234/212D) mutants. E The mRNA expressions of Trim63 and Fbxo32 were analyzed by qRT-PCR in Dex treatment lentiviral constructs of overexpression C2C12 cell lines, n = 4 independent replicates. F The mRNA expressions of Fbxo32 were analyzed by qRT-PCR in Dex and irisin treatment lentiviral constructs of overexpression GR S234D, S212D, S234/212D C2C12 cell lines, n = 4 independent replicates. G The mRNA expressions of Trim63 were analyzed by qRT-PCR in Dex and irisin treatment lentiviral constructs of overexpression GR S234A, S212A, S234/212A C2C12 cell lines, n = 4 independent replicates. Data are presented as means ± SEM. One-way ANOVA was used for statistical analysis (B, C), two-way ANOVA was used for statistical analysis (E–G).