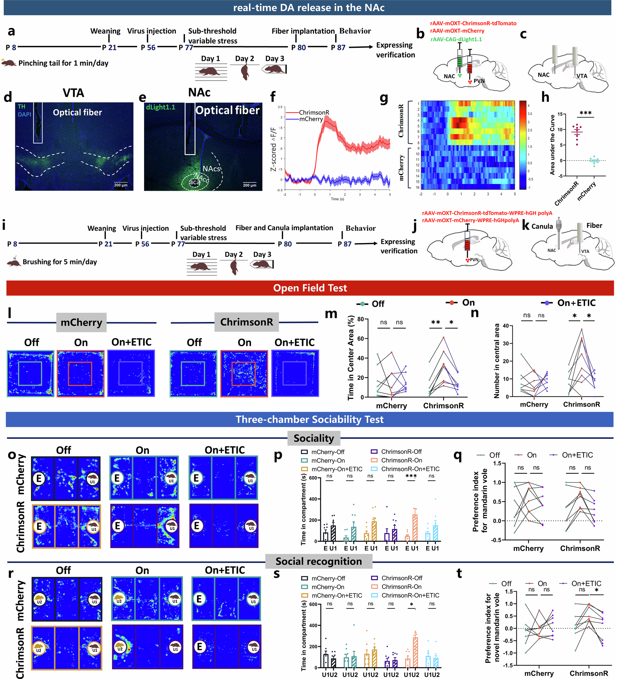
Fig. 4: Optogenetic activation of PVNOXT-VTA neuronal projection fibers promotes DA release in the NAc, improving emotional and social behaviors of tail-pinched voles.

a Flowchart of the optogenetic activation experiment. b Schematic diagram of viral injection (n = 8 for each group). c Schematic diagram of the optical fiber. d Diagram of the optical fiber location. Objective: ×4. e Diagram of the optical fiber and dLight1.1 expression location in the NAc. f PETHs of DA release z-scores under 589 nm light. g Heatmap of DA release. h AUC of z-scores per second for DA release. i Flowchart of the optogenetic activation and pharmacological experiments (n = 8 for each group; repeat 3 times, with one week between each session). j Schematic diagram of viral injection. k Schematic diagram of the optical fiber and canula. l Representative trajectory heatmap of each group in the OFT. m Percentage of time spent in the center area of the OFT. n Number of visits to the center area of the OFT. (o) Representative trajectory heatmap of each group in the sociality phase of the TCS. p Time spent investigating U1 and E in the TCS. q Sociability index of the TCS. r Representative trajectory heatmap of each group in the social recognition phase of the TCS. s Time spent investigating U2 and U1 in the TCS. t Social novelty preference index of the TCS. The data presented in (m, n, p, q, s) and t were analyzed using two-way repeated-measures ANOVA. The data presented in h were analyzed using independent samples t-test. ns, P > 0.05 (not significant), *P < 0.05, ***P < 0.001. Bars without the same letters are significantly different (P < 0.05). Results are shown as mean ± standard error of the mean.