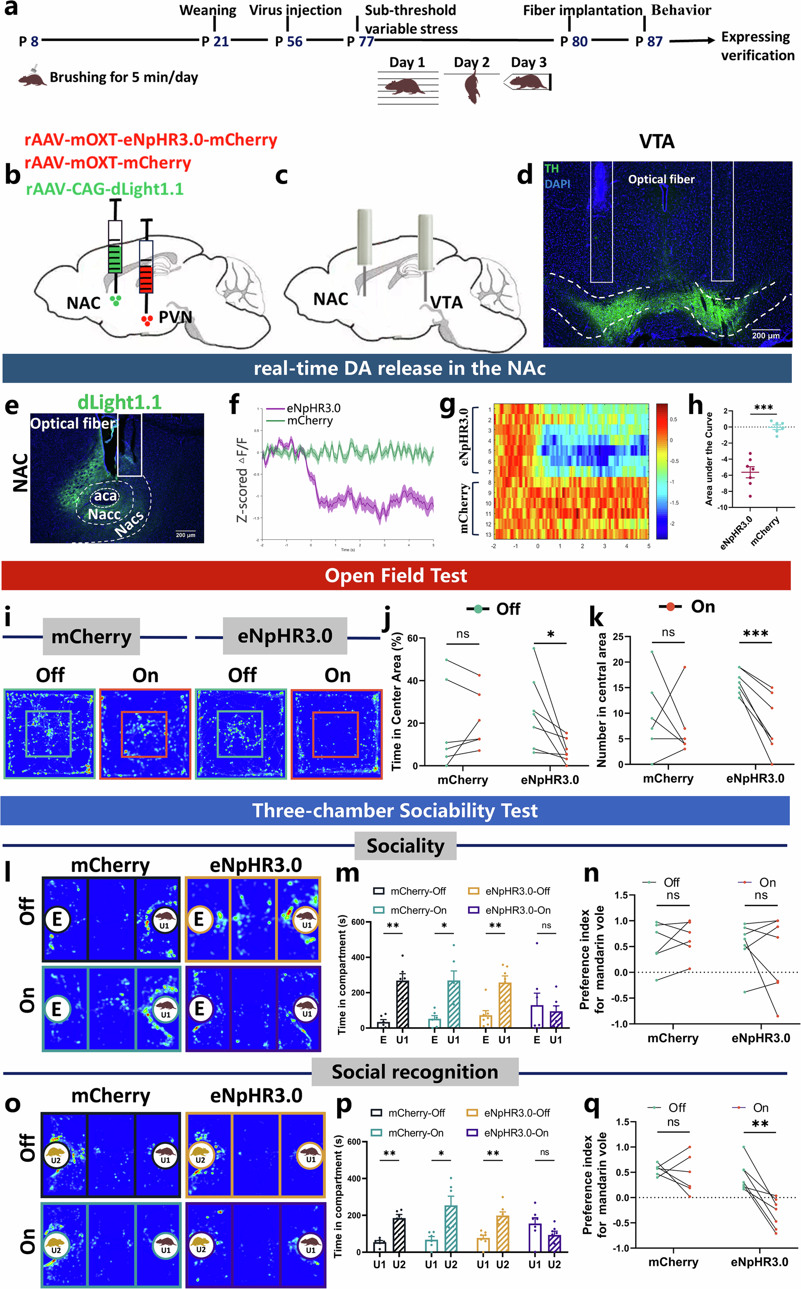
Fig. 5: Optogenetic inhibition of PVNOXT-VTA neuronal projection fibers reduces DA release in the NAc, increases anxiety and decreases social behavior.

a Flowchart of the optogenetic inhibition experiment. b Schematic diagram of viral injection (eNpHR3.0, n = 7; mCherry, n = 6). c Schematic diagram of the optical fiber. d Diagram of the optical fiber location. Objective: ×4. e Diagram of the optical fiber and dLight1.1 expression location in the NAc. f (PETHs of DA release z-scores under 589 nm light. g Heatmap of DA release. h AUC of z-scores per second for DA release. i Representative trajectory heatmap of each group in the OFT (eNpHR3.0, n = 7; mCherry, n = 6; repeat 3 times, with one week between each session). j Percentage of time spent in the center area of the OFT. k Number of visits to the center area of the OFT. (l) Representative trajectory heatmap of each group in the sociality phase of the TCS. m Time spent investigating U1 and E in the TCS. n Sociability index of the TCS. o Representative trajectory heatmap of each group in the social recognition phase of the TCS. p Time spent investigating U2 and U1 in the TCS. q Social novelty preference index of the TCS. The data presented in (j, k, m, n, p and q) were analyzed using two-way repeated-measures ANOVA. The data presented in h were analyzed using independent samples t-test. ns, P > 0.05 (not significant), *P < 0.05, **P < 0.01, ***P < 0.001. Bars without the same letters are significantly different (P < 0.05). Results are shown as mean ± standard error of the mean.