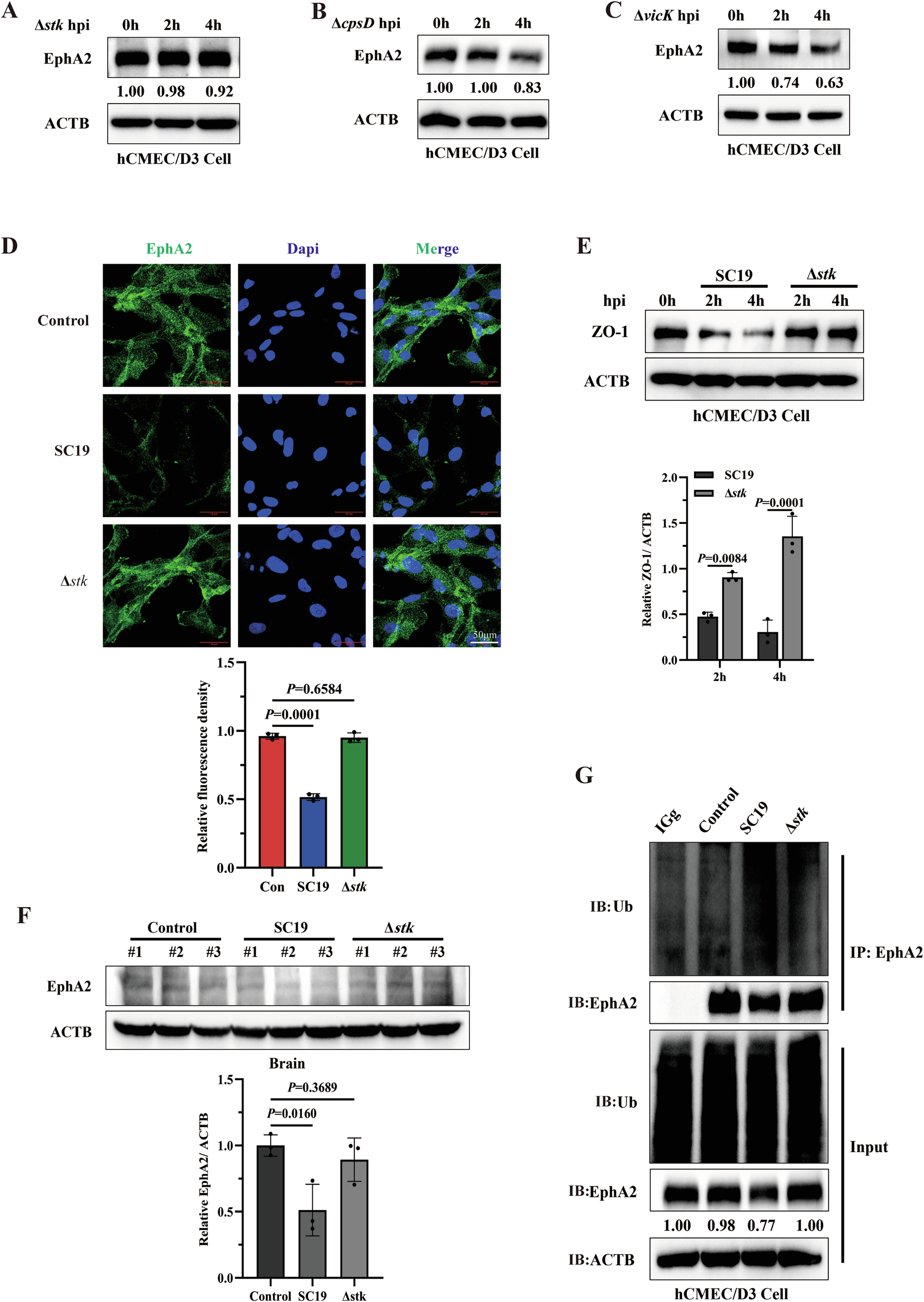
Fig. 6: S. suis STK contributes to EphA2 degradation.

A–C Immunoblot analysis of EphA2 in hCMEC/D3 cells infected with SC19 Δstk (A), ΔcpsD (B) and ΔvicK (C). D Representative immunofluorescence images of EphA2 in hCMEC/D3 cells infected with WT SC19 or Δstk. E, F Immunoblot analysis of ZO-1 in hCMEC/D3 cells (E) and mice brain (F) infected with WT SC19 or Δstk (total N = 27, each group n = 3). G Co-IP analysis of ubiquitination of EphA2 in hCMEC/D3 cells infected with WT SC19 or Δstk. Data are representative of three independent experiments with triplicate samples per group. All data are presented as mean ± SD. P ≤ 0.05 was considered as statistical significance.